小学人教部编版1 大青树下的小学教学设计及反思
展开
这是一份小学人教部编版1 大青树下的小学教学设计及反思,共9页。教案主要包含了教学目标,教学重难点,教学准备,教学课时,课时目标,教学过程,设计意图,板书设计等内容,欢迎下载使用。
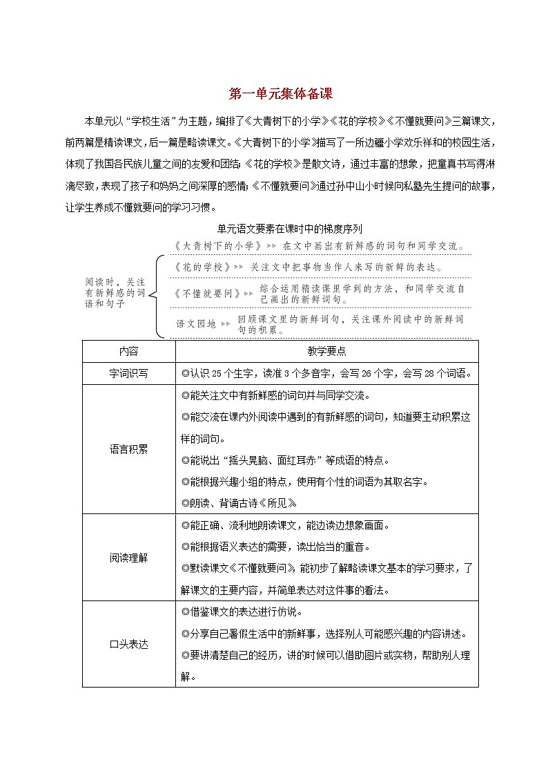
单元语文要素在课时中的梯度序列
1 大青树下的小学
【教学目标】
1.认识“坝、汉”等10个生字,会写“晨、绒”等13个字,会写“早晨、穿戴”等16个词语。
2.正确、流利地朗读课文,能边读边想象画面。能找出课文中有新鲜感的词句,与同学交流。
3.能用自己的话说出“大青树下的小学”特别的地方。能借助提示,说出自己学校生活的某个场景。
【教学重难点】
1.能找出课文中有新鲜感的词句,与同学交流。
2.能用自己的话说出“大青树下的小学”特别的地方。能借助提示,说出自己学校生活的某个场景。
【教学准备】
1.预习提纲:完成《状元大课堂·好学案》对应课时预习卡。
2.准备资料:“”多媒体课件。
【教学课时】 2课时
第1课时
【课时目标】
1.认识“坝、汉”等7个生字,会写“晨、绒”等9个字,会写“早晨、穿戴”等8个词语。
2.正确、流利地朗读课文,能边读边想象画面。能找出课文中有新鲜感的词句,与同学交流。
【教学过程】
板块一 单元导读,发现“新鲜”
1.聚焦“单元导语”。
(1)课件出示二年级教材封面(上册)、对应目录、某个单元的内容。学生对比三年级教材,说说自己的发现。
(2)介绍篇章页:每个单元课文开始前多了一页,这一页叫“篇章页”。
课件出示:
2.揭示课题。
(1)默读篇章页上半部分的句子,说一说:这个单元的主题是什么?
(2)画出学习本单元课文的要求,交流:你认为什么是“新鲜感”?(对学生的回答不予评价,只鼓励说出自己的思考)
(3)揭示课题:让我们走进第1课,切实体验课文中有新鲜感的词语有哪些,它们“新鲜”在哪里。(板书课题,齐读课题)
【设计意图】三年级开始,教材编排体例与一、二年级有很多不同,其中最为明显的是“单元导语”的出现。关注篇章页的学习,能更好地培养学生的整体阅读意识,有助于学生明确整个单元的学习内容及学习目标,有利于学生的语文综合素养的提升。
板块二 初读课文,感知“新鲜”
1.自由读课文,初步感知课文内容。
(1)自由读课文,要求读准生字词,读通句子,难读的地方多读几遍。
(2)边读边标出自然段序号,画出自己认为有新鲜感的词语。
2.紧扣“新鲜感”,分类学习生字新词。
(1)学习“新鲜”的字词:同学们,文中哪些词语让你觉得有新鲜感?
指名回答。课件相机出示词语。
课件出示:
坪坝 绒球花 汉族 傣族 景颇族 阿昌族 德昂族
绚丽多彩 孔雀舞 摔跤 山狸 边疆 凤尾竹
①说说这些词语里,哪几个可以划分为一类,课件分类认读识记。(说说怎么记住这些上色的字)
课件出示:
汉族 傣族 景颇族 阿昌族 德昂族
②说说你对这些民族的了解,学生欣赏课后“资料袋”中的图片。
③你还知道哪些少数民族?
④分类认读识记。
课件出示:
坪坝 绒球花 绚丽多彩 孔雀舞 摔跤 山狸 边疆 凤尾竹
⑤提问并小结:说说为什么大家都认为这些词语有新鲜感。(以前没见过)
(2)文中还有一些短语肯定也能给大家带来新鲜感。
课件出示:
可爱的学校 鲜艳的服装 飘扬的国旗 古老的铜钟 粗壮的枝干 凤尾竹的影子
①认认读读,结合短语认识生字,想一想:这些短语的新鲜感表现在哪里?
②交流自己的想法。
③小结:除去没见过的词语,熟悉的词语进行新的组合,也能给大家带来不一样的、新鲜的感受。
3.再读课文,想一想:这所学校给你留下了怎样的印象?课文是按照什么顺序来叙述的?
(1)学生默读后交流。
(2)小结:课文是按照时间顺序叙述的。(上学路上,上课和下课)
【设计意图】三年级的识字教学可以有意识地归类整合后,再进行教学。教学时鼓励学生运用一二年级学到的识字方法,灵活识字,多元识字。此环节除随文识字外,着力于体现本单元语文要素的训练,让学生通过具体的教学活动明晰:有新鲜感的词语可以是以前没见过的词语,也可以是熟悉的词语因为新的组合,而带来的新鲜感受。
板块三 紧扣“可爱”,品读“新鲜”
1.感受校园“可爱”。
(1)读课文,找一找:课文哪一段文字能让你发现,作者眼里这所学校的特点?
(2)聚焦“可爱”。
①课件出示课文最后一个自然段,说一说:在作者眼里,这所学校的特点是什么?(可爱)
课件出示:
这就是我们可爱的小学,一所边疆的小学。古老的铜钟,挂在大青树粗壮的枝干上。凤尾竹的影子,在洁白的墙上摇晃……
ɑ.我们一般都怎么形容一所学校的?作者用“可爱”形容这所学校,你有什么感受?
b.究竟是什么原因让作者有这样的新鲜感受呢?我们再细读课文。
②默读课文,找找画画,文中哪些地方能让你觉得这所学校“可爱”?(引导学生按文章顺序寻找相关句子做记号)
交流:上学路上的风景“可爱”。
课件出示句子一。
课件出示:
早晨,从山坡上,从坪坝里,从一条条开着绒球花和太阳花的小路上,走来了许多小学生,有汉族的,有傣族的,有景颇族的,还有阿昌族和德昂族的。
ɑ.结合偏旁,识记、理解“坪坝”(平坦的场地)。
b.根据文字想象画面后,图片展示“开着绒球花和太阳花的小路”,进一步感受风景的“可爱”。
c.上学的小学生可爱吗?这些小学生有哪些不同?你知道作者是用哪些词语来把这些不同表现出来的吗?(相机引导用“从……从……从……”“有……有……有……还有……”说句)
d.指导学生读好这句话。
2.体会民族团结。
虽然孩子们有这么多的不同之处,但是他们的共同点也不少,而且共同点更能表现出他们的“可爱”,谁能找到能体现他们共同点的句子?课件相机出示句子二。
课件出示:
同学们向在校园里欢唱的小鸟打招呼,向敬爱的老师问好,向高高飘扬的国旗敬礼。
(1)说说这些孩子的共同点是什么。(爱校园,爱老师,爱祖国)
(2)作者用了哪些字表现他们的共同点?(相机用“向……向……向……”练习说句)
(3)指导读好这句话。
3.教师小结,指导朗读第1自然段,引导背诵、积累有新鲜感的词句。
【设计意图】通过多种形式的朗读,培养、提升学生语感的同时,也有利于激发他们的情感,引发他们的思考和顿悟,让他们通过自读自悟发现这所学校的“可爱”是多方面的,从而更深切地体悟到文中词句所具有的新鲜感。
板块四 书写指导,延伸“新鲜”
1.指导书写。重点指导易错字“晨”“绒”后,教师再分类范写不同结构的字。如:左右结构的“球、汉、艳、服、扮、粗”,先引导学生观察、分析,再得出结论——左右结构的字在占格时,要注意虽然都是左右结构,但“球、汉、服、扮、粗”都是左窄右宽,而“艳”是左右等宽。上下结构的“装”,注意下面的“衣”要写得相对大一点儿,能托起上面的“壮”。
2.反馈评议。
3.练写相关新词:早晨、绒球花、汉族、鲜艳、服装、打扮、安静、粗壮。
4.拓展延伸:你对少数民族的哪些方面比较感兴趣?可以跟同学合作,进行专题性的研究。
【设计意图】三年级的学生有了一定的书写能力,教师进行适当的分类范写后,让学生进行观察分析,然后再进行练写并及时反馈评议,能调动学生的主观能动性,写出规范的汉字。同时,针对学生的不同,引导学生合作、开拓性地研究自己感兴趣的相关文本内容,也是提升学生语文综合素养的一个可行的渠道。
第2课时
【课时目标】
1.随文识记“读、摔、跤”3个生字,会写“静、停”等4个字,会写“安静、树枝”等8个词语。
2.边读边想象画面,能用自己的话说出“大青树下的小学”特别的地方。
3.能借助提示,说出自己学校生活的某个场景。
【教学过程】
板块一 复习巩固,以旧引“新”
1.回顾旧知:认读上节课学习的有新鲜感的词语。
2.说说上节课里的收获。(引导学生梳理所得,可以是词句,也可以是排比的表达方式,更可以是对这所学校的特色的认知等。)
3.导入新课:通过上节课的学习,我们发现在作者眼中,大青树下的小学是一所可爱的小学。它的可爱体现在上学路上景色的美丽,体现在孩子们虽然穿戴不同,但是都热爱学校,热爱老师,热爱祖国。“当,当当!当,当当!”听,大青树上的铜钟敲响了!这节课里,让我们跟着这些孩子的脚步,到这所学校里走一走,看一看吧!
【设计意图】结合本单元的语文要素回顾旧知,不仅能很好地强化训练点,更能帮助学生加深记忆,夯实知识,训练能力。
板块二 精讲细品,读悟得法
1.整体感知全段。默读第3自然段,思考:在这一自然段中,作者分了几个方面来叙述这所小学的“可爱”?(板书:上课时,下课后)
2.学习“上课时”。文中从哪里到哪里都是讲上课时的情景的呢?用笔画一画。课件相机出示“上课时”的句子:上课了,不同民族的小学生,在同一间教室里学习。大家一起朗读课文,那声音真好听!这时候,窗外十分安静,树枝不摇了,鸟儿不叫了,蝴蝶停在花朵上,好像都在听同学们读课文。最有趣的是,跑来了两只猴子。这些山林里的朋友,是那样好奇地听着。
(1)指名读这一部分,其他学生闭上眼睛,边听边想象画面。
(2)你看到了什么?(相机学习生字“读”)在你的想象中,这个画面最大的特点是什么?(安静)相机学习“静”“停”。(鼓励学生多种方法识记后,练习书写)
(3)这样的“安静”可爱吗?作者是怎么体现这种可爱的呢?自由读一读,小组合作讨论讨论,在相关的句子下画上记号。
(4)小组汇报交流,说说哪些地方让你发现了“安静”也很可爱。
(5)课件出示句子,学习表达:“山林里的朋友”指谁?对比读下面这两段话,你有什么发现?
课件出示:
●这时候,窗外十分安静。
●这时候,窗外十分安静,树枝不摇了,鸟儿不叫了,蝴蝶停在花朵上,好像都在听同学们读课文。最有趣的是,跑来了两只猴子。这些山林里的朋友,是那样好奇地听着。
引导学生通过比较朗读后,悟出表达的新鲜:可以用拟人的手法举例子写出上课时的特点——安静,这样写也能给人带来新鲜感,让大家感受更深刻。
3.学习“下课后”。文中从哪里到哪里讲的是下课后的情景的呢?课件相机出示句子:下课了,大家在大青树下跳孔雀舞、摔跤、做游戏,招引来许多小鸟,连松鼠、山狸也赶来看热闹。
(1)相机学习“孔”“雀”,鼓励学生多种方法识记后,练习书写。随文识记生字“摔”“跤”。
(2)回忆学习“上课时”的方法,根据自学提示,自学这一部分。课件出示自学提示。
课件出示:
自学提示:边读边想象课文描写的画面,试着用一个词语概括你所想的画面的特点。
(3)检查自学效果。点名汇报自学情况,相机引导学生发现:作者紧紧抓住下课后的“热闹”这一特点,然后结合山林里的动物来表达,生动又有趣。
小结:不管是上课还是下课,作者叙述时都抓住了事物的特点,然后运用合适的表达方法来叙述,都给大家留下了深刻的印象。
4.指导男女生合作读好这一个自然段。
【设计意图】精读课文重视以读代讲,以读促悟,通过默读、比较读,让学生对课文的语言进行一次次的不同层面的建构,展开合理的想象,从中悟出表达的方法,可谓“得言、得意、得法”。同时,随文识字也是新课标提出的识字要求,此处结合文本合理地穿插识字教学,让识字教学落到了实处。
板块三 借助提示,仿说片段
师生合作完成课后习题3。
我们的学校是什么样的?同学们在学校里做些什么?选择一个场景说一说。(课件展示学校不同场景,多镜头为学生打开思路:教室里 操场上 花坛边 图书室里 教学楼前 大树下)
(1)试着说一说:我们的学校是什么样的?(先想一想特点,再想想怎么表达出新鲜感)
(2)提示:不同时间,不同地点,情景一定不同。但不管是什么情景,都要先抓住特点,然后再理清思路去表达。
(3)画图帮助理顺思路,再借助图示,练习仿说。
(4)小结。
【设计意图】如何将习得的方法内化?除了将难点进行分解,步步深入落实,更重要的是要给学生一个支架,让他们能真正将学到的方法及时迁移运用,此处的图示便可以帮助学生更好地梳理思路,更有效地习得表达。
板块四 点题升华,再品“可爱”
1.引导思考:这所学校在作者眼里是可爱的,在你眼里呢?你有其他的感受吗?
2.结合自己的感受,交流这所学校的特别之处。
3.带着自己的感受,齐读最后一个自然段。
4.总结点题:大青树下的小学是可爱的,更是特别的。
5.拓展阅读:找找同类型的文本进行阅读,画出你认为有新鲜感的词句进行积累。
【设计意图】教材无非是一个例子,凭这个例子要使学生能够举一反三,形成对词语的敏感性,从而更快发现文本里新鲜的词语、新鲜的表达,要使学生在积累语句的同时,学到不一样的表达方法。
【板书设计】
1 大青树下的小学
【作业设计】见《状元大课堂·好学案》对应课时作业。
【教学反思】
教学《大青树下的小学》一课,我力求凸显以读代讲,以读促思,以读促悟,充分调动学生学习的主观能动性,突出学生的学习主体地位。反思本节课的教学,有以下几个特点:
1.把握语文要素,紧扣“新鲜”导入。
本节课伊始,让学生对比二年级教材与三年级教材,发现三年级教材明显的新鲜之处是多了篇章页,然后引导他们认识篇章页,读懂篇章页,发现篇章页能对整个单元的学习起到引领和指导作用,让学生一下子就对新教材产生了浓厚的学习兴趣。
2.重视人文素养,渗透民族团结。
本单元的主题为“学校生活”,本课的人文素养训练点除了让学生热爱自己的学校生活外,还要让学生意识到我国是一个多民族国家,民族间的团结具有十分重要的意义。因此教学第1自然段时,结合三个排比句的系列训练,让学生发现孩子们虽然穿戴不同,但是都有一颗向上、向善、爱国的可爱的赤子之心,这个才是作者眼中的“可爱”之所在。
3.围绕“新鲜词句”,多元落实训练。
如何关注“有新鲜感的词语和句子”?教学前就要明确何为“新鲜感”,明确了“新鲜”与“感受”的定义和密切关联及关注其本身的意义之所在以后,教学时才能做到有的放矢。教学本课时,我时刻注意尊重学生的主体意识,将教学难点层层分解,让学生先在多种形式的朗读教学活动中,渐渐明白“有新鲜感”的词语指什么,然后再尝试关注文中其他的有新鲜感的词句,接着进行学习方法的迁移运用,从同类文本阅读中,熟练发现有新鲜感的词句,最后根据图示,抓住自己学校的特点,练习仿说,说出有新鲜感的句子或段落。 内容
教学要点
字词识写
◎认识25个生字,读准3个多音字,会写26个字,会写28个词语。
语言积累
◎能关注文中有新鲜感的词句并与同学交流。
◎能交流在课内外阅读中遇到的有新鲜感的词句,知道要主动积累这样的词句。
◎能说出“摇头晃脑、面红耳赤”等成语的特点。
◎能根据兴趣小组的特点,使用有个性的词语为其取名字。
◎朗读、背诵古诗《所见》。
阅读理解
◎能正确、流利地朗读课文,能边读边想象画面。
◎能根据语义表达的需要,读出恰当的重音。
◎默读课文《不懂就要问》,能初步了解略读课文基本的学习要求,了解课文的主要内容,并简单表达对这件事的看法。
口头表达
◎借鉴课文的表达进行仿说。
◎分享自己暑假生活中的新鲜事,选择别人可能感兴趣的内容讲述。
◎要讲清楚自己的经历,讲的时候可以借助图片或实物,帮助别人理解。
书面表达
◎借鉴课文的表达进行仿写。
◎能选择一两点特别的地方,写几句话或一段话介绍自己的同学。
◎能注意写一段话时开头空两格。
相关教案
这是一份语文人教部编版1 大青树下的小学教案,共3页。
这是一份小学语文人教部编版三年级上册1 大青树下的小学教案及反思,共5页。教案主要包含了导入,掲示课题,范读课文,总结全文等内容,欢迎下载使用。
这是一份人教部编版三年级上册1 大青树下的小学教案,共3页。

