


初中科学华师大版八年级上册第1章 运动和力综合与测试单元测试达标测试
展开
这是一份初中科学华师大版八年级上册第1章 运动和力综合与测试单元测试达标测试,共13页。试卷主要包含了选择题,简答题,探究题,填空题等内容,欢迎下载使用。
一、选择题
1.杭州市中考体育测试项目中,小徐同学抛出的实心球在空中运动的轨迹如图所示,则关于球的受力及运动情况的分析正确的是
A.抛出后继续向前,是受推力的作用
B.抛出后继续向前,是由于受到惯性力的作用
C.运动到最高点时速度为0,受平衡力的作用
D.整个过程中运动状态不断改变,主要受重力的作用
2.甲、乙两辆汽车在平直的公路上行驶,图是两车在相隔相等的时间内所处的不同位置的示意图。在整个过程中( )
A.甲车一定在做匀速直线运动;
B.乙车不一定在做匀速直线运动;
C.两车的平均速度相等
D.甲车的乘客看到乙车一直向后运动
3.如图一杂技演员骑一辆独轮车先沿粗糙水平面以v1速度做匀速度运动,然后运动到另一光滑水平面上仍沿原来的方向做匀速度运动,速度为v2,比较v1与v2大小的关系是( )
A. v1一定大于v2B. v1一定小于v2C. v1一定等于v2D.无法确定
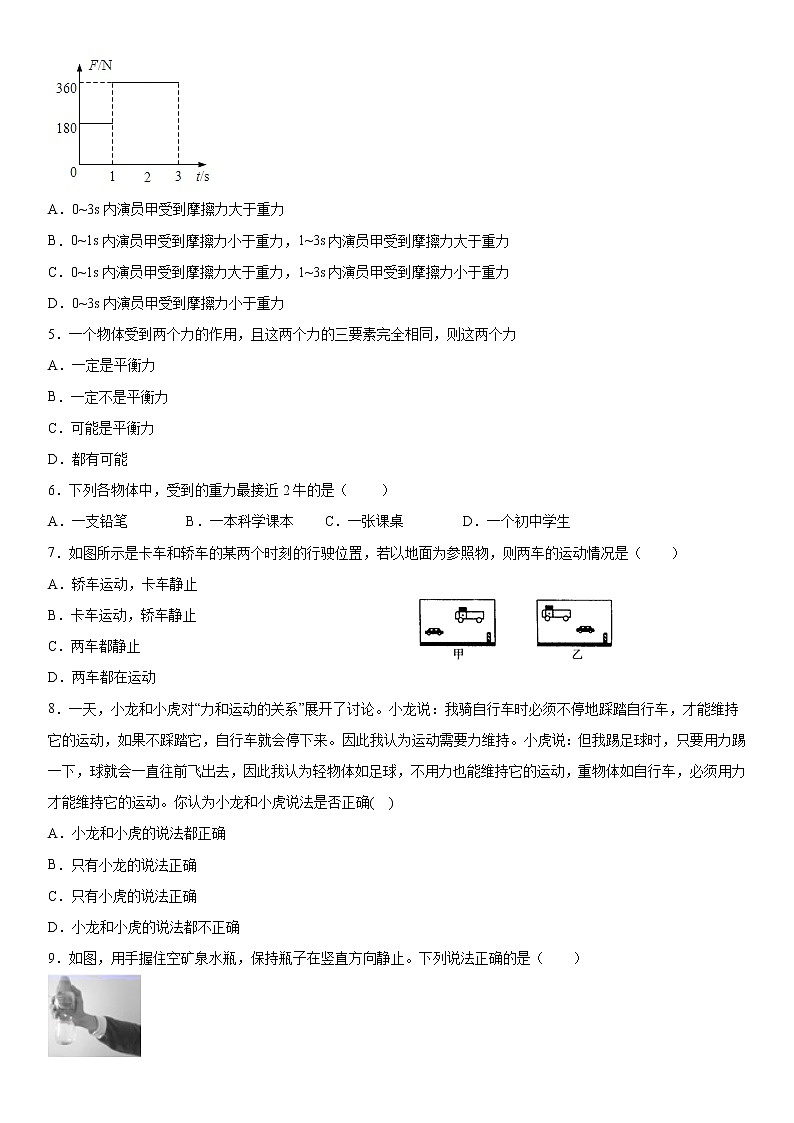
4.杂技演员在进行“顶杆”表演时,用的是一根长直竹竿(假设不计其质量),竹竿被站在地面上的演员乙用肩部竖直顶起,演员甲在竹竿上表演。在竹竿底部与演员乙肩部之间装有一传感器(一种能测出肩部受力大小的装置)传感器显示演员乙肩部的受力情况。若质量为30千克的演员甲自竹竿顶部由静止开始沿竹竿下滑到竿底的过程中,传感器显示的受力情况如图所示,则( )
A.0~3s内演员甲受到摩擦力大于重力
B.0~1s内演员甲受到摩擦力小于重力,1~3s内演员甲受到摩擦力大于重力
C.0~1s内演员甲受到摩擦力大于重力,1~3s内演员甲受到摩擦力小于重力
D.0~3s内演员甲受到摩擦力小于重力
5.一个物体受到两个力的作用,且这两个力的三要素完全相同,则这两个力
A.一定是平衡力
B.一定不是平衡力
C.可能是平衡力
D.都有可能
6.下列各物体中,受到的重力最接近2牛的是( )
A.一支铅笔B.一本科学课本C.一张课桌D.一个初中学生
7.如图所示是卡车和轿车的某两个时刻的行驶位置,若以地面为参照物,则两车的运动情况是( )
A.轿车运动,卡车静止
B.卡车运动,轿车静止
C.两车都静止
D.两车都在运动
8.一天,小龙和小虎对“力和运动的关系”展开了讨论。小龙说:我骑自行车时必须不停地踩踏自行车,才能维持它的运动,如果不踩踏它,自行车就会停下来。因此我认为运动需要力维持。小虎说:但我踢足球时,只要用力踢一下,球就会一直往前飞出去,因此我认为轻物体如足球,不用力也能维持它的运动,重物体如自行车,必须用力才能维持它的运动。你认为小龙和小虎说法是否正确( )
A.小龙和小虎的说法都正确
B.只有小龙的说法正确
C.只有小虎的说法正确
D.小龙和小虎的说法都不正确
9.如图,用手握住空矿泉水瓶,保持瓶子在竖直方向静止。下列说法正确的是( )
A.手对瓶子的握力大于瓶子对手的力,瓶子才会凹进去
B.手对瓶子的握力增大,则瓶子所受的摩擦力随之增大
C.向瓶子里倒入一定量的水,瓶子所受的摩擦力增大
D.手先给瓶子向下的摩擦力,瓶子再给手向上的摩擦力
10.如图所示是人们向空中抛出实心球到实心球落地而停止运动的场景,下列情况中实心球受到平衡力作用的是( )
A.实心球在空中上升B.实心球从空中下落
C.实心球在地上越滚越慢D.实心球停在地上
二、简答题
11.家住德州的小明想在“五一”假期陪奶奶去北京游玩,他在网上查到动车运行时刻表的一部分如表所示。
请根据表格帮小明选择并求出:
(1)小明要想到达北京用时最短,应该选择哪次动车?(计算说明)
(2)小明所选动车在这段路程里的平均速度是多少?(结果保留整数)
12.质量是5kg的木块,放在水平桌面上,运动时受到的摩擦力是木块重力的0.2倍。通过列式分析计算下列物理量:
(1)木块的重力与运动时木块受到的摩擦力分别多大? (g=10N/kg)
(2)要使木块在此水平面上以1m/s的速度匀速直线运动3米,对木块施加的水平拉力和运动的时间分别是多少?
13.一质量为1吨的轿车在水平地面上做匀速直线运动,轿车运动过程中受到的摩擦阻力为车重的0.02倍。求:
(1)轿车的重力是多少?
(2)要使汽车作匀速直线运动,发动机的牵引力应为多少?
(3)当汽车的牵引力增大到250牛时,此时汽车所受到的摩擦力为多大?
14.如图甲所示,用弹簧测力计测量水平桌面上的钩码所受的重力,弹簧测力计从图示位置开始向上缓慢提升,其示数F与上升的高度h之间的关系如图乙所示,回答下列问题:
(1)钩码所受的重力;
(2)当h=2cm时,桌面对钩码的支持力。
三、探究题
15.以下是小柯同学探究二力平衡条件时的实验情景。
(1)小柯将系于小卡片(重力可忽略不计)两对角的线分别跨过左右支架上的滑轮,在线的两端分别挂上钩码,使作用在小卡片上的两个拉力方向相反,并通过调整________来改变拉力的大小;
(2)为了验证只有作用在同一物体上的两个力才能平衡,在图所示情况下,小柯下一步的操作是将小卡片________(填“向下移动”、“扭 转一个角度”或“从中间剪开”)。
16.小明利用如图的装置,探究在水平面上阻力对物体运动的影响,进行如下操作:
a.如图甲,将毛巾铺在水平木板上,让小车从斜面顶端由静止滑下,观察小车在水平面上通过的距离。
b.如图乙,取下毛巾,将棉布铺在斜面和木板上,让小车从斜面顶端由静止滑下,观察小车在水平面上通过的距离。
c.如图丙,取下棉布,让小车从斜面顶端由静止滑下,观察小车在水平面上通过的距离。
请针对以上操作回答下列问题:
(1)以上操作中错误的是____(填“a”“b”或“c”)。
(2)对比两次正确实验操作能说明:小车受到的阻力越小,通过的距离越____。
(3)纠正错误后,多次实验进行分析,并进一步推测:在水平面上滑行的小车,如果
受到的阻力为零,它将做________运动。
(4)为了得出科学结论,三次实验中小车每次都从斜面上同一位置由静止自由下滑,
这样做的目的是:使小车从斜面上同一位置到达底端水平面时______。
(5)上述所有探究实验中用到的科学探究方法有_________(只要求写出一种即可)。
四、填空题
17.我们知道:物体受到的________是由于地球的吸引作用而产生的,它方向是__________,与质量成________,其大小的计算公式________,其中g=________;它表示物理意义是____________。
18.如图所示,光滑的地面上有一足够长的木板,在木板的右端固定着一个滑 轮(不计绳及滑轮的摩擦),木板上面放置一个小木块,小木块一端连接着弹簧测力计。当拉力F为6 N时,木板向右做匀速直线运动,然后把拉力增大到10 N时,弹簧测力计的读数为________N,小木块的运动状态为________。
19.如图中,图甲所示的是一个风扇固定在小车上,当风扇向左吹风时,小车会向右运动;图乙所示的是福娃贝贝和妮妮正在运动会上参加赛艇比赛时向后划水,赛艇向前运动的情景。上述两个事例所运用的相同科学原理是____。
20.如图小华从背后推小明,小明前进,小华后退,说明力的作用是_________的。以小明为参照物,小华是_________(填“运动”或“静止”)的,小华运动越来越慢是因为受到_____________的作用。
21.甲、乙两车同在一平直公路上行驶,乙车从位置为0的地方由静止起动,两车的位置与时间关系如下表,速度与时间关系如下图所示,请完成下题。
(1)甲、乙两车中,做匀速直线运动的是 车。
(2)甲车受到的牵引力 甲车受到的阻力(选填“>”或“=”或 “<”)。
车 次
发车时间
到达时间
路 程
D316(上海虹桥
—北京南)
德州东
(13:17)
北京南
(15:21)
314公里
D338(青岛—
北京南)
德州东
(16:00)
北京南
(17:30)
314公里
参考答案
1.D
【详解】
抛出后的实心球,在空中运动的过程中,不再受推力作用;由于忽略空气阻力,故实心球只受到重力的作用,重力改变了实心球的运动状态,故ABC错误,D正确。
2.C
【解析】
【详解】
A.由图知,在相同的时间内甲小车通过的路程相等,说明小车可能做匀速直线运动;但不一定能做匀速直线运动;故A错误;
B.由图知,在相同的时间内乙小车通过的路程不同,说明小车在做变速直线运动;故B错误;
C. 甲、乙两车在相同时间内通过的路程相同,则根据v=可知甲、乙两车的平均速度相同,故C正确。
D. 甲、乙两车的平均速度相同,故甲车与乙车最后相对静止,故D错误。
3.C
【详解】
因运动员由粗糙的水平面移到光滑的水平面,摩擦力变为0,所以小车在水平方向不再受力,小车将做匀速直线运动,速度保持不变,即v1等于v2。
故选C。
4.B
【详解】
演员甲的重力
G=mg=30kg×9.8N/kg=294N
因为演员甲下滑时受到的摩擦力和竹竿受到的摩擦力是一对相互作用力,而竹竿受到的摩擦力等于对传感器的压力即显示的受力,所以两个力的大小相等,即演员甲受到的摩擦力等于传感器受到的力,由图象可知,0~1s内演员甲受到的摩擦力为
180N<294N
1~3s内演员甲受到的摩擦力为
360N>294N
故选B。
5.B
【详解】
一个物体受两个力的作用,这两个力的三要素完全相同时,两个力的方向相同,不符合二力平衡的条件。所以两个力一定不是平衡力。
故B符合题意。
6.B
【解析】
【详解】
A.一只铅笔的质量在10g=0.01kg左右,受到的重力为G=mg=0.01kg×10N/kg=0.1N,故A不符合题意;
B.一本科学课本的质量在200g=0.2kg左右,受到的重力为G=mg=0.2kg×10N/kg=2N,故B符合题意;
C.一张课桌的质量在15kg左右,受到的重力为G=mg=15kg×10N/kg=150N,故C不符合题意;
D.一名中学生的质量在50kg左右,受到的重力为G=mg=50kg×10N/kg=500N,故D不符合题意。
7.D
【解析】
【详解】
以地面物体为参照物时,卡车与地面物体的相对位置发生了变化,卡车是运动的;
轿车与地面物体的相对位置也发生了变化,轿车也是运动的;所以两车都在运动。
故D正确.
8.D
【详解】
(1)小龙的观点中,认为自行车运动过程需要力来维持,实际上维持自行车运动的是自行车的惯性,因此小龙的观点是错误的。
(2)小虎的观点中,认为重物体必须用力才能维持它的运动,实际上无论重物体还是轻物体的运动都不需要力来维持,因此小虎的观点也是错误的。
故选D.
9.C
【分析】
(1)力的作用是相互的,相互作用力的大小相等;
(2)用手握住酒油瓶保持静止,处于平衡状态,受到的力为平衡力;
(3)二力平衡条件:作用在同一个物体上的两个力大小相等,方向相反,且作用在同一直线上;
(4)力的作用是相互的,是同时存在的。
【详解】
A.手对瓶子的握力与瓶子向外的力是一对相互作用力,大小相等,故A错误;
B.瓶子静止,受到的摩擦力与重力是一对平衡力,摩擦力等于重力,手对瓶子的握力增大,则瓶子所受的摩擦力不变,故B错误;
C.向瓶子里倒水,瓶子的重力增大,由于瓶子仍静止,重力与摩擦力仍是平衡力,所以瓶子所受的摩擦力增大,故C正确;
D.手给瓶子向上的摩擦力与瓶子给手向下的摩擦力,是一对相互作用力,二者同时产生,故D错误。
故选C。
10.D
【详解】
AB.球在空中上升或者下落时,由于惯性继续运动,此时球只受重力的作用,运动状态不断变化,受力不平衡,故AB选项不符合题意;
C.当球落到地面上时,由于惯性继续滚动,但由于受到地面的摩擦力,所以越滚越慢.运动状态发生变化,受力不平衡,故C选项不符合题意;
D.当在地面上静止时,受竖直向下重力和地面对它向上的支持力,在这两个力的作用下保持平衡,所以此时受平衡力,故D选项符合题意.
.
11.(1)应选用D338次动车(2)209km/h
【详解】
(1)D316从13:17到15:21,运行时间t1=2h4min,
D338从16:00到17:30,运行时间t2=1h30min,
故小明应选用D338次动车;
(2)s=314km,t=1h30min=1.5h,
由v=st可得,
动车在这段路程里的平均速度是:
v=st=314km1.5h=209km/h。
12.50N ;10N ;10N ;3s
【详解】
(1)木块的重力:G=mg=5kg×10N/kg=50N;木块受到的摩擦力:f=0.2G=0.2×50N=10N;
(2)因为木块做匀速直线运动,所以木块受到的水平拉力和摩擦力是一对平衡力,大小相等,则对木块施加的水平拉力:F=f=10N.由v=可得,运动的时间t==3s.
答:(1)木块的重力为50N,运动时木块受到的摩擦力为10N;
(2)对木块施加的水平拉力为10N,运动的时间为3s.
13.(1)9800N;(2)196N;(3)摩擦力仍然为196牛。
【解析】
【详解】
(1).轿车的质量为1t,则其重力是:
G=mg=1000kg×9.8N/kg=9800N。
(2).轿车运动过程中受到的摩擦阻力为车重的0.02倍,即:
f=0.02G=0.02×9800N=196N。
要使汽车作匀速直线运动,即汽车受到的发动机的牵引力要与阻力平衡,则发动机的牵引力应为:
F=f=196N。
(3).因汽车受到的摩擦阻力为车重的0.02倍,当汽车的牵引力增大到250牛时,车重不变,所以此时汽车所受到的摩擦力仍然为196N不变。
答:(1).轿车的重力是9800N。
(2).要使汽车作匀速直线运动,发动机的牵引力应为196N。
(3).当汽车的牵引力增大到250牛时,此时汽车所受到的摩擦力为196N。
14.(1)4.5N;(2)3N
【分析】
(1)当缓缓提钩码离开桌面后测力计的示数不再变化,此时示数即为钩码所受重力大小。
(2)由图像获取信息,并会对钩码受力分析。
【详解】
(1)钩码离开桌面后测力计的示数不再变化,此时示数即为钩码所受重力大小,故钩码所受的重力为4.5N。
(2)弹簧的伸长量与拉力成正比,由图像可知:当h=6cm时,弹簧测力计的示数为4.5N,则有
表示每伸长1cm所需拉力为0.75N;则当h=2cm 时,弹簧测力计的示数
此时测力计受重力、拉力、支持力的作用,故桌面对钩码的支持力
答:(1)钩码所受的重力是4.5N;(2)当h=2cm时,桌面对钩码的支持力为3N。
15.钩码个数 从中间剪开
【解析】
【详解】
第一空.本实验中在两侧挂上钩码,利用钩码的重力来提供对卡片的两个拉力,所挂钩码个数越多,钩码重力越大。所以通过调整钩码个数来改变拉力的大小。
第二空.为了验证只有作用在同一物体上的两个力才能平衡,在图所示情况下,应将卡片从中间剪开,使两个力分别作用在两片卡片上,观察此时卡片是否还能静止,若不能静止,则说明两个力要作用在同一物体上才能平衡。
16.b 远 匀速直线 初速度相同 控制变量法
【详解】
1)为了使小车到达水平面时的速度相等,应让小车从相同斜面的同一高度由静止开始下滑;则b步骤错误,因为在斜面上铺上棉布改变了接触面的粗糙程度,就不能保持初速度相同了;
(2)水平面越光滑,小车运动的距离越远,由图示可知,木板的表面最光滑,则小车在木板表面受到阻力最小,运动的距离最长;
(3)由实验可知,平面越光滑,小车受到的阻力越小,运动距离越远,速度减小得越慢;如果受到的阻力为零,它将做匀速直线运动;
(4)实验中每次让小车从斜面顶端由静止滑下,是为了使小车到达水平面时具有相同的初速度;
(5)实验中运用了控制变量法.
17.重力 竖直向下 正比 9.8N/kg 质量为1kg的物体受到的重力为9.8N
【分析】
地球表面的物体由于受到地球的引力而产生了重力,物体所受重力的大小与它的质量成正比,可以用公式表示,g=9.8N/kg,表示质量为1 kg的物体所受的重力为9.8N,据此分析回答。
【详解】
[1]物体会受到地球的吸引而产生的力是重力。
[2]重力的方向是竖直向下的。
[3]物体所受重力的大小与它的质量成正比。
[4][5]重力大小的计算公式,其中g=9.8N/kg。
[6]g是指1kg的物体所受重力为9.8N。
18.12N; 静止
【解析】
【详解】
当拉力F为6牛时,木板向右做匀速直线运动,所以它受到平衡力的作用,由于地面光滑,所以木板受到的向右的拉力(2F=12N)和木块、木板之间的摩擦力是一对平衡力,所以木块受到的摩擦力为:f=2F=12N;木块静止,所以它也受到平衡力的作用,则弹簧测力计的示数F′=f=12N;当拉力增大为12N时,小木块对木板的压力不变,它们之间的粗糙程度不变,因此小木块受到的滑动摩擦力不变,此时木块受到的合力仍为0,所以会保持原先的运动状态,即静止。
19.力的作用是相互的
【详解】
当风扇向左吹风时,风扇给空气一个向左的力,同时空气会给风扇一个向右的力,因此小车会向右运动;参加赛艇比赛时,当桨向后拨水时,水也会给桨一个向前的力,使船向前运动;所以这两个事例都说明了力的作用是相互的。因此它们共同运用到的物理原理是力的作用是相互的。
20.相互 运动 阻力(或“摩擦力”)
【详解】
[1]小华从背后推小明,小明和小华都受到力的作用而改变了运动状态,说明物体间力的作用是相互的;
[2]小明前进,小华后退,小华和小明的距离越来越远,以小明为参照物,小华在向后运动;
[3]小华运动越来越慢,是因为受到了阻力(或“摩擦力”)的作用而改变了运动状态。
21.(1)甲;(2)=
【解析】
【详解】
第一空.由v-t图象知道,甲车的速度随着时间不发生变化,说明甲车做匀速直线运动;乙车的速度随着时间方向不变,但逐渐增大,说明乙车做的是加速直线运动;
第二空.甲车做匀速直线运动,处于平衡态,受到平衡力作用,合力为零,即甲车受到的牵引力等于甲车受到的阻力。
相关试卷
这是一份初中科学第1章 运动和力综合与测试单元测试测试题,共13页。试卷主要包含了选择题,简答题,探究题,填空题等内容,欢迎下载使用。
这是一份华师大版八年级上册第1章 运动和力综合与测试单元测试课时作业,共14页。试卷主要包含了选择题,简答题,探究题,填空题等内容,欢迎下载使用。
这是一份华师大版八年级上册第1章 运动和力综合与测试单元测试习题,共13页。试卷主要包含了选择题,简答题,探究题,填空题等内容,欢迎下载使用。