2021学年第三节 动物细胞随堂练习题
展开
这是一份2021学年第三节 动物细胞随堂练习题,共4页。
A.口没有漱干净 B.牙签刺伤了口腔壁
C.载玻片没有擦拭干净 D.碘液用量过多
2.水稻叶肉细胞和人体口腔上皮细胞都有的结构是( )
①细胞壁 ②细胞膜 ③细胞质 ④细胞核 ⑤液泡
A.②③④ B.②③⑤ C.①③④⑤ D.①③⑤
3.在光学显微镜下可以观察到的结构是( )
A.人口腔上皮细胞的细胞壁 B.洋葱表皮细胞的细胞膜
C.洋葱表皮细胞的叶绿体 D.黄瓜表层果肉细胞的叶绿体
4.在制作人的口腔上皮细胞、洋葱鳞片叶内表皮细胞临时装片时,在载玻片上分别滴加的液体和它们染色共用的液体依次是( )
A.碘液、清水、清水 B.生理盐水、清水、碘液
C.清水、生理盐水、碘液 D.碘液、生理盐水、碘液
5.某同学在观察口腔上皮细胞临时装片时,发现视野中的细胞有重叠现象,不易观察。此时,他可采取的方法是( )
A.换用高倍目镜或物镜重新观察 B.移动装片,寻找合适的观察视野
C.选用较小的光圈和平面反光镜 D.换用凹面镜并稍微调节细准焦螺旋
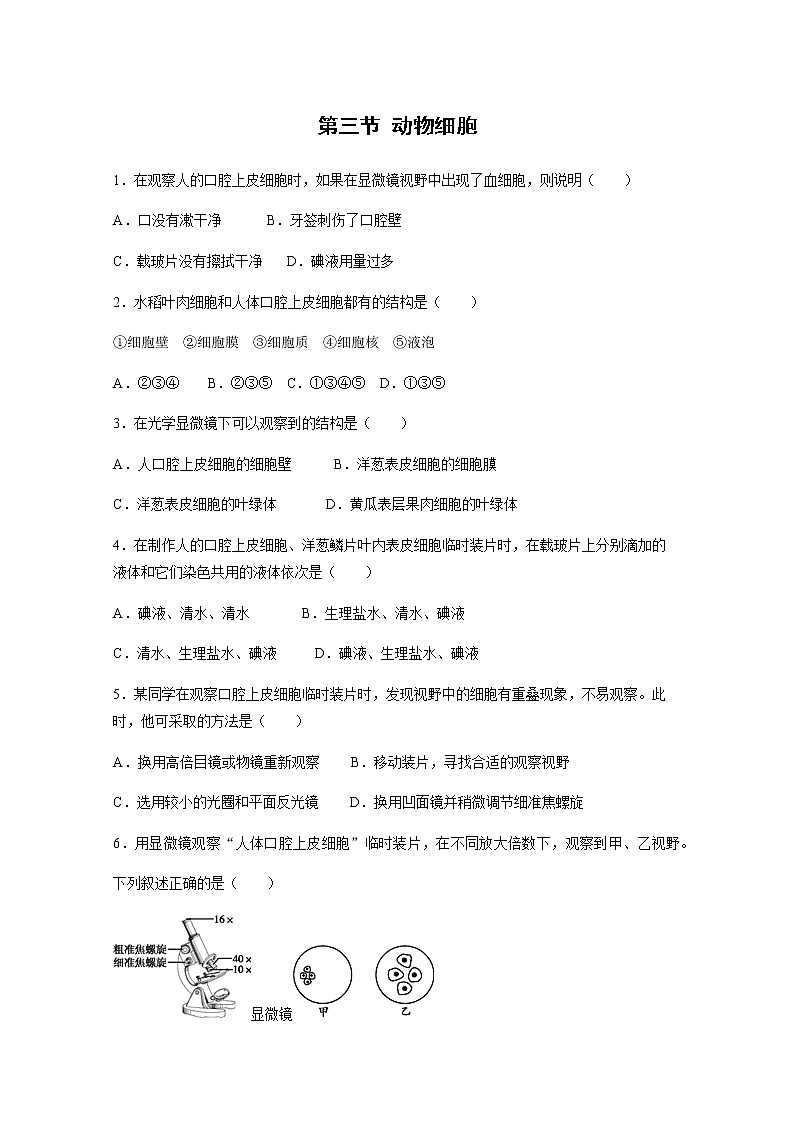
6.用显微镜观察“人体口腔上皮细胞”临时装片,在不同放大倍数下,观察到甲、乙视野。
下列叙述正确的是( )
显微镜
A.图中显微镜的最小放大倍数为26倍 B.调节细准焦螺旋可使视野清晰
C.视野的放大倍数比乙大 D.口腔上皮细胞的最外层是细胞壁
7.甲、乙、丙、丁四位同学在显微镜下观察细胞。甲同学说:我看到的是洋葱表皮细胞,因为它有细胞膜。乙同学说:我看到的是口腔上皮细胞,因为它有液泡。丙同学说:我看到的可能是叶肉细胞,因为它有细胞壁和叶绿体。丁同学说:我看到的是蝗虫细胞,因为它有细胞核。哪个同学的说法是正确的? ( )
A.甲 B.乙 C.丙 D.丁
8.观察和实验是科学探究最基本的方法,下列与之有关的叙述,正确的是( )
A.对光时,显微镜视野太暗,可以把凹透镜换成平面镜
B.显微镜的目镜10×,物镜40×的镜头组合,放大倍数是50
C.制作“人口腔上皮细胞的临时装片”时,在载玻片中央滴的是清水
D.制作动物细胞模型时,可用塑料袋模拟细胞膜
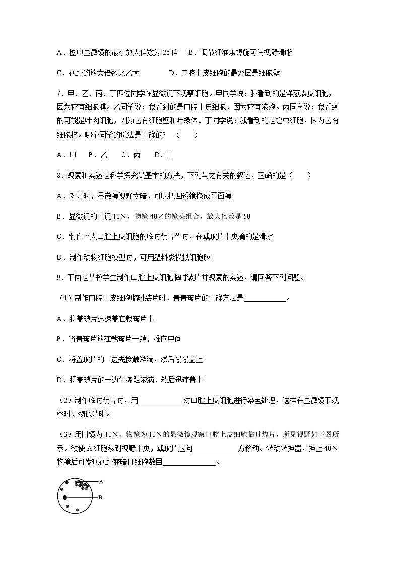
9.下面是某校学生制作口腔上皮细胞临时装片并观察的实验,请回答下列问题。
(1)制作口腔上皮细胞临时装片时,盖盖玻片的正确方法是____________。
A.将盖玻片迅速盖在载玻片上
B.将盖玻片放在载玻片一端,推向中间
C.将盖玻片的一边先接触液滴,然后慢慢盖上
D.将盖玻片的一边先接触液滴,然后迅速盖上
(2)制作临时装片时,用_____________对口腔上皮细胞进行染色处理,这样在显微镜下观察时,物像清晰。
(3)用目镜为10×、物镜为10×的显微镜观察口腔上皮细胞临时装片,所见视野如下图所示。欲使A细胞移到视野中央,载玻片应向_____________方移动。转动转换器,换上40×物镜后可发现视野变暗且细胞数目_______________。
(4)上述操作中,发现视野中有污物B存在。移动装片,污物不动;换上40×物镜后,污物仍不动;但换上16×目镜后,污物消失。这说明污物在________________(填“装片”“物镜”或“目镜”)上。
参考答案
B
A
D
B
B
B
C
D
9.(1)C (2)稀碘液 (3)右上 减少 (4)目镜
相关试卷
这是一份初中生物人教版 (新课标)七年级上册第二单元 生物体的结构层次第一章 细胞是生命活动的基本单位第三节 动物细胞课后练习题,共5页。试卷主要包含了单选题,填空题,解答题,综合题等内容,欢迎下载使用。
这是一份人教版 (新课标)七年级上册第三节 动物细胞课时训练,共5页。试卷主要包含了单选题,综合题等内容,欢迎下载使用。
这是一份人教版 (新课标)七年级上册第三节 动物细胞优秀测试题,文件包含同步讲义人教版生物七年级上册--213《动物细胞》讲义原卷版docx、同步讲义人教版生物七年级上册--213《动物细胞》讲义解析版docx等2份试卷配套教学资源,其中试卷共13页, 欢迎下载使用。

