年终活动
搜索
    上传资料 赚现金
    英语朗读宝

    第二单元 万以内的加法和减法(一) 单元测试卷-2021-2022学年数学三年级上册-人教版(含答案) (3)

    第二单元 万以内的加法和减法(一) 单元测试卷-2021-2022学年数学三年级上册-人教版(含答案) (3)第1页
    第二单元 万以内的加法和减法(一) 单元测试卷-2021-2022学年数学三年级上册-人教版(含答案) (3)第2页
    第二单元 万以内的加法和减法(一) 单元测试卷-2021-2022学年数学三年级上册-人教版(含答案) (3)第3页
    还剩5页未读, 继续阅读
    下载需要20学贝 1学贝=0.1元
    使用下载券免费下载
    加入资料篮
    立即下载

    小学数学人教版三年级上册2 万以内的加法和减法(一)单元测试课后测评

    展开

    这是一份小学数学人教版三年级上册2 万以内的加法和减法(一)单元测试课后测评,共8页。试卷主要包含了估算459+324的结果应,289+216的和大约是等内容,欢迎下载使用。
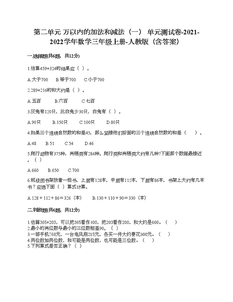
    1.估算459+324的结果应( )。
    A.大于700 B.等于700 C.小于700
    2.289+216的和大约是( )。
    A.五百 B.六百 C.七百
    3.灰兔有120只,比白兔少30只,白兔有( )。
    A.90只 B.150只 C.100只 D.80只
    4.如果三个连续自然数的和是45,那么紧接他们后面的三个连续自然数的和是( )。
    A.48 B.51 C.54 D.46
    5.爬行动物有375种,两栖类有284种。爬行类和两栖类大约有几种?下面那个数据最接近。( )
    A.660 B.650 C.700
    6.班级图书架放着一些书,上层有128本,中层有112本,下层有86本,书架上大约有几本书?应选下面( )算式计算。
    A.128+112+86=326(本) B.130+110+90=330(本)
    二.判断题(共6题,共12分)
    1.估算365+203,可以把365看作400,把203看作200,和大约是600。( )
    2.最小的两位数与最小的三位数相差90。( )
    3.一部手机768元,一台电风扇215元,各买一件大约要花900元。( )
    4.两位数加两位数,和可能是两位数,也可能是三位数。( )
    5.下列算式是否正确?( )
    6.近似数是1000的数只有999。( )
    三.填空题(共6题,共12分)
    1.最大能填几?
    4( )6<436320( )<3209
    2.估算204+398,大约是( )。
    3.用3、7和两个0组成不同的四位数中:
    (1)最小的四位数是( ),最大的四位数是( )。
    (2)两个“0”都不读出来的是( )或( )。
    (3)只读一个“0”的是( )或( )(填两个即可)。
    4.妈妈买一台电视机花了3990元,买一台冰箱花了3020元,买这两样电器大约共花了( )元。
    5.一台吸尘器525元,一台微波炉438元,妈妈买这两样商品大约需要准备( )元.
    6.一台空调的售价是2965元,一台洗衣机的售价是1080元,李师傅购买这两种电器大约需要( )元。
    四.计算题(共3题,共21分)
    1.列竖式计算,带*的要验算。
    (1)697+235= (2)*986+116=
    (3)600-109= (4)*706-289=
    2.口算。
    60÷8=________……________ 200-10=________
    43÷7=________……________ 150-70=________
    46-39=________ 1000-600=________
    28+16=________ 56+44=________
    3.下面的计算正确吗?把错误的改正过来。
    (1)
    (2)
    五.解答题(共6题,共43分)
    1.看图回答
    (1)买两样东西一共要花多少钱?
    (2)洗衣机比VCD机贵了多少元?
    2.王老师带了600元去买下面一套课桌椅。
    (1)这600元钱够不够?
    (2)如果不够,大约还差多少元?
    3.买家电.
    (1)妈妈买了一台吸尘器和一个冰箱,大约要花多少钱?
    (2)妈妈身上带了1000元,够买以上四种电器吗?
    (3)哪种电器最便宜?大约比电风扇便宜多少钱?
    4.爸爸有600元,买这两件商品够吗?请计算说明。
    5.聪聪和妈妈一起去商场买电器,他们看中了空调和电视机。售货员说空调的价格是由三个千,四个百和三个十组成的。你知道空调的价格吗?
    6.
    妈妈买了一条裙子,付给营业员100元,找回60元,一条裙子多少元?
    参考答案
    一.选择题
    1.A
    2.A
    3.B
    4.C
    5.A
    6.B
    二.判断题
    1.√
    2.√
    3.×
    4.√
    5.×
    6.×
    三.填空题
    1.2;8
    2.600
    3.(1)3007;7300(2)3700;7300(3)3070;3007(或7030、7003)
    4.7000
    5.970
    6.4000
    四.计算题
    1.(1)697+235=932;(2)986+116=1102;(3)600-109=491;(4)706-289=417
    2.7;4;190;6;1;80;7;400;44;100
    3.(1)错误,改正:
    (2)错误,改正:
    五.解答题
    1.(1)解:1300+400=1700(元)
    答:买两样东西1700元。
    (2)解:1300 - 400=900(元)
    答:洗衣机比VCD机贵900元。
    2.(1)587+105≈700(元)
    700>600
    答:这600元不够。
    (2)700-600=100(元)
    答:大约还差100元。
    3.(1)解: 212+586
    ≈210+590
    =800(元)
    答:大约要花800元。
    (2)解: 586+212+177+89
    =975+89
    =1064(元)
    1064>1000
    答:妈妈身上带了1000元,不够买以上四种电器。
    (3)解: 586>212>177>89
    177﹣89
    ≈180﹣90
    =90(元)
    答:台灯最便宜,大约比电风扇便宜90元。
    4.解:392元

    相关试卷

    人教版三年级上册2 万以内的加法和减法(一)一课一练:

    这是一份人教版三年级上册2 万以内的加法和减法(一)一课一练,共4页。试卷主要包含了下面的结果刚好是250的是,289+316的和大约是,估一估,结果大于550的算式是,减数是53,差是18,被减数是,比276多198等内容,欢迎下载使用。

    数学人教版2 万以内的加法和减法(一)单元测试课后练习题:

    这是一份数学人教版2 万以内的加法和减法(一)单元测试课后练习题,共5页。试卷主要包含了与228×2不相等的算式是,计算多位数加法,应从位加起,口算320-70时,可以先算等内容,欢迎下载使用。

    小学数学人教版三年级上册2 万以内的加法和减法(一)单元测试课时练习:

    这是一份小学数学人教版三年级上册2 万以内的加法和减法(一)单元测试课时练习,共5页。试卷主要包含了302与494的和大约是,301比多84等内容,欢迎下载使用。

    数学口算宝
    • 课件
    • 教案
    • 试卷
    • 学案
    • 其他
    欢迎来到教习网
    • 900万优选资源,让备课更轻松
    • 600万优选试题,支持自由组卷
    • 高质量可编辑,日均更新2000+
    • 百万教师选择,专业更值得信赖
    微信扫码注册
    qrcode
    二维码已过期
    刷新

    微信扫码,快速注册

    手机号注册
    手机号码

    手机号格式错误

    手机验证码 获取验证码

    手机验证码已经成功发送,5分钟内有效

    设置密码

    6-20个字符,数字、字母或符号

    注册即视为同意教习网「注册协议」「隐私条款」
    QQ注册
    手机号注册
    微信注册

    注册成功

    返回
    顶部
    Baidu
    map