人教版一年级上册10课堂教学课件ppt
展开
这是一份人教版一年级上册10课堂教学课件ppt,文件包含第10课时10的认识ppt、第10课时10的认识doc、儿歌《一去二三里》剪辑版wma、儿歌《一去二三里》完整版mp3、10的写法mp4等5份课件配套教学资源,其中PPT共18页, 欢迎下载使用。
一、故事导入,揭示课题
图中有什么?请你数一数。
二、合作探究,学习新知
再加1个老师,一共有10个人。
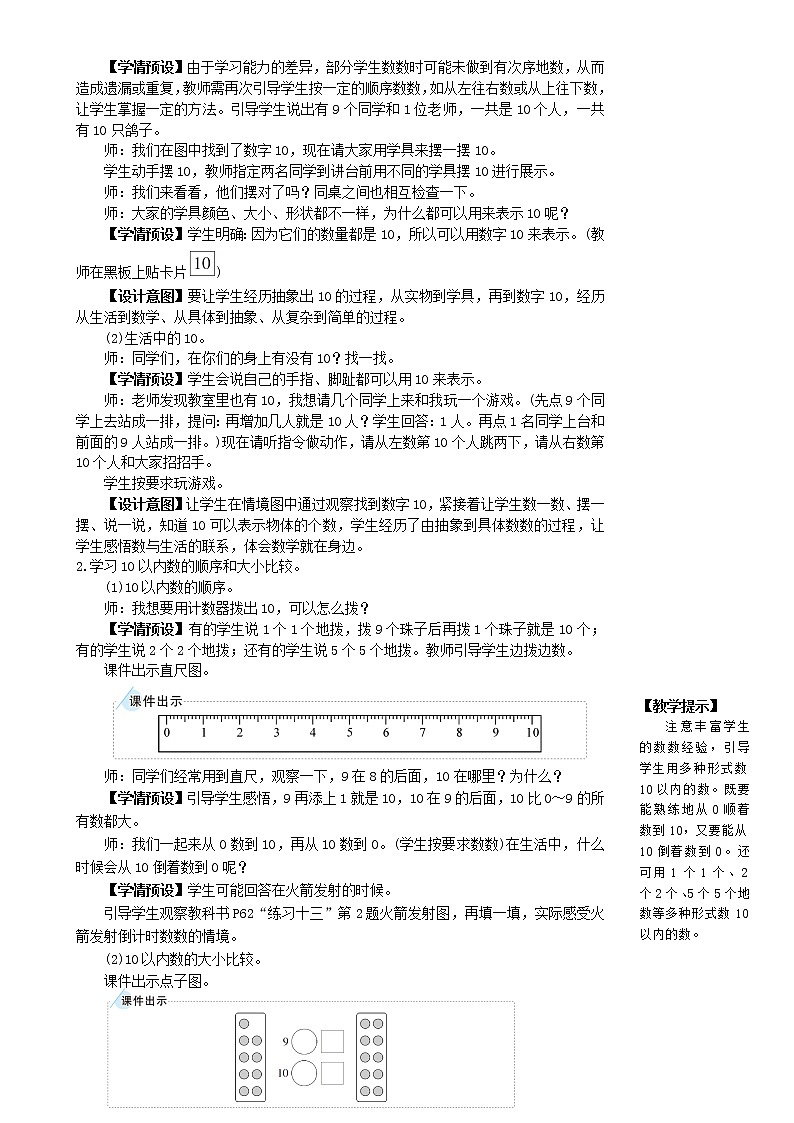
添上1颗是( )颗。
10和一个数比大小,方框里可以填几?
【点击下一步或下方田字格播放书写视频】
先用 摆一摆,再填数。
哪两个数合起来是10?
【课本60页“做一做”】
【课本62页“练习十三”第1题】
【课本62页“练习十三”第3题】
通过今天的学习,你们有哪些新的收获?
相关课件
这是一份人教版一年级上册10教学演示课件ppt,文件包含第10课时10的认识pptx、儿歌《一去二三里》剪辑版wma、儿歌《一去二三里》完整版mp3、10的写法mp4等4份课件配套教学资源,其中PPT共18页, 欢迎下载使用。
这是一份人教版一年级上册0的认识教课课件ppt,共20页。PPT课件主要包含了有10只鸽子,个小朋友,······,有9颗珠子,像油条和鸡蛋,“10”像什么,“10”怎么写,的写法,应用练习,课堂小结等内容,欢迎下载使用。
这是一份人教版一年级上册0的认识教课课件ppt,文件包含第10课时10的认识ppt、第10课时10的认识doc、儿歌《一去二三里》剪辑版wma、儿歌《一去二三里》完整版mp3、10的写法mp4等5份课件配套教学资源,其中PPT共18页, 欢迎下载使用。

