所属成套资源:【精品原创】沪科版(粤教版)初中物理八年级上册同步练习(含答案解析)
物理八年级上册5 水循环与水资源练习
展开
这是一份物理八年级上册5 水循环与水资源练习,共14页。试卷主要包含了0分),4×1018吨,【答案】A,【答案】B,【答案】C等内容,欢迎下载使用。
4.5水循环与水资源同步练习沪科版初中物理八年级上册一、单选题(本大题共10小题,共20.0分)在一部动画片里,雷公公询问起“雾、露、霜、雪”四姐妹的出身由来,你认为她们的下列说法中,正确的是 A. 雾说:我是水汽化而来 B. 露说:我是水蒸气凝固而来
C. 霜说:我是水蒸气凝华而来 D. 雪说:我是水升华而来曾经是“其水清澈、冬夏不减”的罗布泊,现已成为不毛之地,附近曾经繁华昌盛的楼兰古国也被茫茫的沙漠所吞没.造成罗布泊干涸的原因不可能是下列的哪一种 A. 蒸发 B. 无节制地引流灌溉
C. 土地沙化 D. 过度放牧天气预报说北方有一股弱冷空气南下,某地区将会有一场小雨。气象台这样说的理由是A. 徘徊在本地的暖湿气流中含有大量的水蒸气,水蒸气遇到冷空气迅速液化,形成降雨
B. 冷空气中有大量的水蒸气,遇到徘徊在本地的暖湿气流,迅速液化,形成降雨
C. 冷空气把北方的降雨云团吹到了南方
D. 该地区本来就要下雨,与冷空气的到来无关以下关于水循环中的物态变化分析正确的是A. 得到水的方法只有两种:冰熔化为水、水蒸气液化成水
B. 失去水的物态变化方式比得到水的物态变化方式多
C. “白气”消失可能是液化过程,也可能是汽化过程
D. 冰可以通过升华、凝华、凝固获得用飞机向云层喷撒干冰固态二氧化碳是一种人工降雨的方法。以下列出几个物态变化过程:干冰迅速吸热升华;干冰吸热熔化;云层中水蒸气遇冷液化成雨滴;云层中水蒸气遇冷凝华成小冰晶;水蒸气以干冰为核心凝结成雨滴;小冰晶下落遇暖气流熔化成雨滴。在这种人工降雨过程中,发生的物态变化过程为 A. ac B. adf C. bc D. e如图所示,某地遭遇了百年不遇的特大干旱,空军通过向云层里喷撒干冰固态二氧化碳的方法来增加降雨。对雨的形成,小明的解释是:干冰升华吸热使周围环境温度降低;气态二氧化碳液化形成小水滴。以上解释中 A. 第一句话存在科学性错误
B. 第二句话存在科学性错误
C. 两句话都存在科学性错误
D. 两句话都不存在科学性错误
以下关于人工降雨的一些说法错误的是A. 持续的阴天,人们需要天晴时就进行人工降雨
B. 久旱无雨,人们需要抢救农作物时就进行人工降雨
C. 人工降雨就是用飞机装满水,飞到高空进行喷洒
D. 空中有暖湿气流时,人们用飞机或小火箭在云团中喷撒干冰,进行人工降雨有专家预言,水资源短缺将成为人类21世纪面临的最为严重的资源问题。下列做法能够有效解决我国缺水问题并且符合可持续发展原则的是增加地下水开采量 减少农药、化肥的使用 直接利用工业和生活污水灌溉农田 改变灌溉方式,推广喷灌和滴灌 污水处理、达标排放 推广节水器具A. B. C. D. 水是生命的乳汁、经济的命脉,是自然界奉献给人类的宝贵资源。下列关于地球上的水循环和水资源认知正确的是A. 水循环的过程伴随着水的物态变化过程
B. 水循环按照固态液态气态的固定顺序循环进行
C. 地球上的淡水大约占地球总水量的,淡水资源丰富
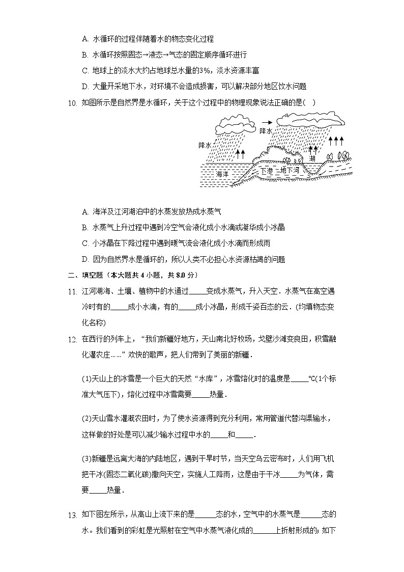
D. 大量开采地下水,对环境不会造成损害,可以解决部分地区饮水问题如图所示是自然界是水循环,关于这个过程中的物理现象说法正确的是A. 海洋及江河湖泊中的水蒸发放热成水蒸气
B. 水蒸气上升过程中遇到冷空气会液化成小水滴或凝华成小冰晶
C. 小冰晶在下降过程中遇到暖气流会液化成小水滴而形成雨
D. 因为自然界水是循环的,所以人类不必担心水资源枯竭的问题二、填空题(本大题共4小题,共8.0分)江河湖海、土壤、植物中的水通过 变成水蒸气,升入天空.水蒸气在高空遇冷时有的 成小水滴,有的 成小冰晶,形成千姿百态的云.均填物态变化名称在西行的列车上,“我们新疆好地方,天山南北好牧场,戈壁沙滩变良田,积雪融化灌农庄”欢快的歌声,把人们带到了美丽的新疆.天山上的冰雪是一个巨大的天然“水库”,冰雪熔化时的温度是 个标准大气压下,熔化过程中冰雪需要 热量.天山雪水灌溉农田时,为了使水资源得到充分利用,常用管道代替沟渠输水,这样做的好处是可以减少输水过程中水的 和 .新疆是远离大海的内陆地区,遇到干旱时节,当天空乌云密布时,人们用飞机把干冰固态二氧化碳撒向天空,实施人工降雨,这是由于干冰 为气体,需要 热量.如下图左所示,从高山上流下来的是______态的水,空气中的水蒸气是______态的水。我们看到的彩虹是光照射在空气中水蒸气液化成的______上折射形成的;如下图右所示的冰和雪是______态的水。随着温度的变化,物体在固、液、气三种状态之间的变化叫______。
水是人类环境的重要组成部分,通过水的三态变化,地球上的水在不停循环。
陆地包括湖泊、土壤、植物等和海洋中的水不断______成水蒸气,高山积雪和冰也会______
成水蒸气上升到空中;
空气中的水蒸气随气流运动,升人高空后遇冷______成小水滴,大量的小水滴飘浮在空中,形成千姿百态的云,当云中的小水滴相互聚集,就会凝结成大水滴下降成为雨;
如果在高空遇到更加寒冷的气流,小水滴就会______成小冰珠,最后有可能形成冰雹降落到地面。冬天,水蒸气在寒冷的高空急剧降温,从而______成小冰晶,这些冰晶聚集起来,就变成雪花飘落大地。三、实验探究题(本大题共2小题,共12.0分)如图所示,是模拟大自然中雨的形成的实验装置图。
组装实验装置时,要根据______酒精灯酒精灯及其火焰烧瓶高度,先固定好______铁夹铁圈,然后再依次固定好其他器材。
点燃酒精灯给烧杯中的水加热,当水沸腾时,往瓶口的上方倾斜放置一金属盘,一段时间后,观察到金属盘的底部出现______,这是因为水蒸气由于______而发生了______填物态变化名称。
若要使实验效果更加明显,可以在金属盘内盛放适量的______冰块热水。
实验时,握金属盘的手明显感觉到金属盘的温度______升高降低,下列生活中的哪个事例与此现象原理一致______填序号
夏天饮料里加冰块 北方储存蔬菜的菜窖里常放几大桶水
蒸笼蒸馒头 通过洒水,给地面降温。如图是大自然中水环现象的示意图江、河,海以及大地表层中的水不发变成水蒸气。当含有很多水气的空气升入高空时水气的温度降低凝成小水滴或凝小冰品这就是云。在一定条件下,云中的小水滴和小冰品越来越大,就会下落。在下落过程中,小冰晶又变成小水滴,与原来的水滴一起落到地面,这就形成了雨
请依次写出上文涉及到的物态变化的名称:______、______、______、______。四、计算题(本大题共2小题,共16.0分)地球拥有的总水量约为吨。其中,含盐的海水约为吨。由于盐份的问题,海水不能被陆地上的生命直接作为水源来利用。陆地上的淡水来自天上。海水在阳光下蒸发变成水蒸气,把盐留在了海里,而淡水蒸发到天上,水蒸气遇冷液化成小水滴或凝华成小冰晶,也有的小水滴凝固成了小冰晶,它们共同形成了云。云被风吹到陆地的上空,在一定条件下,这些水滴和冰晶降落到大地上。如此,陆地上的江河、湖泊、湿地才得以形成。它们是陆地生命的淡水源。由于陆地上的淡水也会因日晒而减少,或通过江河流回大海,地球可供陆地生命使用的淡水量不到地球总水量的千分之三,因此陆地上的淡水资源量是很紧缺的。图1是我国节水标志,图2是每年“世界水日”宣传主题。
请你认真阅读,回答下列问题:
海水______填“能”、“不能”被陆地上的生命间接作为水源来利用。
海水在阳光下______变成水蒸气,把盐留在了海里,而淡水蒸发到天上,水蒸气遇冷______成小水滴或______成小冰晶,也有的小水滴凝固成了小冰晶,它们共同形成了云。
请你就节水和减少水污染各提出一条合理化建议______。
阅读下面的短文,回答问题。
向天取水
地球上,水的三种状态在不断地相互转化。水的物态变化,形成了海洋、陆地、大气间的水循环。
地球上水的储量虽然很多,但是淡水资源非常紧张,仅占全球总水量的百分之二点七。在干旱地区可通过人工降雨的方法向天取水,其中一种人工降雨的方法是把干冰固态二氧化碳播撒到冷云中,使其周围环境温度降低,空气中的水蒸气迅速凝结成小水滴或小冰晶,导致降雨。
水是生命之源,人类一直重视水资源的利用和保护。建造水库便是重要措施之一。
自然界中水的一个循环包含的物态变化有______。
地球上可以直接利用的淡水不足总水量的,节约用水、保护水资源是每个公民应尽的义务。下列做法中,不正确的是______
A.建议并提倡居民使用节水龙头
B.用喷灌、滴灌的方法浇灌园林或农田
C.将工业废水处理达标后排放
D.将生活污水任意排放。
答案和解析1.【答案】C
【解析】解:
雾是空气中的水蒸气遇冷液化成的小水滴,属于液化现象,故A错误;
露是空气中的水蒸气遇冷液化成的小水滴,属于液化现象,故B错误;
霜是空气中的水蒸气遇冷凝结成的小冰晶,属于凝华现象,故C正确;
雪是空气中的水蒸气遇冷凝结成的小冰晶,属于凝华现象,故D错误.
2.【答案】A
【解析】解:土地中水分的正常蒸发不是造成土地沙漠化的主要原因,如森林、草地中的水分也要蒸发,但并不会造成土地沙漠化.
3.【答案】A
【解析】暖湿气流中的水蒸气遇到冷空气,液化成小水珠,小水珠聚集成大水珠,降落形成雨。
4.【答案】A
【解析】在六种物态变化中,每种状态会有两种途径获得,有两种途径失去,所以得到液态水,有冰熔化得到和水蒸气液化得到,水通过凝固成冰和汽化成水蒸气而失去,A正确,B错误;“白气”是液体,它的消失能够通过汽化和凝固两种方式,没有液化,C错误;冰可以通过水凝固或者水蒸气凝华得到,没有升华,D错误。
5.【答案】B
【解析】略
6.【答案】B
【解析】解:空军向云层喷撒干冰,干冰固态二氧化碳吸热升华成气态二氧化碳,从而使周围的空气温度降低;空气中的水蒸气遇冷凝华成小冰晶,小冰晶在下落过程中熔化变成雨滴,从而达到人工降雨的目的。显然,小明的解释中正确,错误。
7.【答案】C
【解析】持续的阴天,人们需要进行大型户外活动时,如奥运会开幕式,可以提前进行人工降雨得到暂时的晴天,A正确;久旱无雨,人们需要抢救农作物时,当降雨条件符合时。就可以进行人工增雨,B正确;人工降雨是使云团中的水蒸气变成雨水降落到地面,而不是把地面的水运到空中喷洒,C错误;具体的人工降雨方式是通常空中有暖湿气流时,人们用飞机或小火箭在云团中喷撒干冰,进行人工降雨,D正确。
8.【答案】B
【解析】增加地下水开采量来增加工农业和生活用水会使地下水资源枯竭,地面沉降塌陷,是饮鸩止渴的做法。直接利用工业和生活污水灌溉农田会使污水中的有害物质被植物吸收存储,通过食物链进入人体,毒害健康。和可减少水污染,和可节约用水,都是有效合理的利用水资源的措施。
9.【答案】A
【解析】解:A、水循环的过程伴随着水的物态变化过程,包括熔化、凝固、汽化、液化、升华、凝华等物态变化,故A正确;
B、水循环在海洋、陆地和天空等不同领域以固态、液态或气态形式存在。但不是按照固态液态气态的固定顺序循环进行,故B错误;
C、目前人类利用的淡水资源,主要是江河湖泊水和浅层地下水,仅占全球淡水总量的故C错误;
D、大量开采地下水,可以解决部分地区饮水问题,但对环境会造成损害,故D错误。
故选:A。
物质在自然界中主要以三种状态存在:固态、液态和气态,在一定条件下,三种状态之间可以发生转化。
根据目前人类利用的淡水资源,主要是江河湖泊水和浅层地下水,仅占全球淡水总量的解答;
水循环具有非常重要的意义。第一,它维护了全球水量平衡,第二,使淡水资源不断更新,第三,使地球各个圈层之间,海陆之间实现物质迁移与能量交换,第四,它影响全球的气候和生态,并不断雕塑地表形态。
10.【答案】B
【解析】解:海洋及江河湖泊中的水蒸发吸热成水蒸气,故A错误;
B.水蒸气上升过程中遇到冷空气会液化成小水滴或凝华成小冰晶,故B正确;
C.小冰晶在下降过程中遇到暖气流会熔化成小水滴而形成雨,故C错误;
D.由于水污染等原因,导致能够饮用的水越来越少,因此我们要节约用水,故D错误。
故选:B。
根据图中箭头方向分析自然界中水的循环过程。
本题考查了自然界中水循环时的三态变化,解题时要注意物态变化前后物体所处的状态况。
11.【答案】汽化 液化 凝华
【解析】解:根据题中叙述,水变成水蒸气是由液态变为气态,是汽化;水蒸气变成小水滴,是由气态变为液态,是液化;而水蒸气变成小冰晶是由气态直接变为固态,是凝华.
12.【答案】0 吸收 蒸发 渗漏 升华 吸收
【解析】解:沟渠是裸露的,在输水过程中,大量的水要蒸发,变成水蒸气跑到空中;另外沟渠输水,还有大量的水渗漏到地下,造成大量的水浪费.
13.【答案】液 气 小水滴 固 物态变化
【解析】解:由图可知,从高山上流下来的是液态的水;
空气中的水蒸气是气态的水;
空气中的水蒸气遇冷会液化成小水滴,我们看到的彩虹是光照射在小水滴折射形成的;
冰和雪是固态的水;随着温度的变化,物体在固、液、气三种状态之间可以相互转化,这种变化叫物态变化。
故答案为:液;气;小水滴;固;物态变化。
物质由固态变为液态的现象叫熔化,由液态变为固态的现象叫凝固;由液态变为气态的现象叫汽化,由气态变为液态的现象叫液化;由固态直接变为气态的现象叫升华,由气态直接变为固态的现象叫凝华。
此题考查的是学生对于各种物态变化定义的应用。学习知识就是为了应用于生活,我们要能够利用所学的物理知识解释生活中的物理现象。
14.【答案】汽化 升华 液化 凝固 凝华
【解析】解:陆地和海洋中的水变为水蒸气,由液态变为气态,属于汽化现象;高山积雪和冰是固态,固态的冰雪直接变为水蒸气,属于升华现象;
升入高空的水蒸气变为小水滴,是由气态变为液态,属于液化现象;
小水滴在高空遇到更加寒冷的气流变为小冰珠,属于凝固现象,冬天,水蒸气在寒冷的高空急剧降温,从而气态直接凝华成小冰晶,这些冰晶聚集起来,就变成雪花飘落大地。
故答案为:汽化;升华;液化;凝固;凝华。
物体由固态变为液态的现象叫熔化,由液态变为固态的现象叫凝固;物体由液态变为气态的现象叫汽化,由气态变为液态的现象叫液化;物体由固态直接变为气态的现象叫升华,由气态直接变为固态的现象叫凝华。
掌握六种物态变化,以及物态变化的吸热和放热情况,会用物态变化解释生活中的问题。
15.【答案】酒精灯及其火焰 铁圈 小水珠 降温 液化 冰块 升高
【解析】解:
组装实验装置时,要根据酒精灯及其火焰高度,先固定好铁圈,然后再依次固定好其他器材。
点燃酒精灯给烧杯中的水加热,当水沸腾时,往瓶口的上方倾斜放置一金属盘,一段时间后,观察到金属盘的底部出现小水珠,这是因为水蒸气由于降温而发生了液化。
要使金属盘的温度变低,可加入冰块。冰块熔化吸热,使金属盘变冷,可使实验效果更加明显。
实验时,握金属盘的手明显感觉到金属盘的温度升高,说明水蒸气液化要放热,蒸馒头时就是利用水蒸气液化放热使馒头成熟的。
故答案为:酒精灯及其火焰;铁圈;小水珠;降温;液化;冰块;升高;。
酒精灯加热物体时,要使用酒精灯的外焰加热,因为酒精灯的外焰温度较高。
物质从液态变成气态称为汽化,汽化吸热。物质从气态变成液态称为液化。
温度越低,气体越容易液化;
液化放热。
此题考查了液态和气态之间的相互转化,通过“雨”的形成,加深对物态变化的理解与掌握。同时也考查了有关的实验器材和运用。
16.【答案】液化 凝华 熔化 凝固
【解析】解:水蒸气凝成小水滴,由气态变为液态,是液化现象;水蒸气凝成小冰晶,由气态直接变为固态,是凝华现象;小冰晶变成小水滴,由固态变成液态,是熔化现象;小冰晶越来越大是因为水凝固造成的。
故答案为:液化;凝华;熔化;凝固。
物质从固态到液态的过程叫做熔化,物质从液态变成固态的过程叫做凝固;物质从液态变为气态叫做做汽化,物质从气态变为液态叫做液化;物质从固态直接变成气态叫升华,物质从气态直接变成固态叫凝华。
本题是一道应用性的题目,考查学生对定义的理解和应用的情况。解答这类题目主要看学生对知识迁移和转化情况,因此学生做题时要注意对相关知识点进行理解、分析以便能学以致用,顺利完成题目。
17.【答案】能 蒸发 液化 凝华 卫生间使用节水型洁具
【解析】解:海水不能被陆地上的生命直接作为水源来利用。陆地上的淡水来自天上。海水在阳光下蒸发变成水蒸气,把盐留在了海里,而淡水蒸发到天上。
海水在阳光下蒸发变成水蒸气,把盐留在了海里,而淡水蒸发到天上,水蒸气遇冷液化成小水滴或凝华成小冰晶,也有的小水滴凝固成了小冰晶,它们共同形成了云。
随着世界经济的发展,能源的消耗逐年增加,并有急剧增长趋势,而能源是有限的,所以采取必要采取必要的措施,生活的中节约用水的地方很多:如淘米水浇花、随手关闭水龙头、卫生间使用节水型洁具等。尽量少用洗涤剂、少用含磷的洗衣粉等等
故答案为:能;蒸发;液化;凝华;卫生间使用节水型洁具
海能水不能被陆地上的生命间作为水源来利用。看能不能变成淡水;
水的三态变化:液态的水能结成固态的冰,固态的冰会重新化成液态的水;液态的水会蒸发成气态的水蒸气,气态的水蒸气又会凝结成液态的水。
随着世界经济的发展,能源的消耗逐年增加,并有急剧增长趋势,而能源是有限的,所以采取必要采取必要的措施,生活的中节约用水的地方很多
水在自然界有各种形态:云、雾、雨、露、霜、雪、冰、水蒸气等,也就是水在自然界同时以液态、固态和气态存在。
水在自然界不断经历着三种状态的循环变化,促使水的三态变化的原因是温度的变化。
18.【答案】熔化:冰、雪变成水;凝固:水结冰;汽化:水变成水蒸气;液化:水蒸气变成水;
升华:冰、雪直接变成水蒸气;凝华:水蒸气直接变成小冰晶 D
【解析】解:
自然界中水的一个循环包含的物态变化有:熔化:冰、雪变成水;凝固:水结冰;汽化:水变成水蒸气;液化:水蒸气变成水;
升华:冰、雪直接变成水蒸气;凝华:水蒸气直接变成小冰晶。
建议并提倡居民使用节水龙头。作法正确;
B.用喷灌、滴灌的方法浇灌园林或农田。作法正确;
C.将工业废水处理达标后排放。作法正确;
D.将生活污水任意排放。作法错误。故选D。
故答案为:熔化:冰、雪变成水;凝固:水结冰;汽化:水变成水蒸气;液化:水蒸气变成水;升华:冰、雪直接变成水蒸气;凝华:水蒸气直接变成小冰晶。
。
自然界的水循环过程:
自然界中,江、河、湖、海以及陆地和植物中的水,在阳光的照射下,不断蒸发,冬天,地面上的雪、冰有时以升华的方式变为水蒸气变为大量的水蒸气;
大量水蒸气上升,在空中迁移,若气温降低,水蒸气会遇冷液化或凝华,在高空形成云水滴或冰晶;
云中的小水滴和小冰晶越来越大,当重力增大到一定程度,就开始下落,在下落的过程中,温度升高,小冰晶又熔化成小水滴,与原来的水滴一起落到地面,这就形成了雨;或者在下落的过程中,小冰晶不熔化,以雪花或霜降落到地球表面;这就是降雪过程;
这些降水渗漏为地下水,迁移或流到海洋及植物中,又以江、河、湖、海以及陆地和植物中的水存在于自然界中,到此完成水的整个循环过程。
人类正面临着水危机,节约用水人人有责,可以根据已有的生活常识进行分析。
水是大自然赐予人类的宝贵资源,我们应该节约利用、好好保护。
相关试卷
这是一份沪科版八年级全册第五节 科学探究:凸透镜成像优秀课时作业,共13页。试卷主要包含了单选题,填空题,作图题,实验探究题等内容,欢迎下载使用。
这是一份初中物理粤沪版八年级上册5 水循环与水资源课时训练,共12页。试卷主要包含了【解答】解等内容,欢迎下载使用。
这是一份苏科版八年级下册物体的质量精品课后作业题,共12页。试卷主要包含了0分),4 gB,19×10−7tB,【答案】C等内容,欢迎下载使用。

