所属成套资源:2022届高考生物一轮复习单元检测单元过关测试集训卷
2022届高考生物一轮复习单元过关检测十一 生物技术实践【解析版】
展开
这是一份2022届高考生物一轮复习单元过关检测十一 生物技术实践【解析版】,共14页。试卷主要包含了本试卷共4页,如图为纤维单胞菌的获取过程等内容,欢迎下载使用。
1.本试卷共4页。
2.答卷前,考生务必用蓝、黑色字迹的钢笔或圆珠笔将自己的姓名、班级、学号填写在相应位置上。
3.请在密封线内作答,保持试卷清洁完整。
一、选择题(本题包括10小题,每小题2分,共20分)
1.(2019·江苏,12)下列关于微生物实验操作的叙述,错误的是( )
A.培养微生物的试剂和器具都要进行高压蒸汽灭菌
B.接种前后,接种环都要在酒精灯火焰上进行灼烧
C.接种后的培养皿要倒置,以防培养基污染
D.菌种分离和菌落计数都可以使用固体培养基
2.微生物接种方法很多,平板划线法是最常用的一种,如图是平板划线示意图,划线的顺序为①②③④。下列操作方法正确的是( )
A.划线操作时,如接种环不慎划破培养基,可以继续正常操作
B.在③区域划线的时候,要从②区域划线的末端开始
C.可以将④区域的划线与①区域的划线相连
D.在该操作过程中只需要灼烧接种环4次
3.用稀释涂布平板法测定同一土壤样品中的细菌数,在对应稀释倍数为104的培养基中,得到以下几种统计结果,正确的是( )
A.涂布了1个平板,统计的菌落数是230
B.涂布了2个平板,统计的菌落数是215和260,取平均值238
C.涂布了3个平板,统计的菌落数分别是21、212和256,取平均值163
D.涂布了3个平板,统计的菌落数分别是210、240和250,取平均值233
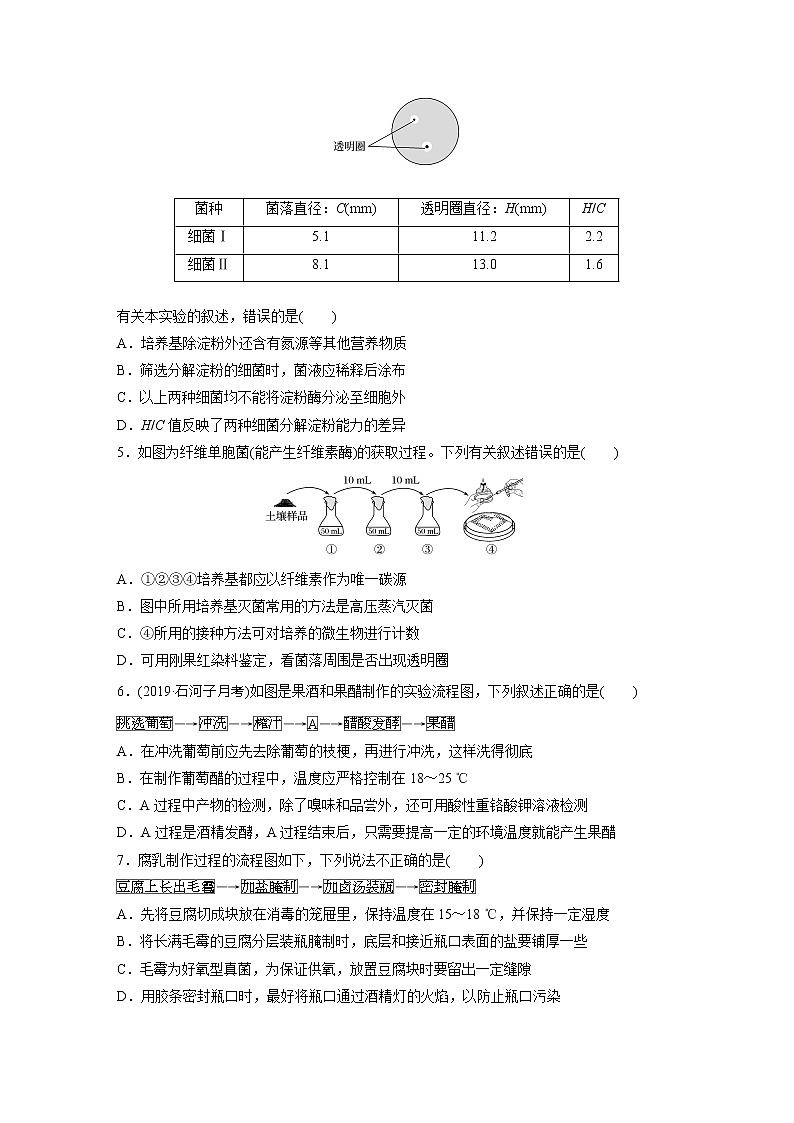
4. (2019·北京,3)筛选淀粉分解菌需使用以淀粉为唯一碳源的培养基。接种培养后,若细菌能分解淀粉,培养平板经稀碘液处理,会出现以菌落为中心的透明圈(如图),实验结果见下表。
有关本实验的叙述,错误的是( )
A.培养基除淀粉外还含有氮源等其他营养物质
B.筛选分解淀粉的细菌时,菌液应稀释后涂布
C.以上两种细菌均不能将淀粉酶分泌至细胞外
D.H/C值反映了两种细菌分解淀粉能力的差异
5.如图为纤维单胞菌(能产生纤维素酶)的获取过程。下列有关叙述错误的是( )
A.①②③④培养基都应以纤维素作为唯一碳源
B.图中所用培养基灭菌常用的方法是高压蒸汽灭菌
C.④所用的接种方法可对培养的微生物进行计数
D.可用刚果红染料鉴定,看菌落周围是否出现透明圈
6.(2019·石河子月考)如图是果酒和果醋制作的实验流程图,下列叙述正确的是( )
eq \x(挑选葡萄)―→eq \x(冲洗)―→eq \x(榨汁)―→eq \x(A)―→eq \x(醋酸发酵)―→eq \x(果醋)
A.在冲洗葡萄前应先去除葡萄的枝梗,再进行冲洗,这样洗得彻底
B.在制作葡萄醋的过程中,温度应严格控制在18~25 ℃
C.A过程中产物的检测,除了嗅味和品尝外,还可用酸性重铬酸钾溶液检测
D.A过程是酒精发酵,A过程结束后,只需要提高一定的环境温度就能产生果醋
7.腐乳制作过程的流程图如下,下列说法不正确的是( )
eq \x(豆腐上长出毛霉)―→eq \x(加盐腌制)―→eq \x(加卤汤装瓶)―→eq \x(密封腌制)
A.先将豆腐切成块放在消毒的笼屉里,保持温度在15~18 ℃,并保持一定湿度
B.将长满毛霉的豆腐分层装瓶腌制时,底层和接近瓶口表面的盐要铺厚一些
C.毛霉为好氧型真菌,为保证供氧,放置豆腐块时要留出一定缝隙
D.用胶条密封瓶口时,最好将瓶口通过酒精灯的火焰,以防止瓶口污染
8.下列关于物质提取、纯化原理的叙述中,错误的是( )
A.采用凝胶色谱法分离蛋白质的原理是不同蛋白质分子的相对分子质量不同,在色谱柱中的移动速度不同
B.电泳是指带电粒子在电场的作用下发生迁移的过程
C.不能选用猪、牛、羊或其他哺乳动物的血液进行实验来提取和分离血红蛋白
D.将血红蛋白溶液进行透析,其目的是去除相对分子质量较小的杂质
9.在研究不同温度条件下加酶洗衣粉的洗涤效果的实验中,下列有关变量控制方法的叙述,正确的是( )
A.实验材料的污染程度属于本研究的无关变量,实验过程中不必考虑
B.若采用手洗法进行去污操作,需尽可能保证各组的洗涤用力程度、时间等基本相同
C.水温属于本实验的变量,实验过程中必须保证各组实验温度相同且恒定
D.水的用量和布料的大小是成正比的,实验用的布料越大、水量越多实验效果越好
10.(2018·江苏,14)下列关于酵母细胞固定化实验的叙述,正确的是( )
A.用温水使海藻酸钠迅速溶解,待其冷却到室温后用于包埋细胞
B.进行包埋时,用于悬浮细胞的CaCl2溶液浓度要适宜
C.注射器(或滴管)出口应尽量贴近液面以保证凝胶珠成为球状
D.包埋酵母细胞的凝胶珠为淡黄色半透明状,并具有一定的弹性
二、非选择题(本题包括10小题,共80分)
11.(7分)某研究小组对自来水和污染河水水样中的大肠杆菌含量进行了测定。回答下列问题:
(1)检测自来水中大肠杆菌的数量,可选用伊红美蓝培养基。该培养基除了为大肠杆菌的生长、繁殖提供水和氮源外,还要提供________________(答出两点)等基本营养成分;制备该培养基时应在灭菌之________(填“前”或“后”)调整pH至7.6,以满足大肠杆菌生长的要求;该培养基中加入伊红美蓝的作用是________________________________________________。
(2)研究小组使用“滤膜法”对污染严重的河流水体进行大肠杆菌活菌数的测定,需将水样进行适当稀释,如取水样1 mL加入____________mL制备稀释倍数为10倍的稀释液,并照此依次制备更高倍数的稀释液。取每个稀释倍数的菌液5 mL进行过滤,然后将滤膜放置在伊红美蓝培养基上培养。如果经过培养后,稀释倍数为103对应的4个平板上菌落数分别为43、47、42、48个,那么每升河水约含大肠杆菌______________个。
(3)用上述方法统计样本中菌落数时需要设置对照组。若在调查中,某一实验组平板上菌落平均数为46个/平板,而空白对照组的一个平板上出现了6个菌落,请分析说明空白对照组出现菌落的可能原因:____________________________________________________(答出三点即可)。若将40(即46-6)个/平板作为实验组菌落数的平均值进行计算,则该做法__________(填“正确”或“不正确”)。
12.(8分)(2020·石家庄市调研)环境污染物多氯联苯难以降解,受其污染的土壤中常有重金属污染存在。研究发现联苯降解菌内的联苯水解酶是催化多氯联苯降解的关键酶。回答下列问题:
(1)为了从富含多氯联苯的环境中分离联苯降解菌,培养基中加入多氯联苯作为________,该培养基属于__________(填“选择”或“鉴定”)培养基。用平板划线法纯化该细菌时,第2次划线及其以后划线总是从上次划线的末端开始是为了_____________________________。
(2)为了能够反复利用联苯水解酶,可以采用__________技术,该技术的另一个优点是________________________________________________________________________。
(3)若从联苯降解菌中分离并得到纯度较高的联苯水解酶,纯化该酶常用的方法是________,采用该方法先分离出相对分子质量________的蛋白质。
(4)图中实线表示联苯水解酶催化的反应速率与酶浓度的关系,虚线表示在其他条件不变的情况下,底物浓度增加一倍,反应速率与酶浓度的关系,能正确表示两者关系的是( )
13.(8分)(2018·全国Ⅰ,37)将马铃薯去皮切块,加水煮沸一定时间,过滤得到马铃薯浸出液。在马铃薯浸出液中加入一定量蔗糖和琼脂,用水定容后灭菌,得到M培养基。回答下列问题:
(1)M培养基若用于真菌的筛选,则培养基中应加入链霉素以抑制________的生长,加入了链霉素的培养基属于________培养基。
(2)M培养基中的马铃薯浸出液为微生物生长提供了多种营养物质,营养物质类型除氮源外还有________________(答出两点即可)。氮源进入细胞后,可参与合成的生物大分子有________________(答出两点即可)。
(3)若在M培养基中用淀粉取代蔗糖,接种土壤滤液并培养,平板上长出菌落后可通过加入显色剂筛选出能产淀粉酶的微生物。加入的显色剂是________,该方法能筛选出产淀粉酶微生物的原理是______________________________________________________。
(4)甲、乙两位同学用稀释涂布平板法测定某一土壤样品中微生物的数量,在同一稀释倍数下得到以下结果:
甲同学涂布了3个平板,统计的菌落数分别是110、140和149,取平均值133;
乙同学涂布了3个平板,统计的菌落数分别是27、169和176,取平均值124。
有人认为这两位同学的结果中,乙同学的结果可信度低,其原因是_______________________。
14.(7分)果醋将成为我国新型的饮料,具有广阔的市场发展前景。如图为山药胡萝卜果醋的制作流程。
eq \x(山药汁、胡萝卜汁制备)→eq \x(成分调制)→eq \x(酒精发酵)→eq \x(醋酸发酵)→eq \x(过滤)→eq \x(调配)→
eq \x(包装灭菌)→eq \x(成品果醋)
回答下列问题:
(1)在传统的果酒制作中,加入的新鲜山药汁和胡萝卜汁没有经过灭菌处理,但是其发酵液中基本检测不出酵母菌以外的杂菌,其原因是酵母菌与杂菌种间关系为__________,发酵液中的__________(填发酵产物)不利于杂菌生长。
(2)在山药胡萝卜果酒制作过程中出现酒变酸的现象,其原因可能是发酵装置密闭不严,导致醋酸菌生长繁殖,产生醋酸;也可能是____________________________________________。
(3)为了研究山药胡萝卜果醋发酵的最佳温度,研究小组实验发现从28 ℃到32 ℃醋酸转化率越来越高,但仍然无法确定发酵最佳温度,还需要做的事情是_________________________。
(4)根据果醋制作所需原理和条件,若要在家庭制作不同风味类型的果醋,在实际操作前需要考虑的因素有____________________________________________________(答出三个方面因素即可)。
15.(8分)(2020·河南许昌诊断)某兴趣小组翻阅资料发现橙皮精油和乳酸菌素都具有抑菌的效果,如图为制备橙皮精油和乳酸菌素的流程及其抑菌实验结果,回答下列问题:
(1)橙皮易焦糊,不适合提取橙皮精油的方法是______________________________________。
(2)筛选乳酸菌A时,所用培养基需经________________________________________法进行灭菌。将某种细菌接种到培养基上并形成菌膜,最可能采用的接种方法是______________(填“稀释涂布平板法”或“平板划线法”)。
(3)图中,橙皮精油或乳酸菌素接种在培养基上的位置为________________,据图分析抑菌效果较好的是__________________________。
(4)橙子的果肉可用于制备果酒和果醋,参与前者和后者发酵的菌种在结构上的主要区别是___________________。为监测发酵状况,可用____________法对发酵菌种进行计数,一段时间后统计结果分析可发现,培养液中的菌种种群数量的增长曲线变化规律是____________。
16.(8分)(2020·合肥市质检)红酸汤是一种很有特色的火锅底料,制作流程如图所示。请分析回答以下问题:
(1)密封发酵时,常在坛中加入成品红酸汤,其目的是________________________。乳酸发酵的过程即为乳酸菌进行____________的过程。
(2)装坛时坛口留有一点空间而不装满的目的是____________________________,红酸汤腌制过程的初期会有气泡冒出,但一段时间后气泡的产生逐渐停止,试分析原因:______________。
(3)红酸汤有利于人体肠道内多种益生菌的生长。消化道炎症往往与益生菌群减少、有害菌群增多有关。研究表明,治疗消化道慢性炎症时,不宜滥用抗生素,滥用抗生素的害处有_______。
(4)亚硝酸盐的含量会影响红酸汤的品质,在发酵过程中影响亚硝酸盐含量的因素有_______。绝大部分亚硝酸盐在人体内以“过客”的形式随尿液排出,只有在特定的条件下,才会转变成致癌物即____________________________________。
17.(8分)(2019·昆明市摸底)在特定的条件下,膳食中的亚硝酸盐会转变成致癌物。某同学测定了泡菜制作过程中亚硝酸盐的含量,结果如图。请回答下列问题:
(1)测定亚硝酸盐含量的原理:在盐酸酸化条件下,亚硝酸盐首先与对氨基苯磺酸发生____________后,与N-1-萘基乙二胺盐酸盐结合形成玫瑰红色染料,再与____________进行目测比较,估算出亚硝酸盐含量。
(2)泡菜腌制过程中亚硝酸盐含量的变化趋势是______________________________,食用该泡菜的最佳时间为10天以后,理由是________________________。
(3)亚硝酸盐还可以将血红蛋白氧化为高铁血红蛋白,从而影响血红蛋白对O2的运输。研究该蛋白质分子的结构,可先用凝胶色谱法分离血红蛋白,这是根据____________________分离蛋白质的有效方法。在分离血红蛋白时,要先对红细胞进行洗涤,目的是_______________。
(4)真空包装的泡菜,有时会发生“胀袋”现象。两位同学对此现象进行解释,甲同学认为是杂菌污染导致的,乙同学认为是乳酸菌大量繁殖导致的。你同意________同学的观点,理由是________________________________________________________________________。
18.(8分)(2020·河北邯郸模拟)蛋白质提取、分离在分子生物学研究中具有重要意义。请回答下列问题:
(1)蛋白质提取和分离的步骤一般分为______________、________、纯化和纯度鉴定。
(2)若要从红细胞中提取血红蛋白,则要对获得的红细胞进行洗涤、____________________和分离血红蛋白溶液、________,才能获得含杂质较少的血红蛋白溶液。
(3)分离血红蛋白溶液环节,试管溶液明显分为四层,我们保留其中的第__________层(自上而下)。溶液特征是________(颜色等)。
(4)通过___________法将样品进一步纯化,经_____________(使用最多的方法)进行纯度鉴定。
19.(7分)为研究乙醇对椰冻驹形杆菌合成纤维素的影响,研究人员在Asai合成培养基中添加不同体积分数的乙醇,分析其对菌种合成纤维素产量的影响。
(1)在Asai液体培养基中添加1.5%~2%的________可制备固体培养基。为达到良好的灭菌效果,各培养基均在________℃下,灭菌20 min。椰冻驹形杆菌在固体培养基上会形成菌落,菌落是指_____________________________________________________________________。
(2)将取得的菌液接种在含不同浓度乙醇的培养基中,适宜条件下培养一段时间后,获取纤维素,测定纤维素的干重。结果如图:
该实验是一个________(填“对照”或“对比”)实验。根据实验结果分析,乙醇对椰冻驹形杆菌合成纤维素的影响____________(填“有”或“没有”)两重性,判断的依据是
________________________________________________________________________
________________________________________________________________________。
20.(11分)(2020·广西钦州模拟)葡萄糖异构酶经固定化后,可用于工业化生产高果糖浆。请回答下列问题:
(1)筛选产乳糖酶的微生物时,宜用________作为培养基中的唯一碳源。培养基中琼脂的作用是作为________剂。从功能上讲这种培养基属于__________________。培养产乳糖酶的微生物前对培养皿进行灭菌宜采用____________法。
(2)戊二醛是一种化学交联剂,能与葡萄糖异构酶通过化学键交联。将酶液、戊二醛溶液先后加入到海藻酸钠溶液中搅拌均匀,用注射器将混合液注入到________溶液中可得到凝胶珠粒,此过程所用的固定化酶方法为____________________。
(3)1个葡萄糖异构酶活力单位常定义为每分钟产生1 μml________所需的酶量。下图是温度对葡萄糖异构酶的固定化酶和游离酶活力的影响曲线,该曲线表明固定化酶和游离酶的最适温度________(填“相同”或“不同”);低于或高于最适温度时,固定化酶的酶活力______(填“低于”“等于”或“高于”)游离酶。
(4)在用葡萄糖异构酶凝胶反应柱生产高果糖浆时,若糖液在1次流经反应柱后果糖的浓度低于产品标准,对此你提出的改进方案是_____________________________________________ (答出2点)。
答案精析
1.A [培养微生物的培养基一般用高压蒸汽灭菌法灭菌,微生物的接种工具,如接种针、接种环一般通过酒精灯火焰灼烧来灭菌,A错误;接种前,接种环要在酒精灯火焰上进行灼烧,防止接种环上附着的微生物对实验结果造成干扰,接种后,接种环灼烧可以防止微生物扩散,污染接种室或者超净台,影响整体接种环境,B正确;接种后的培养皿要倒置,防止冷凝水落入培养基造成污染,C正确;在固体培养基表面可形成单菌落,故菌种的分离和菌落的计数都可以使用固体培养基,D正确。]
2.B 3.D
4.C [微生物培养基一般都含有四类营养物质:水、无机盐、碳源和氮源,A项正确;用稀释涂布平板法筛选淀粉分解菌,涂布前需将菌液稀释,B项正确;由题图可知,细菌Ⅰ和细菌Ⅱ形成的菌落周围都出现了透明圈,说明两种细菌都能将淀粉酶分泌至细胞外,C项错误;淀粉分解菌可分解淀粉,导致菌落周围的淀粉被分解,不能与稀碘液反应生成蓝色,故而出现透明圈,透明圈直径与菌落直径的比值越大,说明细菌分解淀粉能力越强,D项正确。]
5.C
6.C [在挑选葡萄时应先冲洗1~2次,再去除枝梗以防葡萄破损汁液流失和被杂菌污染,A错误;在制作葡萄醋的过程中,温度应严格控制在30~35 ℃,B错误;A过程是酒精发酵,A过程产生的酒精除了嗅味和品尝外,也可用酸性重铬酸钾溶液进行检测,溶液颜色由橙色变为灰绿色,C正确;A过程结束后,除了需要提高一定的环境温度外,还要通入一定量的氧气才能产生果醋,D错误。]
7.B [将长满毛霉的豆腐分层装瓶腌制时,接近瓶口表面的盐要铺厚一些,而底层的盐不需要铺厚,原因是越接近瓶口,被杂菌污染的机会越大,B错误。]
8.C [采用凝胶色谱法分离蛋白质的原理是不同蛋白质分子的相对分子质量不同,在色谱柱中的移动速度不同;电泳是指带电粒子在电场的作用下发生迁移的过程;猪、牛、羊或其他哺乳动物的红细胞中不含细胞核和细胞器,但含有较多的血红蛋白,因此能选用猪、牛、羊或其他哺乳动物的血液进行实验来提取和分离血红蛋白;将血红蛋白溶液进行透析,其目的是去除相对分子质量较小的杂质。]
9.B [实验材料的污染程度属于本研究的无关变量,实验过程中应适宜且统一,A错误;若采用手洗法进行去污操作,各组洗涤用力程度、时间等都是无关变量,应统一,B正确;水温是自变量,实验过程中必须保证各组实验温度不同,C错误;本实验中水量和布料也是无关变量,各组应保持相同,D错误。]
10.D [溶解海藻酸钠时,应先加水,小火或间断加热并不断搅拌,完全溶化后用蒸馏水定容,冷却至室温后加入活化的酵母细胞充分搅拌,使其混合均匀,再固定,A错误;进行包埋时,CaCl2溶液的作用是让胶体聚沉,使海藻酸钠形成凝胶珠,不是用于悬浮细胞,B错误;滴加时注射器或滴管不能贴近液面,否则凝胶珠会呈蝌蚪状,C错误;制作成功的凝胶珠为淡黄色半透明状,并具有一定的弹性,D正确。]
11.(1)碳源和无机盐 前 使大肠杆菌的菌落呈现黑色,便于对大肠杆菌计数 (2)无菌水9 9×106 (3)培养基灭菌不合格、倒平板过程被污染、培养皿灭菌不合格等 不正确
解析 (1)微生物培养基成分应包括水、无机盐、碳源、氮源等,伊红美蓝培养基在功能上属于鉴别培养基。制备该培养基时应在灭菌之前调整pH至7.6,以满足大肠杆菌生长的要求;该培养基中加入伊红美蓝的作用是使大肠杆菌的菌落呈现黑色,便于对大肠杆菌计数。
(2)使用“滤膜法”对污染严重的河流水体进行大肠杆菌活菌数的测定,需将水样进行适当稀释,如取水样1 mL加入无菌水9 mL制备稀释倍数为10倍的稀释液,并照此依次制备更高倍数的稀释液。取每个稀释倍数的菌液5 mL进行过滤,然后将滤膜放置在伊红美蓝培养基上培养。如果经过培养后,稀释倍数为103对应的4个平板上菌落数分别为43、47、42、48个,那么每升河水约含大肠杆菌(43+47+42+48)÷4÷5×103×103=9×106(个)。
(3)若在调查中,某一实验组平板上菌落平均数为46个/平板,而空白对照组的一个平板上出现了6个菌落,则空白对照组出现菌落的可能原因:培养基灭菌不合格、倒平板过程被污染、培养皿灭菌不合格等;若将40(即46-6)个/平板作为实验组菌落数的平均值进行计算,则该做法不正确,因为在完全正确的操作情况下,空白对照组中不应出现菌落,若出现菌落,说明操作过程中存在微生物污染,属于实验失误,所有实验数据均不应采用。
12.(1)(唯一)碳源 选择 将聚集的菌体逐渐稀释以便获得单个菌落 (2)固定化酶 可以提高产物的纯度 (3)凝胶色谱法 较大 (4)B
解析 (1)选择培养基是根据某种微生物的特殊营养要求或其对某些特殊化学、物理因素的抗性而设计的培养基。为了从富含多氯联苯的环境中分离联苯降解菌,应在培养基中加入多氯联苯作为唯一碳源,该培养基为选择培养基。用平板划线法纯化该细菌时,第2次划线以及其后的划线均要从上一次划线的末端开始,这样可以把聚集的菌体逐渐稀释以便获得单菌落。(2)固定化酶是用物理或化学的方法使酶与水不溶性大分子载体结合或把酶包埋在水不溶性凝胶或半透膜的微囊体中制成。固定化酶的优点之一是能够反复利用,故为了能够反复利用联苯水解酶,可以采用固定化酶技术,该技术可使酶与产物易于分离,因此提高了产物的纯度。(3)纯化联苯水解酶常用的方法是凝胶色谱法,该方法是根据相对分子质量的大小分离蛋白质的有效方法,相对分子质量较小的蛋白质容易进入凝胶内部,路程较长,移动速度较慢,而相对分子质量较大的蛋白质无法进入凝胶内部,只能在凝胶外部移动,路程较短,移动速度较快,因此采用该方法先分离出相对分子质量较大的蛋白质。(4)底物浓度增加一倍,刚开始时,由于受酶浓度的限制,底物浓度增加不会影响酶促反应速率;随着酶浓度增大,酶促反应速率继续增加,最后保持不变,B正确。
13.(1)细菌 选择 (2)碳源、无机盐 蛋白质、核酸
(3)碘液 淀粉遇碘液显蓝色,产淀粉酶的菌落周围淀粉被水解,形成透明圈 (4)乙同学的结果中,1个平板的计数结果与另2个相差悬殊,结果的重复性差
解析 (1)链霉素是抗生素,可抑制细菌生长,故在M培养基中加入链霉素作为选择培养基,可筛选出真菌。(2)培养基中的营养成分一般包括碳源、氮源、水和无机盐等。细胞中含有氮元素的生物大分子有蛋白质、核酸等,故所加入的氮源可参与以上物质的合成。(3)能产生淀粉酶的微生物可将淀粉分解成麦芽糖,淀粉遇碘变蓝,向加有淀粉的培养基中加入碘液后培养基呈现蓝色,产淀粉酶的菌落周围的淀粉被水解,形成透明圈,可根据透明圈的大小判断产生淀粉酶的多少。(4)统计菌落数时一般选择菌落数在30~300个的平板,甲同学统计的3个平板中的菌落数在正常范围内且差距不大,比较准确;乙同学统计的3个平板中,1个平板的计数结果与另2个相差悬殊,结果的重复性差。
14.(1)竞争 酒精(或乙醇) (2)发酵液中混有乳酸菌发酵产生的乳酸 (3)继续升高发酵温度,检测发酵醋酸转化率,最高的发酵醋酸转化率对应的温度即为最佳发酵温度 (4)果醋制作原料的种类;发酵菌种的选择;果醋制作理化条件的控制;果醋制作的成本;果醋制作的食品安全等
解析 (1)在传统的果酒制作中,加入新鲜的山药汁和胡萝卜汁没有经过灭菌处理,但是其发酵液中基本检测不出酵母菌以外的杂菌,其原因是酵母菌与杂菌生活在相同环境,利用相同的资源,它们之间存在着竞争关系,同时酵母菌酒精发酵产物酒精会抑制微生物的生长,不利于杂菌生长。(4)若要在家庭制作不同风味类型的果醋,在实际操作前需要考虑果醋制作原料的种类(蔬菜水果的类型)、发酵菌种(酿酒酵母菌菌种和醋酸菌菌种)的选择(不同的果醋需要用不同的菌种)、果醋制作理化条件的控制(如发酵温度、pH、氧气条件等)、果醋制作的成本、果醋制作的食品安全等。
15.(1)蒸馏法 (2)高压蒸汽灭菌 稀释涂布平板法 (3)透明圈所在位置 橙皮精油 (4)前者有以核膜为界限的细胞核 抽样检测 种群数量经过一定时间的增长后,趋于稳定
解析 (1)提取植物精油的方法有压榨法、蒸馏法和萃取法,因橙皮易焦糊,所以不适合采用蒸馏法提取橙皮精油。(2)实验室常采用高压蒸汽灭菌法对培养基进行灭菌处理。平板划线法和稀释涂布平板法是两种最常用的接种方法,其中能在培养基表面形成菌膜的最可能是稀释涂布平板法。(3)透明圈所在位置的细胞不能生长,说明该处就是橙皮精油或乳酸菌素的接种位置。最终可以通过测量透明圈的直径(或大小)来比较橙皮精油和乳酸菌素的抑菌效果。(4)制作果酒的发酵菌种为酵母菌,参与果醋发酵的菌种为醋酸菌。前者为真核生物,后者为原核生物,前者具有以核膜为界限的细胞核。由于不能对发酵液中的酵母菌直接进行计数,可用抽样检测法进行估算。一段时间内统计分析可发现,酵母菌的种群数量增长曲线呈“S”型,即种群数量先增加,达到一定数量后保持稳定。
16.(1)增加乳酸菌含量(以缩短制作时间) 无氧呼吸 (2)防止西红柿发酵后液体膨胀外溢 刚入坛时,西红柿表面的杂菌(酵母菌等)细胞呼吸产生CO2,随着乳酸的积累抑制了杂菌的生长,乳酸菌产生乳酸的过程不产生CO2 (3)抗生素会杀死肠道内多种益生菌、抗生素对有害菌产生选择作用(合理即可) (4)温度、食盐用量、腌制时间等 亚硝胺
解析 (1)成品红酸汤含有乳酸菌,密封发酵时加入少量成品红酸汤可增加乳酸菌的含量,缩短制作时间。乳酸菌为厌氧菌,乳酸发酵的过程即为乳酸菌进行无氧呼吸的过程。(2)装坛时坛口留有一点空间可防止西红柿发酵后液体膨胀外溢。刚入坛时,西红柿表面的杂菌(酵母菌等)细胞呼吸产生CO2,会有气泡冒出,但随着乳酸的积累,抑制了杂菌的生长,乳酸菌产生乳酸的过程不产生CO2,所以气泡的产生逐渐停止。(3)抗生素会杀死肠道内多种益生菌,也会对有害菌产生选择作用,所以治疗消化道慢性炎症时不能滥用抗生素。(4)在发酵过程中,温度、食盐用量、腌制时间等可以影响亚硝酸盐的含量。亚硝酸盐在特定条件下会转化为致癌物——亚硝胺。
17.(1)重氮化反应 标准显色液 (2)先升高,后下降至较低水平并趋于稳定 亚硝酸盐的含量较低 (3)相对分子质量的大小 去除杂蛋白,以利于后续步骤的分离纯化 (4)甲 某些杂菌无氧呼吸会产生气体,乳酸菌无氧呼吸不产生气体
解析 (3)凝胶色谱法是根据相对分子质量的大小分离蛋白质的有效方法。在分离血红蛋白时,先对红细胞进行洗涤的目的是去除杂蛋白,以利于后续步骤的分离纯化。(4)乳酸菌是厌氧型的,只能进行产生乳酸的无氧呼吸,不会产生气体,由此可以推测真空包装的泡菜出现“胀袋”现象的原因是其他的微生物无氧呼吸产生了气体。
18.(1)样品处理 粗分离 (2)血红蛋白的释放 透析 (3)3 红色透明 (4)凝胶色谱 SDS—聚丙烯酰胺凝胶电泳
解析 (1)蛋白质的提取和分离包括样品处理(红细胞的洗涤)、粗分离(血红蛋白的释放、离心分离血红蛋白溶液、透析)、纯化和纯度鉴定。(2)血红蛋白因含有血红素而呈红色。若要从红细胞中提取血红蛋白,需要对红细胞进行洗涤,去除杂蛋白;再将洗涤好的红细胞加水,并充分搅拌使红细胞破裂,释放出血红蛋白;再对血红蛋白溶液进行分离;再加入磷酸缓冲液进行透析。(3)分离血红蛋白时,从上到下依次是有机溶剂、脂类物质、血红蛋白溶液、红细胞破碎物沉淀,血红蛋白溶液位于第3层,特征是红色透明液体。(4)采用凝胶色谱法对血红蛋白进行纯化。若要对蛋白质的纯度进行鉴定,常用SDS—聚丙烯酰胺凝胶电泳。
19.(1)琼脂 121 由一个细胞繁殖而来的肉眼可见的子细胞群体
(2)对比 有 乙醇体积分数为0.5%~4%时,纤维素产量大于对照组,乙醇体积分数为5%时,纤维素产量小于对照组
20.(1)乳糖 凝固 选择培养基 干热灭菌 (2)CaCl2 包埋法、化学结合法 (3)果糖 相同 高于 (4)增加葡萄糖异构酶凝胶的装载量(或凝胶柱高);降低糖液流速;将流出液再次加入反应柱等
解析 (1)产乳糖酶的微生物能够将乳糖水解为葡萄糖和半乳糖,为自身代谢提供能源,因此要筛选产乳糖酶的微生物,应使用乳糖作为唯一的碳源。制作培养基时使用琼脂作为凝固剂,制作液体培养基时不需要添加琼脂。能够筛选微生物细胞的培养基属于选择培养基,培养产乳糖酶的微生物前对培养皿进行灭菌宜采用干热灭菌法。
菌种
菌落直径:C(mm)
透明圈直径:H(mm)
H/C
细菌Ⅰ
5.1
11.2
2.2
细菌Ⅱ
8.1
13.0
1.6
相关试卷
这是一份高考核心知识过关练习选修1 生物技术实践,共2页。试卷主要包含了制作果酒、果醋的实验流程,三种常用的灭菌方法有等内容,欢迎下载使用。
这是一份高考生物一轮单元卷:第11单元 生物技术实践 A卷(含答案解析),共13页。试卷主要包含了选择题的作答,非选择题的作答,关于灭菌和消毒的理解不正确的是等内容,欢迎下载使用。
这是一份高考生物一轮单元卷:第11单元 生物技术实践 B卷(含答案解析),共14页。试卷主要包含了选择题的作答,非选择题的作答等内容,欢迎下载使用。

