


所属成套资源:2022届高考生物一轮复习专题练习(解析版)
2022届高考生物一轮复习专题训练49 透析基因突变和基因重组的本质(解析版)
展开
这是一份2022届高考生物一轮复习专题训练49 透析基因突变和基因重组的本质(解析版),共6页。试卷主要包含了如图为某基因的突变过程,M基因编码含50个氨基酸的肽链,下列过程可能存在基因重组的是等内容,欢迎下载使用。
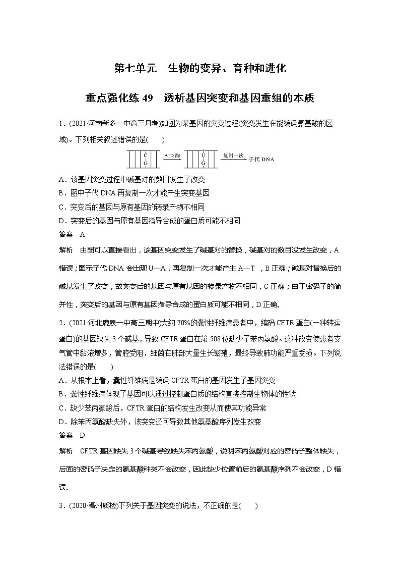
1.(2021·河南新乡一中高三月考)如图为某基因的突变过程(突变发生在能编码氨基酸的区域)。下列相关叙述错误的是( )
A.该基因突变过程中碱基对的数目发生了改变
B.图中子代DNA再复制一次才能产生突变基因
C.突变后的基因与原有基因的转录产物不相同
D.突变后的基因与原有基因指导合成的蛋白质可能不相同
答案 A
解析 由图可以直接看出,该基因突变发生了碱基对的替换,碱基对的数目没发生改变,A错误;图示子代DNA会出现U—A,再复制一次才能产生A—T ,B正确;碱基对替换后的碱基发生了改变,故突变后的基因与原有基因的转录产物不相同,C正确;由于密码子的简并性,突变后的基因与原有基因指导合成的蛋白质可能不相同,D正确。
2.(2021·河北鹿泉一中高三期中)大约70%的囊性纤维病患者中,编码CFTR蛋白(一种转运蛋白)的基因缺失3个碱基,导致CFTR蛋白在第508位缺少了苯丙氨酸。这种改变使患者支气管中黏液增多,管腔受阻,细菌在肺部大量生长繁殖,最终导致肺功能严重受损。下列说法错误的是( )
A.从根本上看,囊性纤维病是编码CFTR蛋白的基因发生了基因突变
B.囊性纤维病体现了基因可以通过控制蛋白质的结构直接控制生物体的性状
C.缺少苯丙氨酸后,CFTR蛋白的结构发生改变从而使其功能异常
D.除苯丙氨酸缺失外,该突变还可导致其他氨基酸序列发生改变
答案 D
解析 CFTR基因缺失3个碱基导致缺失苯丙氨酸,说明苯丙氨酸对应的密码子整体缺失,后面的密码子决定的氨基酸种类不会改变,因此缺少位置前后的氨基酸序列不会改变,D错误。
3.(2020·福州质检)下列关于基因突变的说法,不正确的是( )
A.没有外界因素诱导也可能发生基因突变
B.有丝分裂间期最易发生基因突变
C.基因突变不一定会引起性状改变
D.体细胞中的突变基因都不能遗传给后代
答案 D
解析 基因突变可以自然发生,也可以在外界因素的诱导下发生,A正确;间期进行DNA复制,最容易发生基因突变,B正确;由于密码子的简并性或基因型AA突变成Aa等情况下,基因突变不一定会引起性状改变,C正确;体细胞中的突变基因可以通过无性生殖遗传给后代,D错误。
4.(2021·广东潮州一中高三月考)月季花有红花、白花等多种品种,一株原本只开红花的月季植株现在却开出了一朵白花。下列与该变异相关的叙述,错误的是( )
A.该变异可能来源于白花植株传粉后的基因重组
B.该变异可能来源于有丝分裂过程中红花基因所在的染色体片段缺失
C.该变异可能是红花基因控制合成的酶的种类发生改变所致
D.该变异的直接原因可能是花瓣细胞液中的色素发生了改变
答案 A
解析 根据题中信息可知,一株原本只开红花的月季植株现在却开出了一朵白花,花瓣细胞是经过有丝分裂形成的,其变异不涉及减数分裂,故不涉及基因重组,A错误。
5.(2021·浙江兰溪一中高三月考)羟胺可使胞嘧啶转化为羟化胞嘧啶而与腺嘌呤配对,假如一个精原细胞在核DNA复制时,亲代DNA的两个胞嘧啶碱基发生羟化(不考虑其他变异),下列叙述正确的是( )
A.可通过光学显微镜检测突变位点的位置
B.完成分裂后的所有子细胞中,该基因座位的总突变位点和总正常位点数量相等
C.该精原细胞形成的一个次级精母细胞中一定有2条染色体含有羟化胞嘧啶
D.该精原细胞形成的一个精细胞中不可能有2条染色体含有羟化胞嘧啶
答案 B
解析 DNA的两个胞嘧啶碱基发生羟化,该变异类型为基因突变,通过光学显微镜不能检测该突变位点的位置,A错误;无论这两个突变胞嘧啶位于一个DNA还是两个DNA上,经过半保留复制后的相对应位点都是一半正常一半变异,B正确;该精原细胞产生的初级精母细胞中可能有1条或2条染色体含有羟化胞嘧啶,减数第一次分裂同源染色体彼此分离,姐妹染色单体未分开,产生的次级精母细胞含有羟化胞嘧啶的染色体可能有0条、1条或者2条,C错误;这两个突变胞嘧啶可能位于两条非同源染色体的两个DNA上,则可能分到同一个精细胞中,D错误。
6.科研人员发现某水稻品种发生突变,产生了新基因SW1,其表达产物能使植株内赤霉素含量下降,从而降低植株高度。将该品种作为亲本进行杂交,获得了后代“IR8水稻”,既高产又抗倒伏。下列选项正确的是( )
A.在育种时,科研人员无法让水稻产生定向突变,这体现了基因突变的低频性
B.进行“IR8水稻”的育种时,应用的原理是基因突变
C.“IR8水稻”拥有抗倒伏的性状,根本原因是体内赤霉素含量较低影响植株的生长
D.SW1基因通过控制酶的合成,间接控制了生物体的性状
答案 D
解析 在育种时,科研人员无法让水稻产生定向突变,这体现了基因突变的不定向性,A项错误;选取新发现的某水稻突变品种作为亲本进行杂交,获得了既高产又抗倒伏的后代“IR8水稻”,该育种过程属于杂交育种,其原理是基因重组,B项错误;“IR8水稻”拥有抗倒伏的性状,直接原因是体内赤霉素含量较低影响植株的生长,而根本原因是细胞内SW1基因的存在,其表达产物能使植株内赤霉素含量下降,从而降低植株高度,C项错误;SW1基因的表达产物能使植株内赤霉素含量下降,可推测该表达产物可能是一种酶,由此说明SW1基因通过控制酶的合成,间接控制了生物体的性状,D项正确。
7.(2021·江西萍乡一中高三月考)M基因编码含50个氨基酸的肽链。该基因发生插入突变,使mRNA增加了一个三碱基序列GAU,表达的肽链含51个氨基酸。以下说法错误的是( )
A.M基因突变前后,参与该基因复制所需的嘌呤核苷酸占核苷酸总数的比例不变
B.在突变基因翻译时,核糖体沿mRNA分子每次移动三个碱基的距离
C.突变前后编码的两条肽链,最多有2个氨基酸不同
D.M基因突变后未改变基因的数量,但有的基因突变可能会导致某个基因的缺失
答案 D
8.(2021·北京延庆高三开学考试)如图是某昆虫基因pen突变产生抗药性示意图。下列相关叙述正确的是( )
A.pen基因突变后细胞膜对杀虫剂的通透性增强
B.杀虫剂与靶位点结合形成抗药靶位点
C.pen基因自发产生的突变是定向的
D.基因pen的突变为昆虫进化提供了原材料
答案 D
解析 据图分析可知,pen基因突变后细胞膜抗药靶位点不能透过杀虫剂,说明细胞膜的通透性降低,A错误;pen基因突变后形成了抗药靶位点,B错误;基因突变具有不定向性,C错误;基因突变等可遗传变异可以为昆虫进化提供原材料,D正确。
9.(2021·湖南郴州一中高三期中)尿黑酸尿症是HGD基因缺陷导致的人类遗传病。某患儿的父母表现正常,将他们的HGD基因测序后发现了两个突变位点,如下图所示。已知HGD基因不在Y染色体上,下列说法错误的是( )
A.该实例体现了基因突变具有随机性
B.可判断出尿黑酸尿症是常染色隐性遗传病
C.患儿的一个HGD基因中存在两个突变位点
D.患儿的父母再生一个正常孩子,不携带致病基因的概率为1/3
答案 C
解析 该实例中不同碱基位点的改变,体现了基因突变具有随机性,A正确;测序结果显示,患儿的双亲均为携带者,据此可判断出尿黑酸尿症是常染色体隐性遗传病,B正确;患儿的一个HGD基因中存在一个突变位点,C错误;患儿的父母再生一个正常孩子,不携带致病基因的概率为1/3,D正确。
10.(2020·大连月考)下列过程可能存在基因重组的是( )
⑤
A.④⑤ B.③⑤ C.①④ D.②④
答案 C
解析 ①是四分体上非姐妹染色单体交叉互换,属于基因重组;②是非同源染色体上的非姐妹染色单体互换,属于染色体变异;③是等位基因分离;④是非同源染色体自由组合,属于基因重组;⑤是受精作用,符合题意的是①④,C正确。
11.(2019·江苏如皋检测)下图1为人体某致病基因控制异常蛋白质合成的过程示意图。图2表示的是正常蛋白和异常蛋白氨基酸序列,字母表示氨基酸,数字表示氨基酸的位置,箭头表示基因相应位点突变引起的氨基酸种类的变化。请回答:
(1)图1过程①中物质c能识别致病基因的________________并与之结合,过程②是________________。
(2)若图中异常多肽链中有一段氨基酸序列为“……丝氨酸—谷氨酸……”,携带丝氨酸和谷氨酸的tRNA上的反密码子分别为AGA、CUU,则物质a中模板链碱基序列为________________。
(3)据图2推测,导致①、②处突变的原因是基因中分别发生了碱基对的________________、________________,进一步研究发现,异常蛋白质的相对分子质量明显大于正常蛋白质,从物质b的变化分析,出现此现象的原因可能是______________________________________。
(4)图中的异常蛋白质不可能分布在人体细胞的________________(填细胞器的名称)中。
答案 (1)启动子(RNA聚合酶结合位点) 翻译
(2)—AGACTT—
(3)替换 增添或缺失 终止密码被破坏(或推迟出现),蛋白质继续合成
(4)中心体和核糖体(或“中心体”或“核糖体”)
解析 (1)图1过程①为遗传信息的转录,物质c是RNA聚合酶,能识别致病基因的DNA序列中相应结合位点(启动子)并与之结合,催化DNA转录形成信使RNA。过程②是以mRNA为模板,在核糖体上合成异常多肽链的过程,此过程为遗传信息的翻译。(2)携带丝氨酸和谷氨酸的tRNA上的反密码子分别为AGA、CUU,则mRNA上相应的密码子碱基序列为UCU、GAA,则物质a中模板链碱基序列应为—AGACTT—。(3)据图2推测,11号位点氨基酸种类改变,但其后的氨基酸序列不变,说明mRNA仅有一个密码子的改变,导致①处突变的原因最可能是基因中相应位点发生了碱基对的替换;28号位点氨基酸种类改变,其后的氨基酸序列跟着改变,说明其后的密码子序列都改变,导致②处突变的原因最可能是基因中相应位点发生了碱基对的增添或缺失。若异常蛋白质的相对分子质量明显大于正常蛋白质,可推测其含有的氨基酸的数目增加,物质b是mRNA,从mRNA分析,出现此现象的原因可能是碱基对的增添或缺失导致终止密码被破坏(或推迟出现),蛋白质继续合成。(4)图1显示图中的异常蛋白质分布在膜结构上,因此人体细胞的非膜结构,如中心体和核糖体中不可能含有。
12.(2021·湖北江夏一中高三月考)果蝇是遗传学上经典的实验材料,已知果蝇的红眼和褐眼是一对相对性状,回答下列问题:
(1)将一对红眼果蝇进行杂交,所得子代中红眼∶褐眼=3∶1。根据子代的表现型及比例________(填“能”或“不能”)判断出控制红眼和褐眼的基因位于常染色体上,原因是________________________________________________________________________。
(2)若果蝇的红眼和褐眼由常染色体上的多对基因控制,现科研人员通过人工诱变培育出甲、乙两个褐眼隐性突变品系,且两个品系控制眼色的基因中仅有一对基因是隐性而其他基因均为显性纯合。请设计实验探究两种褐眼果蝇是否为同一基因突变的结果。
实验思路:让____________________相互交配,观察子代果蝇的眼色情况。
预期结果及结论:
若子代____________________,则这两种突变体的产生是同一基因突变的结果;
若子代____________________,则这两种突变体的产生是不同基因突变的结果。
答案 (1)不能 若控制红眼和褐眼的基因仅位于X染色体上或位于X、Y染色体的同源区段上,杂交后代也会出现红眼∶褐眼=3∶1 (2)甲、乙品系的果蝇 均为褐眼 均为红眼 精子
卵细胞
ab
AB
Ab
aB
ab
aabb
AaBb
Aabb
aaBb
AB
AaBb
AABB
AABb
AaBB
Ab
Aabb
AABb
AAbb
AaBb
aB
aaBb
AaBB
AaBb
aaBB
相关试卷
这是一份新高考生物一轮复习小题过关训练第19练 基因突变和基因重组(含解析),共9页。
这是一份新高考生物一轮复习小题过关训练第17练 DNA的结构、复制及基因的本质(含解析),共9页。
这是一份高考生物一轮对点训练:4-1 酶的本质及作用 a Word版含解析,共2页。
