


专题一 信息性阅读•实用类文本 单文精练四 共享经济
展开
这是一份专题一 信息性阅读•实用类文本 单文精练四 共享经济,共6页。
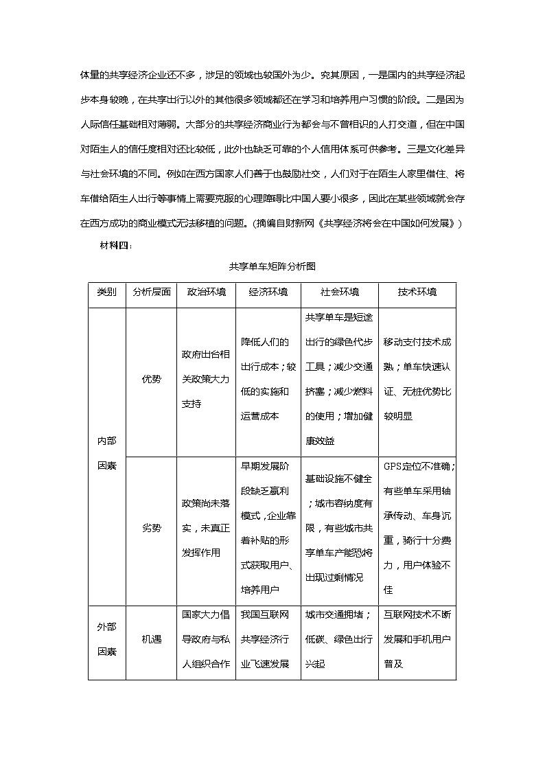
单文精练四 共享经济建议用时约25分钟实际用时____分钟阅读提示共享经济,是由个人或第三方平台将闲置资源或服务以有偿分享给需求者,并从中获得报酬的经济模式,其核心特征是基于信息技术平台的资源优化配置。共享开放将是未来经济发展的主旋律,共享带来的合作与创新将进一步推动经济社会开放发展、协调发展、创新发展。 阅读下面的文字,完成文后题目。材料一:共享经济,是由个人或第三方平台将闲置资源或服务以有偿分享给需求者,并从中获得报酬的经济模式,其核心特征是基于信息技术平台的资源优化配置。共享经济的发展驱动力主要有以下四点:一是互联网信息技术的产生与普及。开放数据、移动互联网的普及,为共享经济平台进行资源优化配置提供了技术条件。二是人口红利。近年来共享经济在中国的大发展也源自人口基数带来的互联网人口红利。三是大量共享经济服务提供者。在中国经济转型升级过程中,大量的传统行业劳动力进入共享经济领域,个人的技能或服务借助第三方平台实现更快速的流动。四是大量闲置资源可供优化。以汽车为例,摩根士丹利的研究显示,平均一辆车只有4%的时间在行驶,而在96%的时间中被闲置,这在客观上提供了可供优化的资源。(摘编自《国家地理》周刊编辑部《共享经济的发展现状和未来趋势》)材料二:共享经济的发展能够有效利用过剩产能、闲置资产、闲置时间、闲置技术,是去产能去库存的有力方式,不仅提升了资源的配置和利用效率,而且拓展创新了分工合作的方式和模式。共享经济的发展不仅为个人带来发展的契机和动力,而且对企业、社会、国家乃至世界的发展带来了强大的发展动力,随着“一带一路”倡议的深入实施,全球经济一体化的加速,共享开放将是未来经济发展的主旋律,共享带来的合作与创新将进一步推动经济社会开放发展、协调发展、创新发展。(摘编自陈健、龚晓莺《共享经济发展的困境与突破》)材料三:相对于共享经济在全球范围的蓬勃发展,共享经济在国内的发展似乎还是慢了一拍,大体量的共享经济企业还不多,涉足的领域也较国外为少。究其原因,一是国内的共享经济起步本身较晚,在共享出行以外的其他很多领域都还在学习和培养用户习惯的阶段。二是因为人际信任基础相对薄弱。大部分的共享经济商业行为都会与不曾相识的人打交道,但在中国对陌生人的信任度相对还比较低,此外也缺乏可靠的个人信用体系可供参考。三是文化差异与社会环境的不同。例如在西方国家人们善于也鼓励社交,人们对于在陌生人家里借住、将车借给陌生人出行等事情上需要克服的心理障碍比中国人要小很多,因此在某些领域就会存在西方成功的商业模式无法移植的问题。(摘编自财新网《共享经济将会在中国如何发展》)材料四:共享单车矩阵分析图类别分析层面政治环境经济环境社会环境技术环境内部因素优势政府出台相关政策大力支持降低人们的出行成本;较低的实施和运营成本共享单车是短途出行的绿色代步工具;减少交通挤塞;减少燃料的使用;增加健康效益移动支付技术成熟;单车快速认证、无桩优势比较明显劣势政策尚未落实,未真正发挥作用早期发展阶段缺乏赢利模式,企业靠着补贴的形式获取用户、培养用户基础设施不健全;城市容纳度有限,有些城市共享单车产能恐将出现过剩情况GPS定位不准确;有些单车采用轴承传动、车身沉重,骑行十分费力,用户体验不佳外部因素机遇国家大力倡导政府与私人组织合作建设城市基础项目,配套政策陆续发布我国互联网共享经济行业飞速发展城市交通拥堵;低碳、绿色出行兴起互联网技术不断发展和手机用户普及威胁政府推行的公共自行车对其形成竞争多家共享单车公司相互之间存在资本的激烈竞争乱停乱放、被损毁、被盗窃、变成私人独享的交通工具;人们的交通安全意识薄弱保障实名注册用户的个人信息安全成为难题(资料来源于李琨浩《基于共享经济视角下城市共享单车发展对策研究》)
1.下列对材料相关内容的梳理,不正确的一项是( )A.B.C.D.答案 B解析 参与方的参与目的不全都是为了“获取利润报酬”,需求者的目的是为了满足自我在资源或者服务上的需求。2.下列对材料相关内容的概括和分析,正确的一项是( )A.信息技术的发展为共享经济的发展提供了内驱力,而信息技术发展的不成熟限制了共享经济的发展,因此,提高信息技术成为发展共享经济的首要任务。B.材料一和材料二都重在分析共享经济的益处,材料三则重在分析我国共享经济发展的不足,三则材料让我们对共享经济有了较为客观的了解。C.在共享经济中,我国人际信任基础薄弱,这既与中国文化中的人际交往方式有关,也与中国缺乏有效的个体信用体系有关,要克服这一问题,需靠个人与国家共同努力。D.共享经济在国内的发展落后于世界的步伐,但我们不能为了追赶而照抄照搬西方国家,只能通过自我探索发展本国的共享经济。答案 C解析 A项提高信息技术是发展共享经济的重要任务,并非首要任务。B项材料一重在分析共享经济发展的内驱力。D项“只能通过自我探索发展本国的共享经济”错,说法过于绝对。3.从国家政府的角度而言,怎样才能使得共享单车更好地发展?请结合材料简要概括。答:________________________________________________________________________答案 ①出台合理、科学、规范的政策,并将其落到实处,以鼓励共享单车的良性发展;②督促企业落实责任,协助其加快共享单车的完善,以规范共享单车市场;③完善基础设施建设,为共享单车的发展提供良好社会环境;④引导市民规范、文明用车,加大管理投入、加强共享精神宣传、加快个人信用体系建立与完善;⑤政府与相关企业加强合作,协调共享单车与公共自行车的使用。1.下列对材料四相关内容的理解,不正确的一项是( )A.政府为支持共享单车的发展出台了相关政策,并大力倡导政府与私人组织合作建设城市基础项目,可见,政府希望依靠共享单车来解决城市交通拥堵的问题。B.互联网共享经济行业飞速发展,给共享单车发展提供了良好的经济环境。但是,共享单车在早期发展阶段缺乏赢利模式,需要借助外部投资“笼络”用户,不利于后续发展。C.国民环保、健康意识持续增强,一、二线城市日渐拥堵,使自行车这类环保、健康的短途出行方式再次受到关注,共享单车成为人们普遍接受的短途出行的绿色代步工具。D.互联网技术的发展和手机的普及,给共享单车的推广提供了技术支持。共享单车用户借助GPS定位技术实现对无桩型单车的定位,借助移动支付技术实现方便快捷的付款。答案 A解析 以偏概全。表格中虽然提到政府大力倡导政府与私人组织合作建设城市基础项目,同时政府也推出了公共自行车,可见政府并不是希望只依靠共享单车来解决城市交通拥堵的问题,政府希望的是共享单车能够在政府的扶持下为缓解城市交通拥堵贡献一份力量。2.下列对材料相关内容的概括和分析,正确的一项是( )A.共享经济这一术语早就已经被提出,但共享经济却是在近几年才得以大规模发展,这反映出驱动共享经济发展的基本条件已经具备并渐趋成熟。B.材料三认为共享经济在国内的发展相对国外较慢,而材料二则认为国家的“一带一路”倡议将会促使国内共享经济成为未来经济发展的主旋律。C.国内共享经济企业不多,涉足的领域较少,国内共享经济发展空间巨大,因此,“大众创业,万众创新”的局面极易形成。D.材料三、四指出国内共享经济难以快速发展的一个原因是国人的文明程度不够,人际信任缺乏,暴力使用单车都阻碍了共享经济的推进。答案 A解析 B项张冠李戴。材料二说的是“随着‘一带一路’倡议的深入实施,全球经济一体化的加速,共享开放将是未来经济发展的主旋律”,而不是说“国内共享经济成为未来经济发展的主旋律”。C项强加因果。材料四分析了目前国内共享经济面临困境的原因,就这几条原因来看,“大众创业,万众创新”的局面不会轻易形成,要克服很多困难。D项偷换概念。“人际信任缺乏”不属于“国人的文明程度不够”。3.从共享单车公司的角度而言,怎样才能使得共享单车更好地发展?请结合材料简要概括。答:________________________________________________________________________答案 利用好国家出台的扶持政策;努力改变自身一味靠补贴获取用户、培养用户的模式;理性融资,处理好市场扩张和资本的关系;加强对共享单车的监管,做好爱惜单车的宣传,教育使用者增强交通安全意识;提高自身竞争力,解决GPS定位不准、车身沉重等问题,优化自我骑行体验。履行主体责任,遵守国家网络和信息安全有关规定,落实网络安全等级保护制度,保障实名注册用户个人信息。
相关试卷
这是一份专题二 信息性阅读•实用类文本 群文通练二 地摊经济,共6页。试卷主要包含了阅读下面的文字,完成文后题目等内容,欢迎下载使用。
这是一份专题一 信息性阅读•实用类文本 单文精练三 新文创,共4页。
这是一份专题一 信息性阅读•实用类文本 单文精练二 传统文化进校园,共5页。试卷主要包含了民族民间美术等内容,欢迎下载使用。