初中物理人教版九年级全册第4节 欧姆定律在串、并联电路中的应用第二课时教案
展开课题
欧姆定律在串、并联电路中的应用〔第二课时〕
教科书
书名:九年级全一册
出版社:人民教育出版社 出版日期:2021 年6 月
教学目标
知识与技能
1.初步学会用电流表、电压表等器材判断串联电路中的断路和短路故障。
2.初步学会根据电路发生故障时出现的一些现象来判断故障发生的部位。
过程与方法
1.经历观察与实验的过程,探究串联电路故障的特点,从而培养学生对电路故障的分析判断能力。
2.通过观察电路发生故障时的现象来判断故障发生的部位,从而培养学生应用物理知识解决实际问题的能力。
情感态度与价值观
经历观察实验故障、分析故障原因、最终解决故障等学习活动,培养学生严谨的科学态度。
教学重点
1.学会用电压表检测电路故障的技能。
2.会判断电路故障的类型、查找位置,并能排除故障。
3.通过引导学生分析电压表检测电路故障的原理,使学生学会利用欧姆定律解决电路中的现象。
教学难点:
1.利用电压表确定电路中的故障位置
2.解释电压表检测故障时对应现象的原理。
教学过程
时间
教学环节
主要师生活动
1min
2min
18min
2min
1min
引入新课
复习
讲授新课
课堂小结
布置作业
引入新课
预备知识
引导学生回忆学习过的知识:
〔1〕欧姆定律的内容及公式
〔2〕串联电路中电流、电压的特点
〔3〕常见元件电阻值
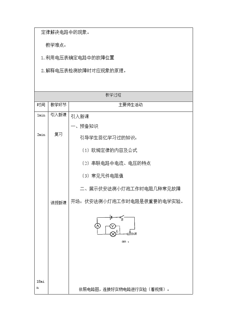
二、展示伏安法测小灯泡工作时电阻几种常见故障
开场:伏安法测小灯泡工作时电阻是很重要的电学实验。
图1
依照电路图,连接好实物电路进行实验〔看视频〕。
先观察正常实验。再展示并总结常见的几种本实验故障
现象1.灯泡不亮,电流表无示数,电压表有示数〔看视频〕
故障1为灯泡断路
引导学生观察实验现象。包括小灯泡和两电表。
闭合开关,发现:移动滑动变阻器滑片,电路中小灯泡不发光,电压表有较大示数,电流表无示数。在学生明确并联在断路局部电压表有示数后,引导学生进一步思考并分析,这个示数为什么几乎等于电源电压?灯泡为什么不亮?
现象2.灯泡亮,电流表有示数,电压表无示数;〔看视频〕
故障2为灯泡短路
展示电灯泡底座短路(取出金属片过程)。
引导学生观察实验现象。包括小灯泡和两电表。在学生猜想灯泡局部短路后,引导学生用电压表再做进一步确认。
现象3.灯泡不亮,电流表无示数,电压表无示数;〔看视频〕
展示导线内部断开。
故障3为灯泡处以外断路
利用电压表检测电路故障的检测过程〔动画显示〕。
介绍用电压表查找故障的快捷方法〔逐点检测〕。用电压表查断路:
将电压表的负接线柱接在电源负极,正接线柱分别接电路中不同点,判断出故障位置在DE间出现断路。
三、总结
1.测小灯泡电阻常见异常现象,故障原因
异常现象:灯不亮, 电流表无示数, 电压表有示数,故障原因:灯泡处断路
异常现象:灯不亮, 电流表有示数, 电压表无示数,故障原因:灯泡处短路
异常现象:灯不亮, 电流表电压表均无示数,故障原因:灯泡以外处断路
2.小灯泡断路短路分析:小灯泡断路处相当于阻值为无穷大,所以电流表几乎无示数,电压表示数接近电源电压。小灯泡短路处相当于阻值为0,所以电流表有示数,电压表几乎无示数。
3. 常见电路故障判断方法:先看电路中的电流表有、无示数,判断电路中有、无电流,从而判断故障类型属于短路〔有电流短路〕还是断路〔无电流断路〕。再根据电压表示数判断故障位置。简而言之:有无电流判断短,再测电压定位置。
四、布置作业
1.根底性练习:完成“学生资源〞中课后练习题1.2.3〔后附有答案〕
2.拓展性练习:如图,闭合开关S后,串联电路中的小灯泡均不发光。有一个小灯泡的灯丝断了,请你用电压表查找出来。想一想,有没有快捷的方法。
参考答案:将电压表依次接在小灯泡的两端,电压表示数较大〔接近电源电压〕,那么该灯泡断路,电压表示数为零,那么该灯泡完好。
快捷方法:将六个灯分为两组,将电压表依次接在第一组〔L1、L2、L3〕第二组〔L4、L5、L6〕三个小灯泡的两端,假设电压表示数较大,那么该组灯泡有断路,假设电压表示数为零,那么该组灯泡完好。第一组假设有断路,继续用电压表查找,接在某个小灯泡的两端,电压表示数较大,那么该灯泡断路,电压表示数为零,那么该灯泡完好。直到查出故障灯。
2021学年第十七章 欧姆定律第4节 欧姆定律在串、并联电路中的应用教案: 这是一份2021学年第十七章 欧姆定律第4节 欧姆定律在串、并联电路中的应用教案,共4页。教案主要包含了教学目标,教学重点,教学过程等内容,欢迎下载使用。
人教版九年级全册第4节 欧姆定律在串、并联电路中的应用教案及反思: 这是一份人教版九年级全册第4节 欧姆定律在串、并联电路中的应用教案及反思,共3页。教案主要包含了教学目标,教学重点及难点,教学过程等内容,欢迎下载使用。
2020-2021学年第十七章 欧姆定律第4节 欧姆定律在串、并联电路中的应用教案: 这是一份2020-2021学年第十七章 欧姆定律第4节 欧姆定律在串、并联电路中的应用教案,共2页。教案主要包含了知识与技能,过程与方法,情感·态度·价值观等内容,欢迎下载使用。

