


还剩12页未读,
继续阅读
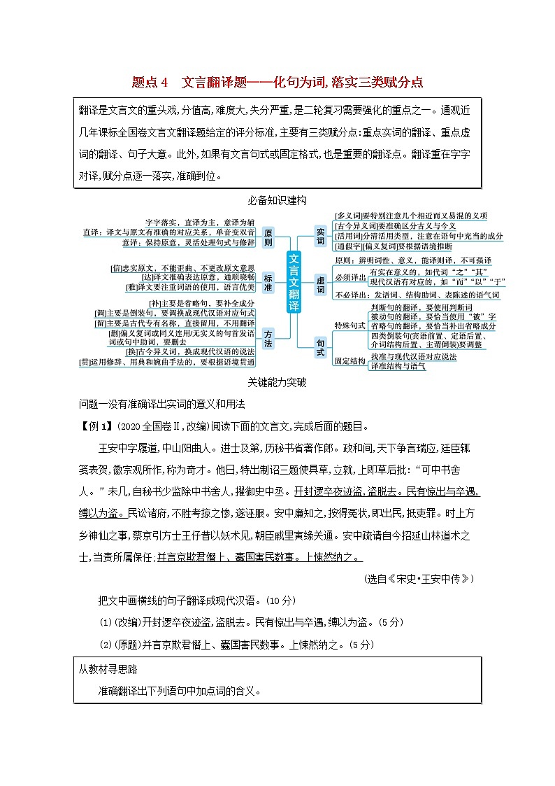
2020-2021学年 高中语文 二轮复习 专题五文言文阅读题点4文言翻译题__化句为词落实三类赋分点 学案
展开相关学案
高考语文复习-- 学案47 精准翻译语句(二)——扣准语境,落实“分点”:
这是一份高考语文复习-- 学案47 精准翻译语句(二)——扣准语境,落实“分点”,共8页。
2023高中语文二轮复习第四编文言文阅读绝招2踩准得分契合语境 翻译题学案:
这是一份2023高中语文二轮复习第四编文言文阅读绝招2踩准得分契合语境 翻译题学案,共24页。学案主要包含了敲黑板——化身命题者,采点意识——聚焦词语和句式,连贯意识——活用翻译六字诀等内容,欢迎下载使用。
2020-2021学年 高中语文 二轮复习 模块5文言文阅读 选择题 学案:
这是一份2020-2021学年 高中语文 二轮复习 模块5文言文阅读 选择题 学案,共11页。
