


小学语文人教部编版一年级上册5 影子公开课教案及反思
展开
这是一份小学语文人教部编版一年级上册5 影子公开课教案及反思,共9页。
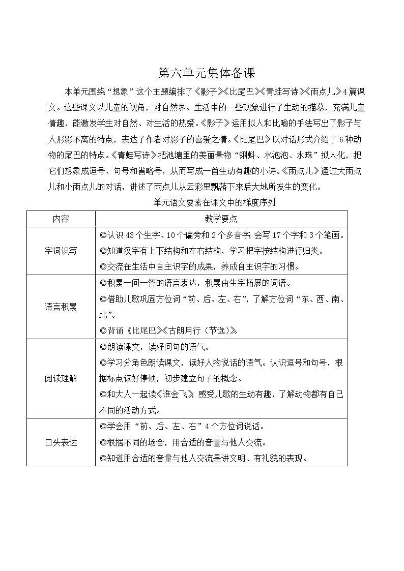
第六单元集体备课本单元围绕“想象”这个主题编排了《影子》《比尾巴》《青蛙写诗》《雨点儿》4篇课文。这些课文以儿童的视角,对自然界、生活中的一些现象进行了生动的描摹,充满儿童情趣,能激发学生对自然、对生活的热爱。《影子》运用拟人和比喻的手法写出了影子与人形影不离的特点,表达了作者对影子的喜爱之情。《比尾巴》以对话形式介绍了6种动物的尾巴的特点。《青蛙写诗》把池塘里的美丽景物“蝌蚪、水泡泡、水珠”拟人化,把它们想象成逗号、句号和省略号,从而写成一首生动有趣的小诗。《雨点儿》通过大雨点儿和小雨点儿的对话,讲述了雨点儿从云彩里飘落下来后大地所发生的变化。单元语文要素在课文中的梯度序列内容教学要点字词识写◎认识43个生字、10个偏旁和2个多音字;会写17个字和3个笔画。◎知道汉字有上下结构和左右结构,学习把字按结构进行归类。◎交流在生活中自主识字的成果,养成自主识字的习惯。语言积累◎积累一问一答的语言表达,积累由生字拓展的词语。◎借助儿歌巩固方位词“前、后、左、右”,了解方位词“东、西、南、北”。◎背诵《比尾巴》《古朗月行(节选)》。阅读理解◎朗读课文,读好问句的语气。◎学习分角色朗读课文,读好人物说话的语气。认识逗号和句号,根据标点读好停顿,初步建立句子的概念。◎和大人一起读《谁会飞》,感受儿歌的生动有趣,了解动物都有自己不同的活动方式。口头表达◎学会用“前、后、左、右”4个方位词说话。◎根据不同的场合,用合适的音量与他人交流。◎知道用合适的音量与他人交流是讲文明、有礼貌的表现。
5影 子 教学目标1.认识“影、前”等11个生字和宝盖、女字旁、月字旁3个偏旁。会写“在、后”等4个字和斜钩1个笔画。2.正确朗读课文,体会“我”对影子的喜爱之情。借助生活经验,理解在阳光下影子与人形影不离的特点。3.借助情境,辨别前、后、左、右4个方位,并用这4个词来表达方位。 教学重难点正确朗读课文。借助情境,辨别前、后、左、右4个方位,并用这4个词来表达方位。 教学准备1.预习提纲:完成《状元大课堂·好学案》对应课时预习卡。2.准备资料:“状元成才路”多媒体课件、生字卡片、词语卡片。 教学课时 2课时第1课时 课时目标1.认识“影、前”等5个生字,会写“在、后”2个字。2.正确朗读课文第1小节,结合生活经验,展开想象,体会影子的特点。3.借助情境,辨别“前、后”2个方位,并用这2个词来表达方位。 教学过程板块一 谜语导入,揭示课题1.谜语导入,激发兴趣。(1)话题引入:同学们,我们都有自己的朋友,你的好朋友是谁呢?(2)出示谜语。有个好朋友,天天跟我走,有时走在前,有时走在后。我和它说话,它却不开口。(3)引导:你们猜,“我”的好朋友是谁呢?(影子)你们是怎么猜出来的?2.联系生活,导入课题。(1)引导:你们也有这样一位朋友吧?你在哪儿见过它?它是什么样的?(2)导入:今天这节课我们一起学习一首儿歌——《影子》。(教师板书课题)3.识记“影”字。(1)学生齐读课题。教师指导读准后鼻音和轻声:yǐnɡ zi。(2)出示古体字:。(3)引导:猜猜这是什么字,上面是什么,下面像什么。(4)提示:上面是个“日”,下面像个高大的楼台,表示太阳照在高大的亭台上。后来人们给它加上“彡”,就变成了“影”。【设计意图】用猜谜这种有趣的形式设置悬念,导入课题,唤起学生的生活体验。在读课题时,随机引导学生识记“影”,出示古体字,让学生在猜测、探究的过程中建立字形与字义的联系。板块二 初读课文,读准字音1.引导:你们想知道这首儿歌是怎么写影子的吗?请打开书自己读一读吧!2.学生自由读课文,要求读准字音。教师巡视。3.同桌合作读课文,互相正音。4.指名分行接读课文,教师随机正音。5.出示带注音的词语,指导读好轻声。yǐnɡ zi ɡēn zhe wǒ péi zhe wǒ hǎo pénɡ you影 子 跟 着 我 陪 着 我 好 朋 友【设计意图】带着要求初读课文,让学生对课文有整体的感知。结合语境朗读课文中的重点词语,帮助学生扫清文字障碍。板块三 朗读句子,体会特点1.指名读第1小节。2.理解“影子在前,影子在后”。(1)学习“前、后”。①出示字卡。引导:谁会读这两个字?与“前”相反的词语是什么?与“后”相反的词语是什么?②联系自己的座位,说一说:你的前面是谁,后面是谁?(2)出示课本第1幅插图,体会影子的位置变化。①提问:观察课本插图,说说谁的影子在前,谁的影子在后。②思考:这是为什么呢?(指名交流)③教师拿出手电筒(如果此时教室里有阳光也可利用阳光)演示。引导:你有什么发现?(光在前面,影子就在后面;光在后面,影子就在前面)④同桌两人进行影子游戏。一个扮演插图中的小朋友,另一个扮演影子,边演边说“影子在前,影子在后”。3.理解“影子常常跟着我,就像一条小黑狗”。(1)师生合作朗读第1小节。影子常常跟着我,就像一条小黑狗。(2)出示词卡“黑狗”,全班齐读。①识记“狗”。引导:你喜欢小狗吗?有什么好方法记住“狗”?(反犬旁加上“句子”的“句”)②识记“黑”。引导:想象这只小黑狗的样子,这只小黑狗有两只圆溜溜的眼睛,还有四只小爪子。(出示字卡)你知道哪些是它的眼睛,哪些是它的爪子吗?③质疑:课文为什么不说小白狗、小黄狗呢?(影子是黑的)(3)语言训练。①这条小黑狗总是跟着我,当我去上学的时候,它也去上学。②当我在院子里玩的时候,它也在院子里玩。③当我吃饭的时候,它也吃饭。(4)指导朗读。引导:影子现在就像这条小黑狗,你喜欢吗?谁来读一读这句话?4.朗读第1小节。(1)指名朗读。引导:谁能用快乐的语气读读第1小节?可以一边读一边做动作。(2)全班齐读。【设计意图】分句理解,给学生学习的平台,逐步提高要求。用感情迁移的方式理解文中的比喻句,由小黑狗再迁移到影子,激发学生的生活体验,让学生融入感情朗读。板块四 巩固识字,指导写字1.活动一:“踩影子”识字游戏。(1)出示课件,展示生字:“影、前、后、黑、狗”。(2)指名学生上台在大屏幕上玩游戏。2.活动二:我当小老师。(1)小老师教认读。引导:谁能上台来当小老师,教大家认读这些生字并组词?(2)评价小老师。3.观察范字,指导书写。(1)出示田字格中的范字“在”与“后”,引导学生观察笔顺,提示书写要点。(2)学生书空“在”与“后”的笔顺。(3)教师范写。提示:“在”有三个横,长短不同。撇在竖中线上起笔,“土”的第一横靠近横中线,竖靠近竖中线。“后”的第一笔和第二笔不要连写,横稍长,写在靠近横中线的上方,从第二笔撇的上部起笔。(4)学生描红、书写,教师指导,强调坐姿和握笔姿势。(5)书写展示,师生共评。【设计意图】通过游戏活动,反复呈现生字,符合儿童的认知规律。在指导写字的过程中,既关注字的整体结构,又关注字的笔顺笔画,降低书写难度,学生易于掌握书写要点。第2课时 课时目标1.认识“左、右”等6个生字和宝盖、女字旁、月字旁3个偏旁;会写“我、好”2个字和斜钩1个笔画。2.正确朗读课文,体会“我”对影子的喜爱之情。3.借助情境,辨别左、右2个方位,并用这2个词来表达方位。 教学过程板块一 检查生字,复习导入1.检查生字。(1)出示字卡,指名认读扩词。影 前 后 黑 狗(2)请你找出这里面藏着的一对反义词。2.朗读课文第1小节。(1)指名表演读。(2)分小组赛读。旧知识和新知识相互关联,复习生字,巩固识字,理解字义。多种形式朗读第1小节,为学习下文做好铺垫。板块二以图入文,体会特点1.联系上文,引导看图。(1)引导:影子常常跟着我们,在我们玩游戏的时候,在我们做操的时候,在我们跑步的时候……你看,这影子还在什么时候跟着我们呢?(出示课本中的第2幅插图)(2)学生交流。引导:小朋友们在进行轮滑比赛,他们的影子在他们的哪个方位?2.出示课文第2小节,识记“左、右”。(1)引导:请同学们自由读第2小节。思考:影子在哪儿呢?把这一小节中描写影子方位的两个字圈出来。(2)识记“左”和“右”。①出示字卡“左”“右”,指名认读。提问:你有什么好办法记住这两个字?预设:左下有个工,右下有个口。②你会组什么词?(左边、左方、左手、左面,右边、右手)③读儿歌,区分“左、右”。chī fàn yòu shǒu ná kuài zi xiě zì yòu shǒu ná qiān bǐ吃 饭 右 手 拿 筷 子,写 字 右 手 拿 铅 笔,shēnɡ qí yòu shǒu xínɡ duì lǐ zuǒ biɑn yòu biɑn fēn zǐ xì升 旗 右 手 行 队 礼,左 边 右 边 分 仔 细。(3)区分左右方位。①提问:你的左边是谁?你的右边是谁?②同桌互相说自己的左右两边分别是谁。(4)做“找影子”游戏。教师用手电筒照实物(教室里就地取材,如桌子、椅子、某某同学等)。手电筒往左边照,问学生影子在哪边;手电筒往右边照,问学生影子在哪边。(5)拓展:你还知道哪些表示方位的词?(东、南、西、北、上、下、内、外)3.理解感受。(1)引导:影子常常陪着我,它是我的好朋友。你有好朋友吗?你们在一起干什么?(2)出示词卡“好朋友”,全班齐读。(3)识记“好”。认识女字旁。①教师讲解:你们一起学习,一起看书,一起做游戏,真是一对形影不离的好朋友。这个“好”字的左边就是一个“女”,我们叫它女字旁。②引导观察:看看当“女”字变成偏旁后发生了什么变化。(课件出示田字格中的“女”字和女字旁)③拓展:你还认识哪些带有女字旁的字呢?(妈、妹)(4)识记“朋”,认识月字旁。引导:你会给“朋”字编个字谜吗?预设:左边一个月,右边一个月;两个月亮在一起;二月……(5)认识“友”,区分“有”和“友”。朋(友) 好(友) 没(有) (友)好(有)事 还(有) 团结(友)爱4.指导朗读。(1)指名读。引导:和好朋友在一起,你的心情怎样呢?请带着这种心情读第2小节。(2)同桌互读,全班带动作表演读。【设计意图】利用动手操作展示,把学习的空间从课内延伸到课外,生动直观地把阳光下影子的特点展示给学生,给学生直观、深刻的印象,符合学生的认知特点,给学生自主发现、自主探究的时间和空间。板块三 认读字词,指导书写1.认读字词。(1)认读词语。影子 黑狗 前后 左右 好朋友(2)认识“它”字。①认识宝盖。教师解说:“它”的上面这个部分叫宝盖。②出示字卡“它、他、她”,指名认读。点拨:表示人用“他”和“她”,其余的用“它”。小结:男“他”,女“她”,物“它”。③练习。它是一只小鸟。她是我的妹妹。他是我的哥哥。2.指导写字。(1)指导书写“我”字。①课件出示田字格中的范字。②学生观察笔顺,按顺序书空。③学习新笔画斜钩。与卧钩比较:斜钩是竖向的,斜度比较小;卧钩是横向、卧着的,弧度较大。④教师范写,指导:第二笔横在横中线上起笔,稍向上斜;第三笔竖钩在竖中线的左边。斜钩在竖中线上起笔,要略高于左边。(2)指导“好”的书写要点。①课件出示田字格中的范字。②指导写女字旁。教师范写,提示:女字旁的第三笔在横中线上起笔,稍向上斜,右边不出头。③指导写“好”字。提示:左边略高于右边;“子”的横稍长,写在横中线上,要写平直。(3)学生自由描红、临写,教师指导,相机评价。3.小组活动。(1)小朋友们排排站,变换队列,说一说:你的前后左右分别是谁?(2)运用不同句式表达。①我的前边是______。 ②______在我后面。【设计意图】写字是一年级的教学重点。教师由笔画入手,由简单到复杂,由易到难,一步步引导学生练习书写,同时欣赏汉字形体美。引导学生在游戏活动中进一步感知方位,并练习运用不同句式进行多样表达,初步建立句子的概念。 板书设计5影 子 作业设计见《状元大课堂·好学案》对应课时作业。 教学反思《影子》是一年级上册的一首儿童诗。课文以简洁、生动、形象的语言,向学生介绍了“影子”和“人”总是“形影不离”这一重要特点。我依据文本特点及教学目标,在教学过程中力求体现以下几点理念:1.课前活动生动有趣。在教学中,我注意从学生已有的生活经验出发,创设学生熟悉的、感性的情境进行教学,如,在课前玩一玩踩影子的游戏,观察影子在一天中的变化,等等。学习内容和学生熟悉的生活背景越贴近,学生接纳知识的主动性就越高,就越能激发他们的学习兴趣。2.自主质疑,培养学生的问题意识。学源于思,思源于疑。通过让学生质疑,可以更有效地促进学生主动参与课堂教学,更有利于培养他们学习的主动性和创造性。自主质疑将被动学习转为主动学习,而且点燃了学生求异思维的火花,活跃了课堂教学氛围。3.有效利用课本插图。借助课本插图,通过图文结合,引导学生读懂儿歌内容,并抓住关键的词语,使学生明白“前与后”“左与右”是两对反义词,而且还明白了它们也是表示方位的词语,并归类积累其他表示方位的词语。同时,借助图画,学生直观感受到了“就像一条小黑狗”“它是我的好朋友”两个重点句子的意思。
相关教案
这是一份小学语文人教部编版一年级上册影子教学设计,共2页。教案主要包含了猜谜读题,识记生字,初读课文,自主识字,细心观察,写好汉字等内容,欢迎下载使用。
这是一份小学语文人教部编版一年级上册影子教学设计,共7页。
这是一份人教部编版影子教学设计,共6页。教案主要包含了借助“影”字,激趣导入,播放“影”响,引领初读,利用“影”图,辨明方位,集中认识生字和偏旁,课后作业,追寻“影”迹,增添乐趣等内容,欢迎下载使用。