苏科版八年级上册1.2 声音的特征综合训练题
展开1.2 乐音的特性
知道乐音的三要素,响度、音调和音色;
通过实验探究知道响度、音调和音色各与什么因素有关;
会用物理知识解释生活中与乐音的三要素有关的现象。
乐音三要素的影响因素;
书本中的钢尺、音叉、吹/敲试管所反映的乐音特性;
乐音:通常是指那些悦耳动听、令人愉快的声音。从物理角度,乐音是发声体振动产生的;
乐音的三要素:、和被称为乐音的三要素;
响度:声音的强弱叫作响度。(当传播距离一定时)响度与声源的振幅有关,振幅越大,响度越大。
音调:声音的高低叫作音调。音调由声源振动的决定,越高,音调。
音色:根据音色,人们能够分辨不同声源发出的声音,音色是由发声体的和决定的。
本节常见考点:
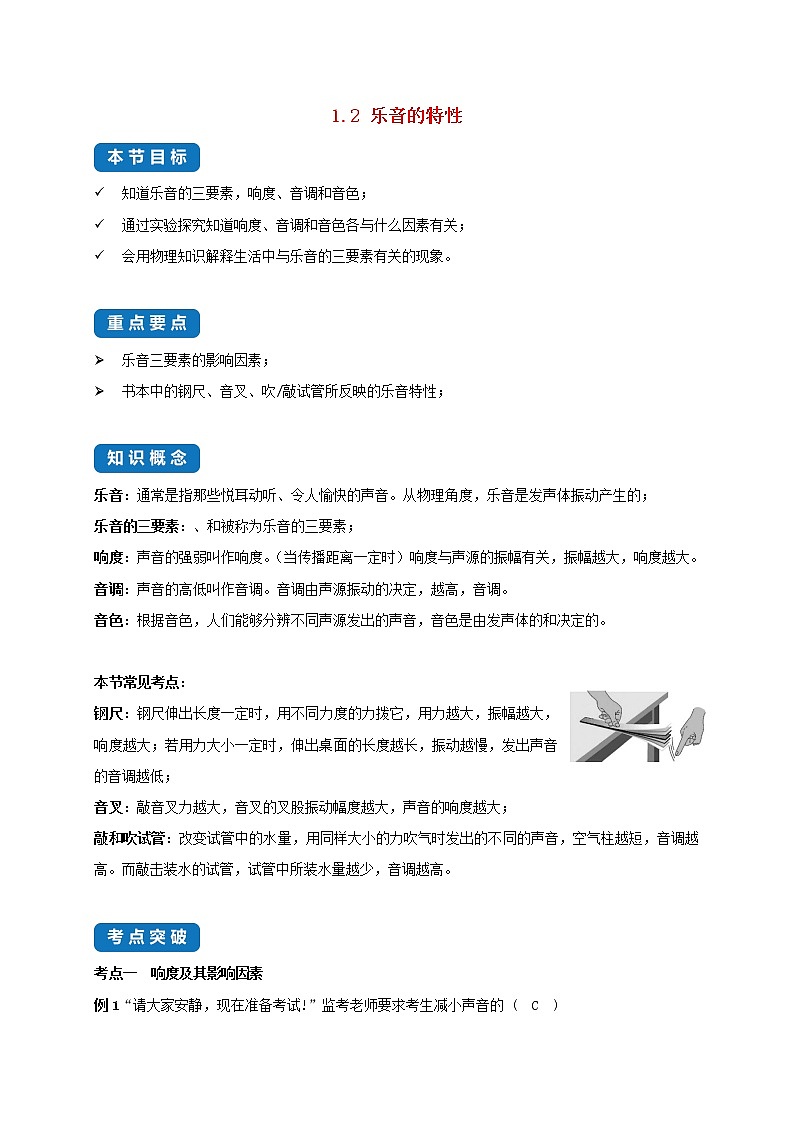
钢尺:钢尺伸出长度一定时,用不同力度的力拨它,用力越大,振幅越大,响度越大;若用力大小一定时,伸出桌面的长度越长,振动越慢,发出声音的音调越低;
音叉:敲音叉力越大,音叉的叉股振动幅度越大,声音的响度越大;
敲和吹试管:改变试管中的水量,用同样大小的力吹气时发出的不同的声音,空气柱越短,音调越高。而敲击装水的试管,试管中所装水量越少,音调越高。
考点一 响度及其影响因素
例1“请大家安静,现在准备考试!”监考老师要求考生减小声音的 ( C )
A.频率 B.音调 C.响度 D.音色
【答案】C
【解析】我们通常所说的声音的大小指的是响度。
变式1从物理学的角度对以下成语进行解释,正确的是 ( A )
A.震耳欲聋——声音的响度很大
B.隔墙有耳——声音的传播可以不需要介质
C.掩耳盗铃——固体可以传声
D.耳熟能详——声音的传播速度很大
【答案】A
【解析】A反映了声音很大;B说明了介质可以传声;C说明了人体可以传声;D和声现象无关。
考点二 音调及其影响因素
例2下列做法中,不能改变音调的是 ( D )
A.用同一张卡片先后以不同速度划过梳齿
B.用相同力度敲击大小不同的编钟
C.改变杯内水量,用湿手摩擦杯口发声
D.保持钢尺伸出桌面的长度不变,用大小不同的力拨动钢尺
【答案】A
【解析】用同一张卡片先后以不同速度划过梳齿,梳齿振动的频率不同,发出的声音音调不同,故A项不符合题意;用相同力度敲击大小不同的编钟,编钟的振幅相同,发出的声音响度相同,但是大小不同的编钟在敲击后振动的快慢不同,即频率不同,所以发出的声音音调不同,故B项不符合题意;改变杯内水量,再用湿手摩擦杯口时,玻璃和水振动的频率发生了改变,声音的音调也随之发生改变,故C项不符合题意;保持钢尺伸出桌面的长度不变,用大小不同的力拨动钢尺,只能改变声音的响度,不能改变音调,故D项符合题意。
变式1如图所示,用手拨动钢尺,发出声音,声音是由钢尺 产生的。增加钢尺伸出桌面的长度,声音的 发生改变。钢尺的振幅越大,声音的 越大。
【答案】振动 音调 响度
【解析】用手拨动钢尺,钢尺会发出声音,说明声音是由物体的振动产生的;改变钢尺伸出桌边的长度,会使声音的频率发生改变,也就是音调发生改变;若增大钢尺振动的幅度,则声音的响度增大。
变式2如图所示,小华在唱《青藏高原》这首歌,老爷爷所说的话是指唱到“高原”的“高”时,要求声音的 ( A )
A.音调高 B.音调低
C.响度大 D.响度小
【答案】A
【解析】声音的高低叫音调,老爷爷所说的话是指唱到“高原”的“高”时,要求声音的音调高,故选A。
考点三 音色及影响因素
例3 在音乐会上,我们很容易分辨出二胡和笛子的声音,判断的依据是 ( )
A.响度 B.音色 C.音调 D.频率
【答案】B
【解析】音色是由发声体的结构、材料决定的,不同的乐器、响度、音调可能相同,但音色不同,
故A、C、D错误,B正确。
变式1 “达人秀”中用冬瓜、土豆做成吹奏乐器,用它们吹奏出来的声音可能具有的相同特征是 ( C )
A.音色 音调 B.音色 响度
C.音调 响度 D.音色 音调 响度
【答案】C
【解析】音色是由发声体的结构、材料决定的,不同的乐器、响度、音调可能相同,但音色不同,
故A、C、D错误,B正确。
考点四 声波图
例4如图所示声波的波形图,下列说法正确的是 ( A )
A.甲、乙的音调和响度相同 B.甲、丙的音调和音色相同
C.乙、丁的音调和音色相同 D.丙、丁的音色和响度相同
【答案】A
【解析】响度的大小和振幅有关,看波峰和波谷的高度差;音调的高低看声波图的周期性变化频率;音色看波形图的形状。
一、单选题
1.我们很容易分辨出熟人的声音,主要根据声音的( )
A.响度 B.音色 C.音调 D.传播速度
2.端午节举行龙舟赛时,运动员喊着号子、合着鼓点有节奏地同时划桨下列有关声现象说法不正确的是
A.鼓声是通过空气传到岸上观众耳朵中的
B.鼓声是由鼓槌振动产生的
C.运动员打鼓用的力越大.鼓声响度越大
D.岸上观众是通过音色分辨出鼓声、号子声的
3.在一只玻璃杯里先后装入不同量的水,分别用细棒轻轻敲击玻璃杯,会听到不同频率的声音。与此类似,当医生在给病人检测腹部是否有积水时,常会用手轻轻敲击患者腹部,仔细倾听发出的声音,此为“叩诊”。医生判定患者腹部是否有积水的主要根据是( )
A.声音的响度 B.声音的音调
C.声音的音色 D.声音是否悦耳动听
4.如图所示,将钢尺一端紧压在桌面上,另一端伸出桌面,保持钢尺伸出桌面的长度相同,用大小不同的力拨动钢尺,钢尺会发出不同的声音,此处“不同”是指声音的( )
A.音调 B.音色 C.响度 D.速度
5.陕西许多路口安装有盲人过街提示器,盲人可以根据提示器发生音的高低辨别方向.其中声音的高低是指声音的
A.音调 B.音色 C.振幅 D.响度
6.如图所示,关于声现象的各种实验情景中,下列说法中正确的是
A.甲实验:钢尺振动频率越高,响度越大
B.乙实验:抽气过程中,钟罩内铃声变小,说明真空可以传声
C.丙实验:鼓面的振动幅度越大,音调越高
D.丁实验:将正在发声的音叉紧靠悬线下的轻质小球,可将音叉的微小振动放大,便于观察
7.生活中常用“引吭高歌”“低声细语”来形容声音,这里的“高”“低”描述的是声音的()
A.音色 B.音调 C.响度 D.频率
8.学校楼道内贴有“请勿大声喧哗”的标语,这是提醒同学们要控制声音的( )
A.响度 B.音调 C.音色 D.频率
9.图甲是一手工艺品,由竹筒(A、B两端开口,C处开一小口)和“活塞”组成,将活塞从B处塞入,在A处吹气并来回拉动“活塞”能发出悦耳的哨音,如图乙所示,下列说法正确的是( )
A.哨音在真空中也能传播
B.哨音是由筒内空气振动产生的
C.换用更大的力吹气改变了哨音的音调
D.吹气时来回拉动“活塞”改变了哨音的响度
10.影响声音音调的因素是声源的
A.振幅 B.频率 C.材料 D.结构
11.突如其来的“新冠病毒”疫情给全国人民带来很大影响,为了保护自己与他人,出门必须要戴口罩。当你戴上口罩之后与人交谈时,他人听到你的声音( )
A.音调变低 B.音调变高 C.响度变小 D.响度变大
二、填空题
12.如图所示,扬声器发出声音的______增大时,会观察到小纸屑跳起的高度______;观察到小纸屑跳动的频率变小,说明扬声器播放的歌曲的音调______。
13.音调、响度、音色是声音的三个主要特征。演奏二胡时,手指上下移动按压琴弦的不同位置,可改变二胡发声的____特征;其下方有一个共鸣箱,可用来增大二胡发声的__________特征。
14.水牛“哞哞”的叫声和蚊子“嗡嗡”的叫声相比较,_______的叫声音调高,_______的叫声响度大.用小提琴和二胡同时演奏《二泉映月》,凭听觉就能分辨出小提琴和二胡,是因为二者的_______不同.
15.“一名男低音歌手正在放声高歌”,这里的低是指_________,高是指_________。
16.诗句“姑苏城外寒山寺,夜半钟声到客船”中,“钟声”是由于钟的__而产生的;“客船”上的人通过__(填乐音的特性)辨别出是钟声。
17.如图,小明把衣架挂在细绳中央,将细绳绕在食指上,并用食指堵住双耳,请另一位同学敲击衣架,小明听到的声音是由衣架______产生的;如果用大小不同的力敲衣架,则听到声音的______会发生变化。
1.B
【解析】
【分析】
【详解】
不同的人发出的音色不同,区分不同的声音取决于音色.
所以选择B.
2.B
【解析】
【详解】
A、声音能够在空气中传播,鼓声是通过空气传给岸上的观众的,A正确.
B、鼓声是由鼓面振动产生的,B错误.
C、敲鼓的力量越大,鼓面振动的振幅越大,鼓面的响度越大,C正确.
D、观众能够分辨出鼓声和号子声,是因为这两种声音的音色不同,D正确.
所以选择B.
3.B
【解析】
【详解】
当病人腹部有积水时,当敲击患者腹部,振动频率会发生变化,音调就不同,所以可以根据音调判断患者腹部是否有积水。故选B。
【点睛】
音调与振动的频率有关,频率越大,音调就越高;扣诊时就是根据声音的振动频率来判断声音的音调是否为腹部积水的声音音调。
4.C
【解析】
【分析】
声音的三个特性:音调、响度、音色;响度跟发声体的振幅有关,振幅越大、响度越大;音调跟发声体的振动频率有关,频率越大、音调越高;音色跟发声体的结构和材料有关。
【详解】
将钢尺一端紧压在桌面上,另一端伸出桌面,保持钢尺伸出桌面的长度相同,用大小不同的力拨动钢尺;用大的力拨动钢尺时,钢尺的振幅大,发出声音的响度大;改用小的力拨动钢尺时,钢尺的振幅小,发出声音的响度变小,即钢尺会发出响度不同的声音。
故选C。
5.A
【解析】
【分析】
【详解】
音调是指声音的高低,即此题中盲人可以根据提示器发生音的高低辨别方向,即是利用音调判断的.故选A.
【点睛】
掌握声音的三要素,物理学中把人耳能感觉到的声音的强弱称为响度,把声音的高低称为音调.知道音色反应了声音的品质与特色,人们能够区别不同的发声体,是根据发声体的音色来区分的.
6.D
【解析】
【分析】
【详解】
A.当钢尺振动的频率越高时,音调越高,故A错误;
B.当空气被不断抽出后,铃声逐渐减弱,说明声音的传播需要介质,真空不能传声,故B错误;
C.敲鼓时,鼓面的振动幅度越大,响度越大,故C错误;
D.将正在发声的音叉紧靠悬线下的轻质小球,可将音叉的微小振动放大,便于观察,用到了转换法,故D正确.故选D.
7.C
【解析】
【分析】
【详解】
“引吭高歌”中的“高”说明声音的响度大,“低声细语”中的“低”是指声音的响度小.
故C符合题意.
8.A
【解析】
【分析】
【详解】
学校楼道内贴有“请勿大声喧哗”的标语,这是在提醒我们要控制声音的大小,即控制响度,故BCD不符合题意,A符合题意。
故选A。
9.B
【解析】
【分析】
【详解】
A.真空不能传声,哨音不能在真空中传播,故A错误;
B.声音是由物体振动产生的,哨音是由筒内空气振动产生的,故B正确;
C.换用更大的力吹气,振幅变大,哨音的响度变大,改变了哨音的响度,故C错误;
D.吹气时来回拉动“活塞”改变了空气柱振动的频率,改变了哨音的音调,故D错误。
故选B。
10.B
【解析】
【分析】
【详解】
音调由发声体的振动频率决定,频率越高音调越高,频率越低音调越低;振幅影响声音的响度;材料、结构影响声音的音色;故B符合题意。
故选B。
11.C
【解析】
【分析】
深入理解和区分声音的三个特征,是解答此题的关键。
【详解】
当你戴上口罩之后与人交谈时,他人听到你的声音变小了,即响度变小,故ABD项不符合题意,C项符合题意。
故选C。
12.响度增加变低
【解析】
【分析】
【详解】
[1]声音的响度与振幅有关,振幅越大,响度越大。所以扬声器发出的声音响度增大时,观察到的小纸屑跳起的高度增高。
[2]音调与频率有关,频率越高音调越高。频率越低,音调越低。所以当观察到纸屑跳动频率变小时,说明音调变低。
13.音调响度
【解析】
【详解】
二胡发声是由琴弦的振动产生的,琴弦的长度不同,则振动的快慢就会不同,导致发出声音的音调就会不同,所以可以不断用手指上下移动去控制琴弦,这样做是为了改变二胡发出声音的音调,从而会有美妙的音乐;
共鸣箱的作用是弦的振动引起箱内空气的振动,从而增大响度。
14.蚊子,水牛,音色
【解析】
蚊子的叫声音调高,水牛的叫声响度大,用小提琴和二胡同时演奏《二泉映月》,凭听觉就能分辨出小提琴和二胡,是因为二者的音色不同
15.音调低响度大
【解析】
【分析】
【详解】
[1][2]低音指的音调低;放声高歌指的是声音的响度大。
16.振动音色
【解析】
【分析】
【详解】
[1]声音由物体的振动产生,夜半钟声到客船,是因为钟振动发出的声音传到了客船。
[2]音色是由发声体本身决定的一个特性,客船上的人能辨别出传来的是“钟声”,他是根据声音的音色判断出来的。
17.振动响度
【解析】
【分析】
【详解】
[1]声音是由物体的振动产生的,所以小明听到的声音是由衣架的振动产生的。
[2]用不同的力敲衣架,衣架振动的幅度不同,所以声音的响度会发生变化。
初中物理1.2 声音的特征一课一练: 这是一份初中物理1.2 声音的特征一课一练,共16页。试卷主要包含了单选题,填空题,综合题等内容,欢迎下载使用。
初中物理苏科版八年级上册第五章 物体的运动5.2 速度综合训练题: 这是一份初中物理苏科版八年级上册第五章 物体的运动5.2 速度综合训练题,共10页。试卷主要包含了6 km/h,2;1200;20,8℃,4;,0;等内容,欢迎下载使用。
初中物理苏科版八年级上册第四章 光的折射 透镜4.2 透镜课时练习: 这是一份初中物理苏科版八年级上册第四章 光的折射 透镜4.2 透镜课时练习,共15页。

