七年级下册第3章 运动和力第2节 力的存在习题
展开浙教版科学七年级下册第三章《力的存在》培优训练
第一课时
1.“力的作用是相互的”,下列几种情景主要不是利用这一原理的是( ▲ )
【答案】 C
【解析】根据“力的作用是相互的”对各个选项进行分析。
【分析】此题主要考查学生对力的作用是相互的理解和掌握,需要细心,认真,否则,容易做错,
【详解】A.水母向下喷水对水施加向下的力,同时水对水母施加向上的力使水母上升,故A不符合题意;B.鱿鱼向前喷水对水施加向前的力,同时水对鱿鱼施加向后的力使鱿鱼后退,故B不符合题意;C.金鱼因鳔充气而上浮利用的是物体的浮沉条件,不是利用“力的作用是相互的”这一原理,故C符合题意;D.企鹅向后划水对水施加向后的力,同时水对企鹅施加向前的力使企鹅前进,故D不符合题意。故选:C.
2.如图所示,关于“力的作用效果”的说法中错误的是( ▲ )
A.鱼线对鱼竿的拉力使钓鱼竿发生形变
B.瓶对海绵的压力使海绵发生形变
C.球拍对乒乓球的作用力改变了乒乓球的运动方向
D.脚用力踢足球时,能使足球飞出去,说明力是维持运动的原因
【答案】 D
【解析】力的作用效果有两个:一是改变物体的形状,二是改变物体的运动状态。
【分析】力能够改变物体的运动状态,运动状态的改变包括运动速度的改变和运动方向的改变两个方面。
【详解】A、鱼线对鱼杆的拉力使钓鱼杆发生弯曲,改变了鱼杆的形状,说法正确,不符合题意;B、瓶对海绵的压力使海绵发生凹陷,改变了海绵的形状,说法正确,不符合题意;C、球拍对乒乓球的作用力使球向相反的方向运动,改变了乒乓球的运动方向,该选项说法正确,不符合题意;D、脚用力踢足球时,能使足球飞出去,是惯性使球保持了继续运动的状态,该选项说法不正确,符合题意;故选D.
3.某同学在使用弹簧测力计称量后(每次均在测量范围内),发现所用弹簧测力计在不受力作用时的指针指在0.3N处,那么实际值总比测量值( ▲ )
A.小0.3N B.大0.3N C.相同 D.不能确定
【答案】 A
【解析】【分析】【详解】弹簧测力计的使用:使用前,观察指针是否在零位置,若不在零位置,需要校零。实际值总比测量值偏小0.3N.故选A.
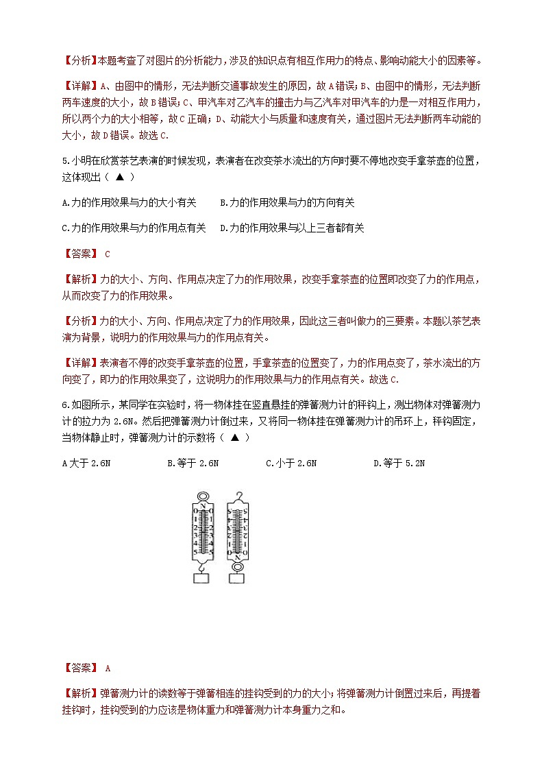
4.如图是两车发生交通事故后的现场照片,由照片可判断( ▲ )
A.定是甲车去撞乙车的
B.碰撞前瞬间乙车的速度一定比甲车大
C.碰撞时两车的相互作用力大小一定相等
D.碰撞前瞬间两车的动能大小一定相等
【答案】 C
【解析】(1)结合图中提供的信息分析各选项的情况;(2)相互作用力的特点:大小相等、方向相反、作用在同一直线上。
【分析】本题考查了对图片的分析能力,涉及的知识点有相互作用力的特点、影响动能大小的因素等。
【详解】A、由图中的情形,无法判断交通事故发生的原因,故A错误;B、由图中的情形,无法判断两车速度的大小,故B错误;C、甲汽车对乙汽车的撞击力与乙汽车对甲汽车的力是一对相互作用力,所以两个力的大小相等,故C正确;D、动能大小与质量和速度有关,通过图片无法判断两车动能的大小,故D错误。故选C.
5.小明在欣赏茶艺表演的时候发现,表演者在改变茶水流出的方向时要不停地改变手拿茶壶的位置,这体现出( ▲ )
A.力的作用效果与力的大小有关 B.力的作用效果与力的方向有关
C.力的作用效果与力的作用点有关 D.力的作用效果与以上三者都有关
【答案】 C
【解析】力的大小、方向、作用点决定了力的作用效果,改变手拿茶壶的位置即改变了力的作用点,从而改变了力的作用效果。
【分析】力的大小、方向、作用点决定了力的作用效果,因此这三者叫做力的三要素。本题以茶艺表演为背景,说明力的作用效果与力的作用点有关。
【详解】表演者不停的改变手拿茶壶的位置,手拿茶壶的位置变了,力的作用点变了,茶水流出的方向变了,即力的作用效果变了,这说明力的作用效果与力的作用点有关。故选C.
6.如图所示,某同学在实验时,将一物体挂在竖直悬挂的弹簧测力计的秤钩上,测出物体对弹簧测力计的拉力为2.6N。然后把弹簧测力计倒过来,又将同一物体挂在弹簧测力计的吊环上,秤钩固定,当物体静止时,弹簧测力计的示数将( ▲ )
A大于2.6N B.等于2.6N C.小于2.6N D.等于5.2N
【答案】 A
【解析】弹簧测力计的读数等于弹簧相连的挂钩受到的力的大小;将弹簧测力计倒置过来后,再提着挂钩时,挂钩受到的力应该是物体重力和弹簧测力计本身重力之和。
【分析】本题考查了弹簧测力计的使用,分析时注意弹簧测力计有自身的重力。
【详解】弹簧测力计的读数等于弹簧相连的挂钩受到力的大小,当将弹簧测力计倒置过来后,把物体挂在吊环上,因为弹簧测力计本身受重力,则弹簧测力计显示的示数等于物体重力和弹簧测力计本身重力之和,所以此时弹簧测力计的示数大于2.6N.故选A.
7.下列各运动中属于运动状态不变的是( ▲ )
A.物体做匀速圆周运动 B.被扔出的手榴弹在空中运动
C.小球从空气中自由落下 D.木块从斜面上匀速滑下
【答案】 D
【解析】运动状态保持不变,指的是物体速度的大小和方向都不能发生变化,否则物体的运动状态就变了。
【分析】本题就考查学生对物体运动状态是否变化的理解,无论速度的大小还是方向,只要有一个发生变化,那么运动状态就变化了。
【详解】A、物体作匀速圆周运动,运动方向不断变化,运动状态是变化的,不符合题意;B、被扔出的手榴弹在空中运动,运动方向和速度大小都不断变化,运动状态是变化的,不符合题意;C、小球从空气中自由落下,速度越来越快,运动状态是变化的,不符合题意;D、木块从斜面上匀速滑下,方向和速度大小都不发生变化,运动状态没发生变化的,符合題意。故选D.
8.两只手同时用5N的力分别向两侧拉一个弹簧测力计的秤钩和秤环时,弹簧测力计的读数是( ▲ )
A.0 B.2.5N C.5N D.10 N
【答案】 C
【解析】【分析】【详解】解答此题的关键是看物体处于什么状态。如果物体处于静止状态,那么弹簧测力计所受到的一定是一对平衡力;再根据力的作用是相互的就可以得出答案。弹簧测力计两端沿水平方向各施加5N的拉力,两个拉力在一条直线上且方向相反,所以是一对平衡力。弹簧测力计的示数应以弹簧测力计挂钩一端所受的拉力5N为准,所以,其示数是5N,故C符合题意.故选C.
9.“鸡蛋碰石头”,鸡蛋被碰破而石头却完好无损,下列对该现象的解释正确的是( ▲ )
A.鸡蛋受到力的作用,而石头没有受到力的作用
B.鸡蛋受到的力更大,石头受到的力较小
C.它们之间的作用力一样大,只是石头比鸡蛋硬
D.鸡蛋是受力物体而石头是施力物体
【答案】 C
【解析】【分析】【详解】ABC.“鸡蛋碰石头”,鸡蛋被碰破,而石头却完好无损。不是因为鸡蛋受到的力大,而是因为鸡蛋的硬度小,它们受到的力是相互作用力,相互作用的两个力,大小相等。故AB错误,C正确。D.因力的作用是相互的,鸡蛋和石头都既是施力物体同时又是受力物体,故D错误。故选C.
10.端午节赛龙舟是我国民间的传统习俗,小明和他的同学一起在湖边观看比赛,看到参赛选手奋力划船桨,奋勇争先。比赛中,使龙舟向前行驶的力的施力物体是( ▲ )
A.船桨 B.湖水 C.参赛选手 D.龙舟
【答案】 B
【解析】力是物体对物体的作用,一个物体在对另一个物体施力的同时,也受到另一个物体的反作用力。
【分析】本题考查的是力的相互作用性在生活中的应用,是一道基础题。
【详解】划船时,船桨对水施加了一个向后的作用力,由于物体间力的作用是相互的,水就对桨施加了一个向前的反作用力,这个力使龙舟前进。故选:B.
11.体育课上进行班内足球对抗赛,王涛在挑选比赛用球时,为了比较两只足球的弹性大小,他设计了几种方案,你认为最好的方案是( ▲ )
A.用手分别按压足球,比较它们的软硬程度
B用脚分别踢足球,比较它们飞出去的距离
C.把足球用力向草坪上掷去,比较它们反弹后离草坪的高度
D.把足球置于同一草坪上方同一高度自由下落,比较它们反弹后离草坪的高度
【答案】 D
【解析】对于实验方案的最优判断,应从实验过程严密、可行的角度来思考,即选出最便于操作,最有利于实验结论的得出的方案,所以该题从是否控制变量的角度出发分析即可。
【分析】一个现象受到多个因素的影响,研究其中一个因素的作用时,一定采用控制变量法,一定要注意保证其他因素是相同的。
【详解】A.用手分别按压足球,不容易控制压力大小相等,此种方法不严谨,故A不符合题意;B.用脚分别踢足球,不容易控制脚对足球作用力的大小相等,无法通过比较它们飞出去的距离大小判断弹性大小,故B不符合题意;C.把足球用力向草坪上掷去,不容易控制对足球作用力大小相等,无法通过比较它们反弹后离草坪的高度来比较球的弹性大小,故C不符合题意;D.把足球置于同一草坪上方同一高度自由下落,比较它们反弹后离草坪的高度,应用了控制变量法,可以比较球的弹性大小,故D符合题意。故选:D
12.某校科技节上,老师将液氮“倒”在装有超导物质的磁悬浮列车模型上,由于液氮迅速汽化并 ▲ 热量,超导物质降温后变为超导体,使模型能悬浮在通电的环形轨道上。当模型在环形轨道上运动时,其运动状态 ▲ (填“改变”或“不变”)。
【答案】 吸收;形状
【解析】(1)六种物态变化过程中,都伴随着吸热或放热;其中放出热量的物态变化有:凝固、液化、凝华;吸热的有:熔化、汽化、升华。(2)运动状态包括速度的大小和方向,当其中一个因素发生改变时,运动状态就发生变化。
【分析】本题考查物态变化中的吸热、放热现象以及运动是否改变的决定因素。
【详解】(1)由于汽化吸热,所以将液氮“倒”在装有超导物质的磁悬浮列车模型上,由于液氮迅速汽化并吸收热量,超导物质降温后变为超导本,使模型能悬浮在通电的环形轨道上。(2)当模型在环形轨道上运行时,其运动方句始终改变,因此运动状态改变。答案为:吸收;改变。
13. 2012年北京时间8月14日消息,总奖金额为2168 400 美元的WTA超五系列赛罗杰斯杯结束冠军争夺,金花一姐李娜在与捷克名将科维托娃的三盘鏖战后遗憾落败,与收获个人赛季首冠擦肩面过。如图甲,在她将球击出的过程中主要体现了力可以改变物体的 ▲ ;如图乙,球拍将网球击扁体现了力可以使物体 ▲ 。
【答案】 运动状态;发生变形
【解析】【分析】【详解】运动状态 发生形变 提示:力可以改变物体的形状,也可以改变物体原来的运动状态(包括速度的大小和速度的方向)。甲图中网球受到球拍的作用力而改变其运动状态,乙图中球拍将网球击扁体现了力改变物体的形状。
14.如图实验,用力F按压平面镜之间的桌面时,经第二块平面镜反射后照到墙面上的光点位置
将 ▲ (填“上升”“不变”或“下降”);这个实验说明力能改变物体的 ▲ 。
【答案】下降;形状
【解析】【分析】【详解】略
15.如图所示实验,表示力的作用效果与( ▲ )
A.力的大小有关 B.力的方向有关
C.力的作用点有关 D.力的大小、方向和作用点都有关
【答案】 B
【解析】力的作用效果有:①改变物体的运动状态(运动状态的改变包括运动速度大小的改变和运动方向的改变);②改变物体形状,力的三要素是:大小、方向、作用点,归纳出知识点,然后结合图示信息,找出对应的知识。
【分析】力的大小、方向、作用点,都影响力的作用效果,物理上将它们称为力的三要素,通过图片找出相关的知识,是历年考试中经常出现的,多考查的是物理概念、规律。
【详解】如图所示,,力的作用效果与力的大小、方向、作用点有关;又,受到力的方向不同,观察到物体运动的方向不同;。表明力的作用效果与力的方向有关。故B正确;ACD错误;故选B.
16.两位同学用弹簧拉力器比试臂力的大小,他们拉同一把弹簧拉力器的3根弹簧,结果都能将手臂伸直,则( ▲ )
A.手臂粗的人手臂所用的力较大 B.手臂长的人手臂所用的力较大
C.两人的手臂所用的力一样大 D.无法比较两人手臂所用的力的大小
【答案】 B
【解析】【分析】【详解】弹簧伸长越长,弹簧产生的弹力越大,人对弹簧施加的拉力也越大;两名同学都把拉力器上的三根弹簧拉开,都把手臂撑直,手臂越长的人,弹簧的伸长量越大,人所用的拉力越大,手臂用力的大小与手臂的粗细无关。故选B
17.乒乓球比赛中,有时会出现“擦网球”,乒乓球擦网前后运动状态的变化情况是( ▲ )
A.只改变了运动快慢
B.只改变了运动方向
C.运动快慢和运动方向都发生了变化
D.运动快慢和运动方向都不发生变化
【答案】 C
【解析】力的作用效果有两个,一个是可改变物体的运动状态;一个是可改变物体的形状。运动状态的改变包括:速度大小的改变和方向的改变。
【分析】本题考查了力的作用效果,是一道基础题。
【详解】乒乓球擦网时,乒乓球的运动方向和速度大小都发生了改变。故C说法正确。故选C.
18.如图所示,两只小船静止在水面上,右边的小船上的人用力撑开左边的那一只小船,下列关于两只小船的说法中正确的是( ▲ )
A.右边小船对左边小船的作用力较大
B.右边小船的质量较大
C.右边的船向左运动,左边的船向右运动
D.左边的船向左运动,右边的船向右运动
【答案】 D
【解析】根据题意,联系所学知识,可从力的作用的相互性角度分析解答。
【分析】本题考查了力的作用是相互的,生活中很多现象都和物理知识紧密联系,平时要多观察、多思考。
【详解】左边的小船上的人用力推另一只小船,给了另一只船一个作用力,另一只船同时也给了他坐的船一个反作用力,由于物体间力的作用是相互的,因此两船向相反的方向运动,左边的船向左运动,右边的船向右运动。故选:D
19.踢足球是广大青少年喜爱的运动,下列与踢球有关的说法中正确的是( ▲ )
A.踢球时,脚对球施加了力,球对脚没有力的作用
B.只要脚对球施加的力大小相同,其作用效果一定相同
C.踢出去的球在空中运动的过程中,没有受到任何力的作用
D.守门员使球停下来的过程中,力改变了球的运动状态
【答案】 D
【解析】(1)物体问力的作用是相互的,一个物体对另一个物体施力的同时,也受到另一个物体对它的作用力;(2)影响力的作用效果的因素是力的大小。方向和作用点;(3)地面附近的一切物体都收到重力的作用;(4)力的作用效果;力可以改变物体的形状,力可以改变物体的运动状态。
【分析】此题涉及到了力作用的相互性。力的作用效果、重力等多个知识点的理解和掌握,是一道综合性的题目。
【详解】A、因为力的作用是相互的,所以脚踢球时,脚对球施加力的同时足球对脚也施加了力,故A错误;B、力的大小、方向和作用点都影响力的作用效果,故B错误;C、踢出去的球在空中运动的过程中,受到重力的作用,故C错误;D、守门员使球停下来的过程中,力改变了球的运动状态,故D正确。故选D。
20.如图所示,一根弹簧,一端固定在竖直墙上,在弹性限度内用手水平向右拉伸弹簧的另一端,下列有关“弹簧形变产生的力”的描述中正确的是( ▲ )
A.手对弹簧的拉力
B 弹簧对手的拉力
C.墙对弹簧的拉力
D.以上说法都不正确
【答案】 B
【解析】弹力是物体发生形变后要恢复原状时产生的力,两物体直接接触并且发生形变,两物体间才会有弹力作用。
【分析】本题考查弹力的概念,明确弹力产生的原因、施力物体和受力物体是关键,属于基础性题目。
【详解】弹簧形变产生的力,即弹簧的弹力,施力物体为弹簧,因为是手拉弹簧,所以弹簧发生形变,产生的是对手的拉力,故ACD错误,B正确。故选:B.
21 小红在建筑工地上看到简易吊车,她想通过实验来了解这种简易吊车直立在地面上时支撑直杆所受的力。回家后,她找来一根细绳和一根塑料直尺,仿照简易吊车的结构组成如图所示的三角支架,绳的一端绕在手指上,杆的一端顶在掌心,在A处挂一重物时,绳子对手指以及尺对掌心均有作用。 下图中对这两个作用力的方向判断正确的是( ▲ )
【答案】 D
【解析】对重物分析,重物受重力及绳子的拉力,因细绳是连续的,故绳子上各点的拉力均等于物体的重力,由此可判断手指的受力方向;对结点进行受力分析,则可知杆对结点的弹力方向,即可判出杆对手掌的作用力的方向。
【分析】本题应明确:绷紧的绳子不论是否弯曲,绳子上各点的拉力大小相等,方向指向绳子收缩的方向。
【详解】重物受绳子的拉力及物体本身的重力而处于平衡,故绳子的拉力等于物体的重力;而绷紧的绳子各处的拉力相等,故绳子对手指有大小为mg的拉力,方向沿绳的方向背离手指的方向;
结点A处受绳子向下的拉力及沿绳向上的拉力,二力的合力应沿杆的方向向里压杆,故杆对手掌有向里的压力;故选:D.
22. 图中的(a)、(b)、(c)分别表示用手拍桌子、两手互拍和手提拎包的情况,观察图中的现象可以得出的初步结论是 ▲ 。
【答案】力的作用是相互的
【解析】三个图中所示的现象都与力的相互作用有关,可据此进行解答。
【分析】此题考查的是力作用的相互性,要注意的是力总是成对出现的,一对相互作用力有着:等大、反向、同线、异物的特点,这两个力总是同时产生,同时消失。
【详解】(α)(b)(c)三个图都说明了一点:力的作用是相互的;故得到的初步结论是:物体间力的作用是相互的。
23.小明和小亮同学利用橡皮筋、硬纸板、带指针的挂构,弹簧测力计等器材,制作一个简易测力计。标注刻度方案一:让橡皮筋在竖直方向自由下垂,当指针稳定时,在指针所指位置标注“0”刻度。再用弹簧测力计拉动挂钩,拉力分别显示为1N、2N、3N、4N时,在指针所指位置分别标注对应的刻度。实验相关数据记录如下表。
拉力F/N | 0 | 1 | 2 | 3 | 4 |
橡皮筋伸长△L/cm | 0 | 1.2 | 3.4 | 6.1 | 9.9 |
(1)请你根据表中的数据,在图中绘制出△L-F图像。
(2)完成上述试验后,小亮提出了标注刻度的方案二:标注“0”刻度的方法与方案一相同,然后再用弹簧测力计拉动挂钩,使拉力示数为4N,在指针所指位置标注4N的刻度,在0刻度线与4N刻度线之间分成4等份,标出各刻度线和对应的刻度。如果让你利用橡皮筋制作简易测力计,标注刻度时,你会选择方案一还是方案二,并说明理由。 ▲ 。
【答案】(1)如图所示
(2)方案二中,由于拉力越大,橡皮筋伸长的就越长,但此时的伸长量与所受的拉力不成正比,故应选择方案一。
【解析】(1)根据表格中的数据确定横坐标和纵坐标,然后画出图象;(2)根据弹簧测力计的原理分析。
【分析】本题考查了弹簧测力计的制作原理,能根据原理选择方案是解题的关键。
【详解】(1)由表格可知,可设横坐标为拉力,纵坐标为橡皮筋伸长的长度,然后画出图象,根据
表格中的数据描点连线如图所示。
(2)弹簧测力计的制作原理是弹簧在弹性限度内,测力计的伸长量与受到的拉力成正比;方案二中,由于拉力越大,橡皮筋伸长的就越长,但此时的伸长量与所受的拉力不成正比,故应选择方案一。
24.下图中甲、乙、丙、丁四根弹簧完全相同,甲、乙左端固定在墙上,图中所示的力F均为水平方向,大小相等,丙、丁所受的力均在一条直线上,四根弹簧在力的作用下均处于静止状态,其长度分别是L甲、L乙、L丙、L丁,下列选项中正确的是( ▲ )
A.L甲<L丙,L乙>L丁 B.L甲=L丙,L乙=L丁
C.L甲<L丙,L乙=L丁 D.L甲=L丙,L乙>L丁
【答案】 B
【解析】弹力物体发生弹性形变时,对与它接触的物体产生的力;弹簧受到的弹力与其伸长量(弹簧实际长度与原长之间的差值)成正比。
【分析】弹簧的伸长量取决于作用在弹簧上的力的大小,作用在挂钩上的力都是F,则伸长量相同,注意判断弹簧是伸长的还是压缩的。
【详解】由图可知,图甲和丙的力都会使弹簧伸长,图乙和图丁的力都会使弹簧压缩;在图甲中,力F通过弹簧传递给墙,力的作用是相互的,墙对弹簧施加的力等于F,方向水平向左,所以图甲和图丙的作用力情况相同,效果相同,故它们伸长的长度相同,所以L甲=L丙;在图乙中,力F通过弹簧传递给墙,力的作用是相互的,墙对弹簧施加的力等于F,方向水平向右,所以图乙和图丁的作用力情况相同,效果相同,故它们缩短的长度相同。所以L乙=L丁,故B正确;ACD错误。
25.某学校科学兴趣小组的同学准备自己动手制作弹簧测力计。他们选了甲、乙两根规格不同的弹簧进行测试,绘制出如图所示的图像。图像中只有OA段和OB段反映弹簧的形变与外力成正比。若他们要制作量程较大的弹簧测力计,则应选弹簧 ▲ ;若要制作精确程度较高的弹簧测力计,则应选弹簧 ▲ 。(填“甲”或“乙”)
【答案】 乙;甲
【解析】【分析】【详解】由图可知,甲、乙两根弹簧伸长相同的长度时,乙可以承受的拉力比甲的大,因此乙弹簧可以用来测量较大的力。甲、乙两根弹簧受到相同的拉力时,甲的伸长量比乙的大,可以提高测量精确度,因此甲弹簧可用来制作精确度较高的弹簧测力计。
26.科学研究表明:金属杆受到拉力会伸长,在一定范围内,金属杆的伸长与它受到的拉力成正比。现有一金属杆L,长为4m,横截面积为0.8c㎡,实际使用时要求金属杆受到拉力后的伸长不超过0.4cm.由于直接对这一金属杆测试有困难,故选用同种材料制成的样品进行测试,测试时样品所受的拉力始终为1000N。
通过测试取得数据如下表:
长度L/m | 横截面积S/c㎡ | 伸长ΔL/cm |
1 | 0.05 | 0.16 |
2 | 0.05 | 0.32 |
1 | 0.10 | 0.08 |
4 | 0.10 | 0.32 |
4 | 0.20 | 0.16 |
请分析表中数据,回答下列问题:
(1)在对样品进行测试时,采用如图所示的装置。这样的设计有何优点?
(2)分析样品测试数据可知,金属杆伸长的长度还跟什么因素有关?
(3)金属杆L能够承受的最大拉力为多大?
【答案】 (1)可以放大实验现象,使实验现象更加明显;(2)金属杆伸长的长度还跟以下因素有关:金属杆的长度和横截面积;(3)金属杆L能够承受的最大拉力为10000N.
【解析】(1)由于实际使用时要求金属杆受到拉力后的伸长不超过0.4cm,这个变化是很微小的,用眼睛几乎看不出来,但采用如图所示的装置,可以将金属杆伸长的长度放大,使实验现象更加明显,便于观察,(2)分析样品测试数据,观察在金属杆的长度相同时,金属杆伸长的长度跟金属杆的横截面积是否有关,在金属杆的横截面积相同时,金属杆伸长的长度跟金属杆的长度是否有关,然后得出结论;(3)要求金属杆L能够承受的最大拉力,可利用“在一定范围内,金属杆的伸长与它所受到的拉力成正比”这一规律建立等式,设未知量,联立方程;
【分析】本题通过提供信息,考查学生分析数据的能力,会利用控制变量法分析得结论,会利用等量关系列方程解题。
【详解】(1)可以将金属杆伸长的长度放大(将微小形变放大),使实验现象更加明显;(2)分析样品测试数据,比较第一、三栏或第四、五栏可得出:金属杆伸长的长度还跟金属杆的横截面积有关,在金属杆的长度相同时,金属杆伸长的长度与金属杆的横截面积成反比;比较第一、二栏或第三、四栏可得出:金属杆伸长的长度还跟金属杆的长度有关,在金属杆的横截面积相同时,金属杆伸长的长度与金属杆的长度成正比;从而得出,金属杆伸长的长度还跟金属杆的长度和横截面积有关;(3)根据题意,金属杆受到拉力会伸长,在一定范围内,金属杆的伸长与它所受到的拉力成正比;并且金属杆伸长的长度还跟金属杆的长度和横截面积有关,分析表中的数据可知,其他条件相同时,金属杆伸长的长度与金属杆的长度成正比,与金属杆的横截面积成反比;因此可设:ΔL=K
将金属杆L的参数和试题表格中的一组数据代入表达式可得:0.4cm=k①;0.16cm=K②;解得:F=10000N;答:(1)可以放大实验现象,使实验现象更加明显;(2)金属杆伸长的长度还跟以下因素有关:金属杆的长度和横截面积;(3)金属杆L能够承受的最大拉力为10000N.
27.(2019·天津)如图所示,人坐在小船上,在用力向前推另一艘小船时,人和自己坐的小船却向后移动,该现象说明了( ▲ )
A.力物体发生形变 B.物体间力的作用是相互的
C.力的作用效果与力的大小有关 D.力的作用效果与力的作用点有关
【答案】 B
【解析】物体间力的作用是相互的,两个力是作用力和反作用力。
【分析】深入理解物体间力的作用的相互性,是基础题。
【详解】把另一只小船推开的同时自己坐的小船则向相反的方向运动,说明物体间力的作用是相互的,故B正确,ACD错误。故选:B
28.(2019·湖南张家界)在探究“影响压力作用效果的因素”的实验中,某同学作出了以下猜想:猜想一:影响压力作用效果的因素可能有压力的大小;
猜想二:影响压力作用效果的因素可能有受力面积的大小。
(1)该同学为了验证“猜想一”是否正确,根据控制变量法设计了如下实验方案:
应该保持受力面积的大小 ▲ ,使压力的大小 ▲ 。(填“相同”或“不同”)
(2)该同学进行了如图所示的实验:甲图把小桌放在海绵上;乙图在小桌上放一个砝码;丙图把
小桌翻过来,桌面朝下并在它上面放一个砝码。他是通过观察 ▲ 来显示压力作用的效果。
(3)比较 ▲ 两图可知,当受力面积一定时,压力越大,压力作用的效果越明显。
(4)此实验不能用硬纸板代替海绵,原因是 ▲ .
(5)此实验中运用到的主要科学方法有控制变量法和 ▲ 。
【答案】 (1)相同;不同;(2)海绵的凹陷程度;(3)甲、乙;(4)硬纸片受到压力作用后形变较小,难以观察形变程度;(5)转换法。
【解析】【分析】【详解】(1)验证影响压力作用效果的因素可能与压力的大小有关时,采用控制变量法,应该保持受力面积的大小相同,使压力的大小不同;(2)该实验中通过观察海绵的凹陷程度来显示压力作用的效果;(3)比较甲、乙两图,控制受力面积等其他因素相同,只改变桌子对海绵压力的大小;当受力面积一定时,压力越大,压力作用的效果越明显;(4)因为硬纸片受到压力作用后形变较小,难以观察形变程度,故不能用硬纸板代替海绵;(5)本实验除了运用控制变量法,还通过将压力的作用效果转换为海绵的形变程度间接体现出来,所以该实验还运用了转换法;答案选:(1)相同;不同;(2)海绵的凹陷程度;(3)甲、乙;(4)硬纸片受到压力作用后形变较小,难以观察形变程度;(5)转换法。
浙教版七年级下册第3章 运动和力第6节 摩擦力一课一练: 这是一份浙教版七年级下册第3章 运动和力第6节 摩擦力一课一练,文件包含浙教版科学七年级下册第三章《摩擦力》培优训练原卷版docx、浙教版科学七年级下册第三章《摩擦力》培优训练解析版docx等2份试卷配套教学资源,其中试卷共31页, 欢迎下载使用。
浙教版七年级下册第4节 牛顿第一定律课后复习题: 这是一份浙教版七年级下册第4节 牛顿第一定律课后复习题,文件包含浙教版科学七年级下册第三章《牛顿第一定律》培优训练原卷版doc、浙教版科学七年级下册第三章《牛顿第一定律》培优训练解析版doc等2份试卷配套教学资源,其中试卷共16页, 欢迎下载使用。
2021学年第1节 机械运动当堂检测题: 这是一份2021学年第1节 机械运动当堂检测题,文件包含浙教版科学七年级下册第三章《机械运动》培优训练原卷版doc、浙教版科学七年级下册第三章《机械运动》培优训练解析版doc等2份试卷配套教学资源,其中试卷共23页, 欢迎下载使用。

