河南省洛阳市洛宁县2020-2021学年七年级下学期期末考试生物试卷(word版 含答案)
展开2020-2021学年河南省洛阳市洛宁县七年级(下)期末生物试卷
一、选择题(本大题共20小题,共20分)
1.为了预防肺结构病的传播,应该养成不随地吐痰的好习惯。痰形成的场所是( )
A.鼻腔 B.气管、支气管
C.喉 D.肺
2.假如一个蝌蚪长时间不能发育成青蛙,这可能是由于体内缺少( )
A.生长激素 B.甲状腺激素 C.胰岛素 D.肾上腺素
3.PM2.5颗粒物从空气经呼吸道进入人肺的“旅程”是( )
A.鼻→喉→咽→气管→支气管→肺
B.鼻→咽→气管→喉→支气管→肺
C.鼻→咽→喉→气管→支气管→肺
D.鼻→咽→喉→支气管→气管→肺
4.新冠肺炎严重患者会出现持续发热、干咳、呼吸困难、胸闷等症状,需用呼吸机维持呼吸,下列关于呼吸系统的说法错误的是( )
A.肺是人体与外界进行气体交换的器官
B.吸气时,膈肌收缩,膈顶部下降,气体进入肺
C.呼吸系统由肺和呼吸道组成
D.鼻黏膜分泌的黏液能使吸入的空气变得温暖、湿润、清洁
5.血液中的二氧化碳扩散进入肺泡内,需要经过几层细胞( )
A.一层 B.二层 C.三层 D.四层
6.人的听觉和视觉分别在哪里形成( )
A.听觉中枢和视觉中枢 B.听小骨和晶状体
C.耳蜗和视网膜 D.半规管和玻璃体
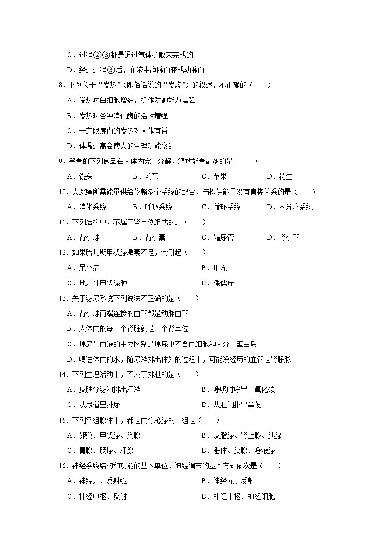
7.人体细胞获得氧气的全过程,必须经过如图所示的①②③等过程来完成。下列有关说法错误的是( )
A.图中a代表氧气,组织细胞获得氧气进行呼吸作用,为生命活动提供动力
B.图中b代表组织细胞产生的二氧化碳,至少经过心脏一次,才能排出体外
C.过程②③都是通过气体扩散来完成的
D.经过过程③后,血液由静脉血变成动脉血
8.下列关于“发热”(即俗话说的“发烧”)的叙述,不正确的( )
A.发热时白细胞增多,机体防御能力增强
B.发热时各种消化酶的活性增强
C.一定限度内的发热对人体有益
D.体温过高会使人的生理功能紊乱
9.等量的下列食品在人体内完全分解,释放能量最多的是( )
A.馒头 B.鸡蛋 C.苹果 D.花生
10.人跳绳所需能量供给依赖多个系统的配合,与提供能量没有直接关系的是( )
A.消化系统 B.呼吸系统 C.循环系统 D.内分泌系统
11.下列结构中,不属于肾单位组成的是( )
A.肾小球 B.肾小囊 C.输尿管 D.肾小管
12.如果胎儿期甲状腺激素不足,会引起( )
A.呆小症 B.甲亢
C.地方性甲状腺肿 D.侏儒症
13.关于泌尿系统下列说法不正确的是( )
A.肾小球两端连接的血管都是动脉血管
B.人体内的每一个肾脏就是一个肾单位
C.原尿与血液的主要区别是原尿中不含血细胞和大分子蛋白质
D.喝进体内的水,随尿液排出体外的过程中,可能没经历的血管是肾静脉
14.下列生理活动中,不属于排泄的是( )
A.皮肤分泌和排出汗液 B.呼吸时呼出二氧化碳
C.从尿道里排尿 D.从肛门排出粪便
15.下列各组腺体中,都是内分泌腺的一组是( )
A.卵巢、甲状腺、胸腺 B.皮脂腺、肾上腺、胰腺
C.胃腺、肠腺、汗腺 D.垂体、胰腺、唾液腺
16.神经系统结构和功能的基本单位、神经调节的基本方式依次是( )
A.神经元、反射弧 B.神经元、反射
C.神经中枢、反射 D.神经中枢、神经细胞
17.某病人肢体震颤,用腿站立不稳,不能完成精巧动作,他的病变部位是( )
A.大脑 B.中脑 C.脑干 D.小脑
18.人体能通过感觉器官感知外界刺激,下列表述错误的是( )
A.我们通常说中国人是黑眼睛,黑眼睛是由巩膜中的色素决定的
B.某人从室外走进黑暗的房间内时,它的瞳孔会变大
C.咽鼓管与中耳相通,吞咽可调节鼓膜内外气压平衡
D.耳蜗内有听觉感受器,能接受刺激产生神经冲动
19.为实现人与自然的和谐相处,下列做法值得提倡的是( )
A.乱砍滥伐森林 B.有计划地利用资源
C.田间焚烧秸秆 D.城市快速扩建
20.2020年3月12日是第十五个世界肾脏日,主题为“人人可享、处处可及——从预防到诊治”。众所周知,肾脏是人体的毒素清理器官,也被人们称为“排污系统”。下列关于肾脏的叙述,错误的是( )
A.肾脏由皮质、髓质和肾盂三部分组成
B.肾脏位于腹后壁脊柱两侧
C.肾单位由肾小体和肾小管组成,肾小管主要分布在皮质里
D.解热镇痛药和某些抗生素对肾脏的危害很大,应避免长期服用
二、非选择题(30分)
21.(6分)图甲为呼吸系统组成示意图,图乙为肺泡与毛细血管之间的气体交换示意图,请据图回答下列问题。
(1)人体进行呼吸的主要器官是图甲中的① ,② 不仅是气体的通道,而且还能使到达肺部的气体温暖、湿润和清洁。
(2)图乙所示的肺泡壁和毛细血管壁都由 层扁平上皮细胞构成,这有利于进行 。
(3)图乙中血液从毛细血管的④端流到⑤端后,成分变化是 含量增加。
(4)图乙所示的外界气体按照c所示方向进入肺泡时,图甲中③膈肌应于处 状态。
22.(6分)如图为一个肾单位的结构示意图,请回答下列问题。
(1)③是一个毛细血管球,正常情况下,血液流经③时,除 和 外,血浆中的其余物质都可过滤到④中。
(2)③和④共同构成了 ,④与⑤ 相通。
(3)④中的液体称为 ,这些液体经过⑤的重吸收作用,形成尿液。
(4)当尿液中发现大量的葡萄糖时,肾脏发生病变的部位最可能是 。
23.(5分)如图是科学家巴甫洛夫曾做过的实验,请据图回答问题:
(1)该实验中涉及到神经调节,神经调节的基本方式是 。
(2)图中A和图C中,图[ ]表示非条件反射,图[ ]表示条件反射。
(3)在图B中,对于狗分泌唾液而言,无关刺激都是 。
(4)图D中的狗未分泌唾液,说明只给铃声,不给食物,原来已建立起来的 (选填“非条件”、“条件”)反射就会慢慢消失。
24.(7分)如图是人体主要的内分泌腺示意图,请据图回答:
(1)能分泌多种激素,调节其他内分泌腺活动的腺体是 。
(2)⑤既能分泌 ,消化食物,又能分泌 ,调节 的代谢。因⑤分泌的激素不足而引起的疾病可以通过 进行治疗。
(3)④分泌的 有促使心跳加快,心肌收缩力增强的作用。
(4)青春期开始后,男性表现为长胡须、喉结突出、声调变低等,这与⑥分泌的 激素有关。
25.(6分)如图是眼球的结构示意图,请据图回答下列问题:([]内填字母)
(1)如果把眼睛比喻成心灵的窗户,那么③ 就是窗户上那明亮的玻璃。
(2)我们能看清远近不同的物体,是因为④ 的曲度可以调节,使远近不同的物体都可以成像在⑦ 上。
(3)青少年如果长时间玩手机或不注意用眼卫生,看远处的物体时,物像就会模糊,从而形成近视,需配戴 进行矫正。
(4)有一失明患者,经检查眼球的结构完好无损,原因之一可能是图中[ ] 发生病变。
2020-2021学年河南省洛阳市洛宁县七年级(下)期末生物试卷
参考答案与试题解析
一、选择题(本大题共20小题,共20分)
1.(1分)为了预防肺结构病的传播,应该养成不随地吐痰的好习惯。痰形成的场所是( )
A.鼻腔 B.气管、支气管
C.喉 D.肺
【分析】痰的主要成分是尘粒、细菌和粘液组成,所以我们要养成不随地吐痰好习惯。
【解答】解:呼吸道包括鼻、咽、喉、气管、支气管,是气体进出肺的通道,还能对进入肺的气体做一定的处理,气管和支气管的表面的黏膜上有腺细胞和纤毛,腺细胞分泌黏液,使气管内湿润,黏液中含有能抵抗细菌和病毒的物质。纤毛的摆动可将外来的灰尘、细菌等和黏液一起送到咽部,通过咳嗽排出体外形成痰。可见痰的形成场所是气管和支气管。
故选:B。
【点评】解题的关键是熟悉痰的形成。
2.(1分)假如一个蝌蚪长时间不能发育成青蛙,这可能是由于体内缺少( )
A.生长激素 B.甲状腺激素 C.胰岛素 D.肾上腺素
【分析】甲状腺激素是由甲状腺分泌的,甲状腺激素的主要作用是促进新陈代谢、促进生长发育、提高神经系统的兴奋性。
【解答】解:如果破坏蝌蚪的甲状腺,发现蝌蚪发育停止,不能发育成成蛙,说明蝌蚪发育成成蛙与甲状腺有关;在饲养缸的水中放入甲状腺激素,破坏甲状腺的蝌蚪又发育为成蛙,说明甲状腺激素能促进蝌蚪发育成成蛙,综合分析以上实验结果可以得出结论:甲状腺分泌的甲状腺激素能促进蝌蚪的发育。因此,如果一只蝌蚪在水中长时间不能发育成成蛙,这可能是其体内缺乏甲状腺激素。
故选:B。
【点评】甲状腺激素的作用是考查的重点,可与其他激素的作用对比记忆,难度一般。
3.(1分)PM2.5颗粒物从空气经呼吸道进入人肺的“旅程”是( )
A.鼻→喉→咽→气管→支气管→肺
B.鼻→咽→气管→喉→支气管→肺
C.鼻→咽→喉→气管→支气管→肺
D.鼻→咽→喉→支气管→气管→肺
【分析】呼吸系统由呼吸道和肺组成。呼吸系统具有适合与外界进行气体交换的结构和功能。
【解答】解:呼吸系统的组成包括呼吸道和肺两部分,呼吸道包括鼻腔、咽、喉、气管、支气管,是气体进出肺的通道。肺是气体交换的主要场所。所以PM2.5颗粒物从空气经呼吸道进入人肺的“旅程”是:鼻→咽→喉→气管→支气管→肺。
故选:C。
【点评】掌握呼吸系统的组成。
4.(1分)新冠肺炎严重患者会出现持续发热、干咳、呼吸困难、胸闷等症状,需用呼吸机维持呼吸,下列关于呼吸系统的说法错误的是( )
A.肺是人体与外界进行气体交换的器官
B.吸气时,膈肌收缩,膈顶部下降,气体进入肺
C.呼吸系统由肺和呼吸道组成
D.鼻黏膜分泌的黏液能使吸入的空气变得温暖、湿润、清洁
【分析】呼吸系统包括呼吸道和肺,肺包括鼻腔、咽、喉、气管、支气管和肺;呼吸道都有骨或软骨作支架,保证呼吸道内的气流通畅;鼻腔内有鼻毛,可以阻挡灰尘,鼻腔的内表面的鼻黏膜分泌的黏液可使吸入的空气清洁、湿润;鼻黏膜内丰富的毛细血管能温暖吸入的空气。
【解答】解:AC、呼吸系统是由呼吸道和肺两部分组成,肺是人体与外界进行气体交换的器官,AC正确;
B、吸气时,膈肌收缩,膈顶部下降,气体进入肺,B正确;
D、鼻腔的内表面的鼻黏膜分泌的黏液可使吸入的空气清洁、湿润;鼻黏膜内丰富的毛细血管能温暖吸入的空气,错误。
故选:D。
【点评】解答此题的关键是明确呼吸系统的组成和功能。
5.(1分)血液中的二氧化碳扩散进入肺泡内,需要经过几层细胞( )
A.一层 B.二层 C.三层 D.四层
【分析】肺泡与血液之间的气体交换叫做肺泡内的气体交换,它是通过气体的扩散作用实现的;即吸入肺泡内的空气中,氧的含量比静脉血中的多,二氧化碳的含量比静脉血中的少,由此,静脉血流经肺泡外的毛细血管时,氧气由肺泡扩散到血液里,二氧化碳由血液扩散到肺泡里。
【解答】解:肺泡外缠绕着毛细血管,肺泡壁、毛细血管壁都只有一层上皮细胞构成。血液中的二氧化碳浓度比肺泡内的二氧化碳浓度高,根据气体扩散作用的原理,二氧化碳会穿过毛细血管壁、肺泡壁进入肺泡。因此血液中的二氧化碳扩散进入肺泡内,需要经过二层细胞。如图所示:
故选:B。
【点评】解答此类题目的关键是理解掌握肺泡壁与毛细血管壁都是一层细胞构成。
6.(1分)人的听觉和视觉分别在哪里形成( )
A.听觉中枢和视觉中枢 B.听小骨和晶状体
C.耳蜗和视网膜 D.半规管和玻璃体
【分析】(1)视觉的形成过程:外界物体反射的光线,经过角膜、房水,由瞳孔进入眼球内部,经过晶状体和玻璃体的折射作用,形成一个倒置的物像.视网膜上的感光细胞接受物像的刺激产生神经冲动,然后通过视神经传到大脑皮层的视觉中枢,形成视觉.
(2)听觉的形成过程是:外界的声波经过外耳道传到鼓膜,引起鼓膜的振动;振动通过听小骨传到内耳,刺激耳蜗内的听觉感受器,产生神经冲动;神经冲动通过与听觉有关的神经传递到大脑皮层的听觉中枢,就形成了听觉.
【解答】解:据分析可见:听觉是在大脑皮层的听觉中枢中形成的,视觉是在大脑皮层的神经中枢形成的。
故选:A。
【点评】回答此题的关键是明确视觉和听觉的形成过程.
7.(1分)人体细胞获得氧气的全过程,必须经过如图所示的①②③等过程来完成。下列有关说法错误的是( )
A.图中a代表氧气,组织细胞获得氧气进行呼吸作用,为生命活动提供动力
B.图中b代表组织细胞产生的二氧化碳,至少经过心脏一次,才能排出体外
C.过程②③都是通过气体扩散来完成的
D.经过过程③后,血液由静脉血变成动脉血
【分析】呼吸的全过程包括:肺的通气、肺泡里的气体交换、气体在血液中的运输和组织里的气体交换,如图所示:
【解答】解:A、图中的①是肺与外界的气体交换,即肺的通气,是通过呼吸运动实现的,a表示氧气,组织细胞获得氧气进行呼吸作用,为生命活动提供动力,b表示二氧化碳,A正确;
B、图中b代表组织细胞产生的二氧化碳排出体外的过程是:组织细胞处的毛细血管→小静脉→上、下腔静脉→右心房→右心室→肺动脉→肺部的毛细血管→肺泡→呼吸道→体外。可见组织细胞处产生的二氧化碳至少经过心脏1次,就能排出体外,B正确;
C、②是肺泡里的气体交换,肺泡中的氧气扩散到血液,血液中的二氧化碳扩散到肺泡;③是组织里的气体交换,发生在组织细胞与周围血液之间,组织细胞中的二氧化碳扩散到血液,血液中的氧气扩散到组织细胞,因此过程②③都是通过气体扩散来完成的,C正确;
D、③是组织里的气体交换,发生在组织细胞与周围血液之间,由于组织细胞中二氧化碳的浓度高,周围血液氧的浓度高,组织细胞中的二氧化碳扩散到血液,血液中的氧气扩散到组织细胞,血液由含氧多的动脉血变成含氧少的静脉血,D错误。
故选:D。
【点评】回答此题的关键是要明确气体交换的过程以及血液的变化情况。
8.(1分)下列关于“发热”(即俗话说的“发烧”)的叙述,不正确的( )
A.发热时白细胞增多,机体防御能力增强
B.发热时各种消化酶的活性增强
C.一定限度内的发热对人体有益
D.体温过高会使人的生理功能紊乱
【分析】发热是指病原体或其它致热原进入人体后,导致人体体温升高的一种生理性反应,发热对人体有利也有害;发热本身不是疾病,而是一种症状,是体内抵抗感染的机制之一;发热能缩短疾病时间、增强抗生素的效果、使感染病不具有传染性。
【解答】解:A、发热时白细胞增多,机体防御能力增强,正确;
B、消化酶的消化作用受温度的影响,温度过高或过低消化酶的消化能力都会下降,37℃时消化酶的消化作用最强,发热时消化酶的活性下降,错误;
C、一定限度内的发热使机体防御能力增强,对人体有益,正确;
D、体温过高会使人的生理功能紊乱,正确。
故选:B。
【点评】应学会辩证的看待问题:发热对人体有利也有害。
9.(1分)等量的下列食品在人体内完全分解,释放能量最多的是( )
A.馒头 B.鸡蛋 C.苹果 D.花生
【分析】1克食物氧化分解时所释放的热量为该食物的热价,实验证明:碳水化合物、脂肪在体外燃烧与体内氧化所产生的热量相等,即每克碳水化合物平均产热17.2千焦(4千卡),每克脂肪平均产热39.1千焦(9千卡);蛋白质在体外充分燃烧时每克蛋白质产热23.5千焦(5千卡),而在体内氧化不完全,一部分热量以代谢终产物尿素的形式从尿中排出体外,故每克蛋白质在体内氧化时只能产生17.2千焦(4千卡)的热量,而尿中排出的尿素体外燃烧可产生大约6.3千焦(1千卡)热量。因此三大产热营养素的热价:糖类是17.15千焦/克,蛋白质是17.15千焦/克,脂肪是38.91千焦/克。
【解答】解:馒头的主要成分是淀粉,鸡蛋的主要成分是蛋白质,苹果的主要成分是淀粉和维生素,花生含有大量的脂肪。脂肪的热价最高,因此等量馒头、鸡蛋、苹果、花生在人体内完全分解,释放能量最多的是花生。
故选:D。
【点评】解答此类题目的关键是理解掌握食物的热价。
10.(1分)人跳绳所需能量供给依赖多个系统的配合,与提供能量没有直接关系的是( )
A.消化系统 B.呼吸系统 C.循环系统 D.内分泌系统
【分析】运动系统需要消耗能量,能量是在线粒体上氧化分解有机物释放的。因此运动还需要由消化系统、呼吸系统和循环系统等互相配合共同完成的。生殖系统与运动没有直接关系。
【解答】解:人体的运动(如跳绳)是由运动系统完成的。人体的任何一个动作,都是由骨、骨连接和骨骼肌在神经系统的支配下,有骨骼肌收缩舒张,牵引骨绕关节转动形成的;运动系统需要消耗能量,能量是在线粒体上氧化分解有机物释放的。因此运动还需要由消化系统、呼吸系统和循环系统等互相配合共同完成的。内分泌系统与运动没有直接关系。
故选:D。
【点评】运动并不是由运动系统独立完成的,要理解记忆。
11.(1分)下列结构中,不属于肾单位组成的是( )
A.肾小球 B.肾小囊 C.输尿管 D.肾小管
【分析】泌尿系统由肾脏、输尿管、膀胱和尿道组成。肾脏的主要功能是形成尿液,是泌尿系统的主要器官,肾脏结构和功能的基本单位是肾单位。
【解答】解:如图肾单位的结构包括肾小体和肾小管组成,肾小体包括肾小球和肾小管。不包括输尿管。
故选:C。
【点评】回答此题的关键是明确肾单位的组成。
12.(1分)如果胎儿期甲状腺激素不足,会引起( )
A.呆小症 B.甲亢
C.地方性甲状腺肿 D.侏儒症
【分析】激素是由内分泌腺的腺细胞所分泌的、对人体有特殊作用的化学物质。它在血液中含量极少,但是对人体的新陈代谢、生长发育和生殖等生理活动,却起着重要的调节作用。激素分泌异常会引起人体患病。
【解答】解:A、呆小症是由于幼年时期甲状腺激素分泌不足而导致的,患者身材矮小,智力低下,生殖器官发育不全,A符合题意;
B、甲亢是由于成年时期甲状腺激素分泌过多导致的,B不符合题意;
C、碘是合成甲状腺激素的主要元素,缺乏会患地方性甲状腺肿大,C不符合题意;
D、侏儒症是由于幼年时期生长激素分泌不足导致的,D不符合题意。
故选:A。
【点评】对于激素的作用以及分泌异常时的症状,可通过列表的方式对比掌握。
13.(1分)关于泌尿系统下列说法不正确的是( )
A.肾小球两端连接的血管都是动脉血管
B.人体内的每一个肾脏就是一个肾单位
C.原尿与血液的主要区别是原尿中不含血细胞和大分子蛋白质
D.喝进体内的水,随尿液排出体外的过程中,可能没经历的血管是肾静脉
【分析】(1)肾单位是肾脏的结构和功能单位,肾单位包括肾小体和肾小管。肾小体包括呈球状的肾小球和呈囊状包绕在肾小球外面的肾小囊,囊腔与肾小管相通。
(2)尿的形成要经过肾小球的过滤作用和肾小管的重吸收作用两个连续的过程。当血液流经肾小球时,除血细胞和大分子蛋白质外,其他的如水、无机盐、尿素、葡萄糖会滤过到肾小囊形成原尿。当原尿流经肾小管时,其中大部分水、部分无机盐和全部葡萄糖被重新吸收回血液,剩下的尿素、一部分无机盐和水形成了尿液。
【解答】解:A、肾小球一端连接入球小动脉,另一端连接出球小动脉,并且都流动脉血,A正确;
B、人体的每个肾脏是由约100万个肾单位组成的,B错误;
C、原尿是血浆经肾小球的滤过作用后形成的,由于肾小球和肾小囊的内壁不能将血浆中的血细胞和大分子蛋白质滤过到肾小囊腔中,因此原尿中没有大分子蛋白质和血细胞,C正确;
D、喝进体内的水,由肾小球滤过到肾小囊形成原尿。当原尿流经肾小管时,没有被重吸收回到血液,随尿液排出体外的过程中,可能没经历的血管是肾静脉,D正确。
故选:B。
【点评】解答此类题目的关键是理解掌握肾单位的结构和尿的形成过程。
14.(1分)下列生理活动中,不属于排泄的是( )
A.皮肤分泌和排出汗液 B.呼吸时呼出二氧化碳
C.从尿道里排尿 D.从肛门排出粪便
【分析】人体内的一些代谢终产物排出体外的过程叫做排泄。排泄有三条途径:一、二氧化碳和水以气体的形式由呼吸系统排出;二、水分、无机盐和尿素以汗液的形式通过皮肤排出;三、大部分的水、无机盐和尿素以尿的形式通过泌尿系统排出。
【解答】解:ABC、皮肤分泌和排出汗液、呼吸时呼出二氧化碳、从尿道里排尿,都属于排泄,ABC正确;
D、粪便是食物消化吸收后剩下的食物残渣不是代谢废物,因此从肛门排出粪便叫排遗,不属于排泄,D不正确。
故选:D。
【点评】解答此类题目的关键是理解掌握排泄的概念和途径。
15.(1分)下列各组腺体中,都是内分泌腺的一组是( )
A.卵巢、甲状腺、胸腺 B.皮脂腺、肾上腺、胰腺
C.胃腺、肠腺、汗腺 D.垂体、胰腺、唾液腺
【分析】人体内的腺体包括内分泌腺和外分泌腺.人体内有许多腺体,其中有些腺体没有导管,它们的分泌物直接进入腺体内的毛细血管,并随着血液循环输送到全身各处,这类腺体叫做内分泌腺.如垂体、甲状腺、胸腺、胰岛、肾上腺、性腺(睾丸和卵巢)等.有些腺体如汗腺、唾液腺、肝脏等,它们的分泌物可以通过导管排出去,这类腺体叫做外分泌腺.
【解答】解:A、卵巢、甲状腺、胸腺属于内分泌腺,A正确;
B、皮脂腺、胰腺属于外分泌腺,B错误;
C、胃腺、肠腺、汗腺属于外分泌腺,C错误;
D、唾液腺属于外分泌腺,D错误。
故选:A。
【点评】关键是区分内分泌腺和外分泌腺,并掌握主要的分泌腺和外分泌腺.
16.(1分)神经系统结构和功能的基本单位、神经调节的基本方式依次是( )
A.神经元、反射弧 B.神经元、反射
C.神经中枢、反射 D.神经中枢、神经细胞
【分析】神经系统由脑、脊髓和它们所发出的神经组成,结构和功能的基本单位是神经元。
【解答】解:神经系统的结构和功能的基本单位是神经细胞,又叫神经元,神经元的基本结构包括细胞体和突起两部分,神经调节的基本方式是反射,反射需要一定的神经结构,完成反射的神经结构是反射弧,包括感受器、传入神经、神经中枢、传出神经、效应器五部分。
故选:B。
【点评】此题考查了神经系统的组成单位、调节的基本方式及反射、反射弧等,要理解掌握。
17.(1分)某病人肢体震颤,用腿站立不稳,不能完成精巧动作,他的病变部位是( )
A.大脑 B.中脑 C.脑干 D.小脑
【分析】脑位于颅腔内,包括大脑、小脑和脑干三部分,大脑由两个大脑半球组成;脑干位于大脑的下方和小脑的前方,它的最下面与脊髓相连;小脑位于脑干背侧,大脑的后下方;脊髓位于脊柱的椎管内,上端与脑相连,下端与第一腰椎下缘平齐,脊髓有反射和传导的功能。
【解答】解:脑位于颅腔内,包括大脑、小脑和脑干三部分,大脑由两个大脑半球组成,大脑半球的表层是灰质,叫大脑皮层,大脑皮层是调节人体生理活动的最高级中枢,比较重要的中枢有:躯体运动中枢(管理身体对侧骨骼肌的运动)、躯体感觉中枢(与身体对侧皮肤、肌肉等处接受刺激而使人产生感觉有关)、语言中枢(与说话、书写、阅读和理解语言有关,是人类特有的神经中枢)、视觉中枢(与产生视觉有关)、听觉中枢(与产生听觉有关);小脑位于脑干背侧,大脑的后下方,小脑的主要功能是使运动协调、准确,维持身体的平衡;脑干位于大脑的下方和小脑的前方,它的最下面与脊髓相连,脑干的灰质中含有一些调节人体基本生命活动的中枢(如心血管中枢、呼吸中枢等)。因此某病人肢体震颤,用腿站立不稳,不能完成精巧动作,他的病变部位是小脑。
故选:D。
【点评】此题考查了小脑的功能,即使运动协调、准确,维持身体的平衡。
18.(1分)人体能通过感觉器官感知外界刺激,下列表述错误的是( )
A.我们通常说中国人是黑眼睛,黑眼睛是由巩膜中的色素决定的
B.某人从室外走进黑暗的房间内时,它的瞳孔会变大
C.咽鼓管与中耳相通,吞咽可调节鼓膜内外气压平衡
D.耳蜗内有听觉感受器,能接受刺激产生神经冲动
【分析】(1)视觉的形成过程:光线→角膜→瞳孔→晶状体→玻璃体→视网膜→视觉神经→大脑皮层的视觉中枢→视觉。
(2)听觉的形成过程:外界声波→耳廓→外耳道→鼓膜→听小骨→耳蜗内的听觉感受器→听觉神经→大脑皮层的听觉中枢→听觉。
(3)近视眼:如果晶状体的凸度过大,或眼球前后径过长,远处物体反射来的光线通过晶状体折射后形成的物像就会落在视网膜的前方,导致看不清远处的物体,形成近视眼。近视眼戴凹透镜加以矫正。
【解答】解:A、虹膜中有色素,我们通常说中国人是黑眼睛,黑眼睛是由虹膜中的色素决定的。错误;
B、某人从室外走进黑暗的房间内时,视野变暗,它的瞳孔会变大,使更多的光线进入。正确;
C、咽鼓管与中耳相通,吞咽可调节鼓膜内外气压平衡。正确;
D、耳蜗内有听觉感受器,能接受刺激产生神经冲动。正确。
故选:A。
【点评】解答此题的关键是明确眼球的结构以及听觉的形成。
19.(1分)为实现人与自然的和谐相处,下列做法值得提倡的是( )
A.乱砍滥伐森林 B.有计划地利用资源
C.田间焚烧秸秆 D.城市快速扩建
【分析】人类活动对生态环境的影响有二大方面,一是有利于或改善其它生物的生存环境;二是不利于或破坏其它生物的生存环境。从目前看,大多活动都是破坏性的。
【解答】解:A、乱砍滥伐、乱捕滥杀,破坏生态环境,破坏生物栖息地,破坏生物多样性,不符合题意;
B、有计划地利用资源,有助于保护生态系统,符合题意;
C、田间焚烧秸秆会产生大量的空气污染物,不利于环境保护,不符合题意;
D、城市快速扩建,会大量占用耕地,而且破坏环境,不符合题意。
故选:B。
【点评】解答此类题目的关键是理解人类活动对环境所造成的影响。其中绝大部分是不利的。平时注意多搜集相关的资料,了解人类活动对环境影响的原因以及危害,保护环境人人有责。
20.(1分)2020年3月12日是第十五个世界肾脏日,主题为“人人可享、处处可及——从预防到诊治”。众所周知,肾脏是人体的毒素清理器官,也被人们称为“排污系统”。下列关于肾脏的叙述,错误的是( )
A.肾脏由皮质、髓质和肾盂三部分组成
B.肾脏位于腹后壁脊柱两侧
C.肾单位由肾小体和肾小管组成,肾小管主要分布在皮质里
D.解热镇痛药和某些抗生素对肾脏的危害很大,应避免长期服用
【分析】人体的肾脏是形成尿的主要器官,有皮质和髓质构成。其结构和功能的基本单位是肾单位。
【解答】解:A、肾脏由皮质、髓质和肾盂三部分构成,A正确;
B、肾脏位于腹后壁脊柱两侧,左右给一个,呈褐红色,B正确;
C、肾单位是肾脏结构和功能的基本单位,肾单位由肾小体和肾小管组成。肾小体分布在皮质内,由肾小球和包在它外面的肾小囊组成。肾小囊腔与肾小管相通,肾小管主要分布在髓质部分,其周围缠绕着大量的毛细血管,C错误;
D、解热镇痛药和某些抗生素对肾脏危害很大,应避免长期服用,D正确。
故选:C。
【点评】解题的关键是知道泌尿系统的组成以及肾脏是形成尿液的主要器官。
二、非选择题(30分)
21.(6分)图甲为呼吸系统组成示意图,图乙为肺泡与毛细血管之间的气体交换示意图,请据图回答下列问题。
(1)人体进行呼吸的主要器官是图甲中的① 肺 ,② 呼吸道 不仅是气体的通道,而且还能使到达肺部的气体温暖、湿润和清洁。
(2)图乙所示的肺泡壁和毛细血管壁都由 一 层扁平上皮细胞构成,这有利于进行 气体交换 。
(3)图乙中血液从毛细血管的④端流到⑤端后,成分变化是 氧气 含量增加。
(4)图乙所示的外界气体按照c所示方向进入肺泡时,图甲中③膈肌应于处 收缩 状态。
【分析】呼吸系统的组成包括呼吸道和肺两部分。呼吸道包括鼻腔、咽、喉、气管、支气管,是呼吸的通道;肺是气体交换的器官。
图甲中的①是肺,②是呼吸道,③是膈肌;图乙中b表示氧气、a表示二氧化碳、④肺动脉、⑤肺静脉,c表示吸气,d表示呼气。
【解答】解:(1)呼吸系统由呼吸道和肺组成。鼻、咽、喉、气管、支气管共同组成②呼吸道。气体交换的主要场所是①肺,它是由图乙中大量的肺泡构成的;呼吸道:鼻、咽、喉、气管、支气管,是气体进出肺的通道。呼吸道的作用:气体的通道,对吸入的气体进行处理,使肺部的气体温暖、湿润、清洁。
(2)肺是呼吸系统的主要器官,是气体交换的场所。肺泡的壁和毛细血管壁都很薄,只有一层上皮细胞构成,这些特点都有利于气体交换,因此肺是气体交换的主要场所,是呼吸的主要器官。
(3)图乙中a表示二氧化碳、b表示氧气,肺泡内的气体氧气浓度高于肺泡周围毛细血管内氧气的浓度,毛细血管中二氧化碳的浓度高于肺泡内二氧化碳的浓度,根据气体扩散作用的原理,气体总是由浓度高的地方向浓度低的地方扩散,故b氧气由肺泡扩散到毛细血管中去,a二氧化碳由毛细血管扩散到肺泡中去。因此,血液从毛细血管的[④]端流到[⑤]端后,成分变化是氧气含量增加,二氧化碳含量减少。
(4)当外界气体进入肺时,图甲中膈肌应处于收缩状态,顶部下降,此时肺内气体的压力应该小于外界大气,外界空气就通过呼吸道进入肺,完成吸气动作。
故答案为:(1)肺;呼吸道;
(2)一;气体交换;
(3)氧气;
(4)收缩。
【点评】掌握呼吸系统的组成和功能是解题的关键。
22.(6分)如图为一个肾单位的结构示意图,请回答下列问题。
(1)③是一个毛细血管球,正常情况下,血液流经③时,除 血细胞 和 大分子蛋白质 外,血浆中的其余物质都可过滤到④中。
(2)③和④共同构成了 肾小体 ,④与⑤ 肾小管 相通。
(3)④中的液体称为 原尿 ,这些液体经过⑤的重吸收作用,形成尿液。
(4)当尿液中发现大量的葡萄糖时,肾脏发生病变的部位最可能是 肾小管 。
【分析】(1)尿液的形成包括肾小球的滤过作用和肾小管的重吸收作用。
(2)观图可知:①是入球小动脉、②是出球小动脉、③是肾小球、④是肾小囊、⑤是肾小管,据此解答。
【解答】解:(1)当血液流经③肾小球时,除了血细胞和大分子的蛋白质外,其他的如水、无机盐、尿素、葡萄糖会滤过到④肾小囊形成原尿;
(2)肾单位包括肾小体和⑤肾小管,肾小体包括③肾小球和④肾小囊;④肾小囊与⑤肾小管相通;
(3)④肾小囊中的液体称为 原尿,当原尿流经肾小管时,其中对人体有用的物质,如全部的葡萄糖、大部分的水和部分无机盐被肾小管壁的上皮细胞重吸收进入包绕在肾小管外面的毛细血管中,送回到血液里,而没有被重吸收的物质如一部分水、无机盐和尿素等则形成了尿液;
(4)当原尿流经肾小管时,其中对人体有用的物质,如全部的葡萄糖、大部分的水和部分无机盐被肾小管壁的上皮细胞重吸收进入包绕在肾小管外面的毛细血管中,送回到血液里,所以当尿液中发现大量的葡萄糖时,肾脏发生病变的部位最可能是肾小管。
故答案为:
(1)血细胞;大分子蛋白质;
(2)肾小体;肾小囊;
(3)原尿;
(4)肾小管。
【点评】掌握尿液的形成过程是解题的关键。
23.(5分)如图是科学家巴甫洛夫曾做过的实验,请据图回答问题:
(1)该实验中涉及到神经调节,神经调节的基本方式是 反射 。
(2)图中A和图C中,图[ A ]表示非条件反射,图[ D ]表示条件反射。
(3)在图B中,对于狗分泌唾液而言,无关刺激都是 条件刺激 。
(4)图D中的狗未分泌唾液,说明只给铃声,不给食物,原来已建立起来的 条件 (选填“非条件”、“条件”)反射就会慢慢消失。
【分析】(1)反射是指人或动物通过神经系统对外界或内部的各种刺激所发生的有规律性的反应活动。反射必须有神经系统的参与,没有神经系统参与的生理活动就不是反射。反射包括条件反射和非条件反射。
(2)非条件反射是指人生来就有的先天性反射。是一种比较低级的神经活动,由大脑皮层以下的神经中枢(如脑干、脊髓)参与即可完成。
(3)条件反射是人出生以后在生活过程中逐渐形成的后天性反射,是在非条件反射的基础上,经过一定的过程,在大脑皮层参与下完成的,是一种高级的神经活动,是高级神经活动的基本方式。
(4)图A表示狗吃食物分泌唾液;图B表示响铃狗不分泌唾液;图C表示狗吃食物分泌唾液,同时响铃;图D表示响铃,狗分泌唾液。
【解答】解:(1)神经调节的基本方式是反射,高级神经活动的基本方式是条件反射。
(2)图A狗吃到食物而分泌唾液,这是狗生来就有的,由大脑皮层以下的神经中枢参与完成的反射。因此图A表示非条件反射;图D狗听到铃声分泌唾液,是在非条件反射的基础上,在大脑皮层参与下完成的反射,因此图D表示条件反射。
(3)能引起机体非条件反射的刺激叫非条件刺激,而引起条件反射的刺激叫条件刺激。图B表示响铃狗不分泌唾液,因此无关刺激是条件刺激。
(4)条件反射形成的基本条件是无关刺激与非条件刺激在时间上的结合,这个过程称为强化。条件反射建立后,如果只反复给予条件刺激,不再用非条件刺激强化,经过一段时间后,条件反射效应逐渐减弱,甚至消失,这称为条件反射的消退。初建立的条件反射还不巩固,容易消退。为使条件反射巩固下来,就需要不断地强化。
故答案为:(1)反射
(2)A;D
(3)条件刺激
(4)条件
【点评】解答此类题目的关键是理解掌握反射、条件反射、非条件反射的概念以及条件反射的建立过程。
24.(7分)如图是人体主要的内分泌腺示意图,请据图回答:
(1)能分泌多种激素,调节其他内分泌腺活动的腺体是 垂体 。
(2)⑤既能分泌 胰液 ,消化食物,又能分泌 胰岛素 ,调节 糖 的代谢。因⑤分泌的激素不足而引起的疾病可以通过 注射 进行治疗。
(3)④分泌的 肾上腺激素 有促使心跳加快,心肌收缩力增强的作用。
(4)青春期开始后,男性表现为长胡须、喉结突出、声调变低等,这与⑥分泌的 雄性 激素有关。
【分析】图中的①垂体,②甲状腺,③胸腺,④肾上腺,⑤胰岛,⑥睾丸。
【解答】解:(1)①垂体既能分泌生长激素,调节人体的生长和发育,也能分泌促激素,调节其他内分泌腺的活动,是人体最重要的内分泌腺。
(2)⑤既有能分泌部也有外分泌部。外分泌部能分泌胰液,消化食物,内分泌部胰岛能分泌胰岛素,调节糖的代谢。因⑤分泌的激素不足而引起的疾病可以通过注射进行治疗。
(3)④肾上腺分泌的肾上腺激素有促使心跳加快,心肌收缩力增强的作用。
(4)青春期开始后,男性表现为长胡须、喉结突出、声调变低等,这与⑥分泌的雄性激素有关。
故答案为:
(1)垂体;
(2)胰液;胰岛素;糖;注射;
(3)肾上腺激素;
(4)雄性。
【点评】解答此题的关键是明确人体主要的内分泌腺以及激素的作用。
25.(6分)如图是眼球的结构示意图,请据图回答下列问题:([]内填字母)
(1)如果把眼睛比喻成心灵的窗户,那么③ 角膜 就是窗户上那明亮的玻璃。
(2)我们能看清远近不同的物体,是因为④ 晶状体 的曲度可以调节,使远近不同的物体都可以成像在⑦ 视网膜 上。
(3)青少年如果长时间玩手机或不注意用眼卫生,看远处的物体时,物像就会模糊,从而形成近视,需配戴 凹透镜 进行矫正。
(4)有一失明患者,经检查眼球的结构完好无损,原因之一可能是图中[ ⑧ ] 视神经 发生病变。
【分析】图中的①睫状体,②瞳孔,③角膜,④晶状体,⑤巩膜,⑥脉络膜,⑦视网膜,⑧视神经,⑨玻璃体。
【解答】解:(1)眼球壁的外膜由角膜和巩膜组成,角膜是无色透明的。因此如果把眼睛比喻成心灵的窗户,那③角膜就是窗户上那明亮的玻璃。
(2)①睫状体内有平滑肌,④晶状体依靠悬韧带与睫状体相连,眼睛通过睫状体来调节晶状体的曲度,使物像正好落在眼球内的⑦视网膜上,来看清远近不同的物体.
(3)青少年如果长时间玩手机或不注意用眼卫生,就会造成④晶状体的曲度过大,物体反射的光线会落到⑦视网膜的前方。因而看不清远处的物体,物像就会模糊,从而形成近视,需配戴凹透镜进行矫正。
(4)有外界物体反射来的光线,经过角膜、房水,由瞳孔进入眼球内部,再经过晶状体和玻璃体的折射作用,在视网膜上能形成清晰的物像,物像刺激了视网膜上的感光细胞,这些感光细胞产生的神经冲动,沿着视神经传到大脑皮层的视觉中枢,就形成视觉。一失明患者,经检查眼球的结构完好无损,原因之一可能是图中[⑧]视神经发生病变。
故答案为:
(1)角膜;
(2)晶状体;视网膜;
(3)凹透镜;
(4)⑧视神经。
【点评】解答此题的关键是明确视觉的形成过程以及近视眼的形成。
河南省洛阳市洛宁县2023-2024学年七年级上学期期末生物试卷: 这是一份河南省洛阳市洛宁县2023-2024学年七年级上学期期末生物试卷,共24页。试卷主要包含了选择题,非选择题等内容,欢迎下载使用。
河南省洛阳市洛宁县2022-2023学年七年级下学期期末生物试题(含答案): 这是一份河南省洛阳市洛宁县2022-2023学年七年级下学期期末生物试题(含答案),文件包含河南省洛阳市洛宁县2022-2023学年七年级下学期期末生物试题docx、洛宁县20222023学年下学期期末质量检测试卷ZSY2304B037092苏教七生答案pdf等2份试卷配套教学资源,其中试卷共6页, 欢迎下载使用。
河南省洛阳市2021-2022学年七年级上学期期末考试生物试卷(word版 含答案): 这是一份河南省洛阳市2021-2022学年七年级上学期期末考试生物试卷(word版 含答案),共7页。试卷主要包含了试题卷上不要答题,请用0等内容,欢迎下载使用。

