


还剩8页未读,
继续阅读
广东省华附、省实、广雅、深中2020-2021学年高二下学期四校联考试题+历史+PDF版含答案(可编辑)
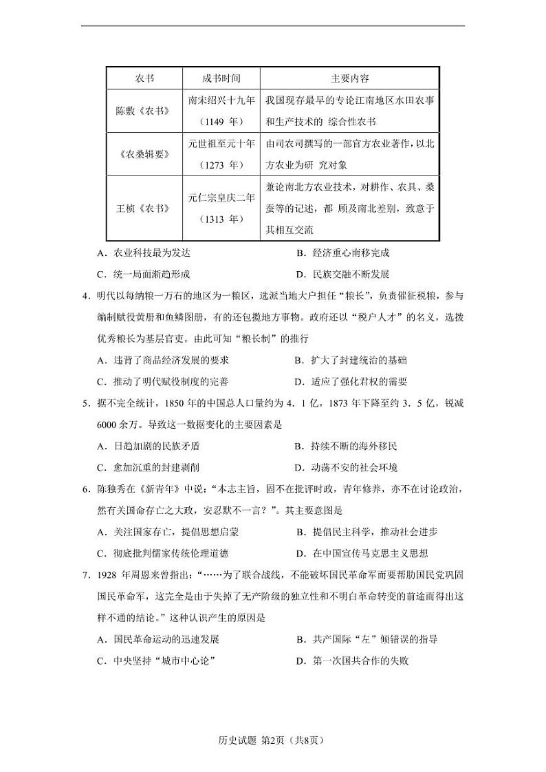
展开
这是一份广东省华附、省实、广雅、深中2020-2021学年高二下学期四校联考试题+历史+PDF版含答案(可编辑),共11页。
相关试卷
2024广东省四校(深中、华附、省实、广雅)高三上学期第一次联考历史可编辑PDF版含答案:
这是一份2024广东省四校(深中、华附、省实、广雅)高三上学期第一次联考历史可编辑PDF版含答案,文件包含2024届广东省四校高三第一次联考历史pdf、2024届广东省四校高三第一次联考历史答案pdf等2份试卷配套教学资源,其中试卷共11页, 欢迎下载使用。
2022届广东省华附、省实、广雅、深中高三上学期期末四校联考试题 历史 PDF版:
这是一份2022届广东省华附、省实、广雅、深中高三上学期期末四校联考试题 历史 PDF版,文件包含华附省实广雅深中2022届高三四校联考pdf、华附省实广雅深中2022届高三四校联考答案pdf等2份试卷配套教学资源,其中试卷共8页, 欢迎下载使用。
2023广东省五校(华附,省实,深中,广雅,六中)高二上学期期末联考历史试卷可编辑PDF版缺答案:
这是一份2023广东省五校(华附,省实,深中,广雅,六中)高二上学期期末联考历史试卷可编辑PDF版缺答案,共8页。