所属成套资源:2021高考生物分类汇编(真题+模拟题)
2021年高考真题和模拟题分类汇编+生物+专题14+选修1+生物技术与实践+Word版含解析
展开
这是一份2021年高考真题和模拟题分类汇编+生物+专题14+选修1+生物技术与实践+Word版含解析,共12页。试卷主要包含了 ,实验结果见下表, 蛋白酶 ,1mL稀释液接种于培养基上, 小题,小题,00等内容,欢迎下载使用。
1. (2021 · 全国甲卷 · T37)加酶洗衣粉是指含有酶制剂的洗衣粉。某同学通过实验比较了几种洗衣粉的去渍效果(“+”越多表示去渍效果越好),实验结果见下表。
根据实验结果回答下列问题:
(1)加酶洗衣粉A中添加的酶是__________;加酶洗衣粉B中添加的酶是__________;加酶洗衣粉C中添加的酶是__________。
(2)表中不宜用于洗涤蚕丝织物的洗衣粉有__________,原因是___________。
(3)相对于无酶洗衣粉,加酶洗衣粉去渍效果好原因是___________。
(4)关于酶的应用,除上面提到的加酶洗衣粉外,固定化酶也在生产实践中得到应用,如固定化葡萄糖异构酶已经用于高果糖浆生产。固定化酶技术是指___________。固定化酶在生产实践中应用的优点是_________(答出1点即可)。
【答案】 (1). 蛋白酶 (2). 脂肪酶 (3). 蛋白酶和脂肪酶 (4). 加酶洗衣粉A和加酶洗衣粉C (5). 蚕丝织物的主要成分是蛋白质,会被蛋白酶催化水解 (6). 酶可以将大分子有机物分解为小分子有机物,小分子有机物易溶于水,从而将污渍与洗涤物分开 (7). 利用物理或化学方法将酶固定在一定空间内的技术 (8). 固定在载体上的酶可以被反复利用,可降低生产成本(或产物容易分离,可提高产品的产量和质量,或固定化酶稳定性好,可持续发挥作用)
【解析】加酶洗衣粉是指含有酶制剂的洗衣粉,目前常用的酶制剂有四类:蛋白酶、脂肪酶、淀粉酶和纤维素酶。其中,应用最广泛、效果最明显的是碱性蛋白酶和碱性脂肪酶。碱性蛋白酶能将血渍、奶渍等含有大分子蛋白质水解成可溶性的氨基酸或小分子的肽,使污迹容易从衣物上脱落。
(1)从表格中信息可知,加酶洗衣粉A对血渍的洗涤效果比对照组的无酶洗衣粉效果好,而血渍含有大分子蛋白质,因此,加酶洗衣粉A中添加的酶是蛋白酶,同理,加酶洗衣粉B中添加的酶是脂肪酶;加酶洗衣粉C对血渍和油渍的洗涤效果比无酶洗衣粉好,油渍中有脂肪,因此,加酶洗衣粉C中添加的酶是蛋白酶和脂肪酶。
(2)蚕丝织物中有蛋白质,因此,表中不宜用于洗涤蚕丝织物的洗衣粉有加酶洗衣粉A、加酶洗衣粉C ,原因是蚕丝织物主要成分是蛋白质,会被蛋白酶催化水解。
(3)据分析可知,相对于无酶洗衣粉,加酶洗衣粉去渍效果好的原因是:酶可以将大分子有机物分解为小分子有机物,小分子有机物易溶于水,从而将污渍与洗涤物分开。
(4)固定化酶技术是指利用物理或化学方法将酶固定在一定空间内的技术,酶既能与反应物接触,又能与产物分离,所以固定在载体上的酶还可以被反复利用。所以固定化酶在生产实践中应用的优点是:降低生产成本(或产物容易分离,可提高产品的产量和质量,或固定化酶稳定性好,可持续发挥作用)。
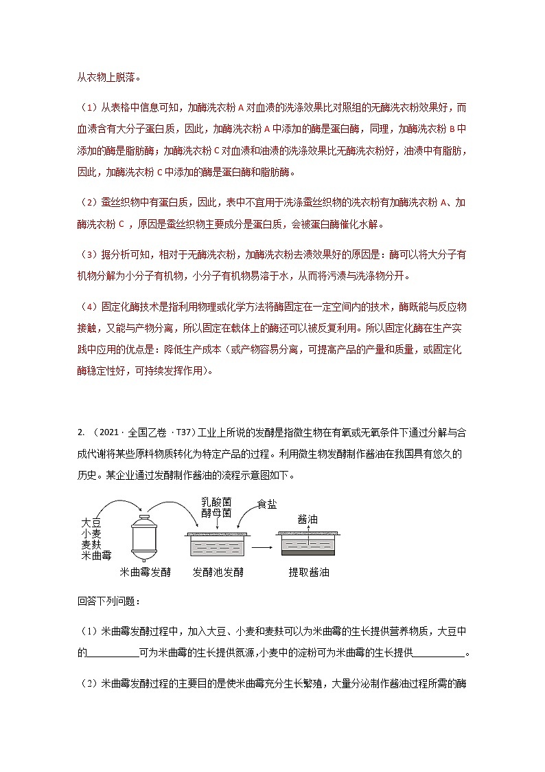
2. (2021 · 全国乙卷 · T37)工业上所说的发酵是指微生物在有氧或无氧条件下通过分解与合成代谢将某些原料物质转化为特定产品的过程。利用微生物发酵制作酱油在我国具有悠久的历史。某企业通过发酵制作酱油的流程示意图如下。
回答下列问题:
(1)米曲霉发酵过程中,加入大豆、小麦和麦麸可以为米曲霉的生长提供营养物质,大豆中的___________可为米曲霉的生长提供氮源,小麦中的淀粉可为米曲霉的生长提供___________。
(2)米曲霉发酵过程的主要目的是使米曲霉充分生长繁殖,大量分泌制作酱油过程所需的酶类,这些酶中的_____、______能分别将发酵池中的蛋白质和脂肪分解成易于吸收、风味独特的成分,如将蛋白质分解为小分子的肽和__________。米曲霉发酵过程需要提供营养物质、通入空气并搅拌,由此可以判断米曲霉属于___________(填“自养厌氧”“异养厌氧”或“异养好氧”)微生物。
(3)在发酵池发酵阶段添加的乳酸菌属于___________(填“真核生物”或“原核生物”);添加的酵母菌在无氧条件下分解葡萄糖的产物是___________。在该阶段抑制杂菌污染和繁殖是保证酱油质量的重要因素,据图分析该阶段中可以抑制杂菌生长的物质是___________(答出1点即可)。
【答案】 (1). 蛋白质 (2). 碳源 (3). 蛋白酶 (4). 脂肪酶 (5). 氨基酸 (6). 异养好氧 (7). 原核生物 (8). 酒精和二氧化碳 (9). 酒精、乳酸、食盐(答一个即可)
【解析】(1)大豆中含有丰富的蛋白质,可为微生物的生长繁殖提供氮源。小麦中的淀粉可以为微生物的生长繁殖提供碳源。
(2)米曲霉在发酵过程中产生的蛋白酶能将蛋白质分解为小分子的肽和氨基酸,产生的脂肪酶能将脂肪分解为甘油和脂肪酸,使发酵的产物具有独特的风味。米曲霉发酵时需要利用现有的有机物和需要氧气,说明其代谢类型是异养好氧型。
(3)乳酸菌没有核膜包被的细胞核,属于原核生物。酵母菌属于兼性厌氧型微生物,既可以进行有氧呼吸,也可以进行无氧呼吸,无氧呼吸的产物是酒精和二氧化碳。在发酵池中酵母菌产生的酒精能抑制杂菌的生长,乳酸菌产生的乳酸使发酵液呈酸性也能抑制杂菌的生长,同时往发酵池中添加的食盐也能抑制杂菌的生长。
3. (2021 · 河北省 · T23)葡萄酒生产过程中会产生大量的酿酒残渣(皮渣)。目前这些皮渣主要用作饲料或肥料,同时研究者也采取多种措施拓展其利用价值。
回答下列问题:
(1)皮渣中含有较多的天然食用色素花色苷,可用萃取法提取。萃取前将原料干燥、粉碎的目的分别是__________,萃取效率主要取决于萃取剂的__________。萃取过程需要在适宜温度下进行,温度过高会导致花色苷__________。研究发现,萃取时辅以纤维素酶、果胶酶处理可提高花色苷的提取率,原因是____________________。
(2)为了解皮渣中微生物的数量,取10g皮渣加入90mL无菌水,混匀、静置后取上清液,用稀释涂布平板法将0.1mL稀释液接种于培养基上。104倍稀释对应的三个平板中菌落数量分别为78、91和95,则每克皮渣中微生物数量为__________个。
(3)皮渣堆积会积累醋酸菌,可从中筛选优良菌株。制备醋酸菌初筛平板时,需要将培养基的pH调至__________性,灭菌后须在未凝固的培养基中加入无菌碳酸钙粉末、充分混匀后倒平板,加入碳酸钙的目的是______________________________。培养筛选得到的醋酸菌时,在缺少糖源的液体培养基中可加入乙醇作为__________。
(4)皮渣堆积过程中也会积累某些兼性厌氧型乳酸菌。初筛醋酸菌时,乳酸菌有可能混入其中,且两者菌落形态相似。请设计一个简单实验,区分筛选平板上的醋酸菌和乳酸菌_________。(简要写出实验步骤和预期结果)
【答案】 (1). 利于萃取剂溶解花色苷、使原料与萃取剂充分接触 (2). 性质和使用量 (3). 分解 (4). 纤维素酶、果胶酶可破坏细胞壁,有利于提高花色苷的提取率 (5). 8.8×106 (6). 中性或偏碱 (7). 使培养基不透明,从而使醋酸菌菌落周围出现透明圈 (8). 碳源 (9). 实验步骤:将平板置于无氧环境下继续培养,观察菌落形态和透明圈大小
预期结果:若菌落继续生长,且透明圈增大,则为兼性厌氧型的乳酸菌菌落,若菌落不能继续生长,透明圈不再扩大,则为醋酸菌菌落
【解析】(1)天然食用色素花色苷可用萃取法提取,萃取剂与水应不混溶,萃取前将原料干燥,有利于萃取剂溶解花色苷,提高溶解率;粉碎的目的是使原料与萃取剂充分接触;萃取效率主要取决于萃取剂的性质和使用量。萃取过程需要在适宜温度下进行,温度过高会导致花色苷分解。萃取时辅以纤维素酶、果胶酶处理,可破坏细胞壁,有利于提高花色苷的提取率。
(2)为了解皮渣中微生物的数量,取10g皮渣加入90mL无菌水,混匀、静置后取上清液,用稀释涂布平板法将0.1mL稀释液接种于培养基上。104倍稀释对应的三个平板中菌落数量分别为78、91和95,则三个平板中平均菌落数为(78+91+95)÷3=88,每克皮渣中微生物数量为88÷0.1×104=8.8×106个。
(3)醋酸菌属于细菌,制备醋酸菌初筛平板时,需要将培养基的pH调至中性或弱碱性,灭菌后在未凝固的培养基中加入无菌碳酸钙粉末、充分混匀后倒平板,加入碳酸钙可使培养基不透明,醋酸菌产生的醋酸可分解碳酸钙,产生透明圈,根据这一特点可筛选出醋酸菌,在缺少糖源的液体培养基中醋酸菌以乙醇为碳源,先把乙醇氧化为乙醛,再把乙醛氧化为乙酸。
(4)醋酸菌为好氧菌,与兼性厌氧型的乳酸菌菌落形态相似,且二者产生的代谢产物均可使碳酸钙分解,区分筛选平板上的醋酸菌和乳酸菌,可将平板置于无氧环境下继续培养,观察菌落形态和透明圈大小。若菌落继续生长,且透明圈增大,则为兼性厌氧型的乳酸菌菌落,若菌落不能继续生长,透明圈不再扩大,则为醋酸菌菌落。
4. (2021 · 广东省 · T21)中国科学家运用合成生物学方法构建了一株嗜盐单胞菌H,以糖蜜(甘蔗榨糖后的废弃液,含较多蔗糖)为原料,在实验室发酵生产PHA等新型高附加值可降解材料,期望提高甘蔗的整体利用价值。工艺流程如图。
回答下列问题:
(1)为提高菌株H对蔗糖的耐受能力和利用效率,可在液体培养基中将蔗糖作为___________,并不断提高其浓度,经多次传代培养(指培养一段时间后,将部分培养物转入新配的培养基中继续培养)以获得目标菌株。培养过程中定期取样并用___________的方法进行菌落计数,评估菌株增殖状况。此外,选育优良菌株的方法还有___________等。(答出两种方法即可)
(2)基于菌株H嗜盐、酸碱耐受能力强等特性,研究人员设计了一种不需要灭菌的发酵系统,其培养基盐浓度设为60g/L,pH为10,菌株H可正常持续发酵60d以上。该系统不需要灭菌的原因是___________。(答出两点即可)
(3)研究人员在工厂进行扩大培养,在适宜的营养物浓度、温度、pH条件下发酵,结果发现发酵液中菌株H细胞增殖和PHA产量均未达到预期,并产生了少量乙醇等物质,说明发酵条件中___________可能是高密度培养的限制因素。
(4)菌株H还能通过分解餐厨垃圾(主要含蛋白质、淀粉、油脂等)来生产PHA,说明其能分泌___________。
【答案】 (1). 唯一碳源 (2). 血细胞计数板计数 (3). 诱变育种、基因工程育种 (4). 盐浓度为60g/L的条件下,其他杂菌因失水过多而死亡;pH为10的条件下,其他杂菌的酶变性失活,生长繁殖受抑制 (5). 氧气(O2或溶解氧) (6). 蛋白酶、淀粉酶、脂肪酶等
【解析】微生物的筛选和计数方法:
(1)实验室中微生物的筛选原理实验室筛选:人为提供有利于目的菌株生长的条件(包括营养、温度、pH等),同时抑制或阻止其他微生物生长。
(2)微生物常见的接种方法:稀释涂布平板法、平板划线法。
(3)测定微生物数量的方法:①直接计数法:常用显微镜直接技术法,一般适用于纯培养悬浮液中各种单细胞菌体的计数。②间接计数法:常用稀释平板计数法,平板培养基上长出一个菌落就代表原待测样品中一个微生物个体。
(1)根据题意分析,该实验的目的是提高菌株H对蔗糖的耐受能力和利用效率,结合微生物的代谢需求,其液体培养基应该以蔗糖作为唯一碳源 。并不断提高其浓度,经多次传代培养(指培养一段时间后,将部分培养物转入新配的培养基中继续培养)以获得目标菌株。培养过程中定期取样并用血细胞计数板计数的方法进行菌落计数,评估菌株增殖状况。 此外,选育优良菌株的方法还有诱变育种、基因工程育种等。
(2)已知,菌株H具有嗜盐、酸碱耐受能力强等特性,因此当培养基盐浓度为60g/L,pH为10时,菌株H可正常持续发酵60d以上,而盐浓度为60g/L的条件下,其他杂菌因失水过多而死亡;pH为10的条件下,其他杂菌的酶变性失活,生长繁殖受抑制,故该系统不需要灭菌。
(3)分析题意,扩大培养时,营养物浓度、温度、pH等条件下适宜,而发酵液中菌株H细胞增殖和PHA产量均未达到预期,并产生了少量乙醇等物质,说明发酵条件中氧气不足,使菌种进行无氧呼吸产生乙醇,即氧气(O2或溶解氧)是限制高密度培养的重要因素。
(4)根据酶的专一性可知,菌株H之所以能通过分解主要含蛋白质、淀粉、油脂等的餐厨垃圾来生产PHA,说明其能分泌蛋白酶、淀粉酶、脂肪酶等。
5. (2021 · 湖南省 · T21)大熊猫是我国特有的珍稀野生动物,每只成年大熊猫每日进食竹子量可达12~38kg。大熊猫可利用竹子中8%的纤维素和27%的半纤维素。研究人员从大熊猫粪便和土壤中筛选纤维素分解菌。回答下列问题:
(1)纤维素酶是一种复合酶,一般认为它至少包括三种组分,即_________。为筛选纤维素分解菌,将大熊猫新鲜粪便样品稀释液接种至以_________为唯一碳源的固体培养基上进行培养,该培养基从功能上分类属于_________培养基。
(2)配制的培养基必须进行灭菌处理,目的是_________。检测固体培养基灭菌效果的常用方法是_________。
(3)简要写出测定大熊猫新鲜粪便中纤维素分解菌活菌数的实验思路_________。
(4)为高效降解农业秸秆废弃物,研究人员利用从土壤中筛选获得的3株纤维素分解菌,在37℃条件下进行玉米秸秆降解实验,结果如表所示。在该条件下纤维素酶活力最高的是菌株_________,理由是_________。
【答案】 (1). C1酶、Cx酶和葡萄糖苷酶 (2). 纤维素 (3). 选择 (4). 为了杀死培养基中的所有微生物(微生物和芽孢、孢子) (5). 不接种培养(或空白培养 ) (6). 将大熊猫新鲜粪便样液稀释适当倍数后,取0.1mL涂布到若干个平板(每个稀释度至少涂布三个平板),对菌落数在30~300的平板进行计数,则可根据公式推测 大熊猫新鲜粪便中纤维素分解菌活菌数 (7). C (8). 接种C菌株后秸秆失重最多,纤维素降解率最大
【解析】(1)纤维素酶是一种复合酶,一般认为它至少包括三种组分,即C1酶、Cx酶和葡萄糖苷酶,前两种酶使纤维素分解成纤维二糖,第三种酶将纤维二糖分解成葡萄糖。在用纤维素作为唯一碳源的培养基中,纤维素分解菌能够很好地生长,其他微生物则不能生长。为筛选纤维素分解菌,将大熊猫新鲜粪便样品稀释液接种至以纤维素为唯一碳源的固体培养基上进行培养;培养基从功能上分类可分为选择培养基和鉴别培养基,故该培养基从功能上分类属于选择培养基。(2)配制培养基的常用高压蒸汽灭菌,即将培养基置于压力100 kPa、温度121℃条件下维持15~30分钟,目的是为了杀死培养基中的所有微生物(微生物和芽孢、孢子)。为检测灭菌效果可对培养基进行空白培养,即将未接种的培养基在适宜条件下培养一段时间,若在适宜条件下培养无菌落出现,说明培养基灭菌彻底,否则说明培养基灭菌不彻底。
(3)为测定大熊猫新鲜粪便中纤维素分解菌活菌数,常采用稀释涂布平板法,在适宜的条件下对大熊猫新鲜粪便中纤维素分解菌进行纯化并计数时,对照组应该涂布等量的无菌水。将大熊猫新鲜粪便样液稀释适当倍数后,取0.1mL涂布到若干个平板(每个稀释度至少涂布三个平板),对菌落数在30~300的平板进行计数,则可根据公式推测大熊猫新鲜粪便中纤维素分解菌活菌数。
(4)测定酶活力时可以用单位时间内、单位体积中反应物的减少量或产物的增加量来表示。由表格可知,在适宜的条件下,C菌株在相同的温度和时间下,秸秆失重最多,纤维素降解率最大,说明该菌株的纤维素分解菌产生的纤维素酶活力最大。
6. (2021 · 浙江省 · T29)回答下列(一)、(二)小题:
(一)某环保公司从淤泥中分离到一种高效降解富营养化污水污染物细菌菌株,制备了固定化菌株。
(1)从淤泥中分离细菌时常用划线分离法或________法,两种方法均能在固体培养基上形成________。对分离的菌株进行诱变、________和鉴定,从而获得能高效降解富营养化污水污染物的菌株。该菌株只能在添加了特定成分X的培养基上繁殖。
(2)固定化菌株的制备流程如下;①将菌株与该公司研制的特定介质结合;②用蒸馏水去除________;③检验固定化菌株的________。菌株与特定介质的结合不宜直接采用交联法和共价偶联法,可以采用的2种方法是________。
(3)对外,只提供固定化菌株有利于保护该公司的知识产权,推测其原因是________。
(二)三叶青为蔓生的藤本植物,以根入药。由于野生三叶青对生长环境要求非常苛刻,以及生态环境的破坏和过度的采挖,目前我国野生三叶青已十分珍稀。
(1)为保护三叶青的________多样性和保证药材的品质,科技工作者依据生态工程原理,利用________技术,实现了三叶青的林下种植。
(2)依据基因工程原理,利用发根农杆菌侵染三叶青带伤口的叶片,叶片产生酚类化合物,诱导发根农杆菌质粒上vir系列基因表达形成________和限制性核酸内切酶等,进而从质粒上复制并切割出一段可转移的DNA片段(T-DNA)。T-DNA进入叶片细胞并整合到染色体上,T-DNA上rl系列基因表达,产生相应的植物激素,促使叶片细胞持续不断地分裂形成________,再分化形成毛状根。
(3)剪取毛状根,转入含头孢类抗生素的固体培养基上进行多次________培养,培养基中添加抗生素的主要目的是________。最后取毛状根转入液体培养基、置于摇床上进行悬浮培养,通过控制摇床的________和温度,调节培养基成分中的________,获得大量毛状根,用于提取药用成分。
【答案】 (1). 涂布分离 (2). 单菌落 (3). 筛选 (4). 未固定的细菌 (5). 降解富营养化污水污染物的能力 (6). 包埋法和吸附法 (7). 特定介质能为菌株繁殖提供X (8). 遗传 (9). 间种 (10). DNA聚合酶 (11). 愈伤组织 (12). 继代 (13). 杀灭发根农杆菌 (14). 转速 (15). 营养元素以及生长调节剂的种类和浓度
【解析】1、分离纯化细菌最常用的方法是划线分离法(平板划线法)和涂布分离法(稀释涂布平板法)。接种的目的是使聚集在一起的微生物分散成单个细胞,并在培养基表面形成单个细菌繁殖而成的子细胞群体--菌落。划线分离法,方法简单;涂布分离法,单菌落更易分开,但操作复杂些。
2、固定化酶( insluble enzyme)就是将水溶性的酶用物理或化学的方法固定在某种介质上,使之成为不溶于水而又有酶活性的制剂。固定化的方法有吸附法、共价偶联法、交联法和包埋法等。
3、植物组织培养的原理是植物细胞具有全能性,其具体过程:外植体→愈伤组织→胚状体→新植体,其中脱分化过程要避光,而再分化过程需光。
4、在植物组织培养时,通过调节生长素和细胞分裂素的比值能影响愈伤组织分化出根或芽。
(一)分析题意可知,本实验目的是从淤泥中分离到一种高效降解富营养化污水污染物的细菌菌株,制备固定化菌株。
(1)分离纯化细菌最常用的方法是划线分离法或涂布分离法,两种方法均能在固体培养基上形成单菌落。为了获得能高效降解富营养化污水污染物的菌株,还需对分离的菌株进行诱变处理,再经筛选和鉴定。
(2)固定化的方法有吸附法、共价偶联法、交联法和包埋法等。由于菌株与特定介质的结合不宜直接采用交联法和共价偶联法,故可以采用的2种方法是包埋法和吸附法。
(3)由于该菌株只能在添加了特定成分X的培养基上繁殖,可推测特定介质能为菌株繁殖提供X,故该公司对外只提供固定化菌株,有利于保护该公司的知识产权。
(二)(1)生物多样性包括遗传多样性、物种多样性和生态系统多样性,为保护三叶青的遗传多样性和保证药材的品质;三叶青的林下种植,是利用间种技术。
(2)分析题意可知,从质粒上复制并切割出一段可转移的DNA片段(T-DNA),DNA复制需要DNA聚合酶,故可知,酚类化合物诱导发根农杆菌质粒上vir系列基因表达,形成DNA聚合酶和限制性核酸内切酶等。根据植物组织培养技术过程可知,相应植物激素可以促使叶片细胞脱分化形成愈伤组织,再分化形成毛状根。
(3)剪取毛状根,转入含头孢类抗生素的固体培养基上进行多次继代培养,培养基中添加抗生素的主要目的是杀灭发根农杆菌。最后取毛状根转入液体培养基、置于摇床上进行悬浮培养,通过控制摇床的转速和温度,调节培养基成分中的营养元素以及生长调节剂的种类和浓度,获得大量毛状根,用于提取药用成分。
【点睛】本题考查了特定微生物的分离、固定化技术及基因工程、植物组织培养的应用等相关知识,意在考查考生的识记能力和理解所学知识要点,把握知识间内在联系,形成知识网络结构的能力;能运用所学知识,准确判断问题的能力。
7.(2021 · 浙江省6月 · T29)回答下列(一)、(二)小题:
(一)回答与甘蔗醋制作有关的问题:
(1)为了获得酿造甘蔗醋的高产菌株,以自然发酵的甘蔗渣为材料进行筛选。首先配制醋酸菌选择培养基:将适量的葡萄糖、KH2PO4、MgSO4溶解并定容,调节pH,再高压蒸汽灭菌,经__________后加入3%体积的无水乙醇。然后将10 g自然发酵的甘蔗渣加入选择培养基,震荡培养24 h。用__________将少量上述培养液涂布到含CaCO3的分离培养基上,在30 ℃培养48h。再挑取分离培养基上具有__________的单菌落若干,分别接种到与分离培养基成分相同的__________培养基上培养24 h后,置于4 ℃冰箱中保存。
(2)优良产酸菌种筛选。将冰箱保存的菌种分别接入选择培养基,培养一段时间后,取合适接种量的菌液在30 ℃、150 r/min 条件下震荡培养。持续培养至培养液中醋酸浓度不再上升,或者培养液中______含量达到最低时,发酵结束。筛选得到的优良菌种除了产酸量高外,还应有_____________________________________________________________(答出2点即可)等特点。
(3)制醋过程中,可将甘蔗渣制作成固定化介质,经_________后用于发酵。其固定化方法为_________。
(二)斑马鱼是一种模式动物,体外受精发育,胚胎透明、便于观察,可用于水质监测,基因功能分析以及药物毒性与安全性评价等。
(1)由于人类活动产生的生活污水日益增多,大量未经处理的污水直接排入河流、湖泊会引起水体__________,导致藻类大量繁殖形成水华。取水样喂养斑马鱼,可用斑马鱼每周的体重和死亡率等指标监测水体污染程度。
(2)为了研究某基因在斑马鱼血管发育过程中的分子调控机制,用 DNA 连接酶将该基因连接到质粒载体形成__________,导入到大肠杆菌菌株 DH5α 中。为了能够连接上该目的基因、并有利于获得含该目的基因的 DH5α 阳性细胞克降,质粒载体应含有__________________________________________________(答出2点即可)。提取质粒后,采用__________法,将该基因导入到斑马鱼受精卵细胞中,培养并观察转基因斑马鱼胚胎血管的发育情况。
(3)为了获取大量斑马鱼胚胎细胞用于药物筛选,可用__________分散斑马鱼囊胚的内细胞团,取分散细胞作为初始材料进行__________培养。培养瓶中添加成纤维细胞作为__________,以提高斑马鱼胚胎细胞克隆的形成率。
【答案】(一)(1)冷却玻璃刮刀较大透明圈斜面
(2)乙醇耐酒精度高、耐酸高
(3)灭菌吸附法
(二)(1)富营养化
(2)重组DNA分子限制性核酸内切酶的识别序列、抗生素抗性基因显微注射
(3)胰蛋白酶原代饲养层细胞加酶洗衣粉A
加酶洗衣粉B
加酶洗衣粉C
无酶洗衣粉(对照)
血渍
+++
+
+++
+
油渍
+
+++
+++
+
菌株
秸秆总重(g)
秸秆残重(g)
秸秆失重(%)
纤维素降解率(%)
A
2.00
1.51
24.50
16.14
B
2.00
1.53
2350
14.92
C
2.00
1.42
29.00
23.32
相关试卷
这是一份高中生物高考专题19 生物技术实践-2020年高考真题和模拟题生物分项汇编(学生版),共7页。试卷主要包含了下列对实验结果的分析,错误的是等内容,欢迎下载使用。
这是一份高中生物高考专题18 生物技术实践-2021年高考真题和模拟题生物分项汇编(解析版),共34页。试卷主要包含了小题,,实验结果见下表,1mL稀释液接种于培养基上等内容,欢迎下载使用。
这是一份高中生物高考专题19 生物技术实践-2020年高考真题和模拟题生物分项汇编(学生版),共7页。试卷主要包含了下列对实验结果的分析,错误的是等内容,欢迎下载使用。

