


还剩18页未读,
继续阅读
所属成套资源:2020_2021年高考化学一轮复习试卷讲解(PDF版)
成套系列资料,整套一键下载
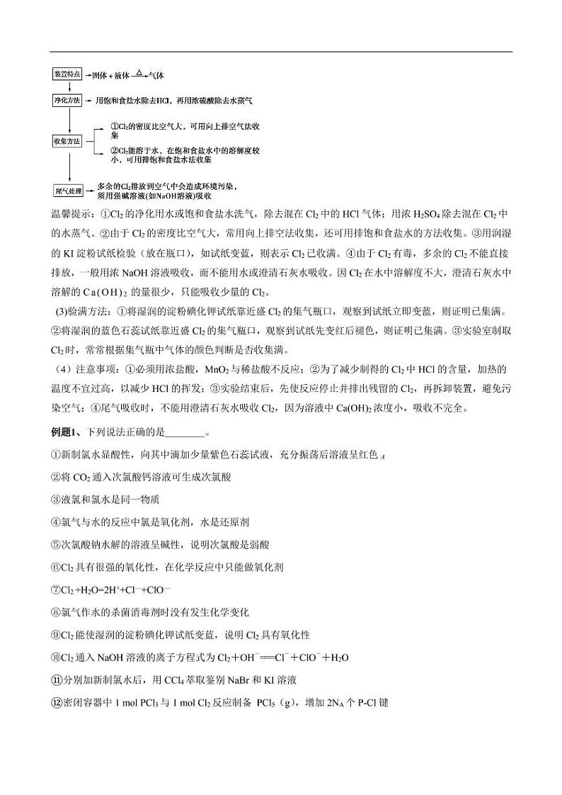
2020_2021年高考化学一轮复习讲解氯及其化合物
展开
这是一份2020_2021年高考化学一轮复习讲解氯及其化合物,共21页。
相关试卷
2020_2021年高考化学一轮复习讲解烃和卤代烃:
这是一份2020_2021年高考化学一轮复习讲解烃和卤代烃,共21页。
2020_2021年高考化学一轮复习讲解离子反应:
这是一份2020_2021年高考化学一轮复习讲解离子反应,共22页。
2020_2021年高考化学一轮复习讲解晶体结构与性质:
这是一份2020_2021年高考化学一轮复习讲解晶体结构与性质,共27页。