高中化学人教版 (2019)必修 第一册第二章 海水中的重要元素——钠和氯综合与测试巩固练习
展开第2章 海水中的重要元素-钠和氯
基础过关卷
可能用到的相对原子质量:H-1 C-12 N-14 O-16 Na-23 Mg-24 Al-27 S-32 Cl-35.5 Fe-56 Cu-64
第Ⅰ卷(选择题 共45分)
一、选择题:本题共15个小题,每小题3分。在每小题给出的四个选项中,只有一项是符合题目要求的。
1.NA表示阿伏加德罗常数的值。俗名为“臭碱”的硫化钠广泛应用于冶金染料、皮革、电镀等工业。硫化钠的一种制备方法是Na2SO4+2CNa2S+2CO2↑。下列有关说法正确的是( )
A.1mol/L Na2SO4溶液液中含氧原子的数目一定大了4NA
B.1L 0.1mol/L Na2S溶液中含阴离子的数目小于0.1NA
C.生成1mol氧化产物时转移电子数为4NA
D.通常状况下11.2L CO2中含质子的数目为11NA
2.下列过程对应的离子方程式正确的是( )
A.NaHSO3溶于水呈酸性:NaHSO3=Na++H++SO
B.在Na2S2O3溶液中滴加稀硫酸:2H++S2O=SO2↑+S↓+H2O
C.浓盐酸与MnO2反应制氯气:MnO2+4HCl=Mn2++2Cl2↑+2H2O
D.工业冶炼Mg:2Mg2++2O2-2Mg+O2↑
3.下列实验中的颜色变化,与氧化还原反应无关的是( )
A | B | C | D |
FeCl3溶液滴入Mg(OH)2浊液中 | AgNO3溶液滴入氯水中 | Na块放在坩埚里并加热 | H2C2O4溶液滴入KMnO4酸性溶液中 |
白色浑浊转化为红褐色沉淀 | 产生白色沉淀,随后溶液淡黄绿色褪去 | 发出黄色火焰,生成淡黄色固体 | 产生气泡, 随后紫色褪去 |
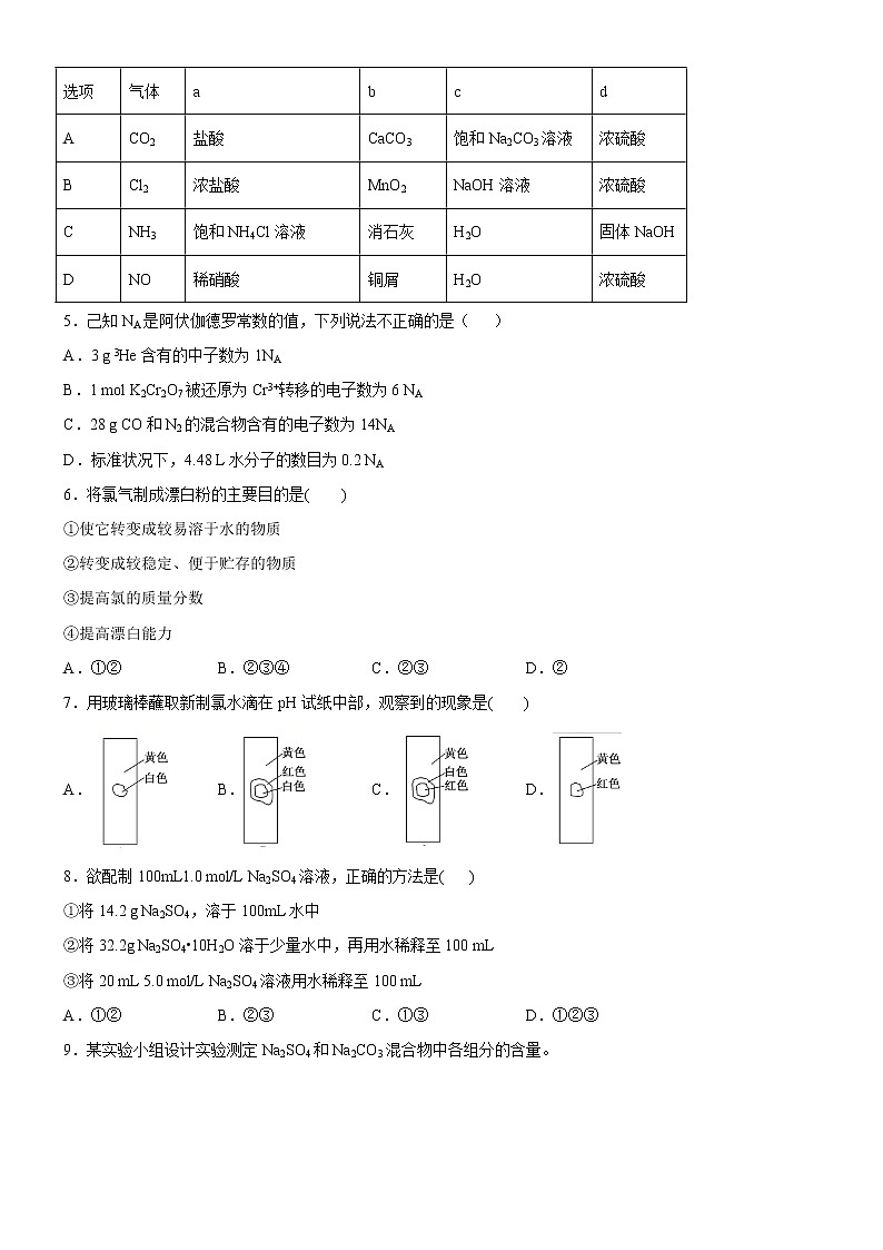
4.用如图装置制取表中的四种干燥、纯净的气体(图中铁架台、铁夹、加热及气体收集装置均已略去;必要时可以加热;a、b、c、d表示相应仪器中加入的试剂)其中正确的是( )
选项 | 气体 | a | b | c | d |
A | CO2 | 盐酸 | CaCO3 | 饱和Na2CO3溶液 | 浓硫酸 |
B | Cl2 | 浓盐酸 | MnO2 | NaOH溶液 | 浓硫酸 |
C | NH3 | 饱和NH4Cl溶液 | 消石灰 | H2O | 固体NaOH |
D | NO | 稀硝酸 | 铜屑 | H2O | 浓硫酸 |
5.己知NA是阿伏伽德罗常数的值,下列说法不正确的是( )
A.3 g 3He 含有的中子数为1NA
B.1 mol K2Cr2O7被还原为Cr3+转移的电子数为6 NA
C.28 g CO和N2的混合物含有的电子数为14NA
D.标准状况下,4.48 L水分子的数目为0.2 NA
6.将氯气制成漂白粉的主要目的是( )
①使它转变成较易溶于水的物质
②转变成较稳定、便于贮存的物质
③提高氯的质量分数
④提高漂白能力
A.①② B.②③④ C.②③ D.②
7.用玻璃棒蘸取新制氯水滴在pH试纸中部,观察到的现象是( )
A. B. C. D.
8.欲配制100mL1.0 mol/L Na2SO4溶液,正确的方法是( )
①将14.2 g Na2SO4,溶于100mL水中
②将32.2g Na2SO4•10H2O溶于少量水中,再用水稀释至100 mL
③将20 mL 5.0 mol/L Na2SO4溶液用水稀释至100 mL
A.①② B.②③ C.①③ D.①②③
9.某实验小组设计实验测定Na2SO4和Na2CO3混合物中各组分的含量。
下列说法不正确的是( )
A.沉淀a的主要成分是BaSO4和BaCO3
B.滤液b中Na+的物质的量为0.08mol
C.气体d在标准状况下的体积为224mL
D.原混合物中Na2SO4与Na2CO3的物质的量之比为1:3
10.相同状况下,体积相等的五个气球分别充满相应的气体,如下图所示。与氯化氢气球中所含原子数一定相等的是( )
11.下列溶液分别加水稀释到100 mL,稀释后的溶液中氯离子浓度最大的是 ( )
A.20mL 1mol·L−1的AlCl3 B.50mL 1mol·L−1的KCl
C.20mL 2mol·L−1的NH4Cl D.20mL 2mol·L−1的CaCl2
12.已知KMnO4与浓HCl在常温下反应就能产生Cl2,若用如图所示装置来制备纯净、干燥的氯气,并试验它与金属的反应。每个虚线框表示一个单元装置,其中错误的是( )
A.只有①和②处 B.只有②处
C.只有②和③处 D.只有②、③、④处
13.如图是验证某气体化学性质的实验装置,如打开B,从A处通干燥的氯气,C中干燥的红色布条无变化,如关闭B,C中干燥的红色布条褪色,则D中所装溶液是( )
A.浓H2SO4 B.饱和NaCl溶液
C.NaOH溶液 D.NaBr溶液
14.在探究新制饱和氯水成分的实验中,下列根据实验现象得出的结论不正确的是( )
A.氯水的颜色呈浅绿色,说明氯水中含有Cl2
B.向氯水中滴加硝酸酸化的AgNO3溶液,产生白色沉淀,说明氯水中含有Cl-
C.向氯水中加入NaHCO3粉末,有气泡产生,说明氯水中含有H+
D.向FeCl2溶液中滴加氯水,溶液颜色变成棕黄色,说明氯水中含有HClO
15.下列“解释或结论”与“实验操作及现象”不相符的一组是( )
选项 | 实验操作及现象 | 解释或结论 |
A | 次氯酸漂白品红溶液后,再进行加热,颜色不恢复 | 次氯酸的漂白是永久的 |
B | 将打磨后的镁条放入盛有稀盐酸的试管中,用手触摸试管外壁感觉变热 | 镁条与稀盐酸反应是放热反应 |
C | 向某钠盐溶液中加入稀盐酸,产生能使澄清石灰水变浑浊的气体 | 该盐一定是Na2CO3 |
D | 向某溶液中加入稀盐酸无明显现象,再加入BaCl2溶液,有白色沉淀生成 | 该溶液中一定含有SO |
第Ⅱ卷(非选择题 共55分)
二、非选择题:包括第16题~第20题5个大题,共55分。
16.(12分)金属及其化合物的种类很多,我们可以按照“金属单质、金属氧化物、金属氢氧化物、盐”的类别进行研究。A是短周期元素中原子半径最大的金属元素(“→”所指的转化都是一步完成)。
(1)A与水反应的离子方程式:_______________。
(2)若B为呼吸面具中的供氧剂,其供氧时每生成1molO2,反应过程中转移的电子数为____________(用NA表示阿伏伽德罗常数,用含NA的代数式表示)。
(3)200℃时,11.6gCO2和H2O的混合气体与足量的B反应,反应后固体增加了3.6g,则原混合物的平均相对分子质量为__________。
(4)若称取10.5 g纯净的NaHCO3固体,加热一段时间后,剩余固体的质量为8.02 g。如果把剩余的固体全部加入到100 mL 2 mol·L-1的盐酸中充分反应。求溶液中剩余的盐酸的物质的量浓度(设溶液的体积变化及盐酸的挥发忽略不计)___________。
(5)某化学反应方程式(未配平):KMnO4+KI+H2SO4→MnSO4+I2+KIO3+K2SO4+H2O,若该反应方程式中I2和KIO3的计量数分别是6和3,请将方程式配平;_____KMnO4+______KI+_____H2SO4→_____MnSO4+6I2+3KIO3+_____K2SO4+_____H2O,并用单线桥标出电子转移的方向和数目:_________。
17.(12分)化学来源于生活又服务于生活,请用化学用语回答下列问题:
(1)漂粉精中有效成分的化学式为:___________
(2)“硅材料”是无机非金属材料的主角,其中广泛应用于光导纤维的材料是:____________
(3)向浑浊的水中加入明矾KAl(SO4)2·12H2O后,水可得到净化。写出明矾在水中的电离方程式:___________。往明矾溶液中逐滴加入Ba(OH)2溶液,若使SO42- 恰好完全沉淀,发生反应的离子方程式为:___________;若使Al3+恰好完全沉淀,发生反应的离子方程式为:_____。
(4)饮用水中的NO3-对人类健康产生危害,为了降低饮用水中NO3-的浓度,可以在碱性条件下用铝粉将NO3-还原为N2,其化学方程式为: 10Al + 6NaNO3 + 4NaOH = 10NaAlO2 + 3N2↑ + 2H2O
请回答下列问题:
①在化学方程式上用单线桥标出该反应中电子转移的方向和数目:____________
②上述反应中若生成标准状况下3.36LN2,则转移的电子数目为:_____________。
18.(11分)Ⅰ.氯气是一种重要的工业原料。工业上利用反应3Cl2+2NH3=N2+6HCl检查氯气管道是否漏气。
(1)该反应中氧化剂是____________ ,氧化产物是____________。用单线桥表示反应的电子转移__________________。
(2)从反应可以看出氧化性:Cl2___________N2(填“>” “<”“=” )。若71g氯气参与反应,理论上生成N2的体积(标准状况)为_________________L(保留小数点后一位)。工作人员通过能否看到白烟判断管道是否漏气,请结合上述反应,写出生成的白烟的化学式______________。
(3)实验室现需配制100 mL 0.1mol/L的氢氧化钠溶液,请将步骤补充完整
计算可得需要氢氧化钠的质量为_____________ g。
将称量好的固体放入小烧杯中,加适量蒸馏水溶解;
将所得溶液冷却至室温后,沿玻璃棒小心转入100 mL_________(填仪器名称)
用少量蒸馏水烧杯2~3次,每次洗涤液都转入容量瓶中;
继续加蒸馏水至液面距刻度线1~2 cm处,改用___________小心滴加蒸馏水至刻度线处;摇匀;装瓶,贴标签。
19.(10分)某小组设计如图装置(部分夹持装置已略去),以探究潮湿的Cl2与Na2CO3反应得到固体物质的成分。
(1)试剂X的化学式________。A中制取Cl2的离子方程式____________________。
(2)试剂Y的名称为______________。
(3)通入一定量潮湿的Cl2反应后,经检测,D中只有Cl2O一种气体,C中除含一种氯盐外,同时含有NaHCO3等,某同学对C中所得固体残渣的成分进行探究。
①提出合理假设。
假设1:存在两种成分:NaHCO3和____________________________;
假设2:存在三种成分:NaHCO3和__________________________。
②设计方案,进行实验。写出实验步骤以及预期现象和结论。
限选实验试剂和仪器:蒸馏水、稀硝酸、BaCl2溶液、澄清石灰水、AgNO3溶液、试管、小烧杯。
实验步骤 | 预期现象和结论 |
步骤1:取C中的少量固体样品于试管中,滴加足量蒸馏水至固体溶解,然后将所得溶液分别置于A、B试管中 |
|
步骤2:向A试管中滴加BaCl2溶液 | __________________ |
步骤3:______________ | __________________ |
(4)已知Cl2O与水反应生成次氯酸,则D中Cl2O进入E反应的化学方程式为____________。
20.(10分)氯气是一种具有重要用途的气体,在工业上大量用于制造盐酸、有机溶剂和杀菌消毒剂等。甲同学在实验室进行氯气性质的研究
(1)甲同学依次进行了与①钠、②铜、③氢气、④水反应的实验。
上述反应中属于氧化还原反应的是___________(填序号)。
(2)写出铁丝在氯气中燃烧的化学方程式:________。
(3)氯气溶于水得到的溶液称为氯水,新制的氯水呈_________色,新制的氯水中含有的物质为(水除外)________(填化学式)。
(4)甲同学探究氯气能否与水发生反应
①B中纸条褪色,结合化学方程式解释原因:________。
②装置A的作用是___________。
③烧杯中发生反应的化学方程式为_________。
人教版 (2019)必修 第一册第二节 元素周期律课后测评: 这是一份人教版 (2019)必修 第一册第二节 元素周期律课后测评,共6页。试卷主要包含了选择题,非选择题等内容,欢迎下载使用。
高中化学人教版 (2019)必修 第一册第四章 物质结构 元素周期律第二节 元素周期律课时作业: 这是一份高中化学人教版 (2019)必修 第一册第四章 物质结构 元素周期律第二节 元素周期律课时作业,共14页。试卷主要包含了选择题,非选择题等内容,欢迎下载使用。
人教版 (2019)必修 第一册第二节 元素周期律练习: 这是一份人教版 (2019)必修 第一册第二节 元素周期律练习,共14页。试卷主要包含了4 L,2%.等内容,欢迎下载使用。

