所属成套资源:-2022学年高一物理精讲与精练高分突破考点专题
高中物理人教版 (2019)必修 第一册第一章 运动的描述3 位置变化快慢的描述——速度教案及反思
展开
这是一份高中物理人教版 (2019)必修 第一册第一章 运动的描述3 位置变化快慢的描述——速度教案及反思,共28页。教案主要包含了速度,平均速度和瞬时速度,平均速度,平均速度和瞬时速度的测量,速度-时间图像等内容,欢迎下载使用。
一:知识精讲归纳
一、速度
1.定义:位移与发生这个位移所用时间的比值.速度是表示物体运动快慢的物理量.
2.公式:v=eq \f(Δx,Δt).其中Δx是位移,不是路程.
3.单位:国际单位制单位是米每秒,符号是m/s或m·s-1.常用单位:千米每时(km/h或km·h-1)、厘米每秒(cm/s或cm·s-1)等.1 m/s=3.6 km/h.
4.矢量性:速度既有大小又有方向,是矢量(填“标量”或“矢量”),其方向和时间Δt内的位移Δx的方向相同.
二、平均速度和瞬时速度
1.平均速度
(1)定义:在某段时间内物体的位移Δx与发生这段位移所用时间Δt的比值,公式eq \x\t(v)=eq \f(Δx,Δt).
(2)意义:表示物体在某段时间或某段位移内运动的平均快慢程度.
(3)矢量性:平均速度的方向与Δt时间内发生的位移Δx的方向相同.
(4)平均速度只能粗略地反映物体运动的快慢.
2.瞬时速度
(1)定义:当Δt非常小时,物体在从t到t+Δt的时间间隔内,运动快慢的差异也就非常小,就可以用v=eq \f(Δx,Δt)表示物体在t时刻的瞬时速度.
(2)意义:表示运动物体在某一时刻(或经过某一位置时)的速度.
(3)瞬时速度的方向就是该时刻物体运动的方向.瞬时速度的大小叫速率.
(4)瞬时速度可以精确描述物体在某一时刻(或某一位置)的运动快慢.
3.匀速直线运动:平均速度与瞬时速度相等.
三、平均速度、平均速率和速率
1.平均速度:在某段时间内的位移与发生这段位移所用时间的比值,其表达式为平均速度=eq \f(位移,时间).
2.平均速率:路程与时间的比值,即平均速率=eq \f(路程,时间).
3.速率:瞬时速度的大小.
四、平均速度和瞬时速度的测量
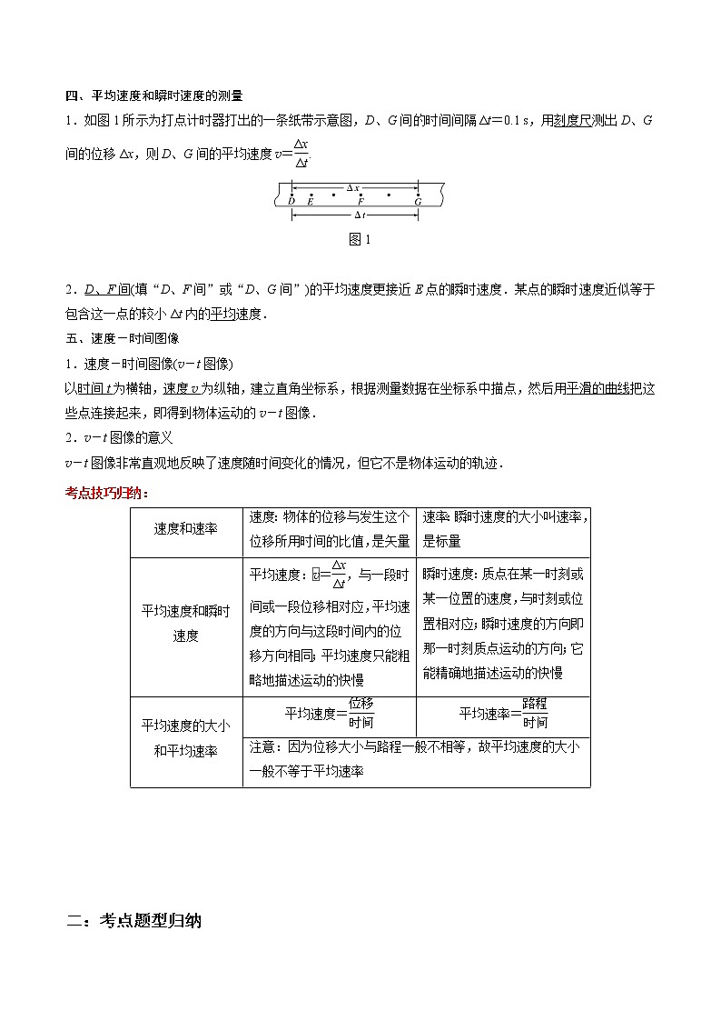
1.如图1所示为打点计时器打出的一条纸带示意图,D、G间的时间间隔Δt=0.1 s,用刻度尺测出D、G间的位移Δx,则D、G间的平均速度v=eq \f(Δx,Δt).
图1
2.D、F间(填“D、F间”或“D、G间”)的平均速度更接近E点的瞬时速度.某点的瞬时速度近似等于包含这一点的较小Δt内的平均速度.
五、速度-时间图像
1.速度-时间图像(v-t图像)
以时间t为横轴,速度v为纵轴,建立直角坐标系,根据测量数据在坐标系中描点,然后用平滑的曲线把这些点连接起来,即得到物体运动的v-t图像.
2.v-t图像的意义
v-t图像非常直观地反映了速度随时间变化的情况,但它不是物体运动的轨迹.
考点技巧归纳:
二:考点题型归纳
一:速度的概念与计算
1.下列关于速度的说法,正确的是( )
A.速度是描述物体位置变化的物理量B.速度大小不变的运动是匀速直线运动
C.v1=2 m/s、v2=-3 m/s,因为2>-3,所以v1>v2D.瞬时速度的方向与物体运动的方向一致
2.对于速度,下列说法正确的是 ( )
A.速度是表示物体位置变化多少的物理量
B.速度是矢量,正负表示大小,所以<
C.由速度公式可知,与位移成正比,与时间成反比
D.速度公式是定义式,此公式普遍适用
3.下列关于速度说法正确的是( )
A.位移越大,速度越大
B.速度是描述物体位置变化的物理量
C.速度是描述物体运动快慢的物理量
D.两物体的速度分别是v1= 5m/s,v2= —8m/s,则他们的大小关系为v1>v2
二;平均速度与瞬时速度
4.有一个物体沿直线运动,下列说法中正确的是( )
A.若物体在第1s末的速度是5m/s,则物体在第1s内的位移一定是5m
B.若物体某1秒内的平均速度是5m/s,则物体在这1s内的位移一定是5m
C.若物体在10s内的平均速度是5m/s,则物体在其中1s内的位移一定是5m
D.物体通过某位移的平均速度是5m/s,则物体在通过这段位移一半时的速度一定是5m/s
5.区间测速是在同一路段上布设两个相邻的监控点,检测车辆通过该区间的总耗时,再依据该路段上的限速标准判定车辆是否超速违章的测速手段。如图为高速公路上某一限速牌,下列说法正确的是( )
A.长度是指路程
B.长度是指位移大小
C.区间限速是指瞬时速度的大小
D.区间限速是指平均速度的大小
6.汽车从A地出发经B地到达C地,A、B、C在同一条直线上,AB=BC,A、B间路况较好,汽车行驶速度为v1,B、C间路况较差,汽车行驶速度为v2,则汽车从A到C的平均速度为( )
A.B.C.D.
三:考点过关精练
一、单选题
7.如图所示为横跨杭州湾的嘉绍大桥,是世界上最长、最宽的多塔斜拉桥,全长10 km,设计速度为100km/h。小文驾驶汽车上桥时间是13:10,8min后通过该桥。下列说法不正确的是( )
A.“10km”是指路程B.“13:10”是时刻
C.“8min”是时间间隔D.“100 km/h”是平均速度
8.驾车从天安门到北京大学东门,手机导航软件提供了三条推荐路线,如图所示。下列说法正确的是( )
A.三条路线的路程相同
B.三条路线的位移相同
C.三条路线的平均速度相同
D.“距离最短”路线的平均速度最大
9.下图为某运动员分享到微信朋友圈中的“悦跑”图,则该运动员在全程中( )
A.位移的大小为
B.平均速度的大小为
C.用时01:34:03指的是时间间隔
D.位移的方向由图中的“”指向“”
10.在如图所示的照片中,关于物体或人在运动过程中的一些描述正确的是( )
A.甲图是一列在12:35~20:07之间由厦门北开往武汉的动车,12:35是指动车运动时间
B.乙图中的a点是电风扇扇叶边缘上一点,它在运动一周的过程中,其平均速度为零,故a点在任意时刻速度都为零
C.丙图中400m跑步比赛的终点在同一直线上,但起点不在同一直线上,这样做的目的是使参加比赛的同学路程相同
D.丁图是正在做精彩表演的芭蕾舞演员,台下的观众可以把她们视为质点
11.关于打点计时器的使用,下列说法正确的是( )
A.电磁打点计时器使用的是10 V以下的直流电源
B.在使用打点计时器时,先让物体运动,再接通打点计时器的电源
C.使用的电源频率越高,打点的时间间隔就越小
D.纸带上打的点越密,说明物体运动得越快
12.为了使公路交通有序、安全,路旁立了许多交通标志,如图所示,甲图是限速标志,表示允许行驶的最大速度是120km/h;乙图是路线指示标志,表示到南昌还有175km,上述两个数据的物理意义是( )
A.120km/h是平均速度,175km是位移
B.120km/h是平均速度,175km是路程
C.120km/h是瞬时速度,175km是位移
D.120km/h是瞬时速度,175km是路程
13.汽车行驶的过程中,经常会出现如下提示,下列4幅图片的情景说法正确的是( )
A.甲图是高速上的指示牌,上面的“105km”、“16km”等指的是位移
B.乙图是高速上的指示牌,上面的“120”“100”等指的是瞬时速度的大小
C.丙图是汽车上的时速表,上面的“72”指的是平均速度的大小
D.丁图是导航中的信息,上面的“1小时40分”、“1小时59分钟”指的是时刻
14.一个朝着某方向做直线运动的物体,在时间t内的平均速度是,紧接着内的平均速度是,则物体在这段时间内的平均速度是( )
A.B.C.D.
15.关于速度与速率,下列说法错误的是( )
A.瞬时速度的大小叫做瞬时速率,平均速度的大小叫做平均速率
B.速度是表示物体运动快慢的物理量,既有大小,又有方向,是矢量
C.运动物体在某一时刻或某一位置的速度,叫做瞬时速度,它是矢量
D.汽车上的速度计是用来测量汽车瞬时速率的仪器
16.如图所示为某校学生开展无线电定位“搜狐”比赛,甲、乙两人从O点同时出发,并同时到达A点搜到狐狸,两人的搜狐路径已在图中标出,则( )
A.甲的平均速度大于乙的平均速度B.两人运动的平均速度相等
C.甲的位移不等于乙的位移D.甲的路程等于乙的路程
四:高分突破精练
一、单选题
17.某驾驶员使用定速巡航,在高速公路上以时速110公里行驶了200公里.其中“时速110公里”、“行驶200公里”分别是指( )
A.速度、位移B.速度、路程C.速率、位移D.速率、路程
18.质点做直线运动的速度—时间图象如图所示,该质点
A.在第1秒末速度方向发生了改变
B.在第2秒末加速度方向发生了改变
C.在前2秒内发生的位移为零
D.第3秒和第5秒末的位置相同
19.一物体朝着某一方向做直线运动,在时间t内的平均速度是v,紧接着内的平均速度是.则物体在全过程内的平均速度是 ( )
A.B.C.D.
20.三个质点A、B、C的运动轨迹如图所示,同时从N点出发,同时到达M点,下列说法中正确的是( )
A.三个质点任意时刻的速度方向都相同
B.三个质点从N点出发到M的任意时刻速度大小都相同
C.三个质点从N点到M点的平均速度大小和方向均相同
D.三个质点从N点到M点的平均速率相同
21.关于速度的定义式,以下叙述正确的是( )
A.物体做匀速直线运动时,速度v与运动的位移Δx成正比,与运动时间Δt成反比
B.速度v的大小与运动的位移Δx和时间Δt都无关
C.速度大小不变的运动是匀速直线运动
D.v1=2 m/s、v2=-3 m/s,因为2>-3,所以v1>v2
22.一辆汽车做单向直线运动,先以20m/s的速度行驶了全程时间的一半,然同又以30m/s的速度运动直至到达终点,则汽车在全程中的平均速度为( )
A.24 m/sB.25m/s
C.50m/sD.12.5m/s
23.如图所示为物体做直线运动的v-t图象.若将该物体的运动过程用x-t图象表示出来(其中x为物体相对出发点的位移),则图中的四幅图描述正确的是( )
A.B.C.D.
24.关于速度和速率,下列说法正确的是( )
A.平均速度是指物体通过的路程与所用时间的比值
B.平均速率就是平均速度的大小
C.瞬时速度,其大小就是瞬时速率,其方向就是物体运动的方向
D.平均速度的方向就是物体运动的方向,且其与位移的方向总是一致的
25.甲、乙、丙三个物体同时同地出发做直线运动,它们的位移一时间图象如图所示,在20s内它们的平均速度和平均速率的大小关系是( )
A.平均速度大小相等,平均速率
B.平均速度大小相等,平均速率
C.平均速度,平均速率相等
D.平均速度和平均速率大小均相等
26.某人爬山,从山脚爬上山顶,然后又沿原路返回到山脚,上山的平均速率为v1,下山的平均速率为v2,则往返的平均速度的大小和平均速率分别是( )
A.,B.,
C.0,D.0,
二、多选题
27.在用打点计时器“探究小车速度随时间变化的规律”的实验中,下列关于作图象的说法中,正确的是
A.只要确定了图象中的两点,就可以得到小车运动的图象,因此,实验只需要测出两组数据
B.作图象时,所取的点越多,图线就越准确
C.作出的图线应该通过所有的点,图线曲折也可以
D.对于偏离直线较远的点,说明误差太大,应舍去
28.某班同学去参加野外游戏.该班同学分成甲、乙、丙三个小组,同时从营地A出发,沿各自的路线搜寻目标,要求同时到达营地B,如图所示为其运动轨迹,则关于他们的平均速度和平均速率的说法正确的是( )
A.甲、乙、丙三组的平均速度大小相同
B.甲、乙、丙三组的平均速率大小相同
C.乙组的平均速度最大,甲组的平均速度最小
D.乙组的平均速率最小,甲组的平均速率最大
29.如图所示,物体沿曲线轨迹的箭头方向运动,AB、ABC、ABCD、ABCDE四段曲线轨迹运动所用的时间分别是:1s、2s、3s、4s,下列说法正确的是( )
A.物体在AB段的平均速度为1m/s
B.物体在ABC段的平均速度为m/s
C.AB段的平均速度比ABC段的平均速度更能反映物体处于A点时的瞬时速度
D.物体在B点的速度等于AC段的平均速度
30.为使交通有序、安全,高速公路设立了许多交通标志,甲、乙两幅图是高速公路指示牌,下列说法中正确的是( )
A.甲图中“25 km”是指从此处到下一个出口的位移是25 km
B.甲图中“25 km”是指从此处到下一个出口的路程是25 km
C.乙图中“80 km/h”是指要求汽车在该路段行驶的瞬时速度不超过80 km/h
D.乙图中“80 km/h”是指要求汽车在该路段行驶的平均速度小于80 km/h
31.某长跑运动员在一次野外训练中,出发地和目的地的直线距离为8km,从出发地到目的地用了30min,运动轨迹的长度为10km,下列说法正确的( )
A.在整个过程中运动员的位移大小是8km
B.在整个过程中运动员的路程是8km
C.在整个过程中运动员的平均速度是20km/h
D.在整个过程中运动员的平均速度是16km/h
32.如图所示为A、B两质点在同一直线上运动的位移一时间(x-t)图象,A质点的图象为直线,B质点的图象为过原点的抛物线,两图象交点C、D坐标如图所示。下列说法正确的是( )
A.t1时刻A追上B,t2时刻B追上A
B. t1- t2时间段内B质点的平均速度小于A质点的平均速度
C.质点A做直线运动,质点B做曲线运动
D.两物体速度相等的时刻一定在时间段内的某时刻
三、实验题
33.某一学习小组的同学想通过打点计时器在纸带上打出的点迹来探究小车速度随时间变化的规律,实验装置如图所示。
(1)常见的打点计时器有两种:________________和________________,它们使用的都是________电源(填“直流”或“交流”),当电源频率为50Hz时,每隔______s打一个点。
(2)关于本实验,下列说法正确的是_________。
A.释放纸带的同时,接通电源
B.先接通电源打点,后释放纸带运动
C.先释放纸带运动,后接通电源打点
D.纸带上的点迹越密集,说明纸带运动的速度越小
(3)要测量小车的速度。除打点计时器(含所用电源、纸带、墨粉纸盘)外还必须使用的测量工具是________。
(4)该小组在规范操作下得到一条点迹清晰的纸带如图所示,在纸带上依次选出7个计数点,分别标上O、A、B、C、D、E和F,每相邻的两个计数点间还有四个点未画出,打点计时器所用电源的频率是50Hz。
①每相邻两计数点的时间间隔为________s,如果测得C、D两点间距x4=2.70cm,D、E两点间距x5=2.90cm,则打D点时小车的速度vD=________m/s(结果保留3位有效数字)。
②该同学分别算出其他各点的速度:vA=0.220m/s,vB=0.241m/s,vC=0.258m/s,vE=0.300m/s,请在如图所示的坐标系中作出小车运动的v-t图像_______。并说明小车速度变化的规律______________________________________________。
34.(1)打点计时器接____(填交流、直流)电源,当频率是50Hz时,打点计时器每隔____秒打一个点。
(2)电磁打点计时器是一种使用交流电源的计时仪器,根据打点计时器打出的纸带,我们可以从纸带上直接得到的物理量是(____________)
A.时间间隔 B.位移 C.平均速度 D.瞬时速度
(3)关于打点计时器的使用说法正确的是(________)
A.电磁打点计时器使用的是10V以下的直流电源
B.在测量物体速度时,先让物体运动,后接通打点计时器的电源
C.使用的电源频率越高,打点的时间间隔就越小
D.纸带上打的点越密,说明物体运动的越快
(4)在“练习使用打点计时器”的实验中,某同学选出了一条清晰的纸带,如图所示,是小车拖动纸带用打点计时器打出的一条纸带,A、B、C、D、E、F、G为我们在纸带上所选的计数点,相邻计数点间的时间间隔为0.1s。试求BD、DF两个过程的平均速度vBD= ________ m/s; vDF=__________m/s。(结果保留两位有效数字)
四、解答题
35.一质点沿直线做单向的运动,若前一半时间的平均速度为4 m/s,后一半时间的平均速度为6m/s,求
(1)整个过程的平均速度大小;
(2)其它条件不变,若物体前一半位移的平均速度为4m/s,后一半位移的平均速度为6m/s,则整个过程的平均速度大小是多少?
36.汽车沿直线从甲地开往乙地。
(1)若在前一半路程的平均速度为,后一半路程的平均速度为,则汽车全程的平均速度为多少?
(2)若汽车在全程所用时间的前一半时间的平均速度为,后一半时间的平均速度为,则全程的平均速度为多少?
(3)若,两种情况下的平均速度哪个大?
37.2019年2月24日,受大雾影响,安徽大雾预警升级为橙色,多条高速公路出人口临时封闭。假设某客车行驶到高速路口又沿原路返回,如图所示为其沿直线运动的图像,根据图像,求:
(1)客车第2s内的位移,第4s内的位移,前5s的路程和总位移。
(2)各段的速度。
(3)画出对应的图像。
38.超速行驶是造成交通事故的主要原因,为保障行驶安全,2015年11月1日起,《刑法修正案(九)》开始实施,对危险驾驶罪等规定作了重大修改完善.高速公路上根据不同路段一般有不同的限速要求,对于不遵守规定的驾驶行为进行相应处罚,图甲是在某段高速公路上前后有两个超声波测速仪测量车速的示意图,测速仪发出周期性超声波脉冲信号,并接收车辆反射回的信号,根据发出和接收到的时间差,反馈给运算单元,测出汽车的速度.图乙是两个测速仪中其中一个的测速情况,p1、p2是测速仪发出的超声波信号,n1、n2分别是由汽车反射回来的信号.设测速仪匀速扫描,p1、p2之间的时间间隔T0=1.0 s,超声波在空气中传播的速度是v=340 m/s.若汽车是匀速行驶的,则根据图乙可知的情况,求:
(1)图乙是前后哪个测速仪工作时发出和接收的信息,汽车在接收到p1、p2两个信号之间的时间内前进的距离是多少;
(2)汽车的速度是多大?速度和速率
速度:物体的位移与发生这个位移所用时间的比值,是矢量
速率:瞬时速度的大小叫速率,是标量
平均速度和瞬时速度
平均速度:eq \x\t(v)=eq \f(Δx,Δt),与一段时间或一段位移相对应,平均速度的方向与这段时间内的位移方向相同;平均速度只能粗略地描述运动的快慢
瞬时速度:质点在某一时刻或某一位置的速度,与时刻或位置相对应;瞬时速度的方向即那一时刻质点运动的方向;它能精确地描述运动的快慢
平均速度的大小和平均速率
平均速度=eq \f(位移,时间)
平均速率=eq \f(路程,时间)
注意:因为位移大小与路程一般不相等,故平均速度的大小一般不等于平均速率
参考答案
考点题型归纳
1.D
【详解】
A.速度是描述物体运动快慢即位置变化快慢的物理量,A错误;
B.匀速直线运动是速度的大小、方向都不变的运动,B错误;
C.速度是矢量,正、负号表示方向,绝对值表示大小,C错误;
D.瞬时速度的方向与物体运动的方向一致,D正确。
故选D。
2.D
【详解】
A.位移是表示物体位置变化多少的物理量,速度是表示物体位置变化快慢的物理量,A错误;
B.速度是矢量,正负表示方向,所以>,B错误;
C.由速度公式可知,在数值上等于位移与时间的比值,但与位移、时间无关,C错误;
D.速度公式是定义式,此公式普遍适用,D正确;
故选D。
3.C
【详解】
A.位移大,可能是速度大导致的,也可能是速度很小,但运动时间很长导致的,故A错误;
BC.速度是描述物体运动快慢的物理量,故B错误,C正确;
D.速度中的负号表示运动方向,在比较大小时可以比较绝对值的大小,所以v1
相关教案
这是一份人教版 (2019)必修 第一册第一章 运动的描述3 位置变化快慢的描述——速度教学设计,共6页。教案主要包含了讲授新课,测量纸带的平均速度和瞬时速度,速度——时间图像,速度等内容,欢迎下载使用。
这是一份高中物理第一章 运动的描述3 位置变化快慢的描述——速度教学设计及反思,共7页。教案主要包含了教材分析,教学重点难点,教学过程等内容,欢迎下载使用。
这是一份人教版 (2019)必修 第一册第一章 运动的描述3 位置变化快慢的描述——速度教案及反思,共7页。教案主要包含了教学重难点,教学过程,坐标与坐标的变化量,速度,平均速度和瞬时速度等内容,欢迎下载使用。

