初中物理第三章 光和眼睛5 奇妙的透镜教案设计
展开一、教材分析:
这节课是九年制义务教育课程标准实验教科书粤教沪科版八年级第三章第五节透镜的内容。透镜是照相机、投影机等光学仪器的最重要的组成部分,研究透镜对光的作用是本节课的重点,通过学生实验自主探究,结合信息技术的动态演示,让学生对透镜的认识得到提升。为今后学习“透镜在生活中应用”作好铺垫。
二、学情分析:
1、八年级的学生年龄在14—15岁,好奇心强,具有较强的求知欲望,勇于探究自然现象及日常生活中的物理学原理。
2、已经有一定的归纳能力,能对较简单的实验现象进行归纳并得出初步结论。
3、具备初步的抽象思维能力,知道如何用光路图呈现简单的光学现象。
4、在日常生活中接触过透镜和一些光学现象,为本次课的学习内容打下了经验基础。
三、教学目标:
1、知识与技能:
(1)知道什么是透镜,知道什么是凸透镜的主光轴、光心、焦点和焦距;
(2)知道凸透镜对光的会聚作用和凹透镜对光的发散作用;
2、过程与方法:
(1)让学生带着问题,通过实验与探究,体验科学探究的过程。
(2)培养学生的观察能力和探究物理规律的能力。
3、情感态度与价值观:
(1)创设情景,鼓励学生提出质疑,养成学生主动思考、善于思考的习惯。
(2)在学生的探究过程中培养学生科学的研究方法。逐步建立物理学习的兴趣。
四、重点、难点分析
重点与难点:凸透镜对光的会聚作用和凹透镜对光的发散作用。
五、实验器材:老花镜片、近视镜片、透镜二块、装有浑浊液体的透明杯、平行光源、低压电源、
实物投影仪、激光演示仪、多媒体等。
六、教学方法:观察法、讨论法、探究实验法。
七、教学策略:
在本节课的教学设计上着重从以下几个方面进行了考虑。
1.注意引导学生观察身边的现象,从生活走向物理。由这些现象激发学生学习兴趣,引导学生进入本节课要探究的主要课题,通过讨论、分组探究,寻找物理规律,再将所学的知识应用于生活当中,从物理走向生活。
2.让学生经历深究学习的过程,在注重科学探究的基础环节上,渗透物理学科的基本研究手段,引导学生准确表达自己的观点,加强合作探究,在合作中,相互取长补短,不断改进自己的方案,使学生在各自学习层面上取得进步。
3.落实新的学生评价机制,不仅注重结论的得出,还要兼顾过程的评价,鼓励学生积极参与探究过程,激发起学生活跃的思维。保持学生对学习、对科学的兴趣。
学习过程中,通过信息技术创设的情境充分调动学生各知觉器官,做到“细观察、多动手、勤思考”.通过观察、猜想、探究、推理、模仿、体验等方法完成本节知识的学习。本节课采用“问题导学,引导发现”的教学模式,采用情境探究法等,使学生在自主探究的过程中完成学习的任务。
八、教学过程:
九、教学反思:
《奇妙的透镜》实质上是前一节《光的折射》的一个应用实例。由于透镜在生产和生活中有着极其广泛的应用,所以本节主要向学生介绍透镜的基本知识,引导学生探究透镜对光的作用,这是后续知识“透镜成像规律及其应用”的基础,因此,它是本章的中心内容。为了提高学生的学习兴趣、提高学生对本节知识的理解,按照《课程标准》对本节课的要求,我尽量从日常生活现象引入,引导学生亲自动手探究出透镜对光的作用,以期培养学生的动手习惯和用探究实验研究问题的能力。
新课内容分为三部分:第一部分:透镜的基本知识。我先让学生自由提出“透镜”的有关问题,然后鉴别出桌上的凸透镜和凹透镜,目的是进一步明确本节的“知识与技能目标”,同时让学生体验知识,将知识活化。可没想到:学生拿到透镜就摸起没完。又耽误了不少时间。第二部分:透镜对光的作用。我把它作为本节课的重点。教材上是以演示实验的形式出现的。我选用了激光光学演示仪做的实验,使得实验现象比较明显,学生更容易掌握透镜对光线的作用。第三部分:透镜的奥秘。设计这部分知识时,我想让学生复习一下光的折射作图,可是能完整不错的画出折射图的学生很少,只能让个学的较好的学生上黑板版演,然后再次将作图方法讲解,耽误了些时间。
练案:
A组
1.透镜有两类.中间厚边缘薄的透镜叫_______.它对光有_______作用。中间薄边缘厚的透镜叫_________.它对光有_______作用。
2.平行与主轴的光线.通过凸透镜后.折射光线会聚在主轴的点.叫做凸透镜的_________,它到凸透镜的光心的距离叫做_______ 。
3.同一束平行光线射到不同的镜上变成不同的光束.如图所示。其中A是______镜.B是______镜,C是______镜.D是______镜。
4.在下图所示的框中.画上适当的透镜组合。
5.请完成下列光路图
6.能使光线发散的面镜和透镜有:( )
A.凹面镜、凹透镜;B.凹面镜、凸透镜;
C.凸面镜、凹透镜、D.凸面镜、凸透镜。
7.(1)如图1所示的四块玻璃制成的透镜中,属于凸透镜的是______,属于凹透镜的是______(写字母)。
(2)图2中透镜是______,图中MN是______,F1、F2为______,O为______,f1、f2是______,f1______f2(选填“>”、“=”或“<”)。
教学环节
教学活动
设计意图
教师活动
学生活动
一、创设情景
激发探究
结合教材中的讲解(可用投影片或课件辅助),使学生认识到透镜表面的形状特征,从而引出主光轴和光心的概念.
开门见山地引出课题“透镜”,并介绍透镜的概念。这样一开始就把学生的注意力都集中到课上,激发学生的学习兴趣。
由学生回答各种透镜的不同之处:有的中间厚边缘薄,有的中间薄边缘.
学生体会近视眼镜中间较薄,边缘较厚,是凹透镜;远视眼镜中间较厚,边缘较薄,是凸透镜.
本环节的设计意图是温故知新, 通过学生熟悉的镜子引入课题,激发了学生的学习兴趣。通过学生间的交流,使学生对透镜有了初步的了解。为下一环节作出了铺垫。
二、讲授新课
1、透镜的种类
指出这节课我们就来研究生活中的能让光透过的这一类镜子即透镜.
发给学生各种类型的透镜.
总结并画出或投影出几种不同类型的透镜,说明中间厚边缘薄的透镜为凸透镜,中间薄边缘厚的透镜为凹透镜.
学生讨论说出几种不同的猜想,选择现有器材,自己设计方案验证自己的猜想.
学生探究实验过程。
在学生进行自主设计、解决问题的过程中,教师不断地给予学生展示的机会,并对他们的成功予以肯定和鼓励,激发他们学习的热情。
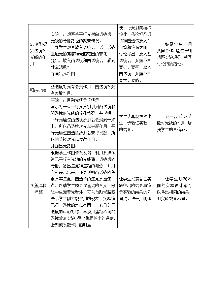
2、实验探究透镜对光线的作用
实验一:观察手平行光射向透镜后,光线的传播路径的改变情况。
引导学生观察放入透镜后,透过透镜区域光的亮度和光照范围的变化.
提出:放入凸透镜和凹透镜后,看到什么现象?
并画出光路图:
使平行光射向混浊液体,依次把凸透镜和凹透镜放入手电筒和液面之间.
讨论得出:放入凸透镜后,光照范围变小、变亮,放入凹透镜,光照范围变大、变暗。
鼓励学生之间共同合作,通过仔细观察实验现象,相互讨论归纳结论。
归纳小结
凸透镜对光有会聚作用,凹透镜对光有发散作用.
实验二:用激光演示仪演示.
演示将一束平行光分别射到凸透镜和凹透镜时光线的传播情况,并说明:平行光通过凸透镜折射后会聚到一点上,所以凸透镜对光起会聚作用,平行光通过凹透镜折射后变得发散,所以凹透镜对光起发散作用。
并画出光路图:
学生认真观察对比,进一步验证实验一的结果。
进一步验证透镜对光线的作用,增强学生的自信心。
3.焦点和焦距
根据学生作图情况反馈,利用多媒体演示平行主光轴的光线通过透镜后的传播,给出焦点和焦距的概念,并用字母表示出来.还要说明凸透镜的焦点是实焦点;凹透镜的焦点是虚焦点.帮助学生领会虚焦点的含义:除让学生迎着光看外,可以借助光路图告诉学生刚才观察到的现象.实验演示每个透镜的焦点有两个.它们关于透镜的中心对称.再换用焦距不同的透镜重复实验,得出焦距越小的透镜,会聚或发散作用越明显.
让学生发表自己实验得出的结果与演示实验的结果的异同点。进一步明确
让学生明确不同的实验设计都可以得出相同的结果,但实验效果不同。
仿真实验二:用平行光找凸透镜的焦点.
老师指出这一点我们叫它焦点.焦点到透镜中心的距离叫焦距(注意提醒学生:最小最亮的光斑要通过对比找到).再让学生将凸透镜换成凹透镜重复上面实验,还能否在纸上找到亮点平行于主光轴的光会集在一点,这个点叫焦点。焦点到光心的距离叫做焦距。
每个同学一个凸透镜,正对着平行光,透镜另一侧放一张白纸或用书本的背面,移动透镜和纸的距离,在纸上找到一个最亮最小的光斑。
强调学生之间的合作学习,养成团结协作精神。
三、巩固
练习
1.如何判断一个透镜是凸透镜还是凹透镜?如何测出凸透镜的焦距?
2.思考:如何测量凹透镜的焦距?
回答并小组讨论
巩固加深学生对课堂知识的理解
四、归纳总结课堂小结
透镜的分类,有关透镜的基本知识,透镜对光的作用.
学生总结。
五、知识拓展
结合“信息浏览”,再举生活实例,让学生知道环境中的光学知识。
学生观察思考回答。
激发学生的学习兴趣,把掌握的知识与技巧运用到实际生活中去,进行与生活相关的探究中。
六、板书设计
透镜
凸透镜和凹透镜
凸透镜:中间厚、边缘薄的透镜。
凹透镜:中间薄、边缘厚的透镜。
作用:凸透镜对光有会聚作用。
凹透镜对光有发散作用。
焦点和焦距
焦点:凸透镜能使平行于主光轴的光会聚在一点,这个点叫做焦点。
2、焦距:焦点到光心的距离叫做焦距。
粤沪版八年级上册5 奇妙的透镜教案: 这是一份粤沪版八年级上册5 奇妙的透镜教案,共4页。教案主要包含了教学目标,教学重点,教学难点,教学方法,教学过程等内容,欢迎下载使用。
初中物理粤沪版八年级上册第三章 光和眼睛1 光世界巡行教学设计: 这是一份初中物理粤沪版八年级上册第三章 光和眼睛1 光世界巡行教学设计,共3页。教案主要包含了教学目标,教学重点,教学难点,教学过程,教学板书设计等内容,欢迎下载使用。
粤沪版九年级下册第十九章 电磁波与信息时代1 最快的“信使”教学设计: 这是一份粤沪版九年级下册第十九章 电磁波与信息时代1 最快的“信使”教学设计,共2页。

