2020-2021学年初中八年级物理上学期期末测试卷02(人教版)(解析版)
展开
这是一份2020-2021学年初中八年级物理上学期期末测试卷02(人教版)(解析版),共17页。试卷主要包含了单选题,填空题,作图题,实验题等内容,欢迎下载使用。
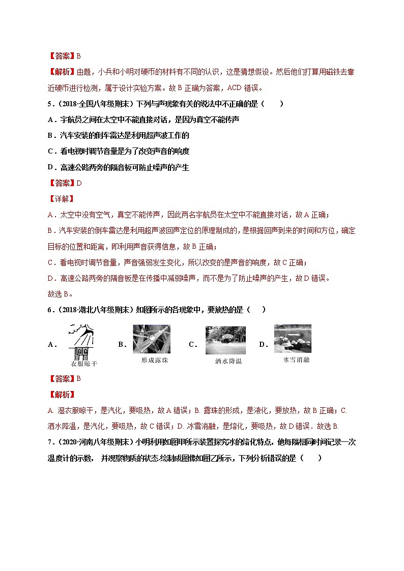
2020-2021学年上学期期末测试卷02八年级物理(人教版)(考试时间:80分钟 试卷满分:100分) 一、单选题(1-14小题只的一个选项符合题意,每题3分;共42分) 1.(2018·黑龙江八年级期末)为了了解自己的身体状况,小丽做了一些测量,其中记录错误的是( )A.身高16m B.质量40kg C.体温37℃ D.1min心跳75次【答案】A【分析】不同物理量的估算,有的需要凭借生活经验,有的需要简单的计算,有的要进行单位的换算,最后判断最符合实际的是哪一个。【详解】A.成年人的身高在170cm左右,中学生的身高接近成年人,在160cm=1.6m左右,此选项不符合实际;B.成年人的质量在60kg左右,中学生的质量比成年人小一些,在40kg左右,此选项符合实际;C.正常情况下,人的体温在37℃左右,变化幅度很小,此选项符合实际;D.人在平静状态下,心跳一次的时间接近1s,所以1min的心跳次数大约75次。此选项符合实际。故选A。2.(2018·山东德州·八年级期末)2017年4月22日,天舟一号货运飞船与天宫二号空间实验室首次完成自动交会对接,如图所示,“天舟一号”与“天宫二号”对接完成后,下列说法正确的是( )A.“天舟一号”相对于“天宫二号”是运动的B.“天舟一号”和“天宫二号”相对于地球是运动的C.“天舟一号”相对于地球是静止的,“天宫二号”相对于地球是运动的D.“天舟一号”相对于地球是运动的,“天宫二号”相对于地球是静止的【答案】B【详解】“天舟一号”与“天宫二号”成功对接后,它们之间没有位置变化,所以是相对静止的;故A错误; “天舟一号”与“天宫二号”成功对接后,它们之间相对于地球有位置变化,所以是运动的,故B正确;CD错误;故应选B.3.2018·山东临沂·八年级期末)甲、乙两车在某一平直公路上,从同一地点同时向东运动,它们的s﹣t图象(路程﹣时间图象)如图所示.则下列判断错误的是( )A.甲、乙都在做匀速直线运动 B.甲的速度小于乙的速度C.若以乙为参照物,甲往西运动 D.经过4s,甲乙相距10m【答案】D【解析】A. 由图象知,甲和乙的s−t图线都是正比例图线,它们通过的路程与时间成正比,即甲、乙都在做匀速直线运动,故A正确;B. 由图知,相同时间内乙通过的路程大于甲,所以乙的速度大于甲,故B正确;CD、两车同时、同地、向东做匀速直线运动,由图知,4s时间甲车路程为s甲4m,乙车路程为s乙12m,甲车在乙车的后方ss甲−s乙12m−4m8m处,所以以乙为参照物,甲向西运动,故C正确,D错误.故选D.点睛:(1)匀速直线运动时速度是定值,即通过的路程与时间成正比,由此根据甲乙s-t图象分析它们的运动状态;(2)相同时间通过的路程越大物体的速度越快,由此判断甲和乙的速度关系;(3)由图象可知两小车在4s内的路程,由此可判断两小车的位置关系.4.(2017·四川成都外国语学校八年级期末)小明带了一枚一角的硬币到学校,小兵看见后认为硬币是铝制质的,而小明则认为是铁质的。小明和小兵通过讨论,他们打算用磁铁去靠近硬币,如果磁铁能够吸引硬币那么硬币就是铁质的,如果磁铁不能够吸引硬币那么磁铁是铝质的。上面的叙述,分别属于科学探究中的A.分析论证、评估 B.猜想假设、设计实验方案C.进行实验、分析论证 D.猜想假设、分析论证【答案】B【解析】由题,小兵和小明对硬币的材料有不同的认识,这是猜想假设。然后他们打算用磁铁去靠近硬币进行检测,属于设计实验方案。故B正确为答案,ACD错误。5.(2018·全国八年级期末)下列与声现象有关的说法中不正确的是( )A.宇航员之间在太空中不能直接对话,是因为真空不能传声B.汽车安装的倒车雷达是利用超声波工作的C.看电视时调节音量是为了改变声音的响度D.高速公路两旁的隔音板可防止噪声的产生【答案】D【详解】A.太空中没有空气,真空不能传声,因此两名宇航员在太空中不能直接对话,故A正确;B.汽车安装的倒车雷达是利用超声波回声定位的原理制成的,是根据回声到来的时间和方位,确定目标的位置和距离,即利用声音获得信息,故B正确;C.看电视时调节音量,声音强弱发生变化,所以改变的是声音的响度,故C正确;D.高速公路两旁的隔音板是在传播中减弱噪声,而不是为了防止噪声的产生,故D错误。故选B。6.(2018·湖北八年级期末)如图所示的各现象中,要放热的是( )A. B. C. D.【答案】B【解析】A. 湿衣服晾干,是汽化,要吸热,故A错误;B. 露珠的形成,是液化,要放热,故B正确;C. 洒水降温,是汽化,要吸热,故C错误;D. 冰雪消融,是熔化,要吸热,故D错误.故选B.7.(2020·河南八年级期末)小明利用如图甲所示装置探究冰的熔化特点,他每隔相同时间记录一次温度计的示数, 并观察物质的状态.绘制成图像如图乙所示,下列分析错误的是( ) A.冰是晶体B.冰的熔点是 0℃C.冰的熔化过程持续了 15 分钟D.冰在熔化过程中吸收热量,但温度不变【答案】C【详解】认识晶体和非晶体的区别:晶体有一定的熔点,在熔化过程中,温度不变;非晶体没有一定的熔点,在熔化过程中温度不断升高.根据图象分析温度随时间的变化情况,从而得出结论.由乙图知,从第5分钟到15分钟,冰的温度保持0℃不变,所以冰是晶体,且熔点为0℃,故A、B正确;由乙图知,冰从第5min开始熔化,到第15min完全熔化完,熔化过程经历了10min.故C错误;由乙图知,冰在熔化过程不断吸热,但温度保持不变;故D正确.故选C.8.(2020·安徽淮北·八年级期末)下表是一些物质的熔点(标准大气压),根据下表,在我国各个地区都能测量气温的温度计是 水收银酒精乙醚熔点/℃0-39-117-114沸点/℃1003577835 A.水银温度计 B.水温度计 C.酒精温度计 D.乙醚温度计【答案】C【详解】我国最低气温可达零下50多摄氏度,最高气温可达40多摄氏度.由表可知,根据各种液体的熔点和沸点,能测量-50℃~40℃温度范围的只有酒精温度计.故选C.9.(2018·江西八年级期末)如图所示的现象中,能用光的直线传播解释的是( )A. B. C. D.【答案】A【解析】A. 由于光沿直线传播,当光遇到不透光障碍物后,被障碍物挡住,于是在障碍物后就形成影子;手影就是利用手挡住光线而形成各种各样影子的图形的;符合题意;B. 鱼反射的光线从水中斜射空气中发生折射,当从上面看水中的鱼时,看到的是鱼的虚像,会感到物体的位置比实际位置高一些.因此有经验的渔夫在叉鱼时,只有瞄准鱼的下方才能把鱼叉到,属于光的折射现象;不符合题意;C. 太阳灶是利用凹面镜会聚光线的能力,将太阳能转化为水的内能,是利用光的反射;不合题意;D. 光的色散是光线从空气中斜射入玻璃,再从玻璃斜射入空气中,属于光的折射现象;不符合题意.故选A.10.(2018·全国八年级期末)小李把一个硬币放在碗里,移动碗直到眼睛看不到为止,保持头部不动往碗里倒水,倒到一定程度时,小李又重新看到硬币。小李用作图方法表示正确的是( )A. B. C. D.【答案】B【解析】试题分析:首先要弄清人看到物体时,是物体发出或反射出的光进入人眼,而不是人的眼光照到物体上;其次要弄清发生折射现象时,折射角和入射角的大小关系.解:硬币反射的光由水中斜射入空气中发生折射现象,折射光线远离法线方向偏折,即折射角大于入射角,人眼逆着折射光线看去,就看到硬币了.故选B.【点评】人看到水中的物体是光从水中射入空气中时发生折射,而不是由空气中射入水中;光由水中斜射入其他介质中,折射角小于入射角,光由其他介质斜射入空气中,折射角大于入射角,即空气中的光线与法线的夹角总是大的.11.(2019·四川凉山·八年级期末)关于凸透镜成像及成像规律的应用,有以下几种说法:①当物距小于焦距时,凸透镜成正立、放大的实像;②照相机是利用凸透镜成倒立、缩小的实像原理制成的;③幻灯机是利用当物距大于2焦距时凸透镜成倒立、放大的实像的原理制成的;④集邮爱好者观察邮票时若一时找不到放大镜,可以用老花镜代替.正确的是 ( )A.②④正确 B.②③正确 C.①④正确 D.①②正确【答案】A【详解】①当物距小于焦距时,凸透镜成正立、放大的虚像;②照相机是利用凸透镜成倒立、缩小的实像原理制成的;③幻灯机是利用当物距小于2焦距大于1倍焦距时凸透镜成倒立、放大的实像的原理制成的;④集邮爱好者观察邮票时若一时找不到放大镜,可以用老花镜代替.故应该选A12.(2020·河北保定·八年级期末)关于使用托盘天平的说法,正确的是( )A.测量时,物体要放在天平的右盘中B.必须使用镊子加减砝码,但可用手直接移动游码C.若砝码被磨损后质量减小,测得物体的质量也会偏小D.调节平衡螺母时,若指针偏向刻度盘右侧,应将平衡螺母向左调节【答案】D【详解】A.称量时,被测物体放左盘,砝码放右盘,故A错误;B.砝码要用镊子夹取,不准用手拿,是因为手上会有汗,容易把砝码腐蚀导致测量不准确,游码也要用镊子移动,故B错误;C.正常情况下砝码上标的质量是砝码的实际质量,如果砝码磨损了,其实际质量就会小于所标质量,用此磨损的砝码去称物体的质量,当天平平衡时,物体的质量等于砝码的实际质量,如仍按标注值读数,测量结果就比实际值偏大,故C错误;D.天平的指针偏向刻度盘的右侧,说明左盘偏高,所以平衡螺母应向左移动,故D正确。故选D。13.(2020·江苏苏州湾实验初级中学八年级期末)阅读图表信息判断下面的说法,其中正确的是( )常温常压下部分物质的密度/(kg•m﹣3)金19.3×103水银13.6×103钢、铁7.9×103纯水1.0×103冰(0℃)0.9×103植物油0.9×103干松木0.5×103酒精0.8×103A.由公式ρ=可知物质的密度跟质量成正比,跟体积成反比B.固体的密度一定比液体的密度大C.同种物质在不同状态下,其密度一般不同D.密度是物质的属性,物质不同,密度一定不同【答案】C【详解】A.物质的密度是物质的一种特性,受物质温度、状态、种类的影响,与物体的质量和体积无关,在数值上等于质量与体积的比值;根据公式同一物质ρ一定,不能说密度跟质量成正比,跟体积成反比。故A错误;B.水银是液体,但它的密度比铜和铁的密度都大。故B错误;C.水和冰属于同一种物质,但在不同状态下,密度不同。故C正确;D.冰和植物油不是同一种物质,但密度相等。故D错误。故选C。14.a、b两个实心物体的体积与质量的关系如图所示.下列说法正确的是( )A.a物质的密度比b的大B.b物质的密度是2×103kg/m3C.b物质的密度是a的2倍D.a、b的密度与它们的质量、体积有关【答案】B【详解】由图象可知,当Va=Vb=2×10﹣3m3时,ma=1kg,mb=4kg,则a、b的密度分别为:∴ρa<ρb,即a物质的密度最小,且b物质的密度是a物质密度的4倍,故AC错误,B正确;∵密度是物质本身的一种特性,∴a、b的密度与它们的质量、体积无关,故D不正确.故选B. 二、填空题(每空1分,共18分)15.(2018·全国八年级期末)物理仪器的使用和读数: (1)刻度尺使用:如图A所示,测得木块的长度是________cm。(2)温度计使用:指出B中温度计使用中的错误:_______________________。【答案】 3.20 温度计的玻璃泡接触了烧杯底部【解析】(1)由图A知道,刻度尺1cm之间有10个小格,所以,此刻度尺的分度值为1mm,由于木块左端与2.00cm对齐,右端与5.20cm对齐,所以木块的长度是:L=5.20cm-2.00cm=3.20cm;(2)由图B知道,B中温度计使用中的错误是温度计的玻璃泡接触了烧杯底部。16.(2020·甘肃八年级期末)一物体做直线运动,前2s内通过的路程是40m,后2s内的通过路程是20m,这个物体后2s内的平均速度是___________, 4s内的平均速度是_______________.【答案】10m/s 15m/s 【解析】试题分析:根据题意,物体后2s内通过的路程是20m,所以后2s的速度为;4s内的平均速度是.考点:速度公式及其应用点评:解决本题的关键是路程、速度和时间的意义对应关系.17.(2020·湖南八年级期末)如图是小明某次步行后手机“微信运动”功能记录的数据.如果小明此次步行时间是3000s,步长是0.5m,那么他步行的速度是__m/s;若以手机为参照物,小明是___的.【答案】1 静止 【详解】由题意和图示可得,小明行走的路程s=6000×0.5m=3000m,他步行的速度v===1m/s;若以手机为参照物,小明相对于手机来说位置没有发生变化,所以说小明是静止的.18.(2018·全国八年级期末)哈素海是呼和浩特市一处著名的旅游景点。深秋时节一只南归的鸿雁飞翔在清澈见底而且平静的湖面上,如图所示。当这只鸿雁距水面120m时,这只鸿雁的倒影与它的距离为________m,该倒影是________(选填“实”或“虚”)像。【答案】 240 虚【解析】因为平面镜的成像原理是光的反射,所以平面镜成的像是虚像,且像和物体关于平面镜对称;所以当鸿雁距水面120m时,像到水面的距离也是120m,即这只鸿雁的倒影与它的距离是120m+120m=240m。19.(2016·四川资阳·)在做凸透镜成像的实验时,首先要把蜡烛、凸透镜、光屏放在一直线上,然后点燃蜡烛,调整三者的高度,使它们的中心大致在_______,这样做的目的是____________,若凸透镜焦距为,将一物体放在距透镜处将成_______像,_______就是应用这一成像性质的光学仪器之一.【答案】倒立、缩小、实;照相机【解析】试题分析:要知道凸透镜成像规律实验的要求,首先必须将烛焰、凸透镜、光屏三者的中心放在同一高度上,明确凸透镜的成像规律.解:根据凸透镜成像规律中实验的要求,必须让三者中心放在同一高度上,使其成像在光屏的中心,故答案为同一高度上,使像成在屏的中心;因焦距为10cm,此时物距为30cm,远大于2倍焦距20cm,此时所成的像是倒立缩小的实像,故答案为倒立、缩小、实;照相机【点评】本题主要考查了凸透镜成像规律的实验及应用.20.(2016·安徽宿州·八年级期末)小明将一只点燃的蜡烛放在凸透镜(f=10cm)前18cm处,光屏上得到了烛焰倒立、___的清晰的像,然后他在蜡烛和凸透镜之间放置了一个远视眼镜片,由于远视眼镜片对光线有_____作用,所以光屏上烛焰的像变模糊了(如图所示),若想在光屏上重新得到清晰的像,他可将光屏___凸透镜.【答案】放大 会聚 靠近 【详解】[1][2][3]因为,即,所以成倒立、放大、实像;远视眼镜片是凸透镜,对光有会聚作用;两个凸透镜组合在一起,使会聚能力增强,所以成像在距离透镜更近处,则光屏应靠近凸透镜. 21.(2019·广西防城港·八年级期末)小明分别测量了三块橡皮泥的质量和体积,并根据测量数据画出如图所示的图像,橡皮泥的密度是__kg/m3;另一块同种橡皮泥的体积为20cm3,其质量是____g.若将这块橡皮泥捏成中间空心的形状,它的质量_________ (选填“变大”“变小”或“不变”)。【答案】2×103 40 不变 【详解】[1]如图所示的图像,橡皮泥的质量与体积成正比,即密度是一定的,体积为30cm3时,质量为60g,密度为[2]另一块同种橡皮泥的体积为20cm3,其质量是[3]若将这块橡皮泥捏成中间空心的形状,橡皮泥的实际体积不变,所以它的质量不变。 三、作图题(22小题2分;23小题2分;共4分)22.(2020·甘肃八年级期末)如图所示,小明用平面镜将一束太阳光反射后竖直射向井底,请在图上作出平面镜的位置.【答案】【详解】因为要将一束太阳光反射到竖井底,所以反射光线是竖直向下的;过入射点作入射光线与反射光线夹角的平分线(即法线),再过入射点作垂直于法线的平面镜.如下图:23.(2020·江苏南京·八年级期末)如图所示,从S点发出的一条光线,经平面镜反射后,其反射光线恰好通过P点.请你作出这条入射光线并完成光路图.【答案】【解析】根据平面镜成像的特点,像与物关于镜面是对称的,像与物到镜面的距离相等,找到物体的像点,然后连接像点与P点,连线与镜面的交点即为入射点,如下图所示:四、实验题(24小题12分;25小题14分;共26分)24.(2018·黑龙江八年级期末)某同学在探究平面镜特点实验时,将一块玻璃板竖直架在一直尺的上面,再取两段等长蜡烛A和B一前一后竖放在直尺上,点燃玻璃板前的蜡烛A,用眼睛进行观察,如图所示,在此实验中:(1)用玻璃板代替平面镜,主要是利用玻璃板透明的特点,便于______;(2)在寻找蜡烛A的像的位置时,眼睛应该在______(填A或B)这一侧观察:(3)直尺的作用是便于比较______的关系;(4)两段等长的蜡烛是为了比较物与像______的关系;(5)移去蜡烛B,并在其位置上放一光屏,则光屏上______接收到蜡烛A的火焰的像(填“能”或“不能”),这说明平面镜成的是______像.【答案】确定像的位置 A 物与像到平面镜的距离 大小 不能 虚 【解析】解:(1)为了确定像的位置,让蜡烛A的像和蜡烛B重合,既能观察到A蜡烛像的同时,也能观察到B蜡烛,实验中要使用透明的玻璃板.(2)在寻找蜡烛A的像的位置时,眼睛应该在蜡烛A侧观察.(3)在实验中用到刻度尺,但尺并不是测量像、物的大小用的,而是测像到镜的距离、物到镜的距离,然后比较二者关系用的.(4)选用大小相同的两个蜡烛,是为了用蜡烛B代替蜡烛A,来比较物像的大小.(5)因为光屏只能接收实像,不能接收虚像,所以移去蜡烛B,并在其所在位置上放一光屏,光屏不能接收到的烛焰的像,从而说明平面镜成的像是虚像.故答案为(1)确定像的位置;(2)A;(3)物与像到平面镜的距离;(4)大小;(5)不能;虚.【点评】本题考查学生实际动手操作实验的能力,并能对实验中出现的问题正确分析,探究平面镜成像特点的实验是中考出题的一个热点,本题围绕这个探究过程可能遇到的问题,解决办法,合理的思考和解释来考查同学们的.25.(2018·河南新乡·八年级期末小红想利用天平和量筒等工具测量蜡块的密度。(1)小红把天平放在水平桌面上,将标尺上的游码移到标尺左端的______处,发现指针如图所示;则接下来的操作应是:将平衡螺母向______调节,直到指针对准分度盘的中央。接着将蜡块放在左盘,通过増减砝码,并调节游码使天平恢复平衡时,右盘中的砝码及游码在标尺上的位置如图所示,则蜡块的质量是______g。(2)测量蜡块体积的过程如图所示,多余的步骤是:______(选填“甲”、“乙”或“丙”),蜡块的体积是______cm3;计算得到蜡的密度是______kg/m3。(3)测完蜡块的密度后,接着小红又设计了一种测量酸奶密度的实验方案:A.用调好的天平测出空烧杯的质量m1;B.向烧杯中倒入一些酸奶,测出它们的总质量m2;C.再将烧杯中酸奶倒入量筒中,测出酸奶的体积V;D.计算出酸奶的密度ρ。小红这种方案会导致测出的密度偏______。(选填“大”、或“小”)【答案】零刻度线 左 18.6 甲 20 0.93×103 大 【解析】(1)用天平之前首先调节天平,将游码移到标尺最左端零刻度线处,再调节横梁上的平衡螺母直到指针指在分度盘的中线处,表明横梁平衡;指针右偏说明右端下沉,左端上翘,平衡螺母向左移动,使指针指到分度盘的中央位置.蜡块的质量.(2)实验步骤中测蜡块的体积时,由于蜡块漂浮在水面上,要使蜡块浸入水中可采用重物助沉法进行.但不需要单独测量水的体积,只需第一步测出水和重物的体积即可,再测出水、重物、蜡块的总体积,就能算出蜡块的体积.因此水的体积不需要测出,故多余的步骤是甲.蜡块的体积:,则蜡块的密度.(3)将酸奶倒入量筒时,由于烧杯壁上不可避免地沾有部分酸奶,导致用量筒测出的酸奶体积偏小;在质量一定时,由知,体积偏小,所以密度偏大.故答案为:(1)零刻度线;左;18.6;(2)甲;20;0.93×103;(3)大.【点睛】对于小于水的固体,用量筒测量固体的体积时,采用针压法和金属块下坠的方法,是比较常见的,一定要掌握。 四、计算题(26小题6分;27小题4分;共10分) 26.(2016·山东八年级期末)为了判断一个小铁球是不是空心的,小芳同学用天平、量筒和水测得如下数据:铁球的质量m/g量筒内水的体积V水/cm3量筒内水和铁球的总体积V总/cm3790200350(1)通过计算判断该小铁球是空心的,还是实心的______?(ρ铁=7.9×103 kg /m3) (2)若小铁球是空心的,则空心部分的体积是________. (3)若将小铁球的空心部分注满水,则整个铁球的质量是________【答案】通过计算可知该小铁球是空心的 50cm3 840g 【分析】(1)应用密度公式的变形公式求出同质量铁球的体积,然后根据表中数据求出铁球的体积,根据实心铁球体积与球的体积关系,判断铁球是否是实心的.(2)铁球的体积减去实心铁球的体积是空心部分的体积.(3)由密度公式的变形公式求出水的质量,然后求出整个球的重力.【详解】(1)[1]根据ρ=可得:790g铁的体积V铁==100cm3,由表中数据可知,铁球的体积为:V=350mL-200mL=150mL,因为V铁<V,所以此球为空心;(2)[2]空心部分的体积:V空=V-V铁=150cm3-100cm3=50cm3;(3)[3]用此球装满水时水的质量为:m水=ρ水V空=1g/cm3×50cm3=50g,则整个球的总质量为:m总=m水+m铁=50g+790g=840g.答:(1)该小球是空心的;(2)空心部分的体积是50cm3;(3)若将小铁球的空心部分注满水,则整个铁球总质量是840g.27.(2020·河南八年级期末)小亮从家中出发到万达广场,其中一半路程步行,一半路程骑自行车。路程与时间图像如图所示。则:(1)小亮骑车的是图中哪一段;(2)小亮骑车的速度是多少;(3)小亮从家到万达广场全程的平均速度是多少?【答案】(1)AB; (2)6m/s; (3)2m/s。【分析】本题考查s-t图象,应用速度公式。【详解】(1)由图可得,前半段OA所用的时间t1=25min,后半段AB所用的时间t2=5min,AB所用的时间更少,速度更快,所以小亮骑车是图中AB段;(2)小亮骑车通过的路程s2=1800m,所以骑车的速度;(3)由图象可知,小亮从家到万达广场的路程s=3600m,所用的时间t= t1+ t2=25min+5min=30min=1800s全程的平均速度(1)小亮骑车的是图中AB段;(2)小亮骑车的速度是6m/s;(3)小亮从家到万达广场全程的平均速度是2m/s。
相关试卷
这是一份2020-2021学年初中八年级物理上学期期末测试卷03(教科版)(解析版),共16页。试卷主要包含了单选题,多选题,填空题,作图题,实验题,计算题等内容,欢迎下载使用。
这是一份2020-2021学年初中八年级物理上学期期末测试卷02(教科版)(解析版),共14页。试卷主要包含了单选题,填空题,作图题,实验题,计算题等内容,欢迎下载使用。
这是一份2020-2021学年初中八年级物理上学期期末测试卷01(教科版)(解析版),共15页。试卷主要包含了单选题,填空题,作图题,实验题,计算题等内容,欢迎下载使用。

