人教版八年级上册第2节 密度学案设计
展开
这是一份人教版八年级上册第2节 密度学案设计,共10页。学案主要包含了本节要重点理解一下基本知识,计算题等内容,欢迎下载使用。
知识点一:理解密度
(1)定义:单位体积某种物质的质量叫做这种物质的密度,用符号ρ 表示。
(2)公式:ρ=m/v。式中,ρ表示密度;m表示质量;V表示体积。
(3)单位:国际单位是kg/m3,读做千克每立方米;常用单位还有:g/cm3,读做克每立方厘米。换算关系:1g/cm3=1.0×103kg/m3。
(4)密度是物质的一种特性,它只与物质种类和状态有关,与物体的质量、体积无关。
(5)混合物质的密度应由其混合物质的总质量与总体积的比值决定。
知识点二:密度知识的应用
(1)求密度;(2)求解质量;(3)求解体积等。
重点难点解读:
一、本节要重点理解一下基本知识
1.单位体积某种物质的质量叫做这种物质的密度,用符号ρ 表示。
2.密度公式:ρ=m/v。式中,ρ表示密度;m表示质量;V表示体积。
3.密度国际单位是kg/m3,读做千克每立方米;常用单位还有:g/cm3,读做克每立方厘米。
换算关系:1g/cm3=1.0×103kg/m3。
4.密度是物质的一种特性,它只与物质种类和状态有关,与物体的质量、体积无关。
5.用密度公式可以求密度;求解质量;求解体积等。
二、利用密度公式解决计算题时思维方法
首先,对于单一物体而言,根据题干中给出的说明或题中表格,情景图找出这个单一物体对应的三个量:密度ρ、质量m、体积V,各量单位均化为国际单位制单位。根据ρ=m/v,建立方程,待求的量一定在该方程中。有的问题让判断物体是空心的还是实心的?可以用①比较密度法;②比较体积法;③比较质量法。举例说明一下:如用比较密度法:先根据题中已给的质量和体积的值,应用ρ=m/v计算出这时物体的物质密度ρ;然后再和密度表中该物质实际密度ρ真比较,相等说明实心,不相等说明是空心。
其次,在多数应用题中,会出现两种物质存在的情况。处理办法就是阅读题干后找出一物体相对应的三个物理量ρ1、m1、V1,立即给出联系ρ1=m1/V1;再找出另一物体相对应的三个物理量ρ2、m2、V2,各量的单位统一后,立即用密度公式联系ρ2=m2/V2。建立两个方程后,再审题、读题、观察表格、图象,找出两个物体在质量上存在什么联系,或找出两个物体在体积上存在什么联系。即m1=am2或V1=aV2,用这个联系就把上述建立的两个方程化为一个方程,待求的量就含在(或隐含在)这个方程之中,解之即可!最后,就是在应用密度公式解决计算类问题时,需要注意如下的几个方面:
①各量要体现出一一对应的关系;
②各量的单位均用国际单位制单位;
③解题书写过程要规范化,思路清晰。
对点例题解析:
知识点一:理解密度
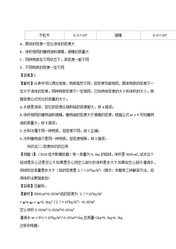
【例题1】(2020•福建模拟)阅读图表信息判断下面的说法,其中正确的是( )
A.固体的密度一定比液体的密度大
B.体积相同的植物油和酒精,酒精的质量大
C.同种物质在不同状态下,其密度一般不同
D.不同物质的密度一定不同
【答案】C
【解析】从表中可以得出信息,物质虽然不同,但密度可能相同,固体物质的密度不一定大于液体的密度,同种物质密度不一定相同,已知物体密度的大小和体积的大小,根据密度公式可比较质量的大小。
A.水银是液体,但它的密度比铜和铝的密度都大,故A错误;
B.体积相同的植物油和酒精,植物油的密度大于酒精的密度,根据公式m=ρV可知植物油的质量大,故B错误;
C.水和冰属于同一种物质,但密度不同。故C正确;
D.冰和植物油不是同一种物质,但密度相等。故D错误。
知识点二:密度知识的应用
【例题2】(2019佳木斯模拟题)有一质量为5.4kg的铝球,体积是3000cm3,试求这个铝球是实心还是空心?如果是空心则空心部分的体积是多大?如果给空心部分灌满水,则球的总质量是多大?(铝的密度是2.7×103kg/m3)(提示:本题有三种解答方法,但用体积法更简单些)
【答案】见解析。
【解析】3000cm3=0.003m3铝的密度为 2.7×103kg/m3
v铝=m铝/ρ铝=5.4kg/(2.7×103kg/m3)=0.002m3
空心体积0.003m3-0.002m3=0.001m3
灌满水m=ρV=1×103kg/m3×0.001m3=1kg总质量=1kg+5.4kg=6.4kg
达标训练题:
1.完成下列单位换算:
(1)19.3g/cm3=________kg/m3;(2)5kW•h=________J
【答案】(1)19.3×104(2)1.8×107
【解析】(1)因为1g/cm3=1×103kg/m3,所以,19.3g/cm3=19.3×103kg/m3;
(2)因为1kW•h=3.6×106J,所以,5kW•h=5×3.6×106J=1.8×107J。
2.对于同种物质而言,关于密度的公式“ρ=m/v”下列说法正确的是( )
A.ρ与m成正比
B.ρ与m、v没有关系,是个恒定值
C.ρ与v成反比
D.ρ与m成正比,ρ与v成反比
【答案】B.
【解析】密度是物质的一种特性,它与物体的质量和体积无关,密度公式ρ=m/v只能求出物质的密度而不能决定物质的密度.
对于同一种物质,在确定的温度和状态下,密度(质量与体积的比值)是不变的,即物质的密度大小与质量和体积无关,不能理解为物质的密度与质量成正比,与体积成反比,所以ACD错误,B正确.
3.现实生活中,很多同学知道自己的身高和体重,却不知道自己的体积。某同学身高170cm,体重60kg,他的体积约为()
A.0.006m3 B.0.06m3 C.0.6m3 D.6m3
【答案】B
【解析】人体的密度与水的密度差不多,根据V=m/ρ用同学质量除以水的密度即为其体积。
某同学的质量m=60kg,人的密度ρ≈ρ水=1.0×103kg/m3,
根据ρ=m/v可得他的体积:
V=m/ρ=69kg/1.0×103kg/m3=0.06m3
一、选择题
1.一瓶未打开的500毫升矿泉水,其质量约为()
A.0.005千克 B.0.05千克 C.0. 5千克 D.5千克
【答案】C
【解析】矿泉水的密度和水基本一致,ρ=1.0×103kg/m3.体积V=500毫升=500 cm3
根据密度公式ρ=m/v可得:
m=ρv=1.0g/cm3×500 cm3
=500g=0.5kg
所以一瓶未打开的500毫升矿泉水,其质量约为0. 5千克,选项C正确。
2.(2020吉林模拟)下列关于密度的叙述中,正确的是( )
A.给气不足的篮球充气,气体的质量增加,密度不变
B.1kg/m3=1.0×103g/cm3
C.由公式ρ=m/v知,物质的密度跟质量成正比,跟体积成反比
D.不同物质的密度一般是不同的,因此可以用密度来鉴别物质
【答案】D.
【解析】(1)在体积不变时,质量越大、密度越大;(2)密度的两个单位:1g/cm3=1.0×103kg/m3;(3)密度是物质的一种特性,其大小与物质的种类和所处的状态有关,而与物体的质量和体积无关;(4)每种物质都有自己的密度,不同物质的密度一般是不同的,可以用密度来鉴别物质.
A.给气不足的篮球充气,气体的体积几乎不变,但气体的质量增加,由ρ=m/v可知气体的密度变大,故A错;
B.1g/cm3==1.0×103kg/m3,故B错;
C.密度是物质的一种特性,其大小与物体的质量和体积无关,故C错;
D.每种物质都有自己的密度,不同物质的密度一般是不同的,可以用密度来鉴别物质,故D正确.
3.(2020云南丽江模拟)图所示三个规格相同的杯子里分别装有质量相等的水、盐水和煤油.(盐水的密度1.1×103kg/m3,煤油的密度0.8×103kg/m3)根据杯中液面的位置可以判定( )
A.甲杯是水,乙杯是盐水B.甲杯是盐水,乙杯是煤油
C.乙杯是盐水,丙杯是水D.乙杯是水,丙杯是煤油
【答案】C.
【解析】质量相同的不同物质,密度大小与体积成反比.据此分析判断.
已知三种液体的质量相同,由图知:甲液体的体积最大,乙液体的体积最小,丙液体的体积居中,根据公式ρ=m/v得:甲液体密度最小,为煤油;乙液体密度最大,是盐水;丙液体密度居中,是水.
4.(2019河南模拟题)分别由甲、乙两种物质组成的物体,其质量与体积的关系如图所示.分析图像可知,两种物质的密度之比ρ甲:ρ乙为()
A.1:2 B.2:1 C.4:1 D.8:1
【答案】D
【解析】ρ甲=m甲/v甲=40g/10cm3=4g/cm3
ρ乙=m乙/v乙==10g/20cm3=0.5g/cm3
ρ甲:ρ乙=4g/cm3:0.5g/cm3=8:1
二、填空题
5.(2019四川内江)一个质量为60kg的宇航员从地球进入太空后,质量 (选填“变大”、“变小”或“不变”)。如果人的密度和水的密度相等,那么宇航员的体积是 m3。
【答案】不变;0.06。
【解析】宇航员的质量不随空间位置的变化而变化,所以宇航员从地球进入太空后质量不变;
如果人的密度和水的密度相等,为1.0×103kg/m3,
根据密度公式ρ=知宇航员的体积:
V===0.06m3。
6.(2019贵州黔东南)小刚同学在实验室用天平测某石块的质量,天平平衡时,右盘中砝码和游码在标尺上位置如图所示,则该石块的质量是 g,接着测出石块体积为20cm3,则石块的密度为 kg/m3。
【答案】52.2;2.61×103。
【解析】(1)物体质量=砝码+游码=50g+2.2g=52.2g;
(2)石块的密度。
7.(2018•淄博)两个完全相同的瓶子装有不同的液体,放在横梁已平衡的天平上,如图所示。则甲瓶液体质量 乙瓶液体质量,甲瓶液体密度 乙瓶液体密度。(选填“大于”“等于”或“小于”)
【答案】等于;小于。
【解析】(1)原来天平的横梁已平衡,放上装有液体的两瓶子后,此时的游码归零,横梁仍然平衡,则左盘物体的质量等于右盘中物体的质量,即两个瓶及瓶中液体的总质量相同;因为两个瓶子完全相同(两瓶子的质量相同),所以甲瓶液体质量等于乙瓶液体质量;
(2)两个瓶子中液体的质量相同,由图可知,甲瓶中的液体体积大一些,由ρ=可知甲瓶液体密度小于乙瓶液体密度。
8.(2020益阳模拟)一件200kg的冰雕作品熔化成水后其质量为 kg,体积是 m3.(水的密度为1.0×103kg/m3)
【答案】200;0.2.
【解析】质量是物体本身的一种属性,与物体状态无关;已知水的质量和密度,利用公式V=求水的体积.
(1)冰熔化成水,状态变化,但质量不变,
所以200kg的冰雕作品熔化成水后其质量:m水=m冰=200kg;
(2)由ρ=m/v得水的体积:
V水===0.2m3.
三、计算题
9.(2019江西模拟题)某品牌新型汽车,以20 m/s的速度在平直路面上匀速行驶,每100 km消耗的汽油为8 L。已知汽油的密度为 ρ =0.71×103 kg/m3 。求:
(1) 该汽车匀速行驶100 km所用的时间是多少s?
(2) 8 L汽油的质量是多少kg?
【答案】见解析。
【解析】(1)t=s/t= ( 100×103m)/(20m/s)=5×103s
m=ρV=0.71×103kg/m3×8×10- 3m3= 5.68kg
10.(2020厦门模拟)如图是测量酱油密度的过程,甲图可读出烧杯的质量,乙图可读出烧杯和酱油的总质量,丙图可读出烧杯中全部酱油的体积,求:
甲乙丙
(1)空杯的质量;
(2)酱油的体积;
(3)酱油的密度.
【答案】(1)m=35g (2)V=40mL (3)ρ=1.125×103kg/m3.
【解析】根据甲图知道烧杯的质量m=35g
根据乙图知道烧杯和酱油的总质量M=80g
则酱油的质量为M-m=45g
丙图可读出烧杯中全部酱油的体积V=40mL
则酱油的密度ρ=(M-m)/V=45g/40mL=45g/40cm3 =1.125×103kg/m3.
这样就知道选项ACD是正确的。
常温常压下部分物质的密度/(kg•m3)
金
19.3×103
水银
13.6×103
钢、铁
7.9×103
纯水
1.0×103
冰(0℃)
0.9×103
植物油
0.9×103
干松木
0.5×103
酒精
0.8×103
相关学案
这是一份物理八年级上册第六章 质量和密度第4节 密度与社会生活学案,共9页。
这是一份初中物理人教版八年级上册第4节 眼睛和眼镜学案,共13页。学案主要包含了眼睛能看见物体的原因是难点,近视眼与远视眼成因与矫正是重点,作图题,实验探究题等内容,欢迎下载使用。
这是一份2021学年第六章 质量和密度第3节 测量物质的密度学案,共16页。学案主要包含了实验题,应用计算题等内容,欢迎下载使用。

