北京市一零一中学高中化学竞赛第12讲 副族元素及其化合物.doc学案
展开
这是一份北京市一零一中学高中化学竞赛第12讲 副族元素及其化合物.doc学案,共13页。学案主要包含了竞赛要求,知识梳理,典型例题,知能训练等内容,欢迎下载使用。
第12讲 副族元素及其化合物
【竞赛要求】
钛、钒、铬、锰、铁、钴、镍、铜、银、金、锌、汞、钼、钨。过渡元素氧化态。氧化物和氢氧化物的酸碱性和两性。水溶液中的常见离子的颜色、化学性质、定性检出(不使用特殊试剂)和分离。制备单质的一般方法。
【知识梳理】
一、通论
d区元素是指IIIB~VIII族元素,ds区元素是指IB、IIB族元素。d区元素的外围电子构型是(n-1)d1~10ns1~2(Pd例外),ds区元素的外围电子构型是(n-1)d10ns1~2。它们分布在第4、5、6周期之中,而我们主要讨论第4周期的d区和ds区元素。
第4周期d区、ds区元素某些性质
Sc
3d14s2
Ti
3d24s2
V
3d34s2
Cr
3d54s1
Mn
3d54s2
Fe
3d64s2
Co
3d74s2
Ni
3d84s2
Cu
3d104s1
Zn
3d104s2
熔点/℃
1953
1675
1890
1890
1204
1535
1495
1453
1083
419
沸点/℃
2727
3260
3380
2482
2077
3000
2900
2732
2595
907
原子半径/Pm
164
147
135
129
127
126
125
125
128
137
M2+半径/Pm
-
90
88
84
80
76
74
67
72
74
I1kJ·mol-1
631
658
650
652.8
717.4
759.4
758
736.7
745.5
906.4
室温密度/gcm-3
2.99
4.5
5.96
7.20
7.20
7.86
8.9
8.90
8.92
7.14
氧化态
3
–1,0,2
3,4
–1,0,2
3,4,5
–2,–1,0
2,3,4
5,6
–1,0,1
2,3,4
5,6,7
0,2,3
4,5,6
0,2
3,4
0,2
3,(4)*
1,2,
3
(1),
2
*( )内为不稳定氧化态。
同一周期的d区或ds区元素有许多相似性,如金属性递变不明显、原子半径、电离势等随原子序数增加虽有变化,但不显著,都反映出d区或ds区元素从左至右的水平相似性。
d区或ds区元素有许多共同的性质:
(1)它们都是金属,因为它们最外层都只有1~2个电子。它们的硬度大,熔、沸点较高。第4周期d区元素都是比较活泼的金属,题目能置换酸中的氢;而第5、6周期的d区元素较不活泼,它们很难和酸作用。
(2)除少数例外,它们都存在多种氧化态,且相邻两个氧化态的差值为1或2,如Mn,它有–1,0,1,2,3,4,5,6,7;而p区元素相邻两氧化态间的差值常是2,如Cl,它有–1,0,1,3,5,7等氧化态。最高氧化态和族号相等,但VIII族除外。第4周期d区元素最高氧化态的化合物一般不稳定;而第5、6周期d区元素最高氧化态的化合物则比较稳定,且最高氧化态化合物主要以氧化物、含氧酸或氟化物的形式存在,如WO3、WF6、MnO、FeO、CrO等,最低氧化态的化合物主要以配合物形式存在,如[Cr(CO)5]2–
(3)它们的水合离子和酸根离子常呈现一定的颜色。这些离子的颜色同它们的离子存在未成对的d电子发生跃迁有关。
某些d去元素水合离子的颜色
电子构型
未成对电子数
阳离子
水合离子颜色
3d0
0
0
Sc3+
Ti4+
无色
无色
3d1
1
1
Ti3+
V4+
紫色
蓝色
3d2
2
V3+
绿色
3d3
3
3
V2+
Cr3+
紫色
紫色
3d4
4
4
Mn3+
Cr2+
紫色
蓝色
3d5
5
5
Mn2+
Fe3+
肉色
浅紫色
3d6
4
Fe2+
绿色
3d7
3
Co2+
粉红色
3d8
2
Ni2+
绿色
3d9
1
Cu2+
蓝色
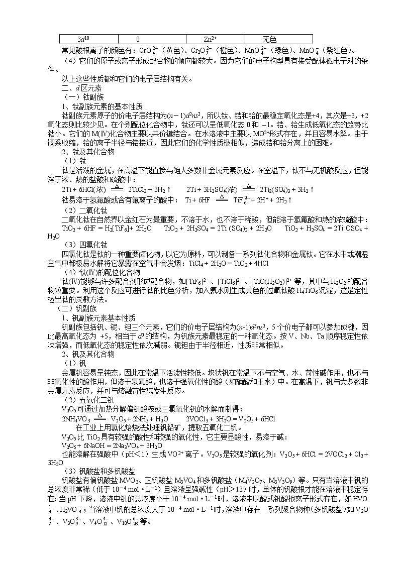
3d10
0
Zn2+
无色
常见酸根离子的颜色有:CrO(黄色)、Cr2O(橙色)、MnO(绿色)、MnO(紫红色)。
(4)它们的原子或离子形成配合物的倾向都较大。因为它们的电子构型具有接受配体孤电子对的条件。
以上这些性质都和它们的电子层结构有关。
二、d区元素
(一)钛副族
1、钛副族元素的基本性质
钛副族元素原子的价电子层结构为(n-1)d2ns2,所以钛、锆和铪的最稳定氧化态是+4,其次是+3,+2氧化态则比较少见。在个别配位化合物中,钛还可以呈低氧化态0和 – l。锆、铪生成低氧化态的趋势比钛小。它们的M(Ⅳ)化合物主要以共价键结合。在水溶液中主要以MO2+形式存在,并且容易水解。由于镧系收缩,铪的离子半径与锆接近,因此它们的化学性质极相似,造成锆和铪分离上的困难。
2、钛及其化合物
(1)钛
钛是活泼的金属,在高温下能直接与绝大多数非金属元素反应。在室温下,钛不与无机酸反应,但能溶于浓、热的盐酸和硫酸中:
2Ti + 6HCl(浓) 2TiCl3 + 3H2↑ 2Ti + 3H2SO4(浓) 2Ti2(SO4)3 + 3H2↑
钛易溶于氢氟酸或含有氟离子的酸中: Ti + 6HF TiF+ 2H+ + 2H2↑
(2)二氧化钛
二氧化钛在自然界以金红石为最重要,不溶于水,也不溶于稀酸,但能溶于氢氟酸和热的浓硫酸中:
TiO2 + 6HF = H2[TiF6]+ 2H2O TiO2 + 2H2SO4 = 2Ti (SO4)2 + 2H2O TiO2 + H2SO4 = 2Ti OSO4 + H2O
(3)四氯化钛
四氯化钛是钛的一种重要卤化物,以它为原料,可以制备一系列钛化合物和金属钛。它在水中或潮湿空气中都极易水解将它暴露在空气中会发烟:TiCl4 + 2H2O = TiO2 + 4HCl
(4)钛(Ⅳ)的配位化合物
钛(Ⅳ)能够与许多配合剂形成配合物,如[TiF6]2-、[TiCl6]2-、[TiO(H2O2)]2+ 等,其中与H2O2的配合物较重要。利用这个反应可进行钛的比色分析,加入氨水则生成黄色的过氧钛酸H4TiO6沉淀,这是定性检出钛的灵敏方法。
(二)钒副族
1、钒副族元素基本性质
钒副族包括钒、铌、钽三个元素,它们的价电子层结构为(n-1)d3ns2,5个价电子都可以参加成键,因此最高氧化态为 +5,相当于d0的结构,为钒族元素最稳定的一种氧化态。按V、Nb、Ta顺序稳定性依次增强,而低氧化态的稳定性依次减弱。铌钽由于半径相近,性质非常相似。
2、钒及其化合物
(1)钒
金属钒容易呈钝态,因此在常温下活泼性较低。块状钒在常温下不与空气、水、苛性碱作用,也不与非氧化性的酸作用,但溶于氢氟酸,也溶于强氧化性的酸(如硝酸和王水)中。在高温下,钒与大多数非金属元素反应,并可与熔融苛性碱发生反应。
(2)五氧化二钒
V2O5可通过加热分解偏钒酸铵或三氯氧化钒的水解而制得:
2NH4VO3 V2O5 + 2NH3 + H2O 2VOCl3 + 3H2O = V2O5 + 6HCl
在工业上用氯化焙烧法处理钒铅矿,提取五氧化二钒。
V2O5比TiO2具有较强的酸性和较强的氧化性,它主要显酸性,易溶于碱:
V2O5 + 6NaOH = 2Na3VO4 + 3H2O
也能溶解在强酸中(pH<1)生成VO2+ 离子。V2O5是较强的氧化剂:V2O5 + 6HCl = 2VOCl2 + Cl2 + 3H2O
(3)钒酸盐和多钒酸盐
钒酸盐有偏钒酸盐MVO3、正钒酸盐M3VO4和多钒酸盐(M4V2O7、M3V3O9)等。只有当溶液中钒的总浓度非常稀(低于10-4 mol·L-1)且溶液呈强碱性(pH>13)时,单体的钒酸根才能在溶液中稳定存在;当pH下降,溶液中钒的总浓度小于10-4 mol·L-1时,溶液中以酸式钒酸根离子形式存在,如HVO、H2VO;当溶液中钒的总浓度大于10-4 mol·L-1时,溶液中存在一系列聚合物种(多钒酸盐)如V2O、V3O、V4O、V10O等。
(三)铬副族
1、铬副族的基本性质
周期系第VIB族包括铬、钼、钨三个元素。铬和钼的价电子层结构为(n-1)d5ns1,钨为(n-1)d4ns2。它们的最高氧化态为 +6,都具有d区元素多种氧化态的特征。它们的最高氧化态按Cr、Mo、W的顺序稳定性增强,而低氧化态的稳定性则相反。
2、铬及其化合物
(1)铬
铬比较活泼,能溶于稀HCl、H2SO4,起初生成蓝色Cr2+ 溶液,而后为空气所氧化成绿色的Cr3+ 溶液:Cr + 2HCl = CrCl2 + H2↑ 4CrCl2 + 4HCl + O2 = 4CrCl3 + 2H2O
铬在冷、浓HNO3中钝化。
(2)铬(III)的化合物
向Cr3+ 溶液中逐滴加入2 mol·dm–3 NaOH,则生成灰绿色Cr(OH)3沉淀。Cr(OH)3具有两性:
Cr(OH)3 + 3H+ = Cr3+ + 3H2O Cr(OH)3 +OH-= Cr(OH) (亮绿色)
铬(III)的配合物配位数都是6(少数例外),其单核配合物的空间构型为八面体,Cr3+ 离子提供6个空轨道,形成六个d2sp3杂化轨道。
(3)铬酸、铬酸盐和重铬酸盐
若向黄色CrO溶液中加酸,溶液变为橙色Cr2O(重铬酸根)液;反之,向橙色Cr2O溶液中加碱,又变为CrO黄色液: 2 CrO(黄色) + 2H+ Cr2O(橙色) + H2O K = 1.2×1014
H2CrO4是一个较强酸(= 4.1,= 3.2×10-7),只存在于水溶液中。
氯化铬酰CrO2Cl2是血红色液体,遇水易分解:CrO2Cl2 + 2H2O = H2CrO4 + 2HCl
常见的难溶铬酸盐有Ag2CrO4(砖红色)、PbCrO4(黄色)、BaCrO4(黄色)和SrCrO4(黄色)等,它们均溶于强酸生成M2+ 和Cr2O。
K2Cr2O7是常用的强氧化剂(= 1.33 V)饱和K2Cr2O7溶液和浓H2SO4混合液用作实验室的洗液。在碱性溶液中将Cr(OH) 氧化为CrO,要比在酸性溶液将Cr3+ 氧化为Cr2O容易得多。而将Cr(VI)转化为Cr(III),则常在酸性溶液中进行。
3、钼和钨的重要化合物
(1)钼、钨的氧化物
MoO3、WO3和CrO3不同,它们不溶于水,仅能溶于氨水和强碱溶液生成相应的合氧酸盐。
(2)钼、钨的含氧酸及其盐
钼酸、钨酸与铬酸不同,它们是难溶酸,酸性、氧化性都较弱,钼和钨的含氧酸盐只有铵、钠、钾、铷、锂、镁、银和铊(I)的盐溶于水,其余的含氧酸盐都难溶于水。氧化性很弱,在酸性溶液中只能用强还原剂才能将它们还原到+3氧化态。
(四)锰副族
1、锰副族的基本性质
ⅦB族包括锰、锝和铼三个元素。其中只有锰及其化合物有很大实用价值。同其它副族元素性质的递变规律一样,从Mn到Re高氧化态趋向稳定。低氧化态则相反,以Mn2+ 为最稳定。
2、锰及其化合物
(1)锰
锰是活泼金属,在空气中表面生成一层氧化物保护膜。锰在水中,因表面生成氢氧化锰沉淀而阻止反应继续进行。锰和强酸反应生成Mn(II)盐和氢气。但和冷浓H2SO4反应很慢(钝化)。
(2)锰(II)的化合物
在酸性介质中Mn2+ 很稳定。但在碱性介质中Mn(II)极易氧化成Mn(IV)化合物。
Mn(OH)2为白色难溶物,Ksp = 4.0×10-14,极易被空气氧化,甚至溶于水中的少量氧气也能将其氧化成褐色MnO(OH)2沉淀。 2Mn(OH)2 + O2 = 2 MnO(OH)2↓
Mn2+在酸性介质中只有遇强氧化剂(NH4)2S2O8、NaBiO3、PbO2、H5IO6时才被氧化。
2Mn2+ + 5S2O+ 8H2O = 2MnO+ 10SO+ 16H+
2Mn2+ + 5NaBiO3 + 14H+ = 2MnO+5Bi3+ + 5Na+ + 7H2O
(3)锰(IV)的化合物
最重要的Mn(IV)化合物是MnO2,二氧化锰在中性介质中很稳定,在碱性介质中倾向于转化成锰(Ⅵ)酸盐;在酸性介质中是一个强氧化剂,倾向于转化成Mn2+。
2MnO2 + 2H2SO4 (浓) = 2MnSO4+ O2↑+ 2H2O MnO2 + 4HCl(浓) = MnCl2 + Cl2↑+ 2H2O
简单的Mn(IV)盐在水溶液中极不稳定,或水解生成水合二氧化锰MnO(OH)2,或在浓强酸中的和水反应生成氧气和Mn(II)。
(4)锰(VI)的化合物
最重要的Mn(VI)化合物是锰酸钾K2MnO4。在熔融碱中MnO2被空气氧化生成K2MnO4。
2MnO2 + O2 + 4KOH = 2K2MnO4 (深绿色) + 2H2O
在酸性、中性及弱碱性介质中,K2MnO4发生歧化反应:3K2MnO4 + 2H2O = 2KMnO4 + MnO2 + 4KOH
锰酸钾是制备高锰酸钾(KMnO4)的中间体。 2MnO+ 2H2O 2MnO + 2OH-+ H2↑
KMnO4是深紫色晶体,是强氧化剂。和还原剂反应所得产物因溶液酸度不同而异。例如和SO反应:
酸性 2MnO+ 5 SO+ 6H+ = 2Mn2+ + 5SO+ 3H2O
近中性 2MnO+ 3 SO+ H2O = 2MnO2 + 3 SO+ 2OH-
碱性: 2MnO+ SO+ 2OH-= 2MnO+ SO+ H2O
MnO在碱性介质中不稳定:4 MnO+ 4OH-= 4 MnO+ O2 + 2H2O
KMnO4晶体和冷浓H2SO4作用,生成绿褐色油状Mn2O7,它遇有机物即燃烧,受热爆炸分解:
2KMnO4 + H2SO4(浓) = Mn2O7 + K2SO4 + H2O 2Mn2O7 = 3O2 + 4MnO2
(五)铁系元素
1、铁系元素基本性质
位于第4周期、第一过渡系列的三个VIII族元素铁、钴、镍,性质很相似,称为铁系元素。铁、钴、镍三个元素原子的价电子层结构分别是3d64s2、3d74s2、3d84s2,它们的原子半径十分相近,最外层都有两个电子,只是次外层的3d电子数不同,所以它们的性质很相似。铁的最高氧化态为 +6,在一般条件下,铁的常见氧化态是 +2、+3,只有与很强的氧化剂作用时才生成不稳定的 +6氧化态的化合物。钴和镍的最高氧化态为 +4,在一般条件下,钴和镍的常见氧化态都是+2。钴的+3氧化态在一般化合物中是不稳定的,而镍的+3氧化态则更少见。
2、铁的化合物
(1)铁的氧化物和氢氧化物
铁的氧化物颜色不同,FeO、Fe3O4为黑色,Fe2O3为砖红色。
向Fe2+ 溶液中加碱生成白色Fe(OH)2,立即被空气中O2氧化为棕红色的Fe(OH)3。Fe(OH)3显两性,以碱性为主。新制备的Fe(OH)3能溶于强碱。
(2)铁盐
Fe(II)盐有两个显著的特性,即还原性和形成较稳定的配离子。Fe(II)化合物中以(NH4)2SO4·FeSO4·6H2O(摩尔盐)比较稳定,用以配制Fe(II)溶液。向Fe(II)溶液中缓慢加入过量CN-,生成浅黄色的Fe(CN),其钾盐K4[Fe(CN)6]·3H2O是黄色晶体,俗称黄血盐。若向Fe3+ 溶液中加入少量Fe(CN)溶液,生成难溶的蓝色沉淀KFe[Fe(CN)6] ,俗称普鲁士蓝。
Fe3+ + K+ + Fe(CN)= KFe[Fe(CN)6]↓
Fe(III)盐有三个显著性质:氧化性、配合性和水解性。Fe3+ 能氧化Cu为Cu2+,用以制印刷电路板。[FeSCN]2+具有特征的血红色。[Fe(CN)6]3-的钾盐K3[Fe(CN)6] 是红色晶体,俗称赤血盐。向Fe2+ 溶液中加入[Fe(CN)6]3-,生成蓝色难溶的KFe[Fe(CN)6],俗称滕布尔蓝。
Fe2+ + K+ + [Fe(CN)6]3- = KFe[Fe(CN)6]↓
经结构分析,滕布尔蓝和普鲁士蓝是同一化合物,它们有多种化学式,本章介绍的KFe[Fe(CN)6]只是其中的一种。
Fe(III)对F-离子的亲和力很强,FeF3(无色)的稳定常数较大,在定性和定量分析中用以掩蔽Fe3+。
Fe3+ 离子在水溶液中有明显的水解作用,在水解过程中,同时发生多种缩合反应,随着酸度的降低,缩合度可能增大而产生凝胶沉淀。利用加热水解使Fe3+ 生成Fe(OH)3除铁,是制备各类无机试剂的重要中间步骤。
3、钴、镍及其化合物
(1)钴、镍
钴和镍在常温下对水和空气都较稳定,它们都溶于稀酸中,与铁不同的是,铁在浓硝酸中发生“钝化”,但钴和镍与浓硝酸发生激烈反应,与稀硝酸反应较慢。钴和镍与强碱不发生作用,故实验室中可以用镍制坩埚熔融碱性物质。
(2)钴、镍的氧化物和氢氧化物
钴、镍的氧化物颜色各异,CoO灰绿色,Co2O3黑色;NiO暗绿色,Ni2O3黑色。
向Co2+ 溶液中加碱,生成玫瑰红色(或蓝色)的Co(OH)2,放置,逐渐被空气中O2氧化为棕色的Co(OH)3。向Ni2+ 溶液中加碱生成比较稳定的绿色的Ni(OH)2。
Co(OH)3为碱性,溶于酸得到Co2+(因为Co3+ 在酸性介质中是强氧化剂):
4Co3+ + 2H2O = 4Co2+ + 4H+ + O2↑
(3)钴、镍的盐
常见的Co(II)盐是CoCl2·6H2O,由于所含结晶水的数目不同而呈现多种不同的颜色:
CoCl2·6H2O(粉红)CoCl2·2H2O(紫红)CoCl2·H2O (蓝紫)CoCl2(蓝)
这个性质用以制造变色硅胶,以指示干燥剂吸水情况。
Co(II)盐不易被氧化,在水溶液中能稳定存在。而在碱性介质中,Co (OH)2能被空气中O2氧化为棕色的Co (OH)3沉淀。
Co (III)是强氧化剂(= 1.8 V),在水溶液中极不稳定,易转化为Co2+。Co (III)只存在于固态和配合物中,如CoF3、Co2O3、Co2 (SO4)3·18H2O;[Co (NH3)6]Cl3、K3[Co (NH)6]、Na3[Co (NO2)6]。
常见的Ni(II)盐有黄绿色的NiSO4·7H2O,绿色的NiCl2·6H2O和绿色的Ni(NO3)2·6H2O。常见的配离子有[Ni(NH3)6]2+、[Ni(CN)4]2-、[Ni(C2O4)3] 4-等。Ni2+ 在氨性溶液中同丁二酮肟(镍试剂)作用,生成鲜红色的螯合物沉淀,用以鉴定Ni2+。
三、ds区元素
(一)铜族元素
1、铜族元素的基本性质
铜族元素包括铜、银、金,属于I B族元素,位于周期表中的ds区。铜族元素结构特征为(n-1)d10ns1,从最外层电子说,铜族和IA族的碱金属元素都只有1个电子,失去s电子后都呈现+1氧化态;因此在氧化态和某些化合物的性质方面I B与I A元素有一些相似之处,但由于I B族元素的次外层比I A族元素多出10个d电子,它们又有一些显著的差异。如:
(1)与同周期的碱金属相比,铜族元素的原子半径较小,第一电离势较大,表现在物理性质上:I A族单质金属的熔点、沸点、硬度均低;而I B族金属具有较高的熔点和沸点,有良好的延展性、导热性和导电性。
(2)化学活泼性:铜族元素的标准电极电势比碱金属为正。I A族是极活泼的轻金属,在空气中极易被氧化,能与水剧烈反应,同族内的活泼性自上而下增大;IB族都是不活泼的重金属,在空气中比较稳定,与水几乎不起反应,同族内的活泼性自上而下减小。
(3)铜族元素有+1、+2、+3等三种氧化态,而碱金属只有+1一种。碱金属离子一般是无色的,铜族水合离子大多数显颜色。
(4)IIA族所形成的化合物多数是离子型化合物,I B族的化合物有相当程度的共价性。IA族的氢氧化物都是极强的碱,并且非常稳定;IB族的氢氧化物碱性较弱,且不稳定,易脱水形成氧化物。
(5)IA族的离子一般很难成为配合物的形成体,IB族的离子有很强的配合能力。
2、铜、银、金及其化合物
(1)铜、银和金
铜族元素的化学活性从Cu至Au降低,主要表现在与空气中氧的反应和与酸的反应上。
室温时,在纯净干燥的空气中,铜、银、金都很稳定。在加热时,铜形成黑色氧化铜,但银和金不与空气中的氧化合。在含有CO2的潮湿空气中放久后,铜表面会慢慢生成一层绿色的铜锈:
2Cu + O2 + H2O + CO2 = Cu(OH)2·CuCO3 银和金不发生上述反应。
铜、银可以被硫腐蚀,特别是银对硫及硫化物(H2S)极为敏感,这是银器暴露在含有这些物质的空气中生成一层Ag2S的黑色薄膜而使银失去白色光泽的主要原因。金不与硫直接反应。
铜族元素均能与卤素反应。铜在常温下就能与卤素反应,银反应很慢,金必须加热才能与干燥的卤素起反应。
铜、银、金都不能与稀盐酸或稀硫酸作用放出氢气,但在有空气存在时,铜可以缓慢溶解于稀酸中,铜还可溶于热的浓盐酸中:
2Cu + 4HCl + O2 = 2CuCl2 + 2H2O 2Cu + 2H2SO4 + O2 = 2CuSO4 + 2H2O
2Cu + 8HCl(浓) 2H3[CuCl4] + H2↑
铜和银溶于硝酸或热的浓硫酸,而金只能溶于王水(这时HNO3做氧化剂,HCl做配位剂):
Au + 4HCl + HNO3 = HAuCl4+ NO↑+ 2H2O
(2)铜的化合物
①Cu(I) 的化合物
在酸性溶液中Cu+ 离子易于歧化而不能在酸性溶液中稳定存在。
2Cu+ Cu + Cu2+ K = 1.2×106(293K)
但必须指出,Cu+ 在高温及干态时比Cu2+ 离子稳定。
Cu2O和Ag2O都是共价型化合物,不溶于水。Ag2O在573K分解为银和氧;而Cu2O对热稳定。CuOH和AgOH均很不稳定,很快分解为M2O。
用适量的还原剂(如SO2、Sn2+、Cu …… )在相应的卤素离子存在下还原Cu2+ 离子,可制得CuX。如:Cu2+ + 2Cl-+ Cu 2CuCl↓(白) H[CuCl2] 2Cu2+ + 4I = 2CuI↓(白) + I2
Cu+ 为d10型离子,具有空的外层s、p轨道,能和X-(F- 除外)、NH3、S2O、CN- 等配体形成稳定程度不同的配离子。
无色的[Cu(NH3)2]+ 在空气中易于氧化成深蓝色的[Cu(NH3)4]2+ 离子。
②Cu(I) 的化合物
+2氧化态是铜的特征氧化态。在Cu2+ 溶液中加入强碱,即有蓝色Cu(OH)2絮状沉淀析出,它微显两性,既溶于酸也能溶于浓NaOH溶液,形成蓝紫色[Cu(OH)4]2- 离子:
Cu(OH)2 + 2OH-= [Cu(OH)4]2- Cu(OH)2 加热脱水变为黑色CuO。
在碱性介质中,Cu2+ 可被含醛基的葡萄糖还原成红色的Cu2O,用以检验糖尿病。最常见铜盐是CuSO4·5H2O(胆矾),它是制备其他铜化合物的原料。
Cu2+ 为d9构型,绝大多数配离子为四短两长键的细长八面体,有时干脆成为平面正方形结构。如[Cu(H2O)4]2+(蓝色)、[Cu(NH3)4]2+(深蓝色)、[Cu(en)2]2+(深蓝紫)、(NH4)2CuCl4(淡黄色)中的CuCl离子等均为平面正方形。由于Cu2+ 有一定的氧化性,所以与还原性阴离子,如I-、CN- 等反应,生成较稳定的CuI及[Cu (CN)2]- ,而不是CuI2和[Cu (CN)4 ]2-。
(3)银的化合物
氧化态为 +I的银盐的一个重要特点是只有AgNO3、AgF和AgClO4等少数几种盐溶于水,其它则难溶于水。非常引人注目的是,AgClO4和AgF的溶解度高得惊人(298K时分别为5570 g·L-1和1800 g·L-1)。
Cu(I)不存在硝酸盐,而AgNO3却是一个最重要的试剂。固体AgNO3极其溶液都是氧化剂(= 0.799 V),可被氨、联氨、亚磷酸等还原成Ag。
2NH2OH + 2AgNO3 = N2↑+ 2Ag↓+ 2HNO3 + 2H2O N2H4 + 4AgNO3 = N2↑+ 4Ag↓+ 4HNO3
H3PO3 + 2AgNO3 + H2O = H3PO4 + 2Ag↓+ 2HNO3
Ag+ 和Cu2+ 离子相似,形成配合物的倾向很大,把难溶银盐转化成配合物是溶解难溶银盐的重要方法。
(4)金的化合物
Au(III)化合物最稳定,Au+ 像Cu+ 离子一样容易发生歧化反应,298K时反应的平衡常数为1013。
3Au+ Au3+ + 2Au
可见Au+(aq) 离子在水溶液中不能存在。
Au+ 像Ag+ 一样,容易形成二配位的配合物,例如[Au(CN)2]-。
在最稳定的+III氧化态的化合物中有氧化物、硫化物、卤化物及配合物。
碱与Au3+ 水溶液作用产生一种沉淀物,这种沉淀脱水后变成棕色的Au2O3。Au2O3溶于浓碱形成含[Au(OH)4]- 离子的盐。
将H2S通入AuCl3的无水乙醚冷溶液中,可得到Au2S3,它遇水后很快被还原成Au(I) 或Au。
金在473K时同氯气作用,可得到褐红色晶体AuCl3。在固态和气态时,该化合物均为二聚体(类似于Al2Cl6)。AuCl3易溶于水,并水解形成一羟三氯合金(III)酸:
AuCl3 + H2O = H[AuCl3OH]
将金溶于王水或将Au2Cl6溶解在浓盐酸中,然后蒸发得到黄色的氯代金酸HAuCl4·4H2O。由此可以制得许多含有平面正方形离子[AuX4]- 的盐(X = F,Cl,Br,I,CN,SCN,NO3)。
(二)锌族元素
1、锌族元素的基本性质
锌族元素包括锌、镉、汞,是IIB族元素,与铜族元素同处于周期表中的ds区。锌族元素结构特征为(n-1)d10ns2,锌族和II A族的碱土金属元素都有两个s电子,失去s电子后都能呈+2氧化态。故II B与II A族元素有一些相似之处,但锌族元素由于次外层有18个电子,对原子核的屏蔽较小,有效核电荷较大,对外层S电子的引力较大,其原子半径、M2+ 离子半径都比同周期的碱土金属为小,而其第一、第二电离势之和以及电负性都比碱金属为大。由于是18电子层结构,所以本族元素的离子具有很强的极化力和明显的变形性。因此锌族元素在性质上与碱土金属有许多不同。如:
(1)主要物理性质:IIB族金属的熔、沸点都比II A族低,汞在常温下是液体。II A族和II B族金属的导电性、导热性、延展性都较差(只有镉有延展性)。
(2)化学活泼性:锌族元素活泼性较碱土金属差。II A族元素在空气中易被氧化,不但能从稀酸中置换出氢气,而且也能从水中置换出氢气。II B族在干燥空气中常温下不起反应,不能从水中置换出氢气,在稀的盐酸或硫酸中,锌易溶解,镉较难,汞则完全不溶解。
(3)化合物的键型及形成配合物的倾向:由于IIB族元素的离子具有18电子构型,因而它们的化合物所表现的共价性,不管在程度上或范围上都比IIA族元素的化合物所表现的共价性为大。IIB族金属离子形成配合物的倾向比IIA族金属离子强得多。
(4)氢氧化物的酸碱性:II B族元素的氢氧化物是弱碱性的,且易脱水分解,IIA的氢氧化物则是强碱性的,不易脱水分解。而Be(OH)2和Zn(OH)2都是两性的。
(5)盐的溶解度及水解情况:两族元素的硝酸盐都易溶于水;II B族元素的硫酸盐易溶,而钙、锶、钡的硫酸盐则是微溶;两族元素的碳酸盐又都难溶于水。IIB族元素的盐在溶液中都有一定程度的水解,而钙、锶和钡的盐则不水解。
(6)某些性质的变比规律:II B族元素的金属活泼性自上而下减弱,但它们的氢氧化物的碱性却自上而下增强;而IIA族元素的金属活泼性以及它们的氢氧化物的碱性都自上而下增强。
2、锌、汞及其化合物
(1)锌和汞
锌在含有CO2的潮湿空气中很快变暗,生成一层碱式碳酸锌,它是一层较紧密的保护膜:
4Zn + 2O2 + 3H2O + CO2 = ZnCO3·3Zn(OH)2
锌在加热条件下,可以与绝大多数非金属反应,在1273 K时锌在空气中燃烧生成氧化锌;而汞在约620 K时与氧明显反应,但在约670 K以上HgO又分解为单质汞。
锌粉与硫磺共热可形成硫化锌。汞与硫磺粉研磨即能形成硫化汞。这种反常的活泼性是因为汞是液态,研磨时汞与硫磺接触面增大,反应就容易进行。
锌既可以与非氧化性的酸反应又可以与氧化性的酸反应,而汞在通常情况下只能与氧化性的酸反应。汞与热的浓硝酸反应,生成硝酸汞:3Hg + 8HNO3 = 3Hg(NO3)2 + 2NO↑+ 4H2O
用过量的汞与冷的稀硝酸反应,生成硝酸亚汞:6Hg+ 8HNO3 = 3Hg2(NO3)2 + 2NO↑+ 4H2O
和汞不同,锌与铝相似,都是两性金属,能溶于强碱溶液中:
Zn + 2NaOH + 2H2O = Na2[Zn(OH)4] + H2↑
锌和铝又有区别,锌溶于氨水形成氨配离子,而铝不溶于氨水形成配离子:
Zn + 4NH3 + 2H2O = [Zn(NH3)4]2+ + H2↑+ 2OH-
锌、汞都能与其它各种金属形成合金。锌与铜的合金称为黄铜,汞的合金称为汞齐。
(2)锌、汞的化合物
Zn2+ 和Hg2+ 离子均为18电子构型,均无色,故一般化合物也无色。但Hg2+ 离子的极化力和变形性较强,与易变形的S2-、I- 形成的化合物往往显共价性,呈现很深的颜色和较低的溶解度。如ZnS(白色、难溶)、HgS(黑色或红色,极难溶);ZnI2(无色、易溶)、HgI2(红色或黄色,微溶)。
Zn2+ 和Hg2+ 离子溶液中加适量碱,发生如下反应:
Zn2+ + 2OH- = Zn (OH)2↓(白色) Hg2+ + 2OH- = HgO(黄色) + H2O
Zn (OH)2为两性,既可溶于酸又可溶于碱。受热脱水变为ZnO。Hg (OH)2在室温不存在,只生成HgO。而HgO也不够稳定,受热分解成单质。
ZnCl2是固体盐中溶解度最大的(283K,333g/100g H2O)它在浓溶液中形成配合酸:
ZnCl2 + H2O = H[ZnCl2 (OH)]
这种酸有显著的酸性,能溶解金属氧化物:FeO + 2 H[ZnCl2 (OH)] = Fe [ZnCl2 (OH)]2 + H2O
故ZnCl2的浓溶液用作焊药。
HgCl2(熔点549K)加热能升华,常称升汞,有剧毒!稍有水解,但易氨解:
HgCl2 + 2H2O = Hg (OH)Cl + H3O+ + Cl- HgCl2 + 2NH3 = Hg (NH2)Cl↓(白色) + NH+ Cl-
可被SnCl2还原成Hg2Cl2(白色沉淀):2HgCl2 + SnCl2 + 2HCl = Hg2Cl2↓ + H2SnCl6
若SnCl2过量,则进一步还原为Hg:Hg2Cl2 + SnCl2 + 2HCl = 2Hg2Cl2↓(黑色) + H2SnCl6
红色HgI2可溶于过量I- 溶液中:Hg2+ + 2I-= HgI2↓ ;HgI2 + 2I-= [HgI4]2-(无色)
K2[HgI4]和KOH的混合液称为奈斯勒试剂用以检验NH或NH3。
NH4Cl + 2 K2[HgI4] +4KOH = Hg2NI·H2O↓(红色) + KCl + 7KI + 3H2O
Hg在水溶液中能稳定存在,且与Hg2+ 有下列平衡:Hg2+ + Hg Hg K = 166
Hg2Cl2俗称甘汞,微溶于水,无毒,无味,但见光易分解:Hg2Cl2 HgCl2 + Hg
在氨水中发生歧化反应:Hg2Cl2 +2NH3 = HgNH2Cl↓(白色) + Hg↓(黑色) + NH4Cl
此反应可用以检验Hg离子。
【典型例题】
例1、市场上出现过一种一氧化碳检测器,其外观像一张塑料信用卡,正中由一个直径不到2cm的小窗口,露出橙红色固态物质。若发现橙红色转为黑色而在短时间内不复原,表明室内一氧化碳浓度超标,有中毒危险。一氧化碳不超标时,橙红色虽也会变黑却能很快复原。已知检测器的化学成分:亲水性硅胶、氯化钙、固体酸H8[Si(Mo2O7)6]·28H2O、CuCl2·2H2O和PdCl2·H2O(注橙红色为复合色,不必细究)。
(1)CO与PdCl2·H2O的反应方程式为 。
(2)(1)的产物之一与CuCl2·2H2O反应而复原,化学方程式为 。
(3)(2)的产物之一复原的反应方程式为 。
分析:CO与PdCl2·H2O产物是Pd、HCl和CO2,只有Pd与CuCl2反应能复原。CuCl2与Pd反应生成Cu还是CuCl呢?因为Cu(I) 比Cu(0) 更易被氧化,只能是CuCl(CuCl可被空气中的O2氧化成CuCl2)。
解:(1)CO + PdCl2·H2O = CO2 + Pd + 2HCl + H2O
(2)Pd + CuCl2·2H2O = PdCl2·2H2O + 2CuCl + 2H2O (3)4CuCl + 4HCl + 6H2O + O2 = 4CuCl2·2H2O
例2、铬的化学性质丰富多彩实验结果常出人意料。将过量30%的H2O2加入(NH4)2CrO4的氨水溶液,加热至50℃后冷却至 0℃,析出暗棕红色晶体A。元素分析报告:A含Cr 31.1%,N 25.1%,H 5.4%。在极性溶剂中A不导电。红外图谱证实A有N—H键,且与游离氨分子键能相差不太大,还证实A中的铬原子周围有7个配位原子提供孤对电子与铬原子形成配位键,呈五角双锥构型。
(1)以上信息表明A的化学式为 ,请画出A的可能结构式。
(2)A中铬的氧化数是多少? (3)预期A最特征的化学性质是什么?
(4)写出生成晶体A的化学方程式 。
分析:①元素分析报告表明A中Cr︰N︰H︰O = ︰︰︰= 1︰3︰9︰4,A的最简化学式为CrN3H9O4。
②A在极性溶剂中不导电,说明A中无外界。 ③红外图谱证实A中与NH3参与配位。
④A中有7个配位原子,五角双锥构型,故A中三氮四氧全配位。
O
O
O
O
Gr
NH3
N H3
NH3
解:(1)A的化学式为Cr(NH3)3O4或CrN3H9O4,A的可能结构式如下图:
O
O
O
O
Gr
NH3
H3N
NH3
或
(注:还可画出其他结构式,但本题强调的是结构中有2个过氧键,并不要求判断它们在结构中的正确位置。)
(2)A中铬的氧化数为 +4。 (3)氧化还原性(或易分解或不稳定等类似表述均可)。
(4)CrO+ 3NH3 + 3H2O2 = Cr(NH3)3 (O2)2 + O2 + 2H2O + 2OH-
例3、次磷酸H3PO2是一种强还原剂,将它加入CuSO4水溶液,加热到40 ~ 50℃,析出一种红棕色难溶物A。经鉴定:反应后的溶液是磷酸和硫酸的混合物;X射线衍射证实A是一种六方晶体,结构类同于纤维锌矿(ZnS),组成稳定;A的主要化学性质如下:(1)温度超过60℃,分解成金属铜和一种气体;(2)在氯气中着火;(3)遇盐酸放出气体。
(1)写出A的化学式。 (2)写出A的生成反应方程式。
(3)写出A与氯气反应的化学方程式。 (4)写出A与盐酸反应的化学方程式。
分析:MX具有ZnS的结构,是M︰X = 1︰1的组成,A只可能是CuS、CuP、CuO和CuH等,显然,只有CuH才与其他信息对应。解决了A是什么,其余问题就迎刃而解。
解:(1)CuH (2)4CuSO4 + 3H3PO2 + 6H2O = 4CuH + 3H3PO4 + 4H2SO4
(3)2CuH + 3Cl2 = 2CuCl2 + 2HCl
(4)CuH + HCl = CuCl + H2 或CuH + 2HCl = HCuCl2 + H2或CuH + 2HCl = H2CuCl3 + H2
例4、用黄铜矿炼铜按反应物和生成物可将总反应写成:
CuFeS2 + SiO2 + O2 → Cu + FeSiO3 + SO2
事实上冶炼反应是分步进行的。①黄铜矿在氧气作用下生成硫化亚铜和硫化亚铁;②硫化亚铁在氧气作用下生成氧化亚铁,并与二氧化硅反应生成矿渣;③硫化亚铜与氧气反应生成氧化亚铜;④硫化亚铜与氧化亚铜反应生成铜。
(1)写出上述分步反应的化学方程式。 (2)配平总反应方程式的系数。
(3)据最新报道,有一种叫Thibacillus ferroxidans 的细菌在氧气存在下可以将黄铜矿氧化成硫酸盐。反应是在酸性溶液中发生的。试写出配平的化学方程式。
(4)最近我国学者发现,以精CuFeS2矿为原料在沸腾炉中和O2(空气)反应,生成物冷却后经溶解、除铁、结晶,得到CuSO4·5H2O,成本降低了许多。实验结果如下:
沸腾炉温度/℃
560
580
600
620
640
660
生成物
水溶性Cu/%
90.12
91.24
93.50
92.38
89.96
84.23
酸溶性Cu/%
92.00
93.60
97.08
97.82
98.16
98.19
酸溶性Fe/%
8.56
6.72
3.46
2.78
2.37
2.28
回答如下问题:①CuFeS2和O2主要反应的方程式为 。
②实际生产过程中沸腾炉的温度为600~620℃。控制反应温度的方法是 。
③温度高于600~620℃生成物中水溶性Cu(%)下降的原因是 。
分析:化学方程式配平的方法很多,现以(2)为例。由于氧化还原的电子得失总数相等,可假设CuFeS2 中Cu、Fe、S的氧化态分别为 +2、+2、–2,这样,铁在反应中氧化态不变,1 mol CuFeS2 1 mol Cu + 2 mol SO2,10 mol e- 应由5/2 mol O2获得。
(3)中生成的硫酸盐,因有氧气参加反应,应为Cu2+、Fe3+ 盐。
(4)中的反应类似“煅烧黄铁矿”的反应:4FeS2 + 11O2 = 2Fe2O3 + 8SO2。从题给信息看,生成物中没有水溶性铁,可见黄铜矿在沸腾炉里的燃烧产物中铁是以氧化物的形式存在的,而不是硫酸盐。
解:(1)①2CuFeS2 + O2 Cu2S + 2FeS + SO2
②2FeS + 3O2 2FeO + 2SO2 ; FeO + SiO2FeSiO3
③2Cu2S + 3O2 2Cu2O + 2SO2 ④Cu2S + 2Cu2O 6Cu + SO2。
(2)2CuFeS2 + 2SiO2 + 5O2 2Cu + 2FeSiO3 + 4SO2。
(3)4CuFeS2 + 2H2SO4 +17O2 4CuSO4 +Fe2(SO4)3 + 2H2O.
(4)①4CuFeS2 + 15O2 4CuSO4 + 2Fe2O3 + 4SO2
②控制加入CuFeS2的速度(因CuFeS2与O2反应放热)
③CuSO4 = CuO + SO3 (写成SO2 + 1/2O2也可)
例5、向硫酸四氨合铜的水溶液中通入SO2至溶液呈微酸性,生成白色沉淀A。元素分析表明A含Cu、N、S、H、O五种元素,而且物质的量之比为Cu︰N︰S = 1︰1︰1。激光拉曼光谱和红外光谱显示A的晶体里有一种呈三角椎体和一种呈正四面体的离子(或分子)。磁性实验指出A呈逆磁性。
(1)写出A的化学式。 (2)写出生成A的配平的化学方程式
(3)将A和足量的10 mol/L H2SO4混合微热,生成沉淀B、气体C和溶液D。B是主要产品,尽管它是常见物质,本法制得的呈超细粉末状,有重要用途。写出这个反应式(配平)。
(4)按(3)操作得到B的最大理论产率是多大?
(5)有人设计了在密闭容器里使A和硫酸反应,结果B的产率大大超过按(4)的估计。问:在这种设计操作下,B的最大理论产率多大?试对此作出解释。
分析:(4)A与H2SO4混合发生复分解反应生成SO2气体,同时Cu+ 在酸性条件下歧化为Cu2+ 和Cu。2Cu+ = Cu2+ + Cu故(3)的产率最大为50%
(5)在密闭容器中反应生成的SO2与Cu2+ 反应,Cu2+ 被还原成Cu+,Cu+ 再歧化,循环往复。故理论产率会接近100%。
解:(1)A为CuNH4SO3 (2)2Cu(NH3)4SO4 + 3SO2 + 4H2O = 2CuNH4SO3↓+ 3(NH4)2SO4
(3)2CuNH4SO3 + 2H2SO4 = Cu + CuSO4 + 2SO2 + 2H2O + (NH4)2SO4
(4)50% (5)100%,因为SO2循环使用,直至所有CuSO4还原为Cu,故理论产率可达100%。
例6、在MnCl2溶液中加入适量的HNO3,再加入NaBiO3,溶液中出现紫色后又消失。试说明其原因,并写出有关反应的化学方程式。
分析:NaBiO3固体是极强的氧化剂,在酸性介质中能将Mn2+ 离子氧化为MnO(紫色),但MnO离子也具有强氧化性,如溶液中存在还原剂,氧化还原反应能继续发生。Cl- 离子具有还原性,故MnO 离子与Cl- 离子发生氧化还原反应,MnO 的紫色立即消失。当Mn2+ 过多时,Mn2+ 也可作还原剂与MnO 发生氧化还原反应,生成中间价态的Mn4+ 的化合物,MnO2的存在使溶液产生棕褐色的沉淀。从上面的分析可知,是还原性物质的存在与具有强氧化性的MnO发生氧化还原反应而使紫色消失的。
解:NaBiO3在适量的HNO3溶液中,能把Mn2+ 氧化为MnO,使溶液呈紫色。即:
2 Mn2+ + 5 NaBiO3 + 14H+ = 2 MnO + 5Bi3+ + 5Na+ + 7H2O
但是,当溶液中有Cl- 存在时,紫色出现后会立即腿去。这是由于MnO被Cl- 还原的缘故。
2 MnO+ 10 Cl-+ 16H+ = 2 Mn2+ + 5Cl2↑+ 8H2O
当Mn2+ 过多时,也会在紫色出现后立即消失。这是因为生成的MnO 又被过量Mn2+ 的还原:
2 MnO+ 3 Mn2+ + 2H2O = 5MnO2↓(棕褐色) + 4H+
例7、在K2Cr2O7的饱和溶液中加入浓硫酸,并加热到200℃时,发现溶液的颜色变为蓝绿色,经检查反应开始时溶液中并无任何还原剂存在,试说明上述变化的原因。
分析:反应开始时溶液中并无还原剂存在,为何溶液的颜色会变为蓝绿色?(有Cr3+存在)解答本题的关键要知道CrO3的熔点为196℃,加热到200℃时则分解成Cr2O3(绿色)。
解:在K2Cr2O7的饱和溶液中加入浓硫酸,即可析出暗红色的CrO3晶体:
K2Cr2O7 + H2SO4(浓) = 2CrO3↓+ K2SO4 + H2O
CrO3的熔点为196℃,对热不稳定。加热超过熔点则分解放出氧气:CrO3 2Cr2O3 + 3O2↑
Cr2O3是溶解或熔融皆难的两性氧化物,和浓硫酸反应生成Cr2(SO4)3和H2O:
Cr2O3 + 3H2SO4 = Cr2(SO4)3 + 3H2O
Cr2O3是绿色物质,部分Cr2O3与H2SO4反应后生成蓝绿色的Cr2(SO4)3溶液,我们观察到溶液的颜色即为Cr3+离子的显色(蓝绿色)。
例8、金属M溶于稀盐酸时生成MCl2,其磁偶极矩为5.0Wb·m。在无氧操作条件下,MCl2溶液遇NaOH溶液,生成一白色沉淀A。A接触空气就逐渐变成绿色,最后变成棕色沉淀B。灼烧时,B生成了红棕色粉末C,C经不彻底还原而生成了铁磁性的黑色物D。B溶于稀盐酸生成溶液E,它使KI溶液氧化成I2,但在加入KI前先加入NaF,则KI将不被E所氧化。若向B的浓NaOH悬浮液中通入Cl2可得紫红色溶液F,加入BaCl2时就会沉淀出红棕色固体G,G是一种强氧化剂。
试确认各字母所代表的化合物,并写出反应的化学方程式。
分析:M2+ 磁偶极矩为5.0 Wb·m,根据公式 估算出M2+ 有4个成单的d电子,符合此条件的金属可能位于VIB、VIIB族,也可能是铁,Cr2+、Mn2+ 和Fe2+ 都有4个成单的电子。
实验操作中,C经不彻底还原而生成了铁磁性的黑色物D。D所代表的化合物应是Fe3O4,这样,就确定M所代表的金属是铁。根据以上的两个条件,确定M代表的金属是铁后,将其代入实验中进行检验,证明判断是正确的。
金属元素有多种,但根据M2+ 离子的M2+ 磁偶极矩为5.0 Wb·m,就把金属M划定在一个很小的范围内,又通过生成铁磁性的黑色物就能够确定M所代表的金属是铁,这是解答此题的重要条件。
解:M为Fe,A为Fe(OH)2,B为Fe(OH)3,C为Fe2O3,D为Fe3O4,E为FeCl3,F为FeO,G为BaFeO4·H2O。
【知能训练】
1、阅读如下信息后回答问题:元素M,其地壳丰度居第12位,是第3种蕴藏最丰富的过渡元素,是海底多金属结核的主要成分,是黑色金属,主要用途:炼钢,也大量用来制作干电池,还是动植物必需的微量元素。
(1)M的元素符号是 。 (2)M的最重要矿物的化学式是 。
(3)M的三种常见化合物是 、 和 。
2、在硫酸铬溶液中,逐滴加入氢氧化钠溶液,开始生成灰兰色沉淀,继续加碱,沉淀又溶解,再向所得溶液中加溴水,直到溶液的绿色转为黄色。写出各步的化学方程式。
3、写出下列实验的现象和反应的化学方程式。
(1)向黄血盐溶液中滴加碘水。 (2)将3rnol·L-1的CoCl2溶液加热,再滴入AgNO3溶液。
(3)将[Ni(NH3)6]SO4溶液水浴加热一段时间后再加入氨水。
4、橙红色晶体A受热剧烈分解得到绿色固体B和无色、无味的气体C。C与KMnO4、KI等均不发生反应。B不溶于NaOH溶液和盐酸,将B与NaOH固体共熔后冷却得到绿色固体D。D溶于水后加入H2O2得到黄色溶液E。将A溶于稀硫酸后加入Na2SO3得到绿色溶液F。向F中加入过量NaOH溶液和溴又得到E。请确定各字母所代表的物质,并写出化合物A分解反应的化学方程式。
5、铁与各种钢有多种用途,在化学工业中可作储罐材料,铁易锈蚀。为在不同的特殊条件下应用它,有必要有铁(Ⅱ)和铁(Ⅲ)化合物的性质的知识。
(1)众所周知,铁能跟氯气发生反应,但另一方面,氯又可用钢瓶运输和保存。在不存在第三种反应物时,氯化铁反应的必要条件是什么?该反应的产物是什么?
(2)在高温(约973K)下铁和气态氯化氢作用的反应产物是什么?
(3)在隔绝空气的条件下令铁跟盐酸作用并蒸发所得溶液至开始结晶,问得到的晶体的组成是什么?
(4)在氯化铁(Ⅲ)溶液里加入如下物质,写出生成物的化学式。
①过量盐酸;②氰离子;③2,4-戊二酮(乙酰丙酮)和氨。
(5)水龙头上经常出现锈斑,它由什么组成?是怎样生成的?试用总反应式写出生成过程。
6、回答下列各题
(1)向少量FeCl3溶液中加入过量的饱和(NH4)2C2O4溶液后,滴加少量KSCN溶液并不出现红色,但再滴加盐酸则溶液立即变红色。请解释其原因。
(2)Co3+的盐一般不如Co2+的盐稳定,但生成某些配合物时,Co3+却比Co2+稳定。请解释其原因。
(3)由CoSO4·7H2O制无水CoCl2。 (4)由粗镍制备高纯度的镍。
7、铂的配合物是一类新抗癌药,如顺式–二氯二氨合铂对一些癌症有较高治愈率。铂元素化学性质不活泼,几乎完全以单质形式分散于各种矿石中,铂的制备一般是先用王水溶解经处理后的铂精矿,滤去不溶渣,在滤液中加入氯化铵,使铂沉淀出来,该沉淀经1000℃缓慢灼烧分解,即得海绵铂。回答下列问题:
(1)写出上述制备过程有关的化学方程式;
(2)氯铂酸与硝酸钠在500℃熔融可制得二氧化铂,写出化学方程式。PtO2在有机合成中广泛用作氢化反应的催化剂,试问此反应中实际起催化作用的物种是什么?
(3)X射线分析测得K2[PtCl6]晶胞为面心立方,[PtCl6]2-中Pt4+位于立方体的八个顶角和六个面心。问Pt4+采用何种类型杂化?[PtCl6]2-空间构型?K+占据何种类型空隙?该类型空隙被占百分率?标出K+在晶胞中的位置。
8、矿物胆矾就是CuSO4·5H2O,当它溶于水渗入地下,遇到黄铁矿(FeS2),铜将以辉铜矿(Cu2S)的形式沉积下来;而反应得到的铁和硫则进入水溶液,该溶液无臭味,透明不浑浊,绿色,呈强酸性,在有的矿区常可见到这种具有强腐蚀性的地下水(俗称黑水)渗出地面,上述反应可以用一个化学方程式来表示,试写出配平的化学方程式。
9、根据《本草纲目》有关记载:“水银乃至阴之毒物,因火煅丹砂而出,加以盐、(明)矾而为轻粉(Hg2Cl2),加以硫磺升而为银朱”。写出主要化学反应方程式。
10、锌钡白(立德粉)是ZnSO4和BaS以相同物质的量混合后反应制成白色颜料。写出由菱锌矿(ZnCO3)为主要原料制锌钡白的有关反应的化学方程式。若菱锌矿中含有Fe2+、Ni2+等杂质,在制备过程中如何除去?(已知:E0Fe2+/Fe = -0.44,E0Ni2+/Ni = -0.25)
11、地球化学家用实验证实,金矿常与磁铁矿共生的原因是:在高温高压的水溶液(即所谓“热液”)里,金的存在形式是AuS- 络离子,在溶液接近中性时,它遇到Fe2+离子会发生反应,同时沉积出磁铁矿和金矿,试写出配平的化学方程式。
12、化合物A为无色液体,A在潮湿的空气中冒白烟。取A的水溶液加入AgNO3溶液则有不溶于硝酸的白色沉淀B生成,B易溶于氨水。取锌粒投入A的盐酸溶液中,最终得到紫色溶液C。向C中加入NaOH溶液至碱性则有紫色沉淀D生成。将D洗净后置于稀硝酸中得到无色溶液E。将溶液E加热得到白色沉淀F。请确定各字母所代表的物质。
13、白色化合物A在煤气灯上加热转为橙色固体B并有无色气体C生成。B溶于硫酸得到黄色溶液D。向D中滴加适量NaOH溶液又析出橙黄色固体B,NaOH过量时B溶解得到无色溶液E。向D中通人地得到蓝色溶液F,F可使酸性高锰酸钾溶液褪色。将少量C通入AgNO3溶液有棕褐色沉淀G生成,通入过量的C后,沉淀G溶解得到无色溶液出。请确定各字母所代表的物质并写出有关反应的化学方程式。
14、白钨矿CaWO4是一种重要的含钨矿物。在80~90℃时,浓盐酸和白钨矿作用生成黄钨酸。黄钨酸在盐酸中溶解度很小,过滤可除去可溶性杂质。黄钨酸易溶于氨水,生成钨酸铵溶液,而与不溶性杂质分开。浓缩钨酸铵溶液,溶解度较小的五水仲钨酸铵从溶液中结晶出来。仲钨酸铵是一种同多酸盐,仲钨酸根含12个W原子,带10个负电荷。仲钨酸铵晶体灼烧分解可得WO3。
(1)写出上述化学反应方程式:
A: ; B: ;
C: ; D: 。
(2)已知(298K下):
WO3(s)
ΔH= -842.9kJ/mol
ΔG= -764.1kJ/mol
H2O(g)
ΔH= -242kJ/mol
ΔG= -228kJ/mol
问:在什么温度条件下,可用H2还原WO3制备W?
(3)钨丝常用作灯丝,在灯泡里加入少量碘,可延长灯泡使用寿命,为什么?
(4)三氯化钨实际上是一种原子簇化合物W6Cl18,其中存在[W6Cl18-n]n+离子结构单元,该离子中含有W原子组成的八面体,且知每个Cl原子与两个W原子形成桥键,而每个W原子与四个Cl原子相连。试推断[W6Cl18-n]n+的n值。
15、钼是我国丰产元素,探明储量居世界之首。钼有广泛用途,例如白炽灯里支撑钨丝的就是钼丝;钼钢在高温下仍有高强度,用以制作火箭发动机、核反应堆等。钼是固氨酶活性中心元素,施钼肥可明显提高豆种植物产量,等等。
(1)钼的元素符号是42,写出它的核外电子排布式,并指出它在元素周期表中的位置。
(2)钼金属的晶格类型为体心立方晶格,原子半径为136pm,相对原子质量为95.94。试计算该晶体钼的密度和空间利用率(原子体积占晶体空间的百分率)。ρ= ;η=
(3)钼有一种含氧酸根[MoxOy]z-(如右图所示),式中x、y、z都是正整数;Mo的氧化态为 +6,O呈-2。可按下面的步骤来理解该含氧酸根的结构:
(A)所有Mo原子的配位数都是6,形成[MoO6]6-,呈正八面体,称为“小八面体”(图A);
(B)6个“小八面体”共棱连接可构成一个“超八面体”(图B),化学式为[Mo6O19]2-;
(C)2个“超八面体”共用2个“小八面体”可构成一个“孪超八面体”(图C);,化学式为[Mo10O28]4+;
(D)从一个“挛超八面体”里取走3个“小八面体”,得到的“缺角孪超八面体”(图D)便是本题的[MoxOy]z-(图D中用虚线表示的小八面体是被取走的)。 A B C D
[MoxOy]z-的化学式为
(4)钼能形成六核簇合物,如一种含卤离子[Mo6Cl8]4+,6个Mo原子形成八面体骨架结构,氯原子以三桥基与与Mo原子相连。则该离子中8个Cl离子的空间构型为
(5)辉钼矿(MoS2)是最重要的铝矿,它在403K、202650Pa氧压下跟苛性碱溶液反应时,钼便以MoO42-型体进入溶液。
①在上述反应中硫也氧化而进入溶液,试写出上述反应的配平的方程式;
②在密闭容器里用硝酸来分解辉钼矿,氧化过程的条件为423K~523K,1114575Pa~1823850Pa氧压。反应结果钼以钼酸形态沉淀,而硝酸的实际消耗量很低(相当于催化剂的作用),为什么?试通过化学方程式(配平)来解释。
参考答案:
1、(1)Mn (2)MnO2 (3)M的三种常见化合物是MnO2、MnSO4和KMnO4(必须答MnO2和KMnO4,而Mn(II)盐也可答硝酸锰等)
2、Cr2(SO4)2 + 6NaOH = Cr(OH)3 + 3Na2SO4 ;Cr(OH)3 + NaOH = NaCr(OH)4
2NaCr(OH)4 + 3Br2 + 8NaOH = 2Na2Cr2O4 + 6NaBr + 8H2O
3、(1)向黄血盐溶液中滴加碘水,溶液由黄色变成红色。
2[Fe(CN)6](黄色)+ I2 = 2[Fe(CN)6]3-(红色)+ 2I-
(2)将3mol·L-1的COCl2溶液加热,溶液由粉红色变蓝色。
[Co(H2O)6]2++ 4Cl-= CoCl42-(蓝色)+ 6H2O
再加入AgNO3溶液时,溶液由蓝色变红色,并有白色沉淀生成。
CoCl42-+ 4Ag++ 6H2O = [Co(H2O)6]2++ 4AgCl↓(白色)
(3)水浴加热一段时间后,有绿色沉淀生成。
[Ni(NH3)6]2++ 2H2O Ni(OH)2↓(绿色)+ 2NH4++ 4NH3↑
再加入氨水,沉淀又溶解,得蓝色溶液。
Ni(OH)2 + 2NH4++ 4NH3 = [Ni(NH3)6]2+(蓝色)+ 2H2O
4、A:(NH4)2Cr2O7 B:Cr2O3 C:N2 D:NaCrO2 E:CrO42- F:Cr2(SO4)3
(NH4)2Cr2O7 Cr2O3 + N2↑+ 4H2O
5、(1)需在光照下或升温使Cl2游离出Cl原子,为使生成的氯化铁从表面移去,反应温度需足够高。反应的产物是氯化铁。
(2)无水FeCl2 (3)[Fe(H2O)n]Cl2(n = 4,6)
(4)①H[FeCl4]或[H3O][FeCl4]或H3[FeCl6]或[H3O]3[FeCl6]
②Fe(CN)3或[Fe(CN)3]n或[Fe(CN)6]3- ③三(乙醚丙酮)合铁(Ⅲ)
(5)氧化铁的水合物 4Fe2++ 8HCO3-+ O2 = 4FeO(OH) + 8CO2 + 2H2O
或4Fe2++ 8HCO3-+ O2 = 2Fe2O3·nH2O + 8CO2 + (4-2n)H2O
6、(1)FeCl3遇(NH4)2C2O4生成稳定的[Fe(C2O4)3]3-,其稳定性比[FeSCN]2+大,因而加人少量KSCN溶液时不变红色。再加入盐酸时,C2O42-转化为弱酸HC2O4-或中强酸H2C2O4,而使[Fe(C2O4)3]3-被破坏,再由Fe3+与SCN-结合使溶液变红色。
(2)Co3+正电荷高,极化能力强,获得电子的能力强,极易得到一个电子,因而Co3+的盐不稳定,而Co2+的盐稳定。当与某些强场配体生成配合物时:3d6电子构型的Co3+在八面体场中t2g轨道全充满,eg轨道全空,分裂能大,晶体场稳定化能大,因而配离于稳定,如[Co(CN)6]3-。而3d7电子构型的Co2+在八面体强场中,高能量的eg轨道上有一个电子,该电子能量高而极易失去,因而配离子很不稳定,如[Co(CN)6]4-: [Co(CN)6]4- [Co(CN)6]3-
(3)将CoSO4溶于水后加入NaOH溶液,得到Co(OH)2沉淀。过滤后,向沉淀中加入盐酸至沉淀刚好全部溶解。将溶液蒸发、浓缩后得到CoCl2·6H2O晶体,该晶体在200~300℃加热脱水,即得到无水CoCl2。
(4)在50~100℃使粗Ni与CO反应生成液态的Ni(CO)4,分离后再将Ni(CO)4在200℃加热分解,便得到高纯度的镍。
7、(1)3Pt + 4HNO3 + 18HCl = 3H2PtCl6 + 4NO + 8H2O
H2PtCl6 + 2NH4Cl = (NH4)2PtCl6 + 2HCl (NH4)2PtCl6 Pt + 2NH3 + 2HCl↑+ 2Cl2
(2)H2PtCl6 + 2NaNO3 PtO2 + 3Cl2 + 2NO + 2NaOH PtO2 + 2H2 = Pt + 2H2O
实际上起催化作用的是反应中,二氧化铂被氢还原而成的铂黑。
(3)d2sp3,八面体,四面体空隙,面心立方晶胞含四个结构基元,即有8个K+,亦有8个四面体空隙,故占据率100%,[1/4,1/4,1/4 ]
8、14CuSO4 + 5FeS2 + 12H2O = 7Cu2S + 5FeSO4 + 12H2SO4
9、HgS + O2 = Hg + SO2
12Hg + 12NaCl + 4KAl(SO4)2 + 3O2 = 6Hg2Cl2 + 6Na2SO4 + 2K2SO4 + 2Al2O3 Hg + S = HgS
10、ZnCO3 + H2SO4 = ZnSO4 + CO2↑+ H2O ZnSO4 + BaS = ZnS↓+ BaSO4↓
Fe2+应首先用氧化剂使其氧化为Fe3+,再加碱使其生成Fe(OH)3沉淀除去; Ni2+可用金属锌置换除去:Ni2++ Zn = Zn2++ Ni
11、2AuS-+ 3Fe2++ 4H2O = 2Au + Fe3O4 + 2H2S + 4H+
12、A:TiCl4 B:AgCl C:TiCl3 D:Ti(OH)3 E:TiO(NO)2 F:TiO2或H2Ti3
13、A:NH4VO3 B:V2O5 C:NH3 D:(VO2)2SO4 E:NaVO3 F:VOSO4 G:Ag2O H:[Ag(NH3)2]OH
14、(1)A.CaWO4 + 2HCl = H2WO4 + CaCl2; B.H2WO4 + 2NH3·H2O = (NH4)2WO4 + 2H2O;
C.12(NH4)2WO4 + 12H2O = (NH4)10W12O41·5H2O + 14NH3·H2O;
D.(NH4)10W12O41·5H2O 12WO3 + 10H2O + 10NH3↑。
(2)3H2 + WO3 = 3H2O + W
△= 3×(-228)-(-764.1)= 80.1 = -RT1nK×10-3 K = 9.104 2×10-15
△= 3×(-242)-(-842.9)= 116.9 kJ/mol ln(K2/K1)= △(1/T1-1/T2)/R
K2 = 1时,T2 = 946.64 K
(3)W(s) + I2(g) WI2(g),当生成WI2(g) 扩散到灯丝附近的高温区时,又会立即分解出W而重新沉积在灯管上。
(4)每个W平均键合的Cl原子数4×1/2 = 2个,则18-n = 6×2,得n = 6或每个W原子与四个C1原子相连;共6×4 = 24个Cl。而每个Cl与两个W相连。所以Cl原子一共有24/2 = 12个,因此n = 18-12 = 6;或Cl原子只能在八面体的12条棱上。
15、(1)[Kr]4d55s1 第四周期ⅥB族 (2)10.3g/cm3 68.0 % (3)[Mo7O24]6- (4)正方体
(5)2MnS2 + 9O2 + 12OH- = 2MoO42- + 4SO42- + 6H2O
MoS2 + 6HNO3 = H2MoO4 + 2H2SO4 + 6NO 2NO + O2 = 2NO2
3NO2 + H2O = 2HNO3 + NO 2MoS2 + 9O2 + 6H2O2H2MoO4 + 4H2SO4
相关学案
这是一份北京市一零一中学高中化学竞赛第18讲 化学实验基础.doc学案,共14页。学案主要包含了竞赛要求,知识梳理,典型例题,知能训练等内容,欢迎下载使用。
这是一份北京市一零一中学高中化学竞赛第17讲 有机化合物的合成.doc学案,共22页。学案主要包含了竞赛要求,知识梳理,典型例题,知能训练等内容,欢迎下载使用。
这是一份北京市一零一中学高中化学竞赛第4讲 原子结构与元素周期律.doc学案,共10页。学案主要包含了竞赛要求,知识梳理,典型例题,知能训练等内容,欢迎下载使用。

