第4章 第1节 任意角、弧度制与任意角的三角函数-2022届高三数学一轮复习讲义(新高考)教案
展开这是一份第4章 第1节 任意角、弧度制与任意角的三角函数-2022届高三数学一轮复习讲义(新高考)教案,共10页。教案主要包含了教材概念·结论·性质重现,基本技能·思想·活动体验等内容,欢迎下载使用。
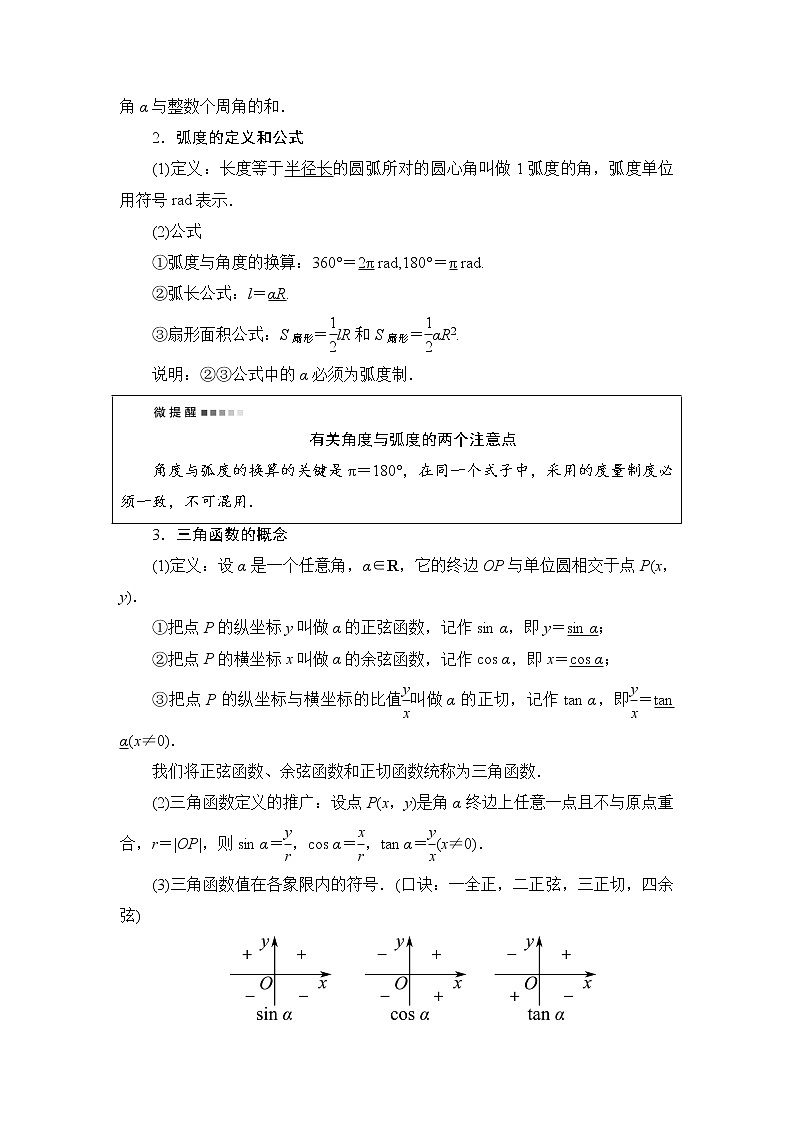
一、教材概念·结论·性质重现
1.角的概念
(1)分类eq \b\lc\{\rc\ (\a\vs4\al\c1(按旋转方向不同分为正角、负角、零角.,按终边位置不同分为象限角和轴线角.))
(2)终边相同的角:所有与角α终边相同的角,连同角α在内,可构成一个集合S={β|β=α+k·360°,k∈Z},即任一与角α终边相同的角,都可以表示成角α与整数个周角的和.
2.弧度的定义和公式
(1)定义:长度等于半径长的圆弧所对的圆心角叫做1弧度的角,弧度单位用符号rad表示.
(2)公式
①弧度与角度的换算:360°=2π rad,180°=π rad.
②弧长公式:l=αR.
③扇形面积公式:S扇形=eq \f(1,2)lR和S扇形=eq \f(1,2)αR2.
说明:②③公式中的α必须为弧度制.
有关角度与弧度的两个注意点
角度与弧度的换算的关键是π=180°,在同一个式子中,采用的度量制度必须一致,不可混用.
3.三角函数的概念
(1)定义:设α是一个任意角,α∈R,它的终边OP与单位圆相交于点P(x,y).
①把点P的纵坐标y叫做α的正弦函数,记作sin α,即y=sin α;
②把点P的横坐标x叫做α的余弦函数,记作cs α,即x=cs α;
③把点P的纵坐标与横坐标的比值eq \f(y,x)叫做α的正切,记作tan α,即eq \f(y,x)=tan α(x≠0).
我们将正弦函数、余弦函数和正切函数统称为三角函数.
(2)三角函数定义的推广:设点P(x,y)是角α终边上任意一点且不与原点重合,r=|OP|,则sin α=eq \f(y,r),cs α=eq \f(x,r),tan α=eq \f(y,x)(x≠0).
(3)三角函数值在各象限内的符号.(口诀:一全正,二正弦,三正切,四余弦)
二、基本技能·思想·活动体验
1.判断下列说法的正误,对的打“√”,错的打“×”.
(1)小于90°的角是锐角.(×)
(2)锐角是第一象限角,反之亦然.(×)
(3)相等的角终边一定相同,终边相同的角也一定相等.(×)
(4)三角形的内角必是第一、第二象限角.(×)
2.已知角α的终边经过点(-4,3),则cs α=( )
A.eq \f(4,5) B.eq \f(3,5) C.-eq \f(3,5) D.-eq \f(4,5)
D 解析:记P(-4,3),则x=-4,y=3,r=|OP|=eq \r(-42+32)=5.故cs α=eq \f(x,r)=eq \f(-4,5)=-eq \f(4,5).故选D.
3.已知sin A>0且tan A<0,则角A的终边在( )
A.第一象限 B.第二象限
C.第三象限 D.第四象限
B 解析:因为sin A>0,所以角A为第一或第二象限角;因为tan A<0,所以角A为第二或第四象限角,所以角A为第二象限角.
4.在与2 020°终边相同的角中,绝对值最小的角的弧度数为________.
-eq \f(7π,9) 解析:2 020°=eq \f(101π,9)=12π-eq \f(7π,9),所以与2 020°终边相同的角中,绝对值最小的角的弧度数为-eq \f(7π,9).
5.已知扇形的圆心角为60°,其弧长为2π,则此扇形的面积为________.
6π 解析:设此扇形的半径为r.由题意得eq \f(π,3)r=2π,所以r=6.所以此扇形的面积为eq \f(1,2)×2π×6=6π.
考点1 象限角及终边相同的角——基础性
1.(多选题)下列四个命题中,正确的是( )
A.-eq \f(3π,4)是第二象限角
B.eq \f(4π,3)是第三象限角
C.-400°是第四象限角
D.-315°是第一象限角
BCD 解析:-eq \f(3π,4)是第三象限角,故A错误;eq \f(4π,3)=π+eq \f(π,3),从而eq \f(4π,3)是第三象限角,故B正确;-400°=-360°-40°,是第四象限角,故C正确;-315°=-360°+45°,是第一象限角,故D正确.
2.集合eq \b\lc\{\rc\}(\a\vs4\al\c1(α\b\lc\|\rc\ (\a\vs4\al\c1(kπ+\f(π,4)≤α≤kπ+\f(π,2),k∈Z))))中的角所表示的范围(阴影部分)是( )
C 解析:当k=2n(n∈Z)时,2nπ+eq \f(π,4)≤α≤2nπ+eq \f(π,2)(n∈Z),此时α的终边在eq \f(π,4)~eq \f(π,2)内;当k=2n+1(n∈Z)时,2nπ+π+eq \f(π,4)≤α≤2nπ+π+eq \f(π,2)(n∈Z),此时α的终边在π+eq \f(π,4)~π+eq \f(π,2)内,结合选项知选C.
3.在-720°~0°范围内所有与45°终边相同的角为________.
-675°或-315° 解析:所有与45°终边相同的角表示为β=45°+k×360°(k∈Z).令-720°<45°+k×360°<0°(k∈Z),得-765°
一或三 解析:因为α是第二象限角,所以eq \f(π,2)+2kπ<α<π+2kπ,k∈Z,所以eq \f(π,4)+kπ
已知一扇形的圆心角为α,半径为R,弧长为l.
(1)若α=60°,R=10 cm,求扇形的弧长l;
(2)已知扇形的周长为10 cm,面积为4 cm2,求扇形的圆心角;
(3)若扇形的周长为20 cm,当扇形的圆心角α为多少弧度时,这个扇形的面积最大?
解:(1)因为α=60°=eq \f(π,3),
所以l=α·R=eq \f(π,3)×10=eq \f(10π,3)(cm).
(2)由题意得eq \b\lc\{\rc\ (\a\vs4\al\c1(2R+α·R=10,,\f(1,2)α·R2=4,))解得eq \b\lc\{\rc\ (\a\vs4\al\c1(R=1,,α=8))(舍去)或eq \b\lc\{\rc\ (\a\vs4\al\c1(R=4,,α=\f(1,2).))
故扇形的圆心角为eq \f(1,2).
(3)由已知得l+2R=20(cm).
(方法一)S=eq \f(1,2)lR=eq \f(1,2)(20-2R)R=10R-R2=-(R-5)2+25.
所以,当R=5 cm时,S取得最大值,且最大值为25 cm2,此时l=10 cm,α=2.
(方法二)S=eq \f(1,2)lR=eq \f(1,4)l(2R)≤eq \f(1,4)eq \b\lc\(\rc\)(\a\vs4\al\c1(\f(l+2R,2)))eq \s\up8(2)=25,
当且仅当l=2R=10,即R=5时,Smax=25 cm2,
此时α=2.
应用弧度制解决问题的方法
(1)利用扇形的弧长和面积公式解题时,要注意角的单位必须是弧度.
(2)求扇形面积的最大值问题,常转化为二次函数的最值问题,利用配方法使问题得到解决,也可以通过“配凑”法利用基本不等式求最值.
1.已知扇形的面积为2,扇形圆心角的弧度数是4,则扇形的周长为( )
A.2 B.4 C.6 D.8
C 解析:设扇形的半径为r(r>0),弧长为l.由扇形面积公式可得2=eq \f(1,2)lr=eq \f(1,2)αr2=eq \f(1,2)×4×r2,解得r=1,l=αr=4.所以所求扇形的周长为2r+l=6.
2.(2021·青铜峡市高三期中)《掷铁饼者》 取材于希腊的现实生活中的体育竞技活动,刻画的是一名强健的男子在掷铁饼过程中最具有表现力的瞬间.现在把掷铁饼者张开的双臂近似看成一张拉满弦的“弓”,掷铁饼者的手臂长约为eq \f(π,4)米,肩宽约为eq \f(π,8)米,“弓”所在圆的半径约为1.25米,你估测一下掷铁饼者双手之间的距离约为( )
A.1.012米 B.1.768米 C.2.043米 D.2.945米
B 解析:“弓”所在弧长为l=eq \f(π,4)+eq \f(π,4)+eq \f(π,8)=eq \f(5π,8),其所对圆心角为α=eq \f(\f(5π,8),\f(5,4))=eq \f(π,2),所以两手之间的距离约为eq \r(2)×1.25≈1.768.
考点3 三角函数的定义及应用——应用性
考向1 三角函数的定义
(1)已知点M在角θ终边的反向延长线上,且|OM|=2,则点M的坐标为( )
A.(2cs θ,sin θ) B.(-2cs θ,2sin θ)
C.(-2cs θ,-2sin θ) D.(2cs θ,-2sin θ)
C 解析:由任意角的三角函数定义,可知角θ的终边上的点M′的坐标为(2cs θ,2sin θ),其中|OM′|=2.因为|OM|=2,所以点M和点M′关于原点对称,所以点M的坐标为(-2cs θ,-2sin θ).
(2)(2020·深圳模拟)已知角α的终边过点P(-8m,-6sin 30°),且cs α=-eq \f(4,5),则m的值为( )
A.eq \f(1,2) B.-eq \f(1,2) C.±eq \f(1,2) D.±eq \f(\r(3),2)
A 解析:因为角α的终边过点P(-8m,-6sin 30°)=(-8m,-3),cs α=-eq \f(4,5)<0,所以角α的终边在第三象限,则m>0,|OP|=eq \r(64m2+9).
由cs α=eq \f(-8m,\r(64m2+9))=-eq \f(4,5),解得m=eq \f(1,2)(m>0).
三角函数定义的应用策略
(1)已知角α终边上一点P的坐标,可先求出点P到原点的距离r,然后用三角函数的定义求解.
(2)已知角α的终边所在的直线方程(注意分为两条射线),可先设出终边上一点的坐标,求出此点到原点的距离,然后用三角函数的定义求解.
(3)已知角α的某个三角函数值,求角α终边上一点P的坐标中的参数值,可根据定义中的两个量列方程求参数值.
考向2 三角函数值的符号
(1)(2020·全国卷Ⅱ)若α为第四象限角,则( )
A.cs 2α>0 B.cs 2α<0
C.sin 2α>0 D.sin 2α<0
D 解析:因为α是第四象限角,所以-eq \f(π,2)+2kπ<α<2kπ,k∈Z,所以-π+4kπ<2α<4kπ,k∈Z,所以角2α的终边在第三、第四象限或y轴的非正半轴上,所以sin 2α<0,cs 2α可正、可负、可为零.故选D.
(2)sin 2·cs 3·tan 4的值( )
A.小于0 B.大于0
C.等于0 D.大于等于0
A 解析:因为eq \f(π,2)<2<3<π<4<eq \f(3π,2),
所以sin 2>0,cs 3<0,tan 4>0.
所以sin 2·cs 3·tan 4<0.故选A.
(3)若sin αtan α<0,且eq \f(cs α,tan α)<0,则角α是( )
A.第一象限角 B.第二象限角
C.第三象限角 D.第四象限角
C 解析:由sin αtan α<0可知sin α,tan α异号,则α为第二或第三象限角.由eq \f(cs α,tan α)<0可知cs α,tan α异号,则α为第三或第四象限角.综上可知,α为第三象限角.
(1)三角函数值符号及角的终边位置判断.
已知角的三角函数值(sin α,cs α,tan α)中任意两个的符号,可分别确定出角的终边所在的位置,二者的交集即为该角的终边位置,注意终边在坐标轴上的特殊情况.
(2)三角函数值的符号规律.
一全正、二正弦、三正切、四余弦.
1.设α是第二象限角,P(x,4)为其终边上的一点,且cs α=eq \f(1,5)x,则tan α=( )
A.eq \f(4,3) B.eq \f(3,4) C.-eq \f(3,4) D.-eq \f(4,3)
D 解析:因为α是第二象限角,所以cs α=eq \f(1,5)x<0,即x<0.又cs α=eq \f(1,5)x=eq \f(x,\r(x2+16)),解得x=-3,所以tan α=eq \f(4,x)=-eq \f(4,3).
2.(2020·永州祁阳二模)已知角θ的顶点与原点重合,始边与x轴的正半轴重合,终边在直线y=-2x上,则sin 2θ=( )
A.eq \f(3,5) B.-eq \f(3,5) C.eq \f(4,5) D.-eq \f(4,5)
D 解析:在角θ的终边所在直线y=-2x上任取一点P(a,-2a)(a≠0),则r=|OP|=eq \r(5)|a|.由三角函数的定义知sin θ=eq \f(-2a,\r(5)|a|),cs θ=eq \f(a,\r(5)|a|),故sin 2θ=2sin θ·cs θ=2·eq \f(-2a,\r(5)|a|)·eq \f(a,\r(5)|a|)=-eq \f(4,5).故选D.
3.已知角α的终边经过点(3a-9,a+2),且cs α≤0,sin α>0,则实数a的取值范围是( )
A.(-2,3] B.(-2,3) C.[-2,3) D.[-2,3]
A 解析:因为cs α≤0,sin α>0,所以角α的终边在第二象限或y轴的正半轴上.所以eq \b\lc\{\rc\ (\a\vs4\al\c1(3a-9≤0,,a+2>0,))所以-2课程标准
命题解读
1.借助单位圆建立一般三角函数的概念,体会引入弧度制的必要性.
2.用几何直观和代数运算的方法研究三角函数的周期性、奇偶性(对称性)、单调性和最大(小)值等性质.
3.探索和研究三角函数之间的一些恒等关系.
4.利用三角函数构建数学模型,解决实际问题.
5.能用余弦定理,正弦定理解决简单的实际问题.
考查形式:一般为一个选择题或一个填空题和一个解答题
考查内容:三角函数的定义、图象与性质、同角三角函数基本关系、诱导公式、三角恒等变换、正弦定理、余弦定理.
备考策略:(1)熟练应用同角三角函数基本关系式、诱导公式、三角恒等变换公式化简、求值.
(2)重视对三角函数图象和性质的研究,注意将问题和方法进行归纳、整理.
(3)加强正弦、余弦定理应用方面的训练.
核心素养:数学抽象、直观想象、数学运算.
(1)判断象限角的两种方法.
图象法
在平面直角坐标系中,作出已知角并根据象限角的定义直接判断已知角是第几象限角
转化法
先将已知角化为k·360°+α(0°≤α<360°,k∈Z)的形式,即找出与已知角终边相同的角α,再由角α终边所在的象限判断已知角是第几象限角
(2)确定kα,eq \f(α,k)(k∈N*)的终边位置的步骤.
①用终边相同的角的形式表示出角α的范围.
②写出kα或eq \f(α,k)的范围.
③根据k的可能取值确定kα或eq \f(α,k)的终边所在的位置.
相关教案
这是一份新高考数学一轮复习讲义+分层练习 4.1《任意角、弧度制及任意角的三角函数》教案 (2份打包,原卷版+教师版),文件包含新高考数学一轮复习讲义+分层练习41《任意角弧度制及任意角的三角函数》教案原卷版doc、新高考数学一轮复习讲义+分层练习41《任意角弧度制及任意角的三角函数》教案原卷版pdf、新高考数学一轮复习讲义+分层练习41《任意角弧度制及任意角的三角函数》教案教师版doc、新高考数学一轮复习讲义+分层练习41《任意角弧度制及任意角的三角函数》教案教师版pdf等4份教案配套教学资源,其中教案共42页, 欢迎下载使用。
这是一份新高考数学一轮复习讲练教案4.1 任意角和弧度制及任意角的三角函数(含解析),共15页。
这是一份高考数学一轮复习教案 第3章_第1节_任意角、弧度制及任意角的三角函数(含答案解析),共10页。

