部编版《道德与法治》七年级上册知识点精编
展开
这是一份部编版《道德与法治》七年级上册知识点精编,共34页。
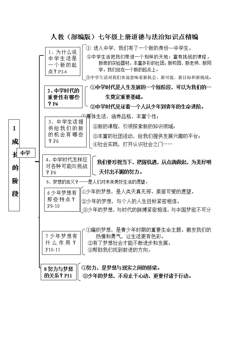
③ ②中学生活把我们带进一个别样的天地:富有挑战的课程, 新奇的实验器材,丰富多彩的社团,新校园、新老师、新同学,我们站在一个新的起点上。
③中学生活对我们来说意味着新机会、新可能、新目标和新挑战。
2、中学时代的重要性有哪些?P4
①中学时代是人生发展的一个新阶段,可以为我们的一生奠定重要基础。
②中学时代见证着一个人从少年到青年的生命进阶。
1成长
的阶段
3、中学生活提供给我们的新的机会有哪些?P6
①集体生活,涵养品格,丰富个性;
②新的课程,引领探索新的知识领域;
③丰富的社团活动,给我们提供发展兴趣的平台;
④社会实践,打开认识社会之门……
中学
4、中学时代怎样应对各种可能与挑战?P6
我们要珍视当下,把握机遇,从点滴做起,为美好明天付出不懈的努力。
5、梦想的含义?----是人们对未来美好生活的愿望。
6少年梦想有那些特点?P9-10
①少年的梦想,是人类天真无邪、美丽可爱的愿望。
②少年的梦想,与个人的人生目标紧密相连。
③少年的梦想,与时代的脉搏紧密相连,与中国梦密不可分。
7少年梦想有什么作用?P10-11
①编织梦想,是青少年时期的重要生命主题。激发我们的热情和勇气,让生活更有色彩。
②有了梦想社会才能不断进步和发展。
③帮助我们找到前进的方向。
8努力与梦想的关系?P11
①努力,是梦想与现实之间的桥梁。
②少年的梦想,不应止于心动,更要付诸于行动。
学习的含义:初中阶段学习是我们的重要任务。学习包括知识的获取,包括各种能力的培养。
2学习的特点?P17
①学习不仅局限在学校,生活中处处都是学习。
②学习不仅表现为接受和掌握,还表现为探究、发现、体验和感悟
③学习需要自觉、主动的学习的态度。
2成长
的滋养
④学习没有终点,我们应该树立终身学习的意识。
3学习有什么重要性(作用、意义、原因)?P18-19
①学习不仅能够让我们生存,而且能让我们拥有更充实的生活
学习
②学习就是给生命添加养料,如果不学习生命将会枯萎;
③学习点亮我们内心不熄的明灯,激发前进的动力。
4学习中的乐表现在哪些方面?P20
①对某方面具有强烈兴趣 ;
②找到志趣相投的同伴;
③自己解决某个问题;
④ 发现自己的潜能
5学习中的苦表现在哪些方面?P21
①学习过程需要集中注意力;
②耗费精力
③遇到困难和阻挠时需要调节不良情绪。
6.怎样学会学习?P22-23
①发现并保持对学习的兴趣
②掌握科学的学习方法。
③善于运用不同的学习方式。
1正确认识自己的重要性P27
① 正确认识自己,可以促进自我发展。
②确认识自己,可以促进与他人的交往。正确认识自己,有助于我们认识到自己离不开他人和社会,从而更好地理解、宽容和善待他人,与他人积极互动。
2正确认识自己的途径和方法P4
①我们可以从生理、心理、社会等方面来认识自己;(可以从身体特征和生理状况来认识自己,如自己的身体、相貌、体能、性别等;从个体心理特征来认识自己,如性格、气质等;可以从在群体中的关系来认识自己,如自己在家庭或班级中的角色。)
②通过自我评价来认识自己。(自我观察和分析,与他人比较)
3成长
的课题
③他人评价是我们认识自己的一面镜子(他人评价有助于我们形成对自己更为客观、完整、清晰的认识。)
3.怎样对待他人的评价?P30
我们要重视他人的态度与评价,但也要客观冷静分析,既不能盲从,也不能忽视。用理性的心态面对他人的评价。
自己
方法:用心聆听;勇于面对;平静拒绝;
4怎样做到接纳自己P33
①学会接纳自己,接纳自己,需要接纳自己的全部;
②既接纳自己的优点,也接纳自己的不完美;
③既接纳自己的性格,也接纳自己的身材、相貌;
④既接纳自己的现在,也接纳自己的过去;
⑤接纳自己,需要乐观的心态,更需要智慧与勇气。
5怎样做到欣赏自己
P33-34
①学会欣赏自己,欣赏自己的独特,欣赏自己的优点,欣赏自己的努力,欣赏自己为他人的奉献;
②欣赏自己,不是骄傲自大,也不是目中无人;
③既能为自己鼓掌,也能为他人喝彩。
①做更好的自己,就要扬长避短。
6怎样做更好的自己?P34-36
②做更好的自己,需要主动改正缺点。
③做更好的自己,需要不断激发自己的潜能。
④更好的自己,是在和他人共同生活的过程中不断成长的;更是在为他人、为社会带来福祉的过程中实现的。
⑤学会接纳欣赏自己。
朋友圈的变化P40
① 交往范围扩大,朋友圈扩大,交往内容更丰富;
②朋友圈变小,交往更深入,关系更密切。
③启示:朋友成为我们生命中越来越重要的部分。
友谊的作用?P41-43
90
①我们的言谈举止、兴趣爱好甚至性格等都或多或少的受到朋友的影响;
②朋友,见证了我们一起走过的成长历程,我们需要真诚的朋友;
③朋友丰富了我们的生活经验,友谊让我们更深刻地体悟生命的美好。
3、友谊的特质(特征)p44-46
①友谊是一种亲密的关系;
②友谊是平等的、双向的;
③友谊是一种心灵的相遇.
4、友谊的澄清(怎样正确认识友谊)p46-48
中学时代怎样应对各种可能与挑战?P6
①友谊不是一成不变的。
②竞争并不必然伤害友谊,关键是我们对待竞争的态度。
(在竞争中能坦然接受并欣赏朋友的成就,做到自我反省和激励。)
③友谊不能没有原则。(遵守道德和法律的要求。)
5、建立友谊的方法(如何建立友谊)p49-50
少年梦想有那些特点?P9-10
④友谊可以带来快乐,有时也会带来困扰。
4友谊的天空
①需要开放自己;
②需要持续的行动;
③需要面带微笑、记住对方的名字、真诚夸赞等。
6、呵护友谊的方法(如何呵护友谊)p51-53
①需要用心关怀对方;
②需要学会尊重对方 。
③需要学会正确处理冲突,如保持冷静,坦诚交流;
④需要正确对待交友中受到的伤害 。
⑤学会同多数人和睦相处,对所有人以诚相待。
7、如何处理交友中的冲突?P52
努力与梦想的关系?P11
①冲突发生时,可以相互协商,寻找彼此能够接受的解决方式;
②保持冷静、坦诚交流、及时处理、承担责任、换位思考。
8.网上交友的特点?P55 网上交友具有虚拟、平等、自主等特点
利:①互联网为我们提供了交友的平台
9、网上交友的利与弊P52
P52
努力与梦想的关系?P11
②上网搜集学习资料,查找相关信息,也在这个虚拟的时空中交往
③超越时空的限制,开辟了人际交往的新通道,拓展交往圈;
④网上交往满足我们的一些心理需要,不必承担现实交往中那么多压力和责任。
弊:①关闭了与他人沟通的心灵之门;
②虚拟的交往难以触摸的生活中的真实。
10、如何慎重结交网友p56-58
P52
努力与梦想的关系?P11
①理性辨别、慎重选择;
②具有一定的自我保护意识;
③将网上朋友转化为现实中的朋友需要慎重;④学会在现实中与同伴交往。
1、了解教师职业(教师的作用和使命)
P61
①教师是一个古老的职业,是教师是人类文明的主要传承者之一;
②教师是履行教育教学职责的专业人员,承担教书育人的使命。
③今天的教师要努力成为有理想信念、有道德情操、有扎实学识、有仁爱之心的好教师。
2、为什么会出现风格不同的老师?P63
由于年龄、学识、阅历、性格、情感与思维方式等差异,每位老师解决问题的方法和表达方式不同,由此呈现出不同的风格。
3、怎样对待不同风格的老师?P63
①承认老师的差别,接纳和尊重不同风格的老师;
②发现不同风格老师的优点,寻找接纳老师的理由;
③了解教师教育行为的目的,理解老师;
④主动交往,拉近师生间的距离。
①“教学相长”教与学是师生相互陪伴、相互促进、共同成长的过程;
②一方面,我们的学习离不开老师的引领和指导;
③另一方面,我们与老师交流互动,也可以促进老师更好地“教”
4、如何理解教学相长
5师生
之间
①接纳不同风格的老师、欣赏老师的优点;
②尊重老师,不仅表现在言谈举止上,更要尊重老师的劳动和人格;
③换位思考、增进对老师的理解和关心;
④学会正确对待老师的表扬和批评,及时沟通,化解冲突。
5、怎样和老师交往?怎样建立和谐的(新型的)师生关系?
①学会正确对待老师的表扬和批评,是我们成长的重要内容;
②老师的表扬意味着肯定、鼓励和期待,激励我们更好地学习和发展;
③老师的批评意味着关心、提醒和劝诫,可以帮助我们反省自己,改进不足;
④对待老师的批评,我们要把注意力放在老师批评的内容和用意上,理解老师的良苦用心;
6、如何对待老师的表扬和批评
教学相长、亦师亦友、学生乐于学习,老师寓教于乐,师生彼此尊重、相互关心、携手共进,这是师生交往的良好状态。
7、师生交往的良好状态是什么
①自我反思,冷静、客观地分析原因;
②相信善意,多些宽容和理解;
③坦诚相待,注意沟通方式;(主动找老师交换意见,选择恰当的时间、地点和场合)
④求同存异,主动关心、尊重老师;
③坦诚相待,注意沟通方式;(主动找老师交换意见,选择恰当的时间、地点和场合)
④求同存异,主动关心、尊重老师;
8、与老师发生矛盾时的解决办法
家庭是由婚姻关系、血缘关系或收养关系结合成的亲属生活组织。
家庭承担着经济、教育、抚养和赡养等功能。
家是我们身心的寄居之所,是我们心灵的港湾。
在中国人的心目中,家是代代传承、血脉相连的生活共同体,是甜蜜、温暖、轻松的避风港。
1、谈谈你对家的理解P71-73
2、(为什么)孝亲敬长的原因/意义/重要性P74
①在中国的家庭文化中,“孝”是重要的精神内涵。
②孝亲敬长是中华民族的传统美德,也是每个中国公民的法律义务。
3、怎样孝亲敬长?(做法、技巧)P74-75
①尽孝在当下。从现在开始,用行动表达孝敬之心。
②尊敬双亲长辈,听取他们的意见和教导。
③与双亲长辈保持亲近、融洽的关系,倾听他们的声音。
④认真学习,不辜负父母的期望;体谅父母,平日主动承担力所能及的家务劳动。
→
①含义:每个人心中都有一份对家人割舍不断的情感,就是家庭中的亲情之爱。
②亲情之爱表现:每个家庭的亲情表现不尽相同,有的温馨和睦,有的自然随和,有的磕磕绊绊,有的内敛深沉;在现实生活中,由于亲人的离开或新成员的出现,我们的家庭结构也会随之变化。但是只要我们用心感悟就会发现,亲情仍在,尽管它的表现形式可能会发生变化。
4、谈谈你对亲情认识P76
①进入初中后随着独立意识与逆反心理的出现,我们开始审视父母给予我们的爱,开始质疑父母,甚至挑战父母的权威和经验。
②作为两代人,由于我们与父母在心智、学识、经历等方面差异较大,对问题的理解、感受等方面必然存在差异,冲突难以避免。
③父母与子女双方都较少换位思考,不尊重对方,两代人缺乏沟通交流的技巧。
5、为什么父母与子女之间有冲突P79
①接纳父母的不完美;
②尊重父母,感恩父母;
③学会换位思考、理解父母行为中蕴含的爱,体谅父母的爱心与苦心;
④克服逆反心理、及时沟通、化解冲突。
6、怎样化解亲子冲突?(怎样与父母沟通交流? 怎样构建和谐的家庭?)
1)、随着社会历史的演进,现代家庭的结构、规模、观念等都发生了不同程度的变化。家庭变得越来越小.p85
2)随着人口的迁移和流动、现代沟通手段的丰富,家庭成员的交流、沟通方式发生了较大的变化。 p85
3)家庭氛围越来越平等、民主。 P85
4)关心世界和国家大事,探讨社会和人生问题,学习现代科学文化知识,创建学习型家庭,参与社区活动,这些已成为现代家庭生活的重要内容。
7、现代家庭结构的变化有哪些?(特点)p84
①帮助家庭成员舒缓情绪。
②明确自己是不偏不倚的中立者。
③引导家庭成员看到对方的优点。
④帮助家庭成员走出“面子”困境。
8、怎样充当小小粘合剂?p8
6、亲情之爱
①一代又一代的个体生命实现了人类生命的接续。
②每个人的生命不仅仅是“我”的生命,还是“我们”的生命。
③在生命的接续中,人类生命不断发展,人类的精神文明也不断积累和丰富。
1、生命接续的意义(为什么说生命有接续?)
生命接续的意义(为什么说“生命有接续”?)
①生命来之不易,是独特的,不可逆的,也是短暂的。(生命的特点)
②生命是脆弱的、艰难的,也是坚强的、有力量的,生命是崇高的、神圣的。
③生命是宝贵的,生命价值高于一切。(生命至高无上。)
他人生命同自己生命一样重要。
2、为什么要敬畏生命?(为什么说生命至上?)
①珍惜自己和他人的生命。
②不漠视自己和他人的生命。
③谨慎地对待生命关系、处理生命问题。
④尊重、关注、关怀和善待身边的每一个人。
3、怎样敬畏生命?(如何做到“休戚与共”?)
7、生命的思考
⑴爱护身体
①关心身体的状况,养成健康的生活方式,如合理的饮食;适量的运动等。
②关注自己的内在感受,珍视自己的肉体生命。
③增强安全意识、自我保护意识,提高安全防范能力,掌握一些基本的自救自护方法。
⑵养护精神
①守住自己的心灵,发现生活中的真、善、美。
②不丢失优秀的民族文化,发扬民族精神。
4、怎样守护生命?
⑴消极影响:
①可能会使我们感到失落、焦虑等负面情绪。
②如果一味沉浸在负面情绪中,我们就容易消沉,甚至做出不恰当的行为。
⑵积极影响:
①得意时,挫折会使我们更清醒,避免盲目乐观、精神懈怠。②失意时,挫折会使我们获得更加丰富的生活经验。
5、挫折的影响?
6、怎样战胜挫折?
⑴态度:挫折是我们生命成长的一部分,是正常的,要及时调整自己,正确对待挫折。
⑵行动:①每个人的生命都蕴含一定的承受力、自我调节和自我修复的能力。我们要发现、发掘自己的生命力量。②培养自己面对困难的勇气和坚强的意志。③善于借助外力,向他人寻求帮助,获得他人的支持和鼓励。
(1)热爱学习,乐于实践,敞开胸怀,尝试与他人、社会、自然建立联系,在探索中让生命充盈。
(2)关注自身,关爱他人,关心社会,消融冷漠。
(3)将个体生命和他人、集体、民族、国家的命运联系在一起,在平凡中创造伟大。
(1)人与人在相互依存和彼此关切中感受温暖,传递温暖。
(2)所有的冷漠也许都有理由,然而没有人愿意遭遇到冷漠。生命拒绝冷漠。
(1)我们不仅要关注自身的发展,而且要关切他人的生命,设身处地地思考并善待他人。
(2)我们用心对待自己和他人,不仅能将自己的生命照亮,而且可以温暖他人、照亮他人,甚至温暖世界、照亮世界。
(3)让我们用真诚、热情、给予去感动、改变他人,消融冷漠,共同营造—个互信、友善、和谐的社会。
(1)能够活出自己的人生,实现自我价值,这样的一生是值得的;
(2)在看到别人的需要时付出自己的爱心,无论事情大小,都能承担起自己的责任,这样的一生是值得的。
(3)将个人追求建立在人类共同需要的基础上,这样的一生是值得的。
8、如何认识生命的意义?
11、怎样拒绝冷漠?
10、为什么拒绝冷漠?
9、怎样活出生命的精彩?
(1)探索生命的意义,是人类生命的原动力之一。
(2)生命是独特的,生命意义是具体的。每个人的生活不尽相同,我们都是在自己的生活经历中一点一点地建构自己,形成人们所说的“我的人生”。
(3)生命的意义需要自己发现和创造。
7、怎样的一生是值得过的?
7、生命的思考

