


人教版 (新课标)必修2第一节 开发利用金属矿物和海水资源课时练习
展开
这是一份人教版 (新课标)必修2第一节 开发利用金属矿物和海水资源课时练习,共11页。试卷主要包含了单项选择题,综合题等内容,欢迎下载使用。
1.X、Y、Z、M、N 代表五种金属,有以下反响:①Y 与 M 用导线连接放入稀硫酸中, M 上冒气泡; ②M、N 为电极,与 N 的盐溶液组成原电池,电子从 M 极流出,经过外电路,流入 N 极;③Z+2H2O(冷水)=Z(OH)2+H2↑;④水溶液中,X+Y2+=X2++Y;那么这五种金属的活动性由强到弱的顺序为( )
A. Z>X>Y>M>N B. Z>Y>X>M>N C. Z>X>Y>N>M D. X>Y>M>N>Z
2.a、b、c、d为短周期元素。a的单质既能与强酸反响又能与强碱反响,a的简单离子与 cd- 含有相同的电子数,b原子与c原子的最外层电子数相同。以下说法正确的选项是( )
A. 简单氢化物的热稳定性:b>c
B. 原子半径:b>a>c>d
C. 工业上可以电解熔融的a的氧化物来制得a的单质
D. cd- 中各元素原子的最外层均满足8电子稳定结构
3.以下金属中,通常采用热复原法冶炼的是( )
A. Na B. Al C. Fe D. Ag
4.以下关于资源综合利用和环境保护的化学方程式与工业生产实际不相符的是( )
A. 海水提溴时用 SO2 吸收 Br2 蒸气: SO2+Br2+2H2O=H2SO4+2HBr
B. 将煤气化为可燃性气体: C(s)+H2O高温__CO(g)+H2(g)
C. 用电解法冶炼金属镁: 2MgO( 熔融 ) 通电__2Mg+O2↑
D. 燃煤时参加 CaCO3 脱硫: 2CaCO3+2SO2+O2高温__2CaSO4+2CO2
5.工业上冶炼单质钠的反响为2NaCl →一定条件 2Na+Cl2↑该方法在金属冶炼中被称为〔 〕
A. 电解法 B. 热复原法 C. 热分解法 D. 置换法
6.以下离子在海水中含量最多的是〔 〕
A. 氯离子 B. 镁离子 C. 铁离子 D. 钙离子
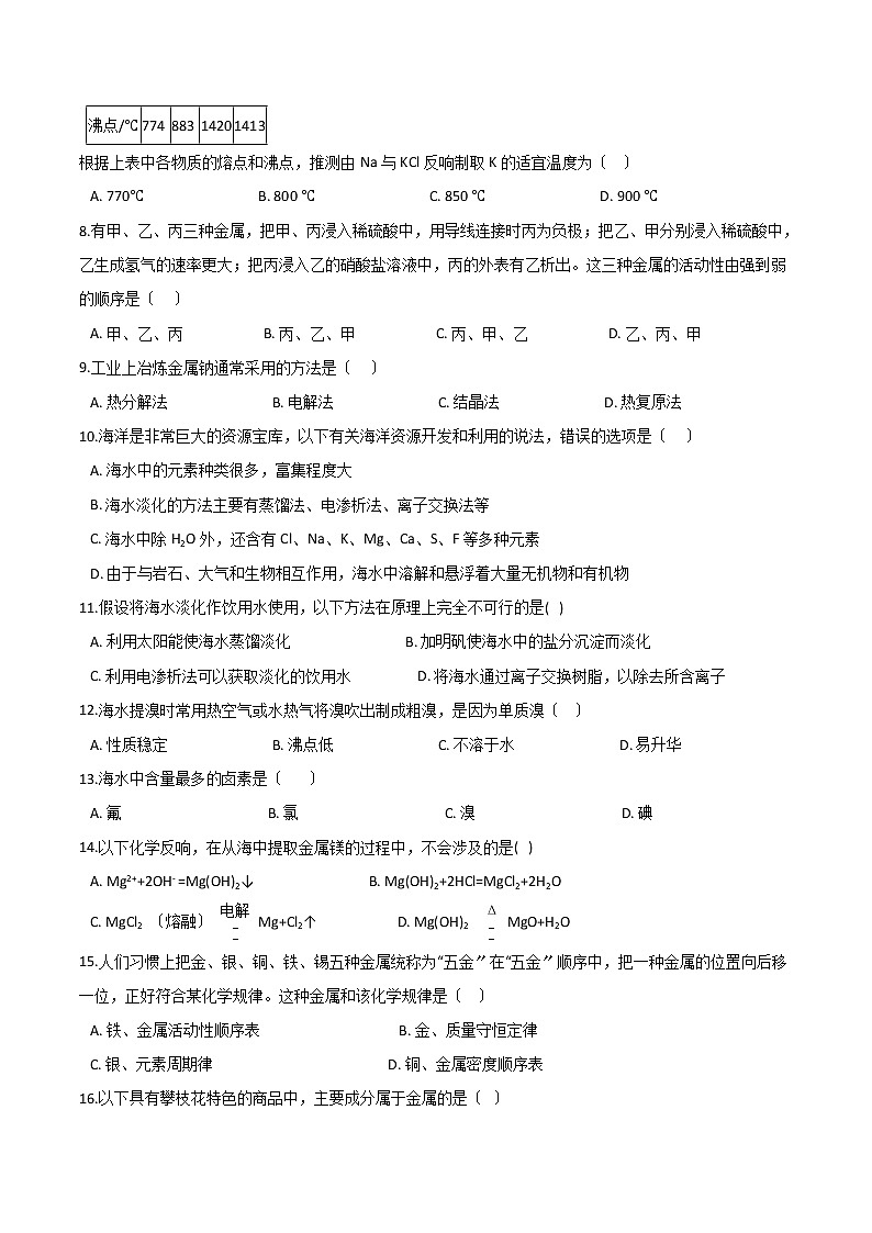
7.在熔融状态下,Na与KCl存在可逆反响:Na+KCl ⇌ NaCl+K,通过调整温度,可利用金属Na来制取K。
根据上表中各物质的熔点和沸点,推测由Na与KCl反响制取K的适宜温度为〔 〕
A. 770℃ B. 800 ℃ C. 850 ℃ D. 900 ℃
8.有甲、乙、丙三种金属,把甲、丙浸入稀硫酸中,用导线连接时丙为负极;把乙、甲分别浸入稀硫酸中,乙生成氢气的速率更大;把丙浸入乙的硝酸盐溶液中,丙的外表有乙析出。这三种金属的活动性由强到弱的顺序是〔 〕
A. 甲、乙、丙 B. 丙、乙、甲 C. 丙、甲、乙 D. 乙、丙、甲
9.工业上冶炼金属钠通常采用的方法是〔 〕
A. 热分解法 B. 电解法 C. 结晶法 D. 热复原法
10.海洋是非常巨大的资源宝库,以下有关海洋资源开发和利用的说法,错误的选项是〔 〕
A. 海水中的元素种类很多,富集程度大
B. 海水淡化的方法主要有蒸馏法、电渗析法、离子交换法等
C. 海水中除H2O外,还含有Cl、Na、K、Mg、Ca、S、F等多种元素
D. 由于与岩石、大气和生物相互作用,海水中溶解和悬浮着大量无机物和有机物
11.假设将海水淡化作饮用水使用,以下方法在原理上完全不可行的是( )
A. 利用太阳能使海水蒸馏淡化 B. 加明矾使海水中的盐分沉淀而淡化
C. 利用电渗析法可以获取淡化的饮用水 D. 将海水通过离子交换树脂,以除去所含离子
12.海水提溴时常用热空气或水热气将溴吹出制成粗溴,是因为单质溴〔 〕
A. 性质稳定 B. 沸点低 C. 不溶于水 D. 易升华
13.海水中含量最多的卤素是〔 〕
A. 氟 B. 氯 C. 溴 D. 碘
14.以下化学反响,在从海中提取金属镁的过程中,不会涉及的是( )
A. Mg2++2OH- =Mg(OH)2↓ B. Mg(OH)2+2HCl=MgCl2+2H2O
C. MgCl2 〔熔融〕 电解__ Mg+Cl2↑ D. Mg(OH)2 Δ__ MgO+H2O
15.人们习惯上把金、银、铜、铁、锡五种金属统称为“五金〞在“五金〞顺序中,把一种金属的位置向后移一位,正好符合某化学规律。这种金属和该化学规律是〔 〕
A. 铁、金属活动性顺序表 B. 金、质量守恒定律
C. 银、元素周期律 D. 铜、金属密度顺序表
16.以下具有攀枝花特色的商品中,主要成分属于金属的是〔 〕
A. A B. B C. C D. D
二、综合题
17.海水是人类珍贵的自然资源,从海水中可以提取多种化工原料,局部流程如以下图。
请答复以下问题:
〔1〕请写出海水淡化的两种方法:________、 ________。
〔2〕通入热空气吹出Br2 , 利用了Br2的 ________(填序号)。
a.氧化性
b.复原性
c.挥发性
〔3〕操作Ⅰ用SO2水溶液吸收Br2 , 有关反响的离子方程式为________。
〔4〕写出操作Ⅱ通氯气后发生的离子方程式________。
〔5〕为使母液中的MgCl2转化为Mg(OH)2 , 从原料来源及经济效益角度考虑, 试剂①最好选用 ________ 。
a.氨水
b.氢氧化钙
c.氢氧化钠
〔6〕操作Ⅲ的化学方程式为________ 。
18.海洋是一座巨大的化学资源宝库,从中可以提取多种化学物质。从淡化海水中提取溴是海水综合利用的重要途径,其流程如图:
完成以下填空
〔1〕写出一种工业上海水淡化的方法________。
〔2〕过程Ⅱ中物质X可以选SO2吸收溴,写出该反响的化学方程式________。
〔3〕过程I、Ⅱ要到达的目的是________。
〔4〕写出过程Ⅲ反响的离子方程式________。
19.
〔1〕H2O的沸点高于H2S是因为________;H2O分子比H2S分子稳定是因为________。
〔2〕Al和铁红发生铝热反响的化学方程式________,该反响的用途是________(任写一条)。
20.除了金、铂等极少数金属外,绝大多数金属元素以化合物的形式存在于自然界。利用金属活泼性的不同,可以采用不同的冶炼方法获取金属。
〔1〕“霍尔一埃鲁铝电解法〞 是以氧化铝为原料、冰晶石为熔剂通过电解的方法制得铝,该反响的化学方程式是________。
〔2〕获得金属锰一般用“ 铝热法〞,即在高温下用铝与二氧化锰反响,该反响的化学方程式是________,其中的复原剂是________。
〔3〕“ 皮江法〞 冶炼镁的工业流程如下所示:
①气体a是________;
②粉碎、粉磨的目的是________和________;
③复原炉中将空气抽出,使炉内近似真空的原因是________。
答案解析局部
一、单项选择题
1.【答案】 A
【解析】①Y与M用导线连接放入稀硫酸中,M上冒气泡,说明M作为原电池的正极,活泼性MN;③Z+2H2O(冷水)=Z(OH)2+H2↑,Z的化学性质非常活泼;④水溶液中,X+Y2+=X2++Y,X可以置换出Y的盐溶液中的Y,所以活泼性X>Y,所以五种金属活动性由强到弱的顺序为:Z>X>Y>M>N;
故答案为:A。
①Y 与 M 用导线连接放入稀硫酸中, M 上冒气泡,那么Y>M;
②M、N 为电极,与 N 的盐溶液组成原电池,电子从 M 极流出,经过外电路,流入 N 极,那么M>N;
③Z+2H2O(冷水)=Z(OH)2+H2↑,那么Z的化学性质活泼;
④水溶液中,X+Y2+=X2++Y,那么X>Y
即Z>X>Y>M>N
2.【答案】 C
【解析】A.元素的非金属性越强,氢化物越稳定,非金属性O>S,那么氢化物的热稳定性:O>S,即c>b,故A不符合题意;
B.同一周期,从左到右,原子半径逐渐减小,同一主族,从上到下,原子半径逐渐增大,因此原子半径:a>b>c>d,故B不符合题意;
C.工业上可以电解熔融的氧化铝来制得铝,故C符合题意;
D. cd- 为OH- , 其中H元素原子的最外层为2电子稳定结构,故D不符合题意;
故答案为:C。
a、b、c、d为短周期元素。a的单质既能与强酸反响又能与强碱反响,a为Al元素;a的简单离子含有10个电子,那么 cd- 含有10个电子,为OH- , 那么c为O元素,d为H元素;b原子与c原子的最外层电子数相同,b为S元素,据此分析解答。
3.【答案】 C
【解析】A.Na用电解方法冶炼,A不符合题意;
B.Al用电解方法冶炼,B不符合题意;
C.Fe采用热复原法冶炼,C符合题意;
D.Ag用热分解的方法冶炼,D不符合题意。
故答案为:C。
金属的冶炼一般有电解法、热复原法、热分解法、物理别离法;
电解法:冶炼活泼金属K、Ca、Na、Mg、Al,一般用电解熔融的氯化物〔Al是电解熔融的三氧化二铝〕制得;
热复原法:冶炼较不活泼的金属Zn、Fe、Sn、Pb、Cu,常用复原剂有〔C、CO、H2等〕;
热分解法:Hg、Ag用加热分解氧化物的方法制得;
物理别离法:Pt、Au用物理别离的方法制得。
4.【答案】 C
【解析】 A. 二氧化硫可以和溴单质发生氧化复原反响生成氢溴酸和硫酸,即 SO2+Br2+2H2O=2HBr+H2SO4 ,故A与工业生产相符;
B.焦炭在高温下可以和水蒸气发生反响生成氢气和一氧化碳,即C〔s〕+H2O〔g〕 高温__ CO〔g〕+H2〔g〕,故B与工业生产相符;
C.Mg为活泼金属,通常用电解熔融的氯化镁的方法冶炼,MgCl2〔熔融〕 通电__ Mg+Cl2↑,而MgO熔点很高,熔融时消耗大量的能量而增加生产本钱,故C与工业生产不符;
D.燃煤时参加CaCO3脱硫的化学方程式为:2CaCO3+2SO2+O2 高温__ 2CaSO4+2CO2 , 故D与工业生产相符;
故答案为:C。
C、由于氧化镁的熔点较高,故冶炼镁用的是熔融的氯化镁
5.【答案】 A
【解析】制备钠这种活泼的金属,用到的是电解法,故A项符合题意
故答案为:A
钾钙钠镁铝,用的是电解法;锌铁锡铅铜,用的是热复原法;汞用的是热分解法
6.【答案】 A
【解析】海水当中最多的是水,其次是氯化钠,故含量最多的是氯离子,故A符合题意
故答案为:A
解决此类问题需要了解海水的主要成分
7.【答案】 C
【解析】钠的活泼性没有钾强,该反响之所以能发生是因为钾的沸点低于钠的沸点,当其他三种物质均为液态时,便于生成的K蒸气不断逸出,使反响向生成K的方向进行而制得K,所以适宜的温度应该最低高于K的沸点,同时要保证其他物质处于液态,所以温度应该大于801℃,小于883℃,只有C符合;
故答案为:C。
题目有问题,发现KCl的熔点高与沸点,故无法作答。
8.【答案】 B
【解析】一般来说,作原电池负极的金属活动性较强,把甲、丙浸入稀硫酸中,用导线连接时丙为负极,那么金属活动性强弱丙>甲;把乙、甲分别浸入稀硫酸中,乙生成氢气的速率更大,不同金属与相同的酸反响,金属的活动性越强其生成氢气的速率越大,所以金属活动性强弱:乙>甲;把丙浸入乙的硝酸盐溶液中,丙的外表有乙析出,说明丙的金属活动性大于乙,通过以上分析知,金属活动性强弱顺序是:丙>乙>甲;
故答案为:B。
甲、丙浸入稀硫酸中,用导线连接时丙为负极 ,故活泼性丙>甲, 乙、甲分别浸入稀硫酸中,乙生成氢气的速率更大 ,故乙>甲, 把丙浸入乙的硝酸盐溶液中,丙的外表有乙析出 ,故丙>乙
9.【答案】 B
【解析】活泼性不同的金属用不同的冶炼方法如图: ,Na为活泼金属,应用电解法冶炼,
故答案为B。
电解法应用在不能用复原法、置换法冶炼生成单质的活泼金属(如钠、钙、钾、镁等)和需要提纯精炼的金属(如精炼铝、镀铜等)。
10.【答案】 A
【解析】A.海水中溶解和悬浮有大量的无机物和有机物,按含量计,水中的H、O两种元素,加上Cl、Na、K、Mg、Ca、S、C、F、B、Br、Sr等11种超过总量的99%,其他为微量元素,70余种,总计含有80多种元素,海水中元素种类多,总储量大,富集程度低,因此,从海水中提取物质需要解决物质的富集的问题,故A符合题意;
B.海水淡化的主要方法有:蒸馏法、电渗析法、离子交换法等,故B不符合题意;
C.在海水中迄今已发现的化学元素达80多种。含量较高的元素除组成水的氢、氧元素外,还有氯、钠、镁、硫、钙、钾、溴、碳、锶、硼、氟等,故C不符合题意;
D.与岩石、大气和生物相互作用,海水中溶解和悬浮有大量无机物和有机物,海水中主要的化学元素总计80多种,故D不符合题意;
故答案为A。
由于海水的体积很大,故富集程度很低。
11.【答案】 B
【解析】A、海水蒸馏能得到蒸馏水,可以将海水淡化,故不选A;
B、明矾只能吸附不溶于水的固体颗粒,加明矾不能使海水中的可溶性盐沉淀而淡化,
C、电渗析法最先用于海水淡化制取饮用水和工业用水,故不选C;
D、将海水通过离子交换树脂使海水淡化是一种已被应用的海水淡化方法,故不选D。
故答案为:B;
根据海水的淡化方法进行判断,注意氢氧化铝吸附的是水中的悬浮物。
12.【答案】 B
【解析】通入热空气或水蒸气吹出Br2 , 利用的是液溴沸点低、易挥发的性质,且溴可溶于水,与化学性质稳定无关,且溴不具有易升华的性质,B项符合题意;
故答案为:B。
溴的沸点较低,加热会变为溴蒸气。
13.【答案】 B
【解析】卤族元素包括:F、Cl、Br、I,海水中所含化学元素的含量排序:氧、氢、氯、铜、镁、硫、钙等,所以海水中含量最多的卤素是氯,故B符合题意。
海水中含有最多的含卤化合物是氯化钠。
14.【答案】 D
【解析】A、利用石灰乳把海水中的Mg2+转化为Mg(OH)2沉淀,选项A涉及;
B、利用盐酸把Mg(OH)2转化为MgCl2 , 选项B涉及;
C、电解熔融MgCl2制得Mg和Cl2 , 选项C涉及;
D、不涉及氢氧化镁分解生成氧化镁和水,选项D未涉及。
故答案为:D。
海水提镁的过程是镁离子与石灰乳反响生成氢氧化镁、氢氧化镁转化为氯化镁,电解氯化镁生成金属镁。
15.【答案】 A
【解析】A.在金属活动性顺序表中,金属活动性强弱顺序是Sn、Fe、Cu、Ag、Au,所以将铁向后移一位,遵循金属活动性顺序表规律,A符合题意;
B.这几种金属之间不反响,不最小质量守恒定律,B不符合题意;
C.在元素周期表中,其原子序数大小顺序是Au、Sn、Ag、Cu、Fe,将Ag向后移动一位,不遵循元素周期律,C不符合题意;
D.这几种金属的密度大小顺序是Au、Sn、Ag、Cu、Fe,将Cu向后移动一位,不遵循密度顺序表,D不符合题意;
故答案为:A
熟记金属活动顺序。
16.【答案】 B
【解析】A.苴却砚主要成分是硅酸盐,不是金属,A不符合题意;
B.钛零件主要成分是金属钛合金,B符合题意;
C.国胜茶主要成分是纤维素等有机化合物,C不符合题意;
D. 油底肉主要成分为蛋白质和脂肪,属于有机物,D不符合题意;
故答案为:B。
此题主要考查金属的概念。金属是一种具有光泽〔即对可见光强烈反射〕、富有延展性、容易导电、导热等性质的物质。 据此进行分析解答。
二、综合题
17.【答案】 〔1〕蒸馏法;电渗析法、离子交换法等中的任意两种
〔2〕c
〔3〕SO2+Br2+2H2O=4H++SO42-+2Br-
〔4〕Cl2+2Br-=Br2+Cl-
〔5〕b
〔6〕MgCl2(熔融) 电解__ Mg+Cl2↑
【解析】〔1〕海水淡化可用离子交换法,电渗析法,蒸馏法等
〔2〕可吹出,说明溴蒸汽沸点低,且易挥发
〔3〕二氧化硫有复原性,溴有氧化性发生了氧化复原反响 SO2+Br2+2H2O=4H++SO42-+2Br-
〔4〕通入氯气后发生的离子反响为 Cl2+2Br-=Br2+Cl-
〔5〕 为使母液中的MgCl2转化为Mg(OH)2, 从原料来源及经济效益角度考虑 那么选用的是氢氧化钙
〔6〕制取镁为电熔融的氯化镁。化学方程式为 MgCl2(熔融) 电解__ Mg+Cl2↑
海水资源虽然丰富,但大多比拟分散比方从海水中提取溴,由于溴的浓度很低,所以需要反复富集来提取,最难的是理解富集的过程。
18.【答案】 〔1〕蒸馏法、电渗析法、离子交换法
〔2〕SO2+Br2+2H2O=H2SO4+2HBr
〔3〕富集溴元素
〔4〕Cl2+2Br-=Br2+2Cl-
【解析】〔1〕可以采用蒸馏法、电渗析法或离子交换法对海水进行淡化;〔2〕二氧化硫吸收溴单质,发生氧化复原反响,生成硫酸和溴化氢,反响的化学方程式是:SO2+Br2+2H2O=H2SO4+2HBr;〔3〕步骤Ⅰ得到的Br2的浓度很小,屡次用SO2反复吸收,最终用Cl2处理,可以获得大量的工业溴;
故答案为:富集溴元素;〔4〕向含溴离子的溶液中通入氯气,生成溴单质和氯离子,反响的离子方程式是:Cl2+2Br-=Br2+2Cl-;
(1)海水淡化的方法有蒸馏法,膜法〔电渗析、反渗透〕、冷冻法、离子交换法等,其中蒸馏法、膜法是是主要方法
(2)1ml二氧化硫和1ml溴单质及2ml水反响生成1ml硫酸和2ml溴化氢
〔3〕第一步用氯气置换出溴单质,得浓度稍大的溴溶液;第二步用二氧化硫反复吸收溴单质,为了得到浓度更大的溴溶液。
〔4〕氯气置换溴单质:Cl2+2Br-=Br2+2Cl-
19.【答案】 〔1〕水分子间存在氢键;H-O键键能大于H-S键键能
〔2〕2Al+Fe2O3 高温__ Al2O3+2Fe;焊接钢轨(或冶炼高熔点金属)
【解析】(1) H2O含有氢键,那么熔沸点比H2S高;键能越大越稳定,H2O分子比H2S分子稳定是因为H-O键键能大于H-S键键能;
(2)铁红主要成分是Fe2O3 , Al和Fe2O3高温条件下发生铝热反响的化学方程式为 2Al+Fe2O3高温__2Fe+Al2O3 ;该反响放出大量热,可用于焊接钢轨(或冶炼高熔点金属)。
〔1〕氢键影响氢化物的沸点,键能影响物质的稳定性;
〔2〕铁红的主要成分是Fe2O3 , 能与Al高温下发生置换反响,反响过程中放出大量热;
20.【答案】 〔1〕2Al2O3(熔融)通电__冰晶石4Al+3O2↑
〔2〕4A+3MnO2 高温__ 3Mn+2Al2O3;Al
〔3〕CO2;加快反响速率;使反响充分进行;防止生成的镁被空气中的氧气氧化
【解析】〔1〕该反响为工业电解氧化铝制备铝,其化学方程式为: 2Al2O3(熔融)通电__冰晶石4Al+3O2↑ ;〔2〕题中 “铝热法〞,指铝热反响,所以该反响的化学方程式为4A+3MnO2 高温__ 3Mn+2Al2O3 , 该反响中Al的化合价升高,所以Al是复原剂;〔3〕①白云石[CaMg(CO3)2]可以看成为CaCO3·MgCO3 , 那么其煅烧之后产生的气体为CO2;②粉碎、粉磨的目的是增加反响物的接触面积,以加快反响速率,同时使得反响充分进行;③镁是活泼金属,易被空气氧化,所以使炉内近似真空是为了防止制得的镁被空气氧化。
〔1〕制备铝单质时可以采用电解熔融的氧化铝得到单质铝和氧气;
〔2〕利用铝单质与其他某些金属氧化物可以发生氧化复原反响生成金属单质与铝的氧化物的原理,来制备某些金属单质或合金的方法叫做铝热法;
〔3〕固体物质参与的反响,接触面积会影响反响速率,接触面积越大,反响速率就越快。物质
K
Na
KCl
NaCl
熔点/℃
63.6
97.8
770
801
沸点/℃
774
883
1420
1413
A.苴却砚
B.钛零件
C.国胜茶
D.油底肉
相关试卷
这是一份2020-2021学年第一节 开发利用金属矿物和海水资源测试题,共5页。
这是一份高中化学人教版 (新课标)必修2第四章 化学与自然资源的开发利用第二节 资源综合利用,环境保护课后练习题,共13页。试卷主要包含了单项选择题,综合题等内容,欢迎下载使用。
这是一份人教版 (新课标)必修2第一节 开发利用金属矿物和海水资源第2课时同步练习题,共6页。试卷主要包含了海水水资源的利用,海水化学资源的开发利用,海洋资源的综合利用等内容,欢迎下载使用。
