2020-2021学年第二十五章 概率初步综合与测试教学设计
展开
这是一份2020-2021学年第二十五章 概率初步综合与测试教学设计,共11页。教案主要包含了典例探究 发散思维,课堂小结,反思提高,基础训练 考点达标等内容,欢迎下载使用。
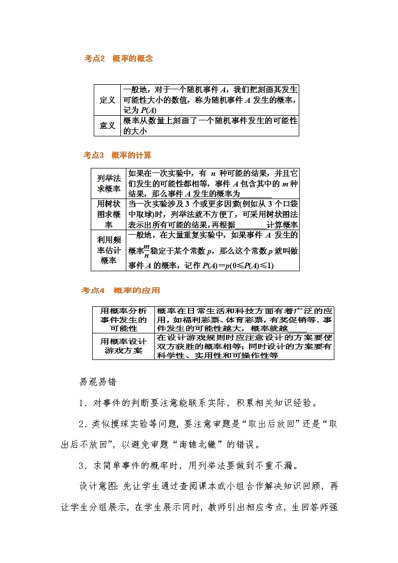
概率复习课教学目标1.会运用列举法,画树状图,计算简单事件发生的概率。2.了解大量重复实验时频率可作为事件发生概率的估计值。3.通过概率的计算,解决一些简单的实际问题。教学重点与难点重点:理解事件发生的频率与概率之间的关系, 能运用列表法计算简单事件发生的概率.能设计符合要求的简单概率模型.难点:1.让学生初步体会如何评判某件事情是否“合算”,并利用它对现实生活中的一些现象进行评判.2.用实验或模拟实验的方法估计一些复杂的随机事件发生的概率。教学准备:多媒体课件教学过程:易混易错1.对事件的判断要注意能联系实际,积累相关知识经验。2.类似摸球实验等问题,要注意审题是“取出后放回”还是“取出后不放回”,以避免审题“南辕北辙”的错误。3.求简单事件的概率时,用列举法要做到不重不漏。设计意图:先让学生通过查阅课本或小组合作解决知识回顾,再让学生分组展示,在学生展示同时,教师引出相应考点,生回答师强调补充完善,从而达到以下目的:1、能正确判断自然和社会现象中的一些必然事件、不可能事件、不确定事件。2、会在具体情境中了解概率的意义,运用列举法计算简单事件发生的概率。3、能通过实验,获得事件发生的频率。4、能运用概率和统计的相关知识综合解决一些实际问题。5、通过易混易错这一环节,达到他山之石可以攻玉。一、典例探究 发散思维师:出示课件:例1 有两个事件,事件A:367人中至少有2人生日相同;事件B:抛掷一枚均匀的骰子,朝上的面点数为偶数.下列说法正确的是【 】A.事件A、B都是随机事件B.事件A、B都是必然事件C.事件A是随机事件,事件B是必然事件D.事件A是必然事件,事件B是随机事件生1:在随机试验中,可能出现也可能不出现,而在大量重复试验中具有某种规律性的事件叫做随机事件,据此直接得出结果。必然事件表示在一定条件下,必然出现的事情。生2: 因此,∵全年共365天,∴事件A:367人中至少有2人生日相同是必然事件。∵事件B:抛掷一枚均匀的骰子,朝上的面点数为偶数是随机事件。故选D。师:方法点析:随机现象与事件发生的可能性是概率中有关概念的核心,是概率这部分的基石。本题属于容易题,解决这类问题,首先要明确基本概念,并以此为依据,逐一辨识,其次要积累一些日常生活经验。师:出示课件:例2 在一个口袋中有4个完全相同的小球.把它们分别标号为1、2、3、4.随机地摸取一个小球然后放回.再随机地摸出一个小球.求下列事件的概率: (1)两次取的小球的标号相同; (2)两次取的小球的标号的和等于4.分析:(1)先列表展示所有可能的结果数为16,再找出两次取的小球的标号相同的结果数,然后根据概率的概念计算即可;(2)从表中找出两次取的小球的标号的和等于4的结果数,然后根据概率的概念计算即可;生:解:画出树状图为: 由图可知共有16种等可能的结 果,其中两次取得小球队标号相同有4种(记为A),标号的和等于4的有 3种(记为B)∴P(A)==P(B)=师:方法点析:当一次试验涉及多个因素(对象)时,常用“列表法”或“树状图法”求出事件发生的等可能性,然后找出要求事件发生的结果数,根据概率的意义求其概率.师:出示课件:例3 若一个三位数的十位数字比个位数字和百位数字都大,则称这个数为“伞数”.现从1,2,3,4这四个数字中任取3个数,组成无重复数字的三位数.(1)请画出树状图并写出所有可能得到的三位数;(2)甲、乙二人玩一个游戏,游戏规则是:若组成的三位数是“伞数”,则甲胜;否则乙胜.你认为这个游戏公平吗?试说明理由.师:分析:(1)首先根据题意画出树状图,由树状图即可求得所有可能得到的三位数;(2)由(1),可求得胜与乙胜的概率,比较是否相等即可得到答案.生1:解:(1)画树状图得:所有得到的三位数有24个,分别为:123,124,132,134,142,143,213,214,231,234,241,243,312,314,321,324,341,342,412,,413,421,423,431,432.…生2:这个游戏不公平.∵组成的三位数中是“伞数”的有:132,142,143,231,241,243,341,342,共有8个,∴甲胜的概率为,而乙胜的概率为,∴这个游戏不公平.师:方法点析:游戏的公平性是通过概率来判断的,在得分相等的前提下,如果对于参加游戏的每一个人获胜的概率相等,则游戏公平,否则不公平;在概率不等的前提下,可将概率乘以相应得分,结果相等即公平,否则不公平.这种题目还可能在游戏规则不公平的基础上要求学生修改游戏规则使游戏公平,规则的修改只能在规则上做文章,不能修改规则之外的设置,规则的修改一般有两种选择:一是修改规则中所界定的数字或所考查的事件,二是给每种出现的结果赋予适当的分值。游戏规则的修改具有开放性,但在修改过程中要掌握“简洁且符合题意即可”的原则,力求避免“言多必失”。师:出示课件:例4 某商场为了吸引顾客,举行抽奖活动,并规定:顾客每购买100元的商品,就可以随机抽取一张奖券,抽得奖券“紫气东来”、“化开富贵”、“吉星高照”,就可以分别获得100元、50元、20元的购物券,抽得“谢谢惠顾”不赠购物券;如果顾客不愿意抽奖,可以直接获得购物券10元,小明购买了100元的商品,他看到商场公布的前10000张奖券的抽奖结果如下:奖券种类紫气东来化开富贵吉星高照谢谢惠顾出现张数(张)500100020006500(1)求“紫气东来”奖券出现的频率;(2)请你帮助小明判断,抽奖和直接获得购物券,哪种方式更合算?说明理由.师:分析:(1)根据频数、频率和总量的关系计算即可。(2)算出每张奖券获得的购物券金额的平均数,与10比较即可。生:解:(1)“紫气东来”奖券出现的频率为500÷ 10000 = 5%。
(2)平均每张奖券获得的购物券金额为(元)∵14>10,∴选择抽奖更合算。师:出示课件:例5 阅读对话,解答问题.(1)分别用a、b表示小冬从小丽、小兵袋子中抽出的卡片上标有的数字,请用树状图法或列表法写出(a,b)的所有取值;(2)求在(a,b)中使关于x的一元二次方程x2-ax+2b=0有实数根的概率. 生:解:(1)(a,b)对应的取值为: ba 1231(1,1)(1,2)(1,3)2(2,1)(2,2)(2,3)3(3,1)(3,2)(3,3)4(4,1)(4,2)(4,3) (2)∵方程x2-ax+2b=0有实数根,∴Δ=a2-8b≥0,∴使a2-8b≥0的(a,b)有(3,1),(4,1),(4,2),∴P(Δ≥0)==.师:方法点析:概率与代数、几何的综合运用其本质还是求概率,只不过是需要应用代数和几何的方法确定某些限制条件的事件数.一般的方法是利用列表或树状图求出所有等可能的情形,再求出满足所涉及知识的情形,进一步求概率.设计意图:围绕考点,挑选部分中考题作为典型例题,一让学生知道中考对概率考什么?怎么考?二让学生通过典型例题解答,在复习回扣考点同时掌握一些解题方法和处理技巧。二、课堂小结,反思提高1. 通过本节课的学习,哪些是你记忆深刻的?生1:会运用列举法,画树状图,计算简单事件发生的概率。生2:了解大量重复实验时频率可作为事件发生概率的估计值。生3.通过概率的计算,解决一些简单的实际问题。2. 本节课的学习值得思考的还有是什么?生1:游戏的公平性是通过概率来判断的,在得分相等的前提下,如果对于参加游戏的每一个人获胜的概率相等,则游戏公平,否则不公平;在概率不等的前提下,可将概率乘以相应得分,结果相等即公平,否则不公平.这种题目还可能在游戏规则不公平的基础上要求学生修改游戏规则使游戏公平,规则的修改只能在规则上做文章,不能修改规则之外的设置,规则的修改一般有两种选择:一是修改规则中所界定的数字或所考查的事件,二是给每种出现的结果赋予适当的分值。游戏规则的修改具有开放性,但在修改过程中要掌握“简洁且符合题意即可”的原则,力求避免“言多必失”。生2:用实验或模拟实验的方法估计一些复杂的随机事件发生的概率。设计意图: 组织学生小结,并作适当的补充,从知识、方法和情感三方面归纳小结,进行反思.有困惑的学生,课后和老师交流.三、基础训练 考点达标1.一个不透明的盒子中装有2个红球和1个白球,它们除颜色外都相同.若从中任意摸出一个球,则下列叙述正确的是( )A.摸到红球是必然事件 B.摸到白球是不可能事件 C.摸到红球比摸到白球的可能性相等 D.摸到红球比摸到白球的可能性大2.绿豆在相同条件下的发芽试验,结果如下表所示:每批粒数n100300400600100020003000发芽的粒数m9628238257094819122850发芽的频数0.9600.9400.9550.9500.9480.9560.950则绿豆发芽的概率估计值是 ( )A.0.96 B.0.95 C.0.94 D.0.90 3.在一个不透明的口袋里装有分别标有数字1,2,3,4四个小球,除数字不同外,小球没有任何区别,每次实验先搅拌均匀.(1)若从中任取一球,球上的数字为偶数的概率为多少?(2)若从中任取一球(不放回),再从中任取一球,请用画树状图或列表格的方法求出两个球上的数字之和为偶数的概率.(3)若设计一种游戏方案:从中任取两球,两个球上的数字之差的绝对值为1为甲胜,否则为乙胜,请问这种游戏方案设计对甲、乙双方公平吗?说明理由.设计意图:通过基础训练,考点达标,及时获知学生对所复习知识掌握情况,并最大限度地调动全体学生学习数学的积极性,使每个学生都能有所收益、有所提高,明确哪些学生需要在课后加强辅导,达到全面提高的目的.四、布置作业 巩固练习1—12题.板书设计概 率考点1 事件的分类考点2 概率的概念考点3 概率的计算考点4 概率的运用 例1 例2 例3 例4 例5
相关教案
这是一份初中数学人教版九年级上册25.1.2 概率教案设计,共7页。教案主要包含了教学目标,教学重点,教学过程,列表法等内容,欢迎下载使用。
这是一份【期末押题复习】人教版数学九年级上册 期末突破-专题05 概率初步(单元精练),文件包含期末押题复习人教版数学九年级上册期末突破-专题05概率初步单元精练解析版docx、期末押题复习人教版数学九年级上册期末突破-专题05概率初步单元精练原卷版docx等2份教案配套教学资源,其中教案共21页, 欢迎下载使用。
这是一份初中第二十五章 概率初步综合与测试教案设计,共4页。教案主要包含了教材分析,学法指导,教学过程分析等内容,欢迎下载使用。

