

初中第二节 动物体的结构层次巩固练习
展开第二章 细胞怎样构成生物体
一、选择题
第二节动物体的结构层次
测试时间:30 分钟
1. 人体肌肉细胞和神经细胞在形态和功能上存在差异,这主要是()
A. 细胞生长的结果 B. 细胞分裂的结果
C. 细胞分化的结果 D. 环境影响的结果
2.有关下图的描述正确的是()
这是细胞生长的过程
这是细胞分化的过程
神经细胞来源于胚胎干细胞,但两者完全不同
心肌细胞与胚胎干细胞的形态、结构不同,功能相同
下列有关组织的概念叙述正确的是()
组织是构成植物体的基本单位
组织是由形态相似,结构和功能相同的细胞构成的细胞群
组织是由形态不同、功能相似的细胞构成的细胞群
组织是彼此不同的细胞构成的细胞群
4.下列关于细胞分裂、分化的叙述,错误的是()
细胞分裂过程中染色体的变化最为明显
细胞分裂产生的新细胞与原细胞所含的遗传物质是一样的
细胞分化产生了不同的细胞群,形成了不同的组织
细胞分化过程中,染色体先复制加倍再均等分配
5.下列可称为组织的有()
①肝脏②心脏③血液④皮肤⑤骨组织⑥神经细胞
A. ①②③B. ③④⑥C. ②④⑤D. ③⑤
6.若你的手指不慎被划伤,你会感到疼痛,则说明皮肤中含有
()
A. 上皮组织B. 肌肉组织
C. 神经组织D. 结缔组织
人的生长发育需要各种营养物质,与人体吸收营养物质有关的系统是()
A. 生殖系统 B. 消化系统 C. 循环系统 D. 内分泌系统
下列属于器官结构层次的是()
A. 神经元B. 胃 C. 血 液 D. 人 体
9.人的皮肤损伤,更易因细菌感染而发炎,该现象说明皮肤具有的组织及功能是()
上皮组织、保护功能
上皮组织、分泌功能
结缔组织、营养功能
肌肉组织、收缩和舒张功能
10.下列关于人体器官和系统的叙述中,不正确的是()
肝脏、心脏、胃、大脑都是器官
系统由多个组织构成,能完成一种或几种生理功能
器官的结构特点是与它的生理功能相适应的
器官一般由四种基本组织构成,并以某种组织为主
扬子鳄的结构层次是()
细胞→组织→器官→系统→个体
细胞→组织→个体
细胞→器官→组织→系统→个体
细胞→组织→器官→个体
二、非选择题
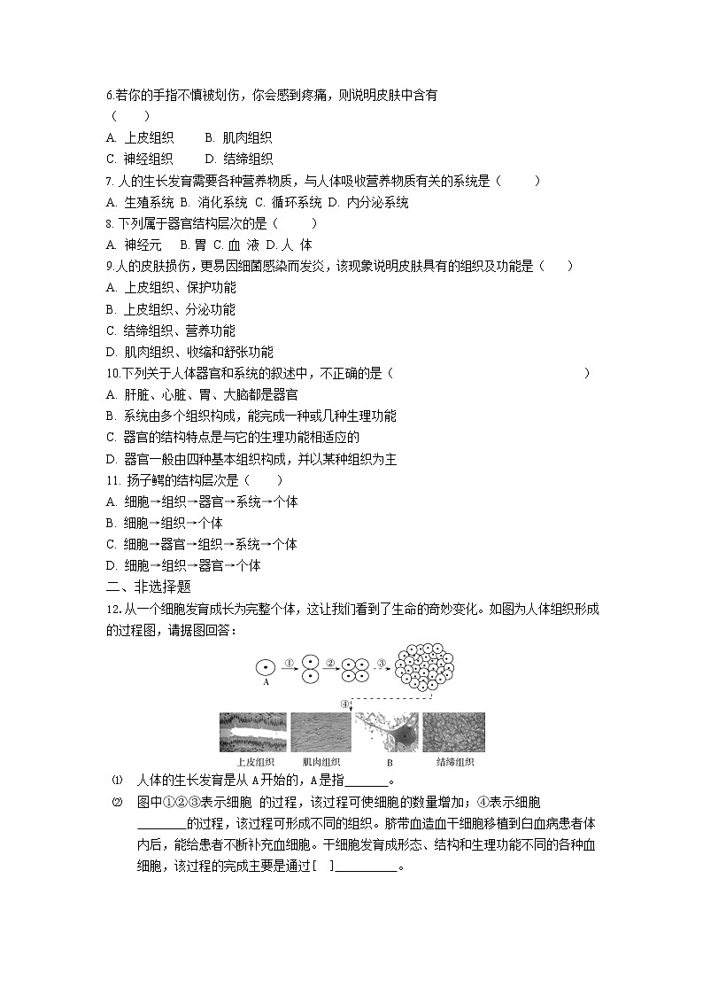
从一个细胞发育成长为完整个体,这让我们看到了生命的奇妙变化。如图为人体组织形成的过程图,请据图回答:
人体的生长发育是从 A 开始的,A 是指 。
图中①②③表示细胞 的过程,该过程可使细胞的数量增加;④表示细胞
的过程,该过程可形成不同的组织。脐带血造血干细胞移植到白血病患者体
内后,能给患者不断补充血细胞。干细胞发育成形态、结构和生理功能不同的各种血
细胞,该过程的完成主要是通过[] 。
图中 B 为 组织,人体内的血液属于 组织。
人体的结构层次由小到大依次是:细胞→组织→器官→ →人体。
13.如图表示人体的不同结构层次,请据图分析回答下列问题。
(1)整个人体都是由 A 发育而来的,A 是 。
(2)A 通过细胞的 形成 B。在此过程中, 先复制加倍,随后
分成两份,分别进入两个新细胞中。
(3)B 通过细胞的 形成 C,在该过程中,细胞的形态、结构和功能产生了差异。
( 4 ) 由不同的 C 按照一定的次序结合在一起构成的行使一定功能的结构叫做
[] 。
(5)在图中所示的结构层次中,人体具有而植物不具有的是[] 。
答案
答 案 C
解析细胞通过分裂产生的新细胞在形态、结构和生理功能上发生差异性的变化,这个过程叫做细胞分化。
答 案 B
解析在个体发育过程中,一个或一种细胞通过分裂产生的后代,在形态、结构和生理功能上发生差异性的变化,这个过程叫做细胞分化,图示为细胞分化过程。
答 案 B
解析细胞分化产生了不同的细胞群,每个细胞群都是由形态相似,结构、功能相同的细胞联合在一起形成的,这样的细胞群叫做组织。
答 案 D
解析细胞分裂过程中,染色体先复制加倍再均等分配,D 错误。
答 案 D
解析肝脏、心脏、皮肤都是由不同的组织构成的器官。骨组织、血液都属于结缔组织。神经细胞是细胞。
答 案 C
解析人体的神经组织由神经细胞构成,能够感受刺激,产生并传导兴奋。若你的手指不慎被划伤,你会感到疼痛,说明皮肤中含有神经组织。
答 案 B
解析消化系统的功能是消化食物和吸收营养物质,循环系统的功能是运输体内的物质,内分泌系统的功能是分泌激素,通过激素调节人体的生理功能,生殖系统主要与生殖有关。
答 案 B
解析胃是由上皮组织、肌肉组织、结缔组织等不同的组织按照一定的次序结合在一起构成的器官。
答 案 A
解析正常情况下,皮肤表面的上皮组织对人体具有保护作用。
答 案 B
解析器官是由不同的组织按照一定的次序结合在一起构成的行使一定功能的结构。能够共同完成一种或几种生理功能的多个器官按照一定的次序组合在一起构成系统,B 错误。
答 案 A
解析扬子鳄属于爬行动物,结构层次为细胞→组织→器官→系统→个体。
12. 答案 (1)受精卵 (2)分裂 分化 ④ 细胞分化 (3)神经 结缔 (4)系统
解析 (1)受精卵是新生命的起点,人体的生长发育是从 A 受精卵开始的。(2)图中①②③ 过程中只有细胞数目的增加,细胞的形态、结构没有发生变化,因此①②③表示细胞分裂的过程;④过程中细胞的形态、结构等发生了变化,因此④表示细胞分化的过程,该过程可形成不同的组织。(3)图中的 B 是神经组织,主要由神经细胞构成,具有感受刺激,产生和传导兴奋的作用。结缔组织的种类很多,骨组织、血液等都属于结缔组织,具有连接、支持、保护等作用。(4)人体的结构层次由小到大依次是:细胞→组织→器官→系统→人体。
13. 答案 (1)受精卵 (2)分裂染色体平均 (3)分化 (4)D器官 (5)E 系统
解析 (1)细胞是人体结构和功能的基本单位,人体是由一个受精卵发育而来的。(2)A 受精卵通过细胞分裂形成 B,在细胞的分裂过程中染色体的变化最明显,染色体先复制加倍, 然后平均分成两份,分别进入两个新细胞中。(3)在个体发育过程中,一个或一种细胞通过分裂产生的后代,在形态、结构和生理功能上发生差异性的变化,这个过程叫做细胞分化。细胞分化的结果是形成组织。(4)由不同的组织按照一定的次序结合在一起构成的行使一定功能的结构叫做器官。(5)人体具有而植物不具有的结构层次是系统。
初中人教版 (新课标)第二节 动物体的结构层次精品巩固练习: 这是一份初中人教版 (新课标)第二节 动物体的结构层次精品巩固练习,共12页。试卷主要包含了0分),【答案】C,【答案】D,【答案】A等内容,欢迎下载使用。
初中生物人教版 (新课标)七年级上册第二节 植株的生长课后练习题: 这是一份初中生物人教版 (新课标)七年级上册第二节 植株的生长课后练习题,共7页。试卷主要包含了选择题,非选择题等内容,欢迎下载使用。
2020-2021学年第二单元 生物体的结构层次第二章 细胞怎样构成生物体第四节 单细胞生物练习题: 这是一份2020-2021学年第二单元 生物体的结构层次第二章 细胞怎样构成生物体第四节 单细胞生物练习题,共4页。试卷主要包含了选择题,非选择题等内容,欢迎下载使用。