





所属成套资源:-2022学年人教版八年级物理上册教材习题变式训练
人教版八年级上册第三章 物态变化综合与测试同步测试题
展开
这是一份人教版八年级上册第三章 物态变化综合与测试同步测试题,文件包含第三章物态变化单元达标检测试卷原卷版docx、第三章物态变化单元达标检测试卷解析版docx等2份试卷配套教学资源,其中试卷共15页, 欢迎下载使用。
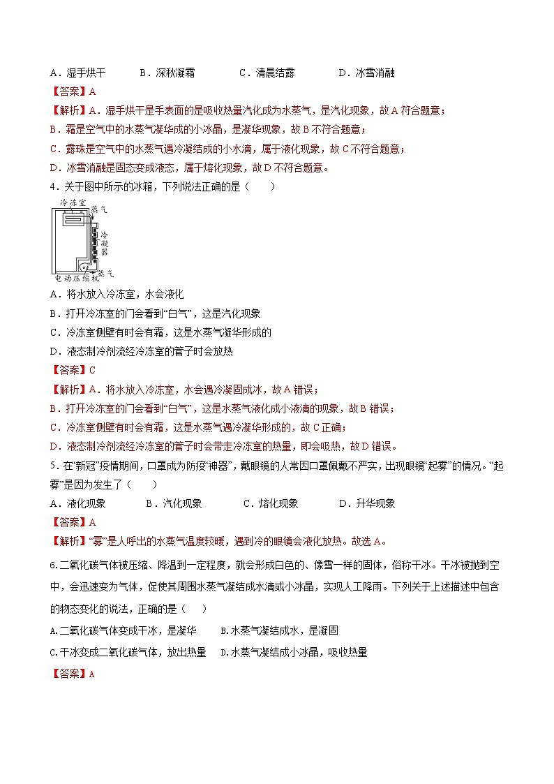
第三章 物态变化单元达标检测精品试卷 说明:本试卷满分100分,考试时间90分钟一、选择题(8个小题,每小题3分,共24分)1.学校在预防新冠肺炎期间,要求对每位师生进行体温检测。下列说法正确的是( )A.体温计的量程是35℃~45℃B.体温计的分度值是1℃C.检测某同学体温是36.8℃,该同学体温正常D.冰水混合物的温度一定为0℃【答案】C【解析】A.体温计测量的范围是35∼42℃,故A错误;B.体温计分度值是0.1℃,故B错误;C.人的正常体温大约37℃左右,则体温是36.8℃属于正常体温,故C正确;D.在标准大气压下,冰水混合物的温度是0℃,故D错误。2.在炎热夏季无风的环境中,剥出冰棒后可以看到冰棒周围会冒“白气”。小明和小强分别画出甲、乙两幅图来反映冰棒周围“白气”的情形。则下列有关物态变化过程和现象的说法,正确的是( ) A.图甲符合实际,“白气”属于液化现象B.图乙符合实际,“白气”属于汽化现象C.吃冰棒解热是熔化过程,吸热D.冰棒从冰箱拿出后包装袋上出现的“白霜”属于凝固现象【答案】C【解析】AB.冰棒周围会冒“白气”,是空气中的水蒸气遇到温度低的冰棒后,液化形成的小水珠,由于小水珠的密度大于空气的密度,故“白气”应向下运动,故AB错误;C.吃冰棒解热是因为冰棒熔化需要吸收热量,达到降温的效果,故C正确;D.冰棒从冰箱拿出后包装袋上出现的“白霜”是由空气中的水蒸气遇到低温的冰棒直接凝华形成的小冰晶,故D错误。3.下列物态变化中,属于汽化的是( ) A.湿手烘干 B.深秋凝霜 C.清晨结露 D.冰雪消融【答案】A【解析】A.湿手烘干是手表面的是吸收热量汽化成为水蒸气,是汽化现象,故A符合题意;B.霜是空气中的水蒸气凝华成的小冰晶,是凝华现象,故B不符合题意;C.露珠是空气中的水蒸气遇冷凝结成的小水滴,属于液化现象,故C不符合题意;D.冰雪消融是固态变成液态,属于熔化现象,故D不符合题意。4.关于图中所示的冰箱,下列说法正确的是( )A.将水放入冷冻室,水会液化B.打开冷冻室的门会看到“白气”,这是汽化现象C.冷冻室侧壁有时会有霜,这是水蒸气凝华形成的D.液态制冷剂流经冷冻室的管子时会放热【答案】C【解析】A.将水放入冷冻室,水会遇冷凝固成冰,故A错误;B.打开冷冻室的门会看到“白气”,这是水蒸气液化成小液滴的现象,故B错误;C.冷冻室侧壁有时会有霜,这是水蒸气遇冷凝华形成的,故C正确;D.液态制冷剂流经冷冻室的管子时会带走冷冻室的热量,即会吸热,故D错误。5.在“新冠”疫情期间,口罩成为防疫“神器”,戴眼镜的人常因口罩佩戴不严实,出现眼镜“起雾”的情况。“起雾”是因为发生了( )A.液化现象 B.汽化现象 C.熔化现象 D.升华现象【答案】A【解析】“雾”是人呼出的水蒸气温度较暖,遇到冷的眼镜会液化放热。故选A。6.二氧化碳气体被压缩、降温到一定程度,就会形成白色的、像雪一样的固体,俗称干冰。干冰被抛到空中,会迅速变为气体,促使其周围水蒸气凝结成水滴或小冰晶,实现人工降雨。下列关于上述描述中包含的物态变化的说法,正确的是( )A.二氧化碳气体变成干冰,是凝华 B.水蒸气凝结成水,是凝固C.干冰变成二氧化碳气体,放出热量 D.水蒸气凝结成小冰晶,吸收热量【答案】A【解析】选项A二氧化碳气体变成干冰是气态直接变为固态,属于凝华现象,此过程为放热过程,正确;选项B水蒸气凝结成水,是气态变为液态的过程,属于液化现象,错误;选项C干冰变成二氧化碳气体,物质由固态变为气态属于升华,升华是吸热过程,错误;选项D水蒸气凝结成小冰晶是气态变为固态的过程,属于凝华现象,是放热过程,错误。7. “赏中华诗词、寻文化基因、品生活之美”的《中国诗词大会》,深受观众的青睐。下列对古诗文中涉及的热现象解释正确的是( )A.“雾凇沆砀,天与云与山与水,上下一白。”雾凇的形成是升华现象B.“月落乌啼霜满天,江枫渔火对愁眠。”霜的形成是汽化现象C.“青青园中葵,朝露待日晞。”露的形成是汽化现象D.“螣蛇乘雾,终为土灰。”雾的形成是液化现象【答案】D【解析】A.“雾凇”是空气中的水蒸气遇冷直接变为固态,属于凝华现象,故A错误。B.霜是空气中的水蒸气遇冷凝华为固体的冰晶,附着在建筑物或植被表面,是凝华现象,故B错误。C.“露”是空气中的水蒸气遇冷液化为液态的小水滴,附着在植被表面,是液化现象,故C错误。D.雾是空气中的水蒸气遇冷液化为液态的小水滴,故D正确为答案。8. 对甲、乙两种物资同时持续加热,其温度随时间变化的图像如图 17 所示。下列说法正确的是( )A.甲物质的沸点一定是 80℃B.乙物质的熔点一定是 60℃C.甲物质在 4-6min 内一定持续吸收热量D.乙物质在 6-10min 内一定是固液共存态【答案】C【解析】A、B、D选项中甲乙两种物质不能确定本身状态,不知道是沸点还是熔点,是错误的;由图知甲物质在 4-6min 内温度升高,内能增加,是持续吸收热量的结果,选项C是正确的。故本题正确选项是C。 二、填空题(8个小题,每空1分,共17分)9.梅雨季节空气特别潮湿时,墙壁瓷砖上有一层小水珠,小水珠是水蒸气 形成的,开启电风扇,经过段时间小水珠消失了,这是 现象。(填物态变化名称)【答案】液化 汽化 【解析】梅雨季节空气特别潮湿时,墙壁瓷砖上有一层小水珠,小水珠是空气中的水蒸气遇到表面温度较低的瓷砖液化形成的。开启电风扇,经过段时间小水珠蒸发消失了,这是水的汽化现象。10.如图所示,用电蒸锅蒸馒头时,电热丝加热使水______(填物态变化名称),产生高温水蒸气。水蒸气接触到馒头时液化,同时______(选填“吸收”或“放出”)大量的热,从而把馒头蒸熟。【答案】汽化 放出 【解析】用电蒸锅蒸馒头时,电热丝加热使水汽化,产生大量高温水蒸气;水蒸气向上运动过程中,接触到馒头时液化成小水滴,同时放出大量的热,从而把馒头蒸熟。11.炎热的夏天,小莹从冰箱拿出一支冰淇淋,剥去包装纸,冰淇淋冒“白气”,这是一种______现象(填写物态变化名称);吃冰淇淋觉得凉爽,是因为冰淇淋熔化时要______热量。【答案】液化 吸收 【解析】剥去包装纸,冰淇淋冒“白气”,是冰淇淋周围的水蒸气遇冷液化形成的小液滴。冰淇淋是固态的,在口中由固态变为液态发生熔化,熔化过程中吸收热量,所以我们吃冰淇淋觉得凉爽。12.某种物质熔化时温度随时间变化,如图所示。根据图象的特征可以判断这种物质是一种______(填“晶体”或“非晶体”),它的熔点是______℃,熔化过程中______热量(填“吸收”或“放出”)。【答案】晶体 80 吸收 【解析】从图象中可以看出,在第10到25分钟温度是保持不变的,说明此时此物质在熔化,此时物质的温度80℃即此物质的熔点,此物质是晶体,熔化过程中吸收热量。13.生产和生活中使用的某些合金,是不同种金属经过______(填物态变化名称)再冷却后得到的。下面表格中的几种金属,难以与其他金属形成合金的是______。 金属铁铜银金钨铝熔点t熔℃1525108396210643410660沸点t沸℃275025962212270756272327【答案】熔化 钨【解析】生产和生活中使用的某些合金,是不同种金属经过熔化变成液体后,再冷却后得到的;从表中数据可看到,钨这种金属,当温度达到它的熔点时,它会熔化,但是其他金属会熔化并且沸腾,所以钨难以与其他金属形成合金。14.六月初,琼岛连日持续高温,局部最高气温达到42.1°C,此温度 (选填“高于”或“低于”)人的正常体温.在地面上洒水降温,是利用水 吸热.【答案】高于;汽化(蒸发)【解析】健康人正常体温为37℃,故42.1°C高于人的正常体温;洒在地上的水蒸发变为水蒸气时,是汽化中的蒸发现象,蒸发要吸收热量,使环境温度降低,从而让人感到凉快。15.将一瓶冰冻的矿泉水放在桌上,一会儿瓶壁会出现许多小水珠,这是 现象.在瓶内冰块逐渐熔化的过程中,瓶内水的温度 (填“升高”、“降低”或“不变”).【答案】液化、不变.【解析】物质由气态变为液态是液化.物质由固态变成液态是熔化,熔化吸热.冰水混合物的温度为0℃.瓶子的外壁出现了许多小水珠,是空气中水蒸气遇到冷的杯壁液化形成的.冰块在熔化过程中,不断吸收热量,使周围温度下降.冰块逐渐熔化的过程中,由于冰水混合物的温度是0℃,恰好是冰的熔点,水的凝固点,吸热的时候冰会熔化,但是在熔化的过程中温度保持不变.16.水的物态变化使自然界有了云、雨、露、雾、霜、雪等千姿百态的奇观。霜的形成是 现象(填物态变化的名称),这过程中要 (选填“吸收”或“放出”)热量。【答案】凝华;放出【解析】本题考查的是生活中的物态变化凝华现象。分析物态变化现象时,主要看物体由什么状态变为了什么状态,从而根据物态变化的知识来判断。物质由气态变成固态的过程叫做凝华,凝华放热。自然界中霜,是因为水蒸气遇冷直接凝华成小冰晶,凝华是一个放热过程。三、分析简答题(3个小题,每题6分,共18分)17.夏天,在教室的地面上洒水会感到凉快,这是为什么? 【答案】 夏天,在教室的地面上洒水会感到凉快,原因是:将水洒在教室地面上,增大了水蒸发的表面积,从而加快了水的蒸发,而蒸发吸热致冷,所以感觉凉快。
【解析】蒸发及其现象,影响蒸发快慢的因素 (1)蒸发可以吸热致冷;
(2)影响蒸发的因素:液体的温度、表面积和上方空气流速。18.炎热的夏天,小明从冰箱中拿出冰棒,发现冰棒“冒”“白气”,如图所示,冰棒“冒”出的“白气”是向上飘还是向下落?为什么?【答案】见解析。【解析】冰棒“冒”出的“白气”,是空气中的水蒸气遇冷液化形成的小水滴,小水滴的密度大于空气的密度,故“白气”会向下落。19.如图所示,给水壶里的水加热沸腾,水壶上方的玻璃板上出现了许多小水珠。请你结合物态变化知识解释这种现象。【答案】水蒸气从壶嘴出来遇到温度低的玻璃板液化成水,玻璃板上出现了许多的小水珠就是液化现象形成的。【解析】抓住研究对象是气体变化为液体,这个过程是液化现象。液化过程中,气体放热变为液体。四、实验探究题(3个小题,20题10分、21题10分、22题7分,共27分)20.在“探究固体熔化时温度的变化规律”实验中,实验装置如图(甲)所示,将温度计插入试管后,待温度升至50℃左右开始,每隔大约1min记录一次温度,在固体完全熔化后再记录4~5次,根据记录的数据,在方格纸上以纵轴表示温度,横轴表示时间,描点连线,得到如图(乙)所示的该物质熔化时温度随时间变化的图象。(1)该物质是______(选填“晶体”或“非晶体”),熔化过程持续了______min;(2)图中C点物体处于______(选填“固态”、“液态”或“固液共存态”);(3)图中B点物体的内能______(选填“大于”、“小于”或“等于”)图中D点物体的内能;(4)某同学把试管中的物质换成水,发现无论怎么加热,试管中的水都不会沸腾,请设计一种可以使试管中的水沸腾的方案:____________。(填写一种方案即可)【答案】晶体 3 固液共存态 小于 见解析 【解析】(1)由图乙可知,2-5min内,吸收热量,温度不变,所以该物质为晶体,熔化的时间为5min-2min=3min(2)图中C点在熔化过程中,处于固液共存状态。(3)BD段的物质处于熔化过程中,不断吸热,内能增加,温度不变,故物体在B点时具有的内能小于在D点时的内能。(4)可以给烧杯上面加一个盖,这样烧杯水面上方气压高,水的沸点高,使试管中的水沸腾。21.如图所示是探究“水的沸腾”的实验装置。当水温上升到90℃时,每隔1min记录一次温度计的示数,直到水沸腾5min后停止记录: (1)图甲中温度计读数是 _______℃,图乙中,表示水在沸腾时的现象是其中的 ______图(选填“A”或“B”);(2)根据实验数据,作出了水的温度随时间变化的图像,如图丙所示,由图像可知,在当时条件下,水的沸点是 _______℃;(3)水在沸腾过程中的特点____________; (4)水沸腾时,杯口附近出现大量“白气”,“白气”是水蒸气遇冷___________形成的。【答案】96 A 98 继续吸热,温度不变 液化 【解析】(1)由图甲知,温度计的分度值为1℃,所以其示数为96℃。由图乙知,A中气泡在上升过程中逐渐增大,是沸腾时的现象,故A符合题意;B中气泡在上升过程中体积逐渐减小,是沸腾前的现象故B不符合题意。故选A。(2)由图丙可知,水在沸腾过程中温度保持98℃不变,所以水的沸点为98℃。(3)由图像可知水在沸腾过程中,需要继续吸热,但温度保持不变。(4)杯口附近出现大量的“白气”是由水蒸气遇冷液化形成的小水珠组成的。22.如图是小红做“观察碘升华”的实验装置.她的操作是:在烧杯中放少量的碘,烧杯口放一只装有冷水的烧瓶,用酒精灯给烧杯加热.标准大气压下部分物质的熔点(凝固点)、沸点(℃)物质水酒精煤油碘铜铁金熔点(凝固点)0﹣117﹣30113.6108315351064沸点10078.5150184.25236027502500(1)结合你的探究经历,描述小红观察到的实验现象.(2)交流评估时,小明查阅了部分物质的熔点、沸点(见表),他发现碘的熔点是113.6℃,碘的沸点是184.25℃,酒精灯的火焰温度约400℃,他认为小红所做的实验中,碘可能经历了由固态到液态再到气态的变化过程,小红的实验并不能得出碘升华的结论,请你针对小明的质疑,选用上述器材或补充必要的辅助器材设计一个实验,证明碘直接从固态变为气态,写出实验方案并扼要说明.【答案】见解析。【解析】(1)用酒精灯对烧杯直接加热过程中,在烧杯中会看到紫红色的碘蒸气;(2)采用的方法是将碘颗粒放在烧瓶中,将烧瓶浸没在正在加热的热水中观察碘状态的变化;烧杯中水的温度最高为100℃,碘达不到熔点,不会发生熔化现象,碘一直处于固态,出现的碘蒸气只能是固态直接变成的,能更好地说明碘的升华。五、综合素质题(23题6分,24题8分,共14分)23.阅读短文并回答问题 白炽灯泡白炽灯泡的灯丝是由金属钨制作的,其灯丝发光时温度可达2000°C左右.为防止灯丝在高温下氧化,在制作灯泡时要抽真空,在制作大功率灯泡时,还要把灯泡内充入稀有气体氦等,主要是为了防止灯丝在高温下升华.白炽灯泡工作时,电能转化为光能的效率较低,因此逐渐被节能灯和LED灯所替代.(1)由于钨的 较高,所以用钨制作灯丝;(2)灯泡内充入稀有气体氦等,主要是为了 ;(3)白炽灯泡逐渐退出市场,是由于 .【答案】(1)熔点;(2)灯丝在高温下升华;(3)电能转化为光能的效率较低.【解析】钨的熔点高,适合做灯丝;为防止灯丝在高温下氧化把灯泡内充入稀有气体氦等惰性气体;白炽灯泡工作时,电能转化为光能的效率较低,因此逐渐被节能灯和LED灯所替代.(1)由题意知灯丝发光时温度可达2000°C左右,由于钨的熔点较高,所以用钨制作灯丝;(2)由题意知:把灯泡内充入稀有气体氦等,主要是为了防止灯丝在高温下升华.(3)白炽灯泡工作时,电能转化为光能的效率较低,因此逐渐被节能灯和LED灯所替代.24.2020年初新冠肺炎开始在全球蔓延。为了阻止新冠肺炎的蔓延,戴口罩、隔离、喷洒消毒液,都能有效的阻止其蔓延。3月16日九年级同学戴上口罩返校开学。当同学们进入教室,闻到了浓浓消毒液的气味,戴眼镜的同学的镜片上有了雾气。有的同学在手上、文具上喷洒酒精消毒,发现不一会酒精干了。手上喷洒酒精后有一点凉凉的感觉……。请你根据上面的描述和所学物理知识提出两个相关问题并回答。示例:问题:镜片上的雾气是怎样形成的? 回答:呼出的水蒸气液化形成的。(1)问题:________ ;回答:________;(2)问题:________;回答:________。【答案】 (1)为什么在手上、文具上喷洒酒精消毒,发现不一会儿酒精干了? 因为酒精汽化了。 (2) 喷洒消毒液后,能闻到浓浓消毒液的气味? 因为消毒液发生了扩散【解析】(1)有的同学在手上、文具上喷洒酒精消毒,发现不一会酒精干了,是因为酒精汽化成酒精蒸气散发到空气中了。(2)喷洒消毒液后,能闻到浓浓消毒液的气味,是因为酒精分子在永不停息地做无规则运动,即发生了扩散现象。
相关试卷
这是一份初中物理人教版八年级上册第六章 质量和密度第1节 质量课堂检测,文件包含第1节质量原卷版docx、第1节质量解析版docx等2份试卷配套教学资源,其中试卷共12页, 欢迎下载使用。
这是一份2021学年第五章 透镜及其应用综合与测试随堂练习题,文件包含第五章《透镜及其应用》单元达标检测试卷原卷版docx、第五章《透镜及其应用》单元达标检测试卷解析版docx等2份试卷配套教学资源,其中试卷共19页, 欢迎下载使用。
这是一份物理人教版第1节 透镜精练,文件包含第1节透镜原卷版docx、第1节透镜解析版docx等2份试卷配套教学资源,其中试卷共10页, 欢迎下载使用。
