|学案下载
终身会员
搜索
    上传资料 赚现金
    2021年初中化学人教版九年级上册 第二单元 课题1 第1课时 空气是由什么组成的(导学案)
    立即下载
    加入资料篮
    2021年初中化学人教版九年级上册 第二单元 课题1 第1课时 空气是由什么组成的(导学案)01
    2021年初中化学人教版九年级上册 第二单元 课题1 第1课时 空气是由什么组成的(导学案)02
    2021年初中化学人教版九年级上册 第二单元 课题1 第1课时 空气是由什么组成的(导学案)03
    还剩4页未读, 继续阅读
    下载需要5学贝 1学贝=0.1元
    使用下载券免费下载
    加入资料篮
    立即下载

    初中人教版课题1 空气第1课时导学案

    展开
    这是一份初中人教版课题1 空气第1课时导学案,共7页。

    课题分析
    本课题包含了三部分,即“空气是由什么组成的”“空气是一种宝贵的资源”“保护空气”。这三部分内容相互密切联系,并逐步深入。空气是由什么组成的(氮气、氧气、稀有气体、二氧化碳等)、空气是一种宝贵的资源(氧气、氮气、稀有气体的用途)、保护空气(污染与保护)。本课题教学是很容易引起学生学习兴趣的,可以说不存在什么教学难点。本课题主要研究空气的成分及空气污染的有关知识。小学自然课中学过有关空气的知识,学生有一定的知识基础。“从熟悉的事物入手”有利于培养学生的兴趣。把“空气”作为较系统地学习和研究化学的开始,有利于引导学生进入化学殿堂。
    第1课时 空气是由什么组成的
    环节1 课前自学准备
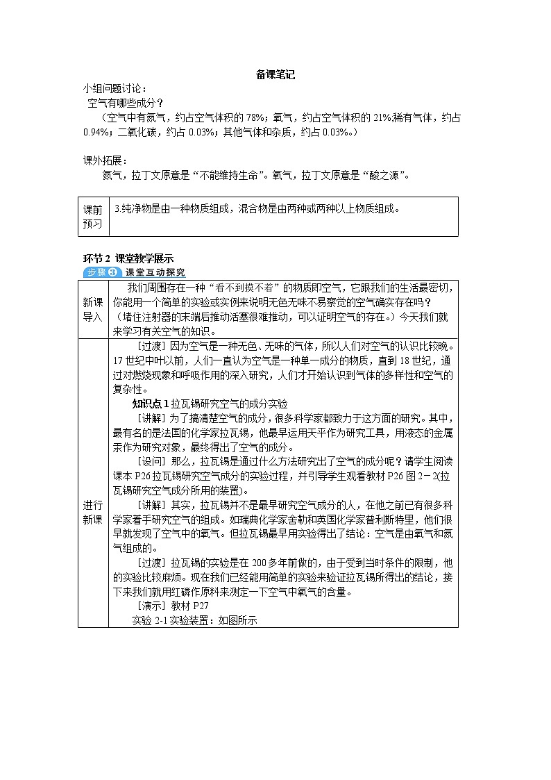
    备课笔记
    小组问题讨论:
    空气有哪些成分?
    (空气中有氮气,约占空气体积的78%;氧气,约占空气体积的21%;稀有气体,约占0.94%;二氧化碳,约占0.03%;其他气体和杂质,约占0.03%。)
    课外拓展:
    氮气,拉丁文原意是“不能维持生命”。氧气,拉丁文原意是“酸之源”。
    环节2 课堂教学展示
    备课笔记
    思想方法:燃烧法
    运用燃烧法进行空气中氧气含量的测定,即利用可燃物燃烧消耗氧气,同时生成物又是固体,密闭容器中压强减小,根据进入密闭容器中水的体积推断氧气的体积。
    规律总结:
    集气瓶内水的作用有三个:一是防止热的生成物溅落而炸裂瓶底;二是为了吸收生成的白烟;三是吸收热量,有助于装置冷却。
    备课笔记
    要点提示:
    (1)注意红磷燃烧的条件是“点燃”,不能写成“燃烧”。(2)该实验选择红磷的原因:一是在空气中能燃烧且只与空气中的氧气反应;二是该物质燃烧后的生成物五氧化二磷(P2O5)为固体。
    特别提醒:
    判断混合物和纯净物的关键是看给出的物质由几种物质组成。由一种物质组成的是纯净物,由两种或两种以上物质混合而成的是混合物。
    备课笔记
    易错提示:
    做空气中氧气含量测定的实验时,选择的可燃物应具备两个条件:①该物质在空气中能燃烧且只与氧气反应。②该物质燃烧后生成物为固态或液态,所占的空间体积可忽略不计。如不能选用硫、木炭、铁、镁等,因为硫和木炭燃烧后都产生气体,铁在空气中难以燃烧,镁在消耗氧气的同时,还与氮气、二氧化碳反应。
    环节3 课后反馈总结
    布置作业:完成本课时对应练习,并提醒学生预习下一节的内容。
    备课笔记
    误区警示:
    纯净物与混合物的根本区别在于“这种物质由几种物质组成”,注意不能与物质的名称相混淆。即不能以名称定类别。如冰水共存物,不是混合物,而是纯净物;而洁净的空气是混合物。
    备课笔记
    思路点拨:
    关于空气中氧气含量的测定实验主要有四个难点:实验药品的选择、实验成功的关键、实验误差分析、实验装置的改进。其中装置的改进可从以下几个方面来考虑:①装置简单;②操作简便;③无污染或污染小;④节约药品;⑤现象明显。课题
    空气是由什么组成的
    课型
    新授课
    教学目标
    知识与
    技能
    1.了解空气的主要成分。
    2.初步认识纯净物、混合物的概念。
    过程与
    方法
    1.初步学习科学实验的方法,学会对实验现象进行观察、记录和分析。
    2.通过观察实验、收集资料,从日常生活经验进行总结等方法获取信息。
    情感、态度与价值观
    1.树立对待任何事物都必须有一个实事求是的科学态度。
    2.保持对生活中化学现象的好奇心和求知欲,充分发展学习化学的兴趣。
    教学重点
    1.空气的组成。
    2.空气各组成物质的性质和用途。
    教学难点
    1.培养学生对实验的观察能力和分析思维能力。
    2.不断激发学生学习化学的兴趣,以便能很快适应化学课的教学。
    教具准备
    集气瓶、燃烧匙、红磷、烧杯、塞子(带导管)、弹簧夹、火柴。
    课前预习
    1.测定空气里氧气的含量实验
    (1)实验现象:红磷燃烧,生成大量白烟,放出大量的热;打开弹簧夹后,进入广口瓶中的水约占原广口瓶体积的1/5。
    (2)反应的文字表达式:红磷+氧气点燃五氧化二磷。
    (3)实验结论:氧气约占空气总体积的1/5。
    2.空气的成分按体积计算,大约是:氮气78%,氧气21%,稀有气体0.94%,二氧化碳0.03%,其他气体和杂质0.03%。
    课前预习
    3.纯净物是由一种物质组成,混合物是由两种或两种以上物质组成。
    新课导入
    我们周围存在一种“看不到摸不着”的物质即空气,它跟我们的生活最密切,你能用一个简单的实验或实例来说明无色无味不易察觉的空气确实存在吗?(堵住注射器的末端后推动活塞很难推动,可以证明空气的存在。)今天我们就来学习有关空气的知识。
    进行新课
    [过渡]因为空气是一种无色、无味的气体,所以人们对空气的认识比较晚。17世纪中叶以前,人们一直认为空气是一种单一成分的物质,直到18世纪,通过对燃烧现象和呼吸作用的深入研究,人们才开始认识到气体的多样性和空气的复杂性。
    知识点1拉瓦锡研究空气的成分实验
    [讲解]为了搞清楚空气的成分,很多科学家都致力于这方面的研究。其中,最有名的是法国的化学家拉瓦锡,他最早运用天平作为研究工具,用液态的金属汞作为研究对象,最终得出了空气的成分。
    [设问]那么,拉瓦锡是通过什么方法研究出了空气的成分呢?请学生阅读课本P26拉瓦锡研究空气成分的实验过程,并引导学生观看教材P26图2-2(拉瓦锡研究空气成分所用的装置)。
    [讲解]其实,拉瓦锡并不是最早研究空气成分的人,在他之前已有很多科学家着手研究空气的组成。如瑞典化学家舍勒和英国化学家普利斯特里,他们很早就发现了空气中的氧气。但拉瓦锡最早用实验得出了结论:空气是由氧气和氮气组成的。
    [过渡]拉瓦锡的实验是在200多年前做的,由于受到当时条件的限制,他的实验比较麻烦。现在我们已经能用简单的实验来验证拉瓦锡所得出的结论,接下来我们就用红磷作原料来测定一下空气中氧气的含量。
    [演示]教材P27
    实验2-1实验装置:如图所示
    实验步骤:(1)检查装置的气密性;(2)在集气瓶内加少量的水,并作上记号,将水面以上的容积划分为5等份,并加以标记;(3)用弹簧夹夹紧乳胶管,在燃烧匙内放入过量的红磷,点燃后迅速伸入集气瓶,立即塞紧橡皮塞,观察;4)待集气瓶冷却到室温时把导管插入到盛水的烧杯中,打开止水夹,观察实验现象及水面的变化情况。
    进行新课
    [学生描述实验现象及结果]
    实验现象:红磷燃烧产生大量白烟,生成一种白色固体,水面尽管上升了,但上升不到1/5。
    实验结论:集气瓶内水面上升,说明空气中的氧气被消耗了。
    [讨论]拉瓦锡通过实验得出的结论是氧气约占空气总体积的1/5,而在我们的实验中,为什么气体减少的体积小于1/5?(2)红磷熄灭后瓶内还有没有残余的氧气?
    [结论]
    (1)我们的实验中引起测定氧气的体积偏小的可能原因有:①红磷量不足,没有将氧气消耗完;②装置漏气;③装置未冷却就打开弹簧夹。
    (2)随着燃烧的进行,氧气的含量不断减少,当氧气含量低到一定值时,红磷就可能熄灭了,因此瓶中还可能含有少量残余的氧气。这也是导致测定氧气体积偏小的原因之一。
    [讲解]在红磷燃烧这个实验中,红磷与空气中的氧气反应,生成了一种叫做五氧化二磷的白色固体,我们可以用文字的形式把这个反应表示出来:
    [小结]该实验成功的关键是:(1)红磷要过量,避免容器内有剩余氧气;(2)装置内气密性要好,防止实验过程中空气受热膨胀逸出,或外面的空气进入容器而影响测量结果;(3)测定进入集气瓶中水的体积要等白烟消失,容器冷却后再进行;(4)实验完后,导管中会留有水珠,因此实验前导管内应先注满水,这样测定的结果会更准确。
    知识点2空气的成分
    [分析]随着科学技术的不断发展和实验仪器的不断精密化,空气中的其他成分也被科学家通过实验一一发现。
    [讲解]随着科学技术的不断发展和实验仪器的不断精密化,空气中的其他成分也被科学家通过实验一一发现。实验表明:
    [讲解并板书]空气的成分按体积计算,大约是:氮气78%、氧气21%、稀有气体0.94%、二氧化碳0.03%、其他气体和杂质0.03%。
    [投影资料]空气成分的发现史。
    [讲解过渡]空气是由多种成分组成的,我们把它叫做混合物。而空气中的氮气或氧气都只由一种物质组成,我们把它们叫做纯净物。
    知识点3纯净物和混合物
    [分析]纯净物可以用专门的化学符号表示。如氧气:O2;氮气:N2;红磷:P;五氧化二磷:P2O5。
    [注:元素符号和化学式不必做过多的解释,只说明这是一种表示物质的符号就可以了]
    [提问]根据你的理解,你能举出一些纯净物和混合物的例子吗?
    [学生举例、教师评价]
    [讲解并板书]通过刚才的学习,我们可以这样来表示纯净物和混合物。纯净物:由一种物质组成。(可用专门的化学符号表示)混合物:由两种或多种物质
    进行新课
    混合而成。(没有专门的化学符号表示)
    [练习]氮气、二氧化碳、红磷、空气、河水、矿泉水等物质,哪些是混合物,哪些是纯净物?
    [补充]纯净物有固定的组成,混合物没有固定的组成。组成混合物的各物质之间不发生化学反应,它们各自保持各自的性质。如空气中的氧气和氮气就各自保持了自己的性质。
    教学板书
    第二单元我们周围的空气
    课题1空气
    第1课时空气是由什么组成的
    1.空气是由什么组成的
    (1)空气中氧气含量的测定
    ①实验步骤:
    ②实验现象:红磷燃烧,产生大量白烟,放出大量的热。冷却后,打开弹簧夹,进入集气瓶中的水约占瓶内空气总体积的1/5。
    ③反应的文字表达式:红磷+氧气点燃五氧化二磷。
    ④实验结论:氧气约占空气总体积的1/5。
    (2)空气的成分按体积计算大约是:氮气(N2)占78%,氧气(O2)占21%,稀有气体占0.94%,二氧化碳(CO2)占0.03%,其他气体和杂质占0.03%。
    2.纯净物和混合物
    纯净物:由一种物质组成。
    混合物:由两种或多种物质混合而成。
    课堂小结
    小结本节课主要学习空气的组成成分,纯净物和混合物的概念。难点是空气中氧气含量测定的实验。要注意理解实验原理,掌握实验步骤和实验现象,学会对实验误差进行分析等。
    教材习题
    解答
    练习与应用(P32)
    1.空气的成分以氮气和氧气为主,其中按体积计,氮气约占空气体积的78%,氧气约占空气体积的21%。
    2.下列物质:①氧气;②人体呼出的气体;③液氮;④空气中0.94%的稀有气体;⑤二氧化碳;⑥洁净的空气。其中属于纯净物的是①③⑤;请选出一种混合物并说明其中的成分人体呼出的气体中含有氮气、氧气、二氧化碳和水蒸气。
    3.选择题
    (1)空气中含量较多且化学性质不活泼的气体是(B)。
    A.氧气 B.氮气 C.二氧化碳 D.水蒸气
    (2)下列物质中,属于纯净物的是(C)。
    A.洁净的空气 B.汽水 C.液态氧 D.水泥砂浆
    (3)臭氧(O3)主要分布在距地面10~50 km的高空,它能吸收大部分紫外线,保护地球生物。臭氧属于(A)。
    A.纯净物 B.混合物 C.氧气 D.稀有气体
    难题
    解答
    例1下列物质中,属于纯净物的是( )
    A.新鲜空气 B.矿泉水
    C.澄清的石灰水 D.冰水共存物
    【解析】根据概念分析物质的组成,如果为同种物质则为纯净物,否则为混合物。A新鲜空气是由氮气、氧气、稀有气体、二氧化碳等物质组成,即由不同种物质组成,是混合物。B矿泉水中有水和矿物质等多种物质,是混合物。C澄清石灰水中有水和氢氧化钙,也是混合物。而D冰是固态水,是水的另一种状态,两者是同一种物质,只是状态不同,所以是纯净物,故选D。
    【答案】D
    例2用来测定空气成分的方法有很多,如图1所示是用红磷在空气中燃烧来测定。
    第一步:将集气瓶的容积分为五等份,并做好标记。
    第二步:点燃燃烧匙内的红磷,伸入集气瓶中并把塞子塞紧。
    第三步:待红磷熄灭并冷却后打开弹簧夹,发现水被吸入集气瓶中,进入集气瓶中的水的体积约为集气瓶总容积的1/5。
    请回答下列问题:
    (1)集气瓶中剩余的气体主要是_______。
    (2)实验完毕,若进入集气瓶中水的体积不到总容积的1/5,你认为导致这一结果的原因可能是_______,_______。
    (3)某同学对实验过程进行反思后,提出了改进方法如图2所示,你认为改进后的优点是________________________________________________________。
    【解析】空气中氧气约占总体积的1/5,氮气约占4/5,而红磷燃烧时消耗的是集气瓶内的氧气,故剩余气体主要为氮气。燃烧结束后,由于氧气被消耗,集气瓶内压强减小,所以水会沿导管倒流入集气瓶。但如果红磷的量不足,氧气没有被完全消耗;或装置漏气,空气逸出集气瓶;或未冷却到室温就打开弹簧夹,集气瓶中的气体还处于受热膨胀状态,都会使进入集气瓶中水的体积偏小。若用改进装置,实验始终在一个封闭的环境中进行,可避免装置漏气的情况,则实验结果更准确。
    【答案】(1)氮气(2)装置漏气;红磷的量不足;未冷却到室温就打开弹簧夹(任选两点)(3)装置始终密闭,空气没有逸出,实验结果准确
    教学反思
    在本课题的教学过程中,主要以教师作演示实验及学生观察实验现象的形式进行教学。教师主要是正确演示实验,引导学生发现实验中的问题,学生主要是在教师的启发下自主地分析实验现象、原理。这样的教学方式优点在于能够让学生更清晰地理解实验原理,但不足的是学生不能够亲自动手做实验,学生对实验过程和步骤的记忆也就不够深刻。
    教学过程中老师的疑问:
    教师点评和总结:
    相关学案

    化学九年级上册课题1 空气优秀第1课时导学案: 这是一份化学九年级上册课题1 空气优秀第1课时导学案,文件包含第1课时空气是由什么组成的学案学生用docx、第1课时空气是由什么组成的学案教师用docx等2份学案配套教学资源,其中学案共6页, 欢迎下载使用。

    初中化学人教版九年级上册课题1 空气第1课时学案: 这是一份初中化学人教版九年级上册课题1 空气第1课时学案,共3页。学案主要包含了学习目标,学习重点,学习难点,学习过程,师生合作,引导自学等内容,欢迎下载使用。

    九年级上册课题1 空气第1课时学案: 这是一份九年级上册课题1 空气第1课时学案,共3页。学案主要包含了学习目标,学习重点,学习难点,学习过程,师生合作,引导自学等内容,欢迎下载使用。

    • 课件
    • 教案
    • 试卷
    • 学案
    • 其他

    免费资料下载额度不足,请先充值

    每充值一元即可获得5份免费资料下载额度

    今日免费资料下载份数已用完,请明天再来。

    充值学贝或者加入云校通,全网资料任意下。

    提示

    您所在的“深圳市第一中学”云校通为试用账号,试用账号每位老师每日最多可下载 10 份资料 (今日还可下载 0 份),请取消部分资料后重试或选择从个人账户扣费下载。

    您所在的“深深圳市第一中学”云校通为试用账号,试用账号每位老师每日最多可下载10份资料,您的当日额度已用完,请明天再来,或选择从个人账户扣费下载。

    您所在的“深圳市第一中学”云校通余额已不足,请提醒校管理员续费或选择从个人账户扣费下载。

    重新选择
    明天再来
    个人账户下载
    下载确认
    您当前为教习网VIP用户,下载已享8.5折优惠
    您当前为云校通用户,下载免费
    下载需要:
    本次下载:免费
    账户余额:0 学贝
    首次下载后60天内可免费重复下载
    立即下载
    即将下载:资料
    资料售价:学贝 账户剩余:学贝
    选择教习网的4大理由
    • 更专业
      地区版本全覆盖, 同步最新教材, 公开课⾸选;1200+名校合作, 5600+⼀线名师供稿
    • 更丰富
      涵盖课件/教案/试卷/素材等各种教学资源;900万+优选资源 ⽇更新5000+
    • 更便捷
      课件/教案/试卷配套, 打包下载;手机/电脑随时随地浏览;⽆⽔印, 下载即可⽤
    • 真低价
      超⾼性价⽐, 让优质资源普惠更多师⽣
    VIP权益介绍
    • 充值学贝下载 本单免费 90%的用户选择
    • 扫码直接下载
    元开通VIP,立享充值加送10%学贝及全站85折下载
    您当前为VIP用户,已享全站下载85折优惠,充值学贝可获10%赠送
      充值到账1学贝=0.1元
      0学贝
      本次充值学贝
      0学贝
      VIP充值赠送
      0学贝
      下载消耗
      0学贝
      资料原价
      100学贝
      VIP下载优惠
      0学贝
      0学贝
      下载后剩余学贝永久有效
      0学贝
      • 微信
      • 支付宝
      支付:¥
      元开通VIP,立享充值加送10%学贝及全站85折下载
      您当前为VIP用户,已享全站下载85折优惠,充值学贝可获10%赠送
      扫码支付0直接下载
      • 微信
      • 支付宝
      微信扫码支付
      充值学贝下载,立省60% 充值学贝下载,本次下载免费
        下载成功

        Ctrl + Shift + J 查看文件保存位置

        若下载不成功,可重新下载,或查看 资料下载帮助

        本资源来自成套资源

        更多精品资料

        正在打包资料,请稍候…

        预计需要约10秒钟,请勿关闭页面

        服务器繁忙,打包失败

        请联系右侧的在线客服解决

        单次下载文件已超2GB,请分批下载

        请单份下载或分批下载

        支付后60天内可免费重复下载

        我知道了
        正在提交订单

        欢迎来到教习网

        • 900万优选资源,让备课更轻松
        • 600万优选试题,支持自由组卷
        • 高质量可编辑,日均更新2000+
        • 百万教师选择,专业更值得信赖
        微信扫码注册
        qrcode
        二维码已过期
        刷新

        微信扫码,快速注册

        手机号注册
        手机号码

        手机号格式错误

        手机验证码 获取验证码

        手机验证码已经成功发送,5分钟内有效

        设置密码

        6-20个字符,数字、字母或符号

        注册即视为同意教习网「注册协议」「隐私条款」
        QQ注册
        手机号注册
        微信注册

        注册成功

        下载确认

        下载需要:0 张下载券

        账户可用:0 张下载券

        立即下载
        使用学贝下载
        账户可用下载券不足,请取消部分资料或者使用学贝继续下载 学贝支付

        如何免费获得下载券?

        加入教习网教师福利群,群内会不定期免费赠送下载券及各种教学资源, 立即入群

        返回
        顶部
        Baidu
        map