化学人教版课题3 有机合成材料当堂检测题
展开一.选择题
1.下列物体是使用塑料制成的是( )
A.用金、银、铜等制作奖牌
B.用麻类纤维制作毛绒玩具
C.用新型钢材建造“鸟巢”
D.用聚氟乙烯制造“水立方”外层膜
2.下列属于有机合成材料的是( )
A.陶瓷B.塑料保鲜膜C.不锈钢D.羊绒衫
3.哈尔滨市的发展和人民生活质量的提高都有化学做出的贡献.下列关于人们衣、食、住、行的叙述中错误的是( )
A.新型的合成纤维的出现,使得衣服款式新,穿起来更舒适
B.富含糖类的食品能促进机体生长及修补受损组织
C.建设高楼大厦使用了许多的金属材料和大理石
D.城市交通应该尽量使用小排量的汽车,并提倡使用混合动力
4.2018年世界环日主题为“塑战速决”,下列做法不符合这一主题的是( )
A.用布袋代替塑料袋B.就地焚烧塑料垃圾
C.回收利用废弃塑料D.使用新型可降解塑料
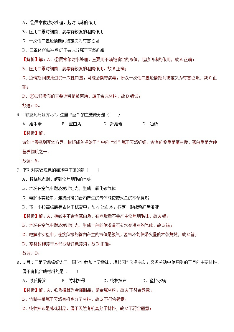
5.一次性口罩的结构如图所示:①、③层无纺布的用途不同,②层熔喷布的主要原料是聚丙烯。下列说法错误的是( )
A.①层常做防水处理,起防飞沫的作用
B.医用口罩对细菌、病毒有较强的阻隔作用
C.一次性口罩疫情期间被定义为有害垃圾
D.口罩体②层材料的主要成分属于天然纤维
6.“春蚕到死丝方尽”,这里“丝”的主要成分是( )
A.维生素B.蛋白质C.纤维素D.油脂
7.下列对实验现象的描述中正确的是( )
A.将棉线点燃,闻到烧焦羽毛的气味
B.木炭在空气中燃烧发出红光,生成二氧化碳气体
C.电解水实验中,连接负极的管内产生的气体能使带火星的木条复燃
D.取一小粒高锰酸钾固体于试管中,加入2mL水,振荡,形成紫红色溶液
8.3月5日是学雷锋纪念日,同学们参加“学需锋,净校园”义务劳动。义务劳动中使用到的工具的主要材料,属于有机合成材料的是( )
A.铁质撮箕B.竹制扫帚C.纯棉抹布D.塑料水桶
9.2020年12月17日,嫦娥五号成功的“快递”了一份不足2千克的月壤样品回国,标志着我国航天技术的又一次飞跃。嫦娥五号所使用的材料属于合成材料的是( )
A.液氢燃料B.高纯金天线
C.芳纶复合纤维D.合成纤维絮片
10.人类的衣食住行处处离不开化学。下列说法中不正确的是( )
A.合成纤维制成的服装,耐磨、弹性好
B.汽车使用乙醇汽油可节省石油资源,减少对环境的污染
C.欲增强农作物的抗病虫害、抗倒伏能力,可施加一定量尿素
D.用塑料窗代替普通金属窗,可节约金属资源
11.材料是时代进步的标志。下列关于材料的说法错误的是( )
A.塑料属于有机合成高分子材料
B.蚕丝属于天然有机高分子材料
C.生产普通玻璃的原料是石英砂、烧碱、石灰石
D.钢化玻璃不属于复合材料
12.今年世界地球日的主题是“珍爱地球,人与自然和谐共生”。下列做法中不正确的是( )
A.植树造林增加绿化面积B.使用可降解的塑料制品
C.推广使用新能源公交车D.直接露天焚烧大量垃圾
13.新冠疫情期间,医护人员使用的N95口罩的主要原料是聚丙烯,它属于( )
A.金属材料B.合成材料C.天然材料 D.复合材料
14.嫦娥五号探测器“挖土”的关键部件:钻杆是由中科院自行研制的碳化硅颗粒增强铝基复合材料制成。该种材料所用的基体大多数为各种铝合金,增强体主要为碳化硅和氧化铝。有关这种材料的说法错误的是( )
A.铝基复合材料属于混合物
B.铝合金是金属材料
C.碳化硅是新型高分子材料
D.氧化铝属于无机非金属材料
15.下列生活物品的主要材料,属于有机合成材料的是( )
A.木桶
B.紫砂壶
C.橡胶手套
D.不锈钢锅
16.书法是中华文化之瑰宝,“无色而具画图的灿烂,无声而有音乐的和谐”,书法之美尽在笔墨纸砚之间。下列关于传统文房四宝的相关说法,正确的是( )
A.制作毛笔常用羊毛,羊毛的主要成分是蛋白质
B.墨汁是一种均一、稳定的溶液
C.宣纸中的生宣吸水性能较强,吸水性属于物质的化学性质
D.墨棒加水在砚台上研磨可得墨汁,说明其硬度大于砚台
17.推理是一种重要的化学思维方法,以下推理合理的是( )
A.有机物都含有碳元素,则含碳元素的物质一定是有机物
B.置换反应生成单质和化合物,生成单质和化合物的反应一定为置换反应
C.必需元素摄入不足不利于人体健康,则对于必需元素的摄入越多越好
D.溶液是均一、稳定的混合物,但均一、稳定的物质不一定是溶液
18.制造汽车的材料中,属于有机合成材料的是( )
A.钢铁外壳B.塑料灯罩C.真皮座椅D.玻璃车窗
二.填空题(共4小题)
19.化学在促进社会发展,提高人类生活质量方面发挥着不可替代的作用。
(1)中国有过年吃饺子的习俗。制作饺子的原料有小麦粉、肉馅、蔬菜、植物油、调味剂等。其中,小麦粉中富含的基本营养素是 。
(2)材料在生产、生活中应用广泛。
①下列物品中,由有机合成材料制成的是 (填字母序号)。
②自2018年以来,宁夏多地区启动深度净化黄河水替换地下水源供水,保障城乡居民饮水安全。黄河水自取水站经过沉淀、过滤、吸附、杀菌消毒,达到国家生活饮用水标准后,输送至千家万户。小刚通过加 ,判断自来水仍然是硬水。饮用前,可通过 将其软化。
③你住的房屋建造时所用的各种材料也和化学有关。例如,用石灰浆粉刷过的墙壁,一段时间后,变得既白又坚固,其原理是 (用化学方程式表示)。
④中国嫦娥四号月球探测器首次证实构成月幔的主要物质之一是Fe2SiO4。已知Fe2SiO4中硅元素的化合价为+4,则其中铁元素的化合价为 。
初中化学人教版九年级下册课题3 有机合成材料同步达标检测题: 这是一份初中化学人教版九年级下册<a href="/hx/tb_c9878_t7/?tag_id=28" target="_blank">课题3 有机合成材料同步达标检测题</a>,共20页。试卷主要包含了选择题,判断题,综合应用题,填空与简答等内容,欢迎下载使用。
人教版九年级下册第十二单元 化学与生活课题3 有机合成材料随堂练习题: 这是一份人教版九年级下册第十二单元 化学与生活课题3 有机合成材料随堂练习题,共12页。试卷主要包含了选择题,判断题,综合应用题等内容,欢迎下载使用。
化学人教版第十二单元 化学与生活课题3 有机合成材料综合训练题: 这是一份化学人教版第十二单元 化学与生活课题3 有机合成材料综合训练题,共17页。试卷主要包含了单选题,判断题,综合应用题,填空题等内容,欢迎下载使用。

