所属成套资源:人教版化学九年级下册同步作业
初中化学人教版九年级下册课题2 化学肥料同步测试题
展开
这是一份初中化学人教版九年级下册课题2 化学肥料同步测试题,文件包含112化学肥料原卷版docx、112化学肥料解析版docx等2份试卷配套教学资源,其中试卷共12页, 欢迎下载使用。
1.小明家的甘蔗茎杆细弱,需要追施钾肥,应选择( )
A.KOHB.Ca3(PO4)2C.K2CO3 D.CO(NH2)2
【答案】C
【解析】A、KOH具有强烈的腐蚀性,不能用作钾肥,故选项错误。
B、Ca3(PO4)2中含有磷元素,属于磷肥,故选项错误。
C、K2CO3中含有钾元素,属于钾肥,故选项正确。
D、CO(NH2)2中含有氮元素,属于氮肥,故选项错误。
故选:C。
2.小美发现荔枝园旁边的水稻叶子发黄,并倒下了一片,你认为应该向稻田施用的复合肥是( )
A.CO(NH2)2B.KClC.Ca3(PO4)2D.KNO3
答案【D】
【解析】A、CO(NH2)2中含有氮元素,属于氮肥,故选项错误。
B、KCl中含有钾元素,属于钾肥,故选项错误。
C、Ca3(PO4)2中含有磷元素,属于磷肥,故选项错误。
D、KNO3中含有氮元素和钾元素,属于复合肥,故选项正确。
故选:D。
3.下列化肥属于磷肥的是( )
A.Ca(H2PO4)2B.KNO3C.CO(NH2)2D.NH4HCO3
【答案】A
【解析】A、Ca(H2PO4)2中含有磷元素,属于磷肥,故A正确;
B、KNO3含有氮元素和钾元素,属于复合肥,故B错;
C、CO(NH2)2中含有氮元素,属于氮肥,故C错;
D、NH4HCO3中含有氮元素,属于氮肥,故D错。
故选:A。
4.下列物质属于氮肥的是( )
A.Ca(OH)2B.K2CO3C.Ca3(PO4)2D.CO(NH2)2
【答案】A
【解析】A、Ca(OH)2属于强碱,具有很强的腐蚀性,不能做肥料,故A错;
B、K2CO3中含有钾元素,属于钾肥,故B错;
C、Ca3(PO4)2中含有磷元素,属于磷肥,故C错;
D、CO(NH2)2中含有氮元素,属于氮肥,故D正确。
故选:D。
5.2020年﹣﹣脱贫攻坚决胜之年,为农民讲解化学方面的知识是教育扶贫的内容。下列对化学肥料的认识错误的是( )
A.KNO3是一种常见的复合肥料
B.植物出现倒伏的状况应适量施用磷肥
C.硝酸铵不能与熟石灰混合使用
D.通过闻气味的方法可以区分NH4HCO3和KCl
【答案】B
【解析】A、KNO3中含有钾元素和氮元素,属于复合肥料,故A说法正确;
B、植物出现倒伏的状况应适量施用钾肥,故B说法错误;
C、硝酸铵不能与熟石灰混合使用,否则会产生氨气,降低肥效,故C说法正确;
D、通过闻气味的方法可以区分NH4HCO3和KCl,因为碳酸氢铵不稳定,能分解产生氨气,有刺激性气味,故D说法正确。
故选:B。
6.下列四种化肥样品中,分别加入熟石灰混合,研磨后能闻到刺激性气味的是( )
A.尿素B.磷矿粉C.氯化铵D.硝酸钾
【答案】C
【解析】A、尿素不属于铵态氮肥,加入熟石灰混合,研磨后没有明显气味,故选项错误。
B、磷矿粉不属于铵态氮肥,加入熟石灰混合,研磨后没有明显气味,故选项错误。
C、氯化铵属于铵态氮肥,加入熟石灰混合,研磨后能闻到刺激性气味,故选项正确。
D、硝酸钾不属于铵态氮肥,加入熟石灰混合,研磨后没有明显气味,故选项错误。
故选:C。
7.下列有关化肥的说法正确的是( )
A.硝酸铵是一种复合肥
B.施用化肥不会造成环境污染
C.碳酸氢铵可以和碱性物质混合施用
D.硫酸铵和尿素[化学式是CO(NH2)2]可以用熟石灰鉴别
【答案】D
【解析】A、硝酸铵中含有氮元素,属于氮肥,不是复合肥,故A错;
B、要合理使用化肥,不能大量使用化肥,否则会污染水体和土壤,故B错;
C、碳酸氢铵属于铵态氮肥,不能和碱性肥料混合使用,否则会产生氨气,降低肥效,故C错;
D、硫酸铵和尿素[化学式是CO(NH2)2]可以用熟石灰鉴别,加入熟石灰,产生刺激性气味气体的是硫酸铵,没有气体产生的是尿素,故D正确。
故选:D。
8.硝酸铵是一种氮肥,易溶于水,受热易分解,遇碱时放出氨气,在高温或受猛烈撞击时易爆炸,下列使用硝酸铵的做法不正确的是( )
A.储存和运输时密封防潮
B.结块时用铁锤砸碎再用
C.施用时不宜与碱混合使用
D.给农作物施肥后及时盖土
【答案】B
【解析】A、因为硝酸铵易溶于水,易潮解而结块,受热易分解,所以储存和运输时密封防潮,故A说法正确。
B、因为硝酸铵在猛烈撞击时易爆炸,所以结块时不能用铁锤砸碎,故B说法错误。
C、硝酸铵是一种铵态氮肥,与显碱性的物质混合时能反应生成氨气,从而降低肥效,所以不能与碱混合使用,故C说法正确;
D、因为硝酸铵易溶于水,受热易分解,所以给农作物施肥后及时盖土不能露天施肥,故D说法正确。
故选:B。
9.下列化肥中,从外观上即可与其他化肥区别的是( )
A.硫酸钾B.硝酸铵C.尿素D.磷矿粉
【答案】D
【解析】硫酸钾、硝酸铵、尿素从外观看均为白色晶体,只有磷矿粉是灰白色粉末,故从外观上磷矿粉可与其他化肥相区别。
故选:D。
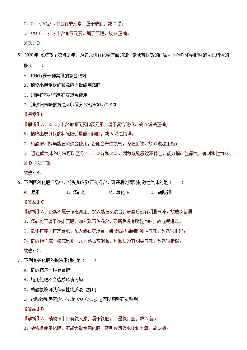
10.如图是某同学鉴别NH4HCO3、NH4Cl、KCl三种化肥的过程,其中试剂甲和乙分别可能是( )
A.甲:熟石灰; 乙:稀盐酸
B.甲:水; 乙:氢氧化钠溶液
C.甲:氢氧化钠溶液; 乙:水
D.甲:稀盐酸; 乙:氯化钠溶液
【答案】A
【解析】由鉴别的流程可以看出:NH4HCO3、NH4Cl、KCl三种物质加入试剂甲两种铵盐放出氨气,铵盐遇碱会放出氨气,说明加入的是一种碱;两种铵盐加入乙后碳酸氢铵产生二氧化碳气体,因为碳酸氢根离子遇酸会生成二氧化碳,则乙是一种酸。
A、因甲是碱乙是酸,选项中熟石灰是碱,稀盐酸是酸,故A正确
B、因甲是碱乙是酸,选项中甲乙均不符合,故B错误;
C、因甲是碱乙是酸,选项中乙不符合,故C错误;
D、因甲是碱乙是酸,选项中甲乙均不符合要求,故D错误。
故选:A。
11.今年夏粮又获丰收,再显中国饭碗自信,其中化肥功不可没,下列说法错误的是( )
A.氯化铵与草木灰二者混合施用肥效更高
B.尿素能使作物枝叶繁茂、叶色浓绿
C.含氮量为31.5%的硝酸铵化肥样品为混合物
D.过度施用化肥会造成土壤退化和水体污染
【答案】A
【解析】A、氯化铵属于铵态氮肥,草木灰显碱性,二者混合施用会释放出氨气,会降低肥效,故选项说法错误。
B、尿素属于氮肥,能使农作物枝叶繁茂、叶色浓绿、提高产量,故选项说法正确。
C、硝酸铵的化学式为NH4NO3,氮元素的质量分数为×100%=35%,含氮量为31.5%的硝酸铵化肥样品中含有杂质,为混合物,故选项说法正确。
D、化肥在施用过程中因某些成分的积累、流失或变化,引起土壤酸化,过度施用化肥会造成土壤退化和水体污染,故选项说法正确。
故选:A。
12.下列化肥不能与碱性物质混合施用的是( )
A.NH4ClB.CO(NH2)2C.Ca(H2PO4)2D.KCl
【答案】A
【解析】A、NH4Cl属于铵态氮肥,铵态氮肥不能与碱性物质混合施用,因为铵根离子遇到氢氧根离子会放出氨气,造成肥效降低,故选项正确;
B、CO(NH2)2属于氮肥,不是铵态氮肥,可以与碱性物质混合施用,故选项错误;
C、Ca(H2PO4)2属于磷肥,可以与碱性物质混合施用,故选项错误;
D、KCl属于钾肥,因此可以与碱性物质混合施用,故选项错误;
故选:A。
13.化学肥料“三要素”是( )
A.C、H、OB.N、C、KC.N、S、PD.N、P、K
【答案】D
【解析】化学肥料“三要素”是氮(N)、磷(P)、钾(K)。
故选:D。
14.实验室有三瓶化肥未贴标签,只知道它们分别是碳酸氢铵(NH4HCO3)、氯化铵(NH4Cl)和尿素[CO(NH2)2]中的一种。为鉴别三种化肥,某同学分别取少量样品编号为A、B、C,并进行如图实验(此处箭头表示得出实验结论):
根据上述实验回答:
(1)写出三种化肥的名称:A ;B ;C 。
(2)如果实验Ⅱ中B、C两种样品没有另取,对实验结果 (填“有”或“无”)影响。
(3)常温下如要鉴别B、C两种样品, (填“能”或“不能”)采取闻气味的方法。
(4)写出操作Ⅱ中涉及的化学反应的方程式: 。
【答案】
(1)尿素;碳酸氢铵;氯化铵;
(2)无;
(3)能;
(4)NH4HCO3+HCl═NH4Cl+H2O+CO2↑。
【解析】(1)铵态氮肥与碱性物质混合研磨后能放出有刺激性气味的气体,碳酸氢铵(NH4HCO3)、氯化铵(NH4Cl)属于铵态氮肥,则A为尿素,B、C为碳酸氢铵、氯化铵中的一种。碳酸氢铵能与稀盐酸反应生成二氧化碳气体,氯化铵不能,则B为碳酸氢铵,C为氯化铵。
(2)如果实验II中B、C两种样品没有另取,由于碳酸氢铵和氢氧化钙反应生成碳酸钙,氯化铵和氢氧化钙反应生成氯化钙,滴加稀盐酸时,碳酸钙和稀盐酸反应生成二氧化碳,氯化钙不能和稀盐酸反应,因此仍然区分碳酸氢铵和氯化铵。
(3)常温下碳酸氢铵能够分解生成水、二氧化碳和氨气,氨气有刺激性气味,而氯化铵不能分解,因此如要鉴别B、C两种样品,能采取闻气味的方法。
(4)操作Ⅱ中碳酸氢铵能与稀盐酸反应生成氯化铵、水和二氧化碳,反应的化学方程式为NH4HCO3+HCl═NH4Cl+H2O+CO2↑。
15.化学是造福人类的科学。
(1)环境化学﹣﹣﹣﹣﹣﹣﹣水是生命之源,写出一种节约水的措施 ;
(2)农业化学﹣﹣﹣﹣﹣﹣﹣化肥对提高衣作物产量具有重要作用,尿素【CO(NH2)2】属于 (选填“氮”、“磷”或“钾)肥;
(3)“低能耗、“低废水”、“低废弃物”是低碳理念的重要内涵,如下列A、B做法符合“低碳理念”,请你再补充一种做法。
A.推广无纸化办公 B.用旧报纸制铅笔杆 C.
【答案】(1)淘米水浇花;
(2)氮。
(3)发展太阳能、风能等新能源(合理即可)。
【解析】(1)节约水的措施:淘米水浇花、洗衣服的水冲厕所,用完水及时拧紧水龙头,改漫灌为喷灌等。
故填:淘米水浇花;
(2)尿素(CO(NH2)2)是只含有三种营养元素中的氮元素的化肥,属于氮肥。
故填:氮。
(3)发展太阳能、风能等新能源,可以节约化石燃料,减少污染,符合低碳理念;故填:发展太阳能、风能等新能源(合理即可)。
16.每年三月中旬,永川黄瓜山的油菜花竞相绽放,馨香四溢,遍野金黄。
(1)用分子观点解释能闻到油菜花香的原因是 。
(2)油菜花富含人体细胞所需的钙,这里的钙指的是 (填“单质”或“原子”或“元素”)。
(3)种植油菜需要磷肥。下列化肥中属于含磷复合肥的是 (填序号)。
a.KNO3 b.Ca(H2PO4)2 c.(NH4)2HPO4 d.NH4NO3
【答案】(1)分子是不断运动的;(2)元素;(3)c。
【解析】(1)由于分子是不断运动的,花香的微粒通过运动分散到空气中,所以闻到油菜花香;
故填:分子是不断运动的;
(2)油菜花粉含有对人体健康有益的钙、锌、铁,这里的钙、锌、铁指的是元素,与具体形态无关;
(3)在KNO3、Ca(H2PO4)2、(NH4)2HPO4、NH4NO3四种肥料中,只有(NH4)2HPO4含有磷元素和氮元素,属于含磷复合肥,故选:c。
17.现代生活中能源、材料、环保、食品等问题越来越引起人们的重视。请从化学的视角分析回答下列有关问题。
(1)化石燃料包括煤、石油和 。
(2)铝合金可用于制造飞机的外壳,铝合金属于 (填“合成材料”“金属材料”或“复合材料”)。
(3)化肥对提高农作物产量具有重要作用,化肥材料中硝酸铵(NH4NO3)属于 (填“氮肥”“钾肥”或“磷肥”)。
【答案】(1)天然气;(2)金属材料;(3)氮肥。
【解析】(1)化石燃料包括煤、石油和天然气;
(2)金属材料包括铁、铝、铜等纯金属和合金。铝合金属于合金,属于金属材料;
(3)硝酸铵(NH4NO3)中含有氮元素属于氮肥。
18.化学在保证人类生存并不断提高生活质量方面起着重要作用。
(1)利用化学生产化肥和农药,以增加粮食的产量,下列肥料属于复合肥的有 。
A.KNO3 B.CO(NH2)2 C.NH4H2PO4 D.Ca3(PO4)2
(2)钛合金与人体具有很好的“相容性”,可以用来制造人造骨。钛合金属于 (填“合成材料”或“金属材料”)。
【答案】(1)AC;(2)金属材料
【解析】(1)A、KNO3中含有氮元素和钾元素,属于复合肥;
B、CO(NH2)2中含有氮元素,属于氮肥;
C、NH4H2PO4中含有氮元素和磷元素,属于复合肥;
D、Ca3(PO4)2中含有磷元素,属于磷肥。
故选:AC。
(2)合金属于金属材料,钛合金属于金属材料。
19.现在很多家庭自备干粉灭火器,其中一种灭火器是利用压缩的二氧化碳吹干粉(干粉的主要成分是磷酸二氢氨)灭火。
(1)磷酸二氢铵(NH4H2PO4)受热分解时吸收大量的热,并能在可燃物表面形成一层玻璃状的覆盖层,其灭火原理是 。
(2)报废灭火器中的NH4H2PO4可做种花的肥料,在肥料的分类中NH4H2PO4应属于 。
A 氮肥 B 磷肥 C 钾肥 D 复合肥
【答案】
(1)隔绝氧气且使温度降到着火点以下;
(2)D。
【解析】(1)磷酸二氢铵(NH4H2PO4)受热分解时吸收大量的热,能使温度降到着火点以下;并能在可燃物表面形成一层玻璃状的覆盖层,能隔绝氧气;故填:隔绝氧气且使温度降到着火点以下;
(2)磷酸二氢铵中含有磷元素和氮元素,所以属于复合肥。
20.每年三月中旬,九龙坡金凤镇九凤村种植的油菜花竞相开放,满野金黄,温暖馨香。
(1)用分子观点解释能够闻到油菜花香的原因是 。
(2)油菜花粉含有对人体健康有益的钙、锌、铁,这里的钙、锌、铁指的是 (“元素”“原子”或“单质”)
(3)油菜种植需要磷肥,下列化肥属于含磷复合肥料的是 (填字母序号)
A.NH4NO3
B.(NH4)2HPO4
C.Ca(H2PO4)2
D.KNO3
(4)选取优良种子,是油菜籽丰收的基本保证。农业上通常用溶质的质量分数为16%的氯化钠溶液来选取种子。现要用氯化钠来配制150kg这种溶液,需要水 kg。
【答案】(1)分子在不断运动着;(2)元素;(3)B;(4)126。
【解析】(1)由于分子是不断运动的,花香的微粒通过运动分散到空气中,所以闻到油菜花香;
故填:分子是不断运动的;
(2)油菜花粉含有对人体健康有益的钙、锌、铁,这里的钙、锌、铁指的是元素;
(3)在NH4NO3、Ca(H2PO4)2、KNO3四种肥料中,只有(NH4)2HPO4含有磷元素和氮元素,属于含磷复合肥,故选:B;
(4)150kg16%的氯化钠溶液中含溶质氯化钠的质量=150kg×16%=24kg;150kg16%的氯化钠溶液中含溶剂水的质量=150kg﹣24kg=126kg;
相关试卷
这是一份初中化学人教版九年级下册课题2 化学肥料复习练习题,共17页。试卷主要包含了选择题,判断题,综合应用题,填空与简答等内容,欢迎下载使用。
这是一份初中化学人教版九年级下册课题2 化学肥料综合训练题,共9页。试卷主要包含了单选题,判断题,综合应用题等内容,欢迎下载使用。
这是一份化学九年级下册课题2 化学肥料同步练习题,共15页。试卷主要包含了单选题,判断题,综合应用题,综合题等内容,欢迎下载使用。

