


还剩3页未读,
继续阅读
高中政治思品人教统编版必修3 政治与法治法治政府教学设计及反思
展开相关教案
人教统编版必修3 政治与法治第三单元 全面依法治国第八课 法治中国建设法治政府教学设计:
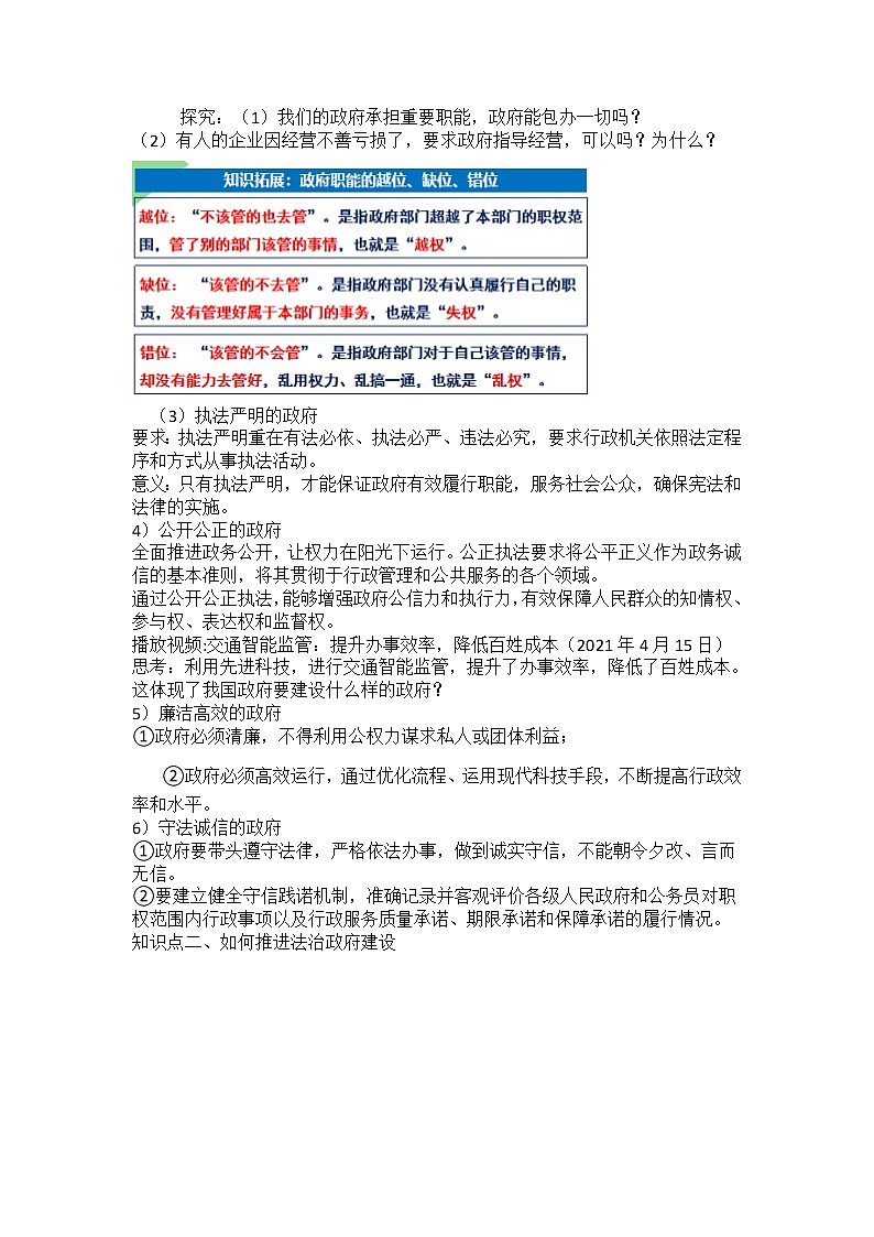
这是一份人教统编版必修3 政治与法治第三单元 全面依法治国第八课 法治中国建设法治政府教学设计,共6页。教案主要包含了核心素养,重点难点,教学过程,知识运用,知识拓展,探究与分享,探究分享等内容,欢迎下载使用。
高中政治 (道德与法治)人教统编版必修3 政治与法治法治政府教案及反思:
这是一份高中政治 (道德与法治)人教统编版必修3 政治与法治法治政府教案及反思,共7页。教案主要包含了教材分析,教学目标,核心素养,教学重点,教学难点,教学方法,教学过程,知识拓展等内容,欢迎下载使用。
高中政治 (道德与法治)人教统编版必修3 政治与法治法治政府教学设计:
这是一份高中政治 (道德与法治)人教统编版必修3 政治与法治法治政府教学设计,共7页。教案主要包含了核心素养,教学重点,教学难点,教学方法,教学过程,课堂小结,实战演练等内容,欢迎下载使用。