


所属成套资源:2021年高考化学真题及模拟题分类汇编专题
2021年高考化学真题及模拟题分类汇编专题04:氧化还原反应(含答案解析)
展开
这是一份2021年高考化学真题及模拟题分类汇编专题04:氧化还原反应(含答案解析),共36页。试卷主要包含了火法炼铜中涉及反应,下列叙述不涉及氧化还原反应的是等内容,欢迎下载使用。
2021高考真题和模拟题分类汇编 化学
专题04 氧化还原反应
2021年化学高考题
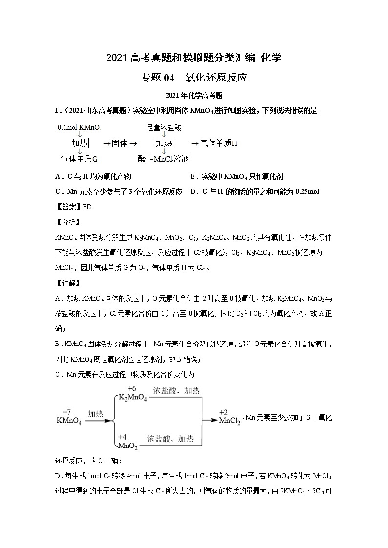
1.(2021·山东高考真题)实验室中利用固体KMnO4进行如图实验,下列说法错误的是
A.G与H均为氧化产物 B.实验中KMnO4只作氧化剂
C.Mn元素至少参与了3个氧化还原反应 D.G与H的物质的量之和可能为0.25mol
【答案】BD
【分析】
KMnO4固体受热分解生成K2MnO4、MnO2、O2,K2MnO4、MnO2均具有氧化性,在加热条件下能与浓盐酸发生氧化还原反应,反应过程中Cl-被氧化为Cl2,K2MnO4、MnO2被还原为MnCl2,因此气体单质G为O2,气体单质H为Cl2。
【详解】
A.加热KMnO4固体的反应中,O元素化合价由-2升高至0被氧化,加热K2MnO4、MnO2与浓盐酸的反应中,Cl元素化合价由-1升高至0被氧化,因此O2和Cl2均为氧化产物,故A正确;
B.KMnO4固体受热分解过程中,Mn元素化合价降低被还原,部分O元素化合价升高被氧化,因此KMnO4既是氧化剂也是还原剂,故B错误;
C.Mn元素在反应过程中物质及化合价变化为,Mn元素至少参加了3个氧化还原反应,故C正确;
D.每生成1mol O2转移4mol电子,每生成1mol Cl2转移2mol电子,若KMnO4转化为MnCl2过程中得到的电子全部是Cl-生成Cl2所失去的,则气体的物质的量最大,由2KMnO4~5Cl2可知,n(气体)max=0.25mol,但该气体中一定含有O2,因此最终所得气体的物质的量小于0.25mol,故D错误;
综上所述,说法错误的是BD,故答案为:BD。
2.(2021·浙江)关于反应K2H3IO6+9HI=2KI+4I2+6H2O,下列说法正确的是
A. K2H3IO6发生氧化反应
B.KI是还原产物
C.生成12.7g I2时,转移0.1mol电子
D.还原剂与氧化剂的物质的量之比为7:1
【答案】D
【详解】
A.反应中I元素的化合价降低,发生得电子的反应,发生还原反应,A错误;
B.KI中的I-由HI变化而来,化合价没有发生变化,KI既不是氧化产物也不是还原产物,B错误;
C.12.7g I2的物质的量为0.05mol,根据反应方程式,每生成4mol I2转移7mol电子,则生成0.05mol I2时转移电子的物质的量为0.0875mol,C错误;
D.反应中HI为还原剂,K2H3IO6为氧化剂,在反应中每消耗1mol K2H3IO6就有7mol HI失电子,则还原剂与氧化剂的物质的量的比为7:1,D正确;
故答案选D。
3.(2021·湖南高考真题)常用作食盐中的补碘剂,可用“氯酸钾氧化法”制备,该方法的第一步反应为。下列说法错误的是
A.产生22.4L(标准状况)时,反应中转移
B.反应中氧化剂和还原剂的物质的量之比为11:6
C.可用石灰乳吸收反应产生的制备漂白粉
D.可用酸化的淀粉碘化钾溶液检验食盐中的存在
【答案】A
【详解】
A.该反应中只有碘元素价态升高,由0价升高至KH(IO3)2中+5价,每个碘原子升高5价,即6I260e-,又因方程式中6I23Cl2,故3Cl260e-,即Cl220e-,所以产生22.4L (标准状况) Cl2即1mol Cl2时,反应中应转移20 mol e-,A错误;
B.该反应中KClO3中氯元素价态降低,KClO3作氧化剂,I2中碘元素价态升高,I2作还原剂,由该方程式的计量系数可知,11KClO36I2,故该反应的氧化剂和还原剂的物质的量之比为11:6,B正确;
C.漂白粉的有效成分是次氯酸钙,工业制漂白粉可用石灰乳与氯气反应,C正确;
D.食盐中可先与酸化的淀粉碘化钾溶液中的H+、I-发生归中反应生成I2,I2再与淀粉发生特征反应变为蓝色,故可用酸化的淀粉碘化钾溶液检验食盐中的存在,D正确。
故选A。
4.(2021·浙江高考真题)关于反应8NH3+6NO2=7N2+12H2O,下列说法正确的是
A.NH3中H元素被氧化
B.NO2在反应过程中失去电子
C.还原剂与氧化剂的物质的量之比为3:4
D.氧化产物与还原产物的质量之比为4:3
【答案】D
【分析】
由反应8NH3+6NO2==7N2+12H2O可知,其中NH3的N元素的化合价由-3升高到0、NO2中的N元素的化合价由-+4降低到0,因此,NH3是还原剂, NO2是氧化剂。
【详解】
A.NH3中H元素的化合价没有发生变化,故其未被氧化,被氧化的是N元素,A不正确;
B.NO2在反应过程中得到电子,B不正确;
C.该反应中,NH3是还原剂,NO2是氧化剂。由化学方程式可知,还原剂与氧化剂的物质的量之比为4:3,C说法不正确;
D.该反应中氧化产物和还原产物均为N2。还原剂被氧化后得到氧化产物,氧化剂被还原后得到还原产物,还原剂与氧化剂的物质的量之比为4:3,因此,氧化产物与还原产物的质量之比为4:3 ,D说法正确。
综上所述,本题选D。
5.(2021·广东高考真题)对废催化剂进行回收可有效利用金属资源。某废催化剂主要含铝()、钼()、镍()等元素的氧化物,一种回收利用工艺的部分流程如下:
已知:25℃时,的,;;;该工艺中,时,溶液中元素以的形态存在。
(1)“焙烧”中,有生成,其中元素的化合价为_______。
(2)“沉铝”中,生成的沉淀为_______。
(3)“沉钼”中,为7.0。
①生成的离子方程式为_______。
②若条件控制不当,也会沉淀。为避免中混入沉淀,溶液中_______(列出算式)时,应停止加入溶液。
(4)①滤液Ⅲ中,主要存在的钠盐有和,为_______。
②往滤液Ⅲ中添加适量固体后,通入足量_______(填化学式)气体,再通入足量,可析出。
(5)高纯(砷化铝)可用于芯片制造。芯片制造中的一种刻蚀过程如图所示,图中所示致密保护膜为一种氧化物,可阻止刻蚀液与下层(砷化镓)反应。
①该氧化物为_______。
②已知:和同族,和同族。在与上层的反应中,元素的化合价变为+5价,则该反应的氧化剂与还原剂物质的量之比为_______。
【答案】+6 +=↓
【分析】
由题中信息可知,废催化剂与氢氧化钠一起焙烧后,铝和钼都发生了反应分别转化为偏铝酸钠和钼酸钠,经水浸、过滤,分离出含镍的固体滤渣,滤液I中加入过量的二氧化碳,偏铝酸钠转化为氢氧化铝沉淀,过滤得到的沉淀X为氢氧化铝,滤液II中加入适量的氯化钡溶液沉钼后,过滤得到钼酸钡。
【详解】
(1)“焙烧”中,有生成,其中Na和O的化合价为+1和-2,根据化合价的代数和为0可知,元素的化合价为+6。
(2)“沉铝”中,偏铝酸钠转化为氢氧化铝,因此,生成的沉淀为。
(3)①滤液II中含有钼酸钠,加入氯化钡溶液后生成沉淀,该反应的离子方程式为+=↓。
②若开始生成沉淀,则体系中恰好建立如下平衡:,该反应的化学平衡常数为。为避免中混入沉淀,必须满足,由于“沉钼”中为7.0,,所以溶液中时,开始生成沉淀, 因此, 时,应停止加入溶液。
(4)①滤液I中加入过量的二氧化碳,偏铝酸钠转化为氢氧化铝沉淀,同时生成碳酸氢钠,过滤得到的滤液II中含有碳酸氢钠和钼酸钠。滤液II中加入适量的氯化钡溶液沉钼后,因此,过滤得到的滤液Ⅲ中,主要存在的钠盐有和,故为。
②根据侯氏制碱法的原理可知,往滤液Ⅲ中添加适量固体后,通入足量,再通入足量,可析出。
(5)①由题中信息可知,致密的保护膜为一种氧化物,是由与反应生成的,联想到金属铝表面容易形成致密的氧化膜可知,该氧化物为。
②由和同族、和同族可知,中显+3价(其最高价)、显-3价。在与上层的反应中,元素的化合价变为+5价,其化合价升高了8,元素被氧化,则该反应的氧化剂为,还原剂为。中的O元素为-1价,其作为氧化剂时,O元素要被还原到-2价,每个参加反应会使化合价降低2,根据氧化还原反应中元素化合价升高的总数值等于化合价降低的总数值可知,该反应的氧化剂与还原剂物质的量之比为。
6.(2021·浙江高考真题)玻璃仪器内壁残留的硫单质可用热KOH溶液洗涤除去,发生如下反应:
3S+6KOH2K2S+K2SO3+3H2O
(x-1)S+K2SK2Sx(x=2~6)
S+ K2SO3K2S2O3
请计算:
(1)0.480 g硫单质与V mL 1.00 mol·L-1热KOH溶液恰好完全反应,只生成K2S和K2SO3,则V=______。
(2)2.560 g硫单质与60.0 mL 1.00 mol·L-1热KOH溶液恰好完全反应,只生成K2Sx和K2S2O3,则x=______。(写出计算过程)
【答案】30.0 3
【详解】
(1)根据方程式3S+6KOH2K2S+K2SO3+3H2O可知,3mol S可以和6mol KOH反应,0.48g S的物质的量n=0.015mol,则需要消耗KOH的物质的量n=2n(S)=0.03mol,故需要KOH溶液的体积V== =0.03L=30.0mL,故答案为30.0;
(2)若S与KOH溶液反应生成K2Sx和K2S2O3,则反应的化学方程式为(2x+2)S+6KOH2K2Sx+K2S2O3+3H2O,根据反应方程式有
解得x=3,故答案为3。
2021年化学高考模拟题
1.(2021·九龙坡区·重庆市育才中学高三三模)下列物质在生活中的应用与氧化还原反应无关的是
A.用多孔薄膜包裹的CaO用作衣物防潮剂
B.ClO2常用于自来水的杀菌消毒
C.用KMnO4溶液浸润的硅藻土吸收水果散发出的乙烯
D.呼吸面具中常用Na2O2作供氧剂
【答案】A
【详解】
A.用多孔薄膜包裹的CaO用作衣物防潮剂,主要是氧化钙和水反应,是非氧化还原反应,故A符合题意;
B.ClO2常用于自来水的杀菌消毒,利用强氧化性,与氧化还原反应有关,故B不符合题意;
C.用KMnO4溶液浸润的硅藻土吸收水果散发出的乙烯,高锰酸钾氧化乙烯,与氧化还原反应有关,故C不符合题意;
D.呼吸面具中常用Na2O2作供氧剂,过氧化钠和二氧化碳反应生成氧气和碳酸钠,与氧化还原反应有关,故D不符合题意。
综上所述,答案为A。
2.(2021·南岸区·重庆第二外国语学校高三三模)固体Na2S溶于水呈碱性且放出有臭味的气体,俗称“臭碱”。工业上可利用反应来制备,下列说法不正确的是
A.Na2S溶液显碱性的原因是:S2-+H2O⇌HS-+OH-
B.Na2S可以在空气中长期放置会变质
C.反应中生成1mol“臭碱”转移电子的物质的量为8mol
D.该反应中氧化剂和还原剂的物质的量比为2:1
【答案】D
【详解】
A.硫离子在水中易发生水解,S2-+H2OHS-+OH-,故硫化钠溶液显碱性,A项正确;
B.硫化钠中的硫离子在空气中易发生水解生成硫氢化钠,发生变质,B项正确;
C.根据方程式Na2SO4+2CNa2S+2CO2↑硫酸根离子中硫为+6价,硫化钠中硫为-2价,故生成1mol硫化钠转移8mol电子,C项正确;
D.该反应中硫酸根离子中硫的化合价下降,硫酸钠做氧化剂,C在反应中化合价上升,做还原剂,故该反应中氧化剂和还原剂的物质的量比为1:2,D项错误;
答案选D。
3.(2021·重庆市第十一中学校高三二模)磷化氢(PH3)是一种在空气中能自燃的剧毒气体,具有还原性,可作为电子工业原料。PH3的一种工业制法流程如下:
下列说法错误的是
A.H3PO2为一元弱酸
B.该过程最好在无氧条件下进行
C.不考虑损失,1 mol P4参与反应,可产生2.5 mol PH3
D.反应1中氧化产物和还原产物的物质的量之比为1︰3
【答案】D
【详解】
A.过量的NaOH反应只生成NaH2PO2,说明H3PO2只电离出一个氢离子,为一元弱酸,A正确;
B.P4、PH3在有氧条件下易自燃,则反应过程需保持无氧条件,B正确;
C.反应1的化学方程式P4+3NaOH+3H2O=3NaH2PO2+PH3↑,1P4~1PH3,反应3的化学方程式为2H2PO2=H3PO4+PH3,1P4~3NaH2PO2~1.5 PH3,可知1 mol P4参与反应,可产生2.5 mol PH3,C正确;
D.反应1的化学方程式P4+3NaOH+3H2O=3NaH2PO2+PH3↑,氧化产物是NaH2PO2,还原产物是PH3,物质的量之比为3︰1,D错误;
故选:D。
4.(2021·安徽淮北市·高三一模)下列有关物质的性质与用途对应关系错误的是
A.硅胶有吸水性,可作袋装食品的干燥剂
B.小苏打可溶于水,可作糕点的膨松剂
C.臭氧具有强氧化性,可作食品的杀菌剂
D.维生素C具有还原性,可作食品的抗氧化剂
【答案】B
【详解】
A.硅胶多孔,吸水能力强,硅胶能作干燥剂,由于无毒,不会污染食品,所以常用作袋装食品的干燥剂,故A正确;
B.小苏打可中和面团发酵的酸产生二氧化碳,可作糕点的膨松剂,故B错误;
C.臭氧具有强氧化性,可作食品的杀菌剂,故C正确;
D.维生素C具有还原性,且无毒,可作食品的抗氧化剂,故D正确,
故答案选:B。
5.(2021·浙江高三其他模拟)高铁酸钾(K2FeO4)是一种新型多功能净水剂,强碱性条件下制取,干燥环境下冷藏。制备过程如图:
漂白粉与苏打溶液1溶液2K2FeO4固体
下列说法不正确的是
A.高铁酸钾既能杀菌消毒、又有净水作用,净水作用与胶体的性质有关
B.溶液1→溶液2的离子方程式为:2Fe3++3ClO-+10OH-=2FeO+3Cl-+5H2O
C.溶液2中加入KOH析出了K2FeO4固体,说明K2FeO4难溶于水
D.高铁酸钾受热分解可放出氧气
【答案】C
【分析】
漂白粉的主要成分为氯化钙和次氯酸钙,苏打的主要成分为碳酸钠;二者反应生成次氯酸钠(溶液1)和碳酸钙;在碱性条件下次氯酸钠与铁离子反应生成高铁酸根氯离子和水(溶液2);再向溶液2 中加入一定量的氢氧化剂,过滤、洗涤干燥等步骤得到高铁酸钾。据此分析可得:
【详解】
A.高铁酸钾既能杀菌消毒、又有净水作用。其中消杀为高铁酸根具有强氧化性;净水为利用高铁酸根被还原生成的铁离子水解生成氢氧化铁胶体吸附性,与胶体性质有关,故A正确;
B.漂白粉的主要成分为氯化钙和次氯酸钙,苏打的主要成分为碳酸钠;二者反应生成次氯酸钠和碳酸钙,在碱性条件下次氯酸钠与铁离子反应生成高铁酸根氯离子和水,则溶液1→溶液2的离子方程式为:2Fe3++3ClO-+10OH-=2FeO+3Cl-+5H2O,故B正确;
C.钾盐、钠盐都易溶于水,溶液2中加入KOH析出了K2FeO4固体,说明K2FeO4的溶解度小于Na2FeO4,而不是K2FeO4难溶于水,故C错;
D.干燥的高铁酸钾在198℃以下是稳定,受热易分解为氧化铁,氧化钾和氧气,即,故D正确;
答案选C
6.(2021·浙江高三其他模拟)下列“类比”合理的是
A.Cu与Cl2反应生成+2价的CuCl2,则Cu与S反应生成+2价的CuS
B.C在足量O2中燃烧生成CO2,则S在足量O2中燃烧生成SO3
C.Fe—Cu原电池,Fe的活泼性比Cu强,在稀硫酸介质中,Fe做负极,则在浓硝酸中,也是Fe做负极
D.NH3与HCl反应生成NH4Cl,则H2N—NH2也可以与HCl反应生成N2H6Cl2
【答案】D
【详解】
A. Cu与Cl2反应生成+2价的CuCl2,但S氧化性弱于Cl2,Cu与S反应生成+1价的Cu2S,故A错误;
B. C在足量O2中燃烧生成CO2,但S在足量O2中燃烧生成SO2,故B错误;
C. Fe—Cu原电池,Fe的活泼性比Cu强,在稀硫酸介质中,Fe做负极,但在浓硝酸中,Fe发生钝化,阻止内部铁继续反应,故C错误;
D. N原子上有孤电子对,NH3与HCl反应生成NH4Cl,则H2N—NH2也可以与HCl反应生成N2H6Cl2,故D正确;
故选D。
7.(2021·浙江高三其他模拟)火法炼铜中涉及反应:2CuFeS2+O2Cu2S+2FeS+SO2,下列判断正确的是
A.CuFeS2只作还原剂
B.SO2既是氧化产物又是还原产物
C.消耗1 mol O2时转移电子的物质的量为4 mol
D.每生成1 mol Cu2S同时产生22.4 LSO2
【答案】B
【详解】
A.在该反应中 Cu元素的化合价由反应CuFeS2中的+2价变为反应后Cu2S中的+1价,化合价降低得到电子,被还原,所以CuFeS2作氧化剂;S元素化合价由反应前CuFeS2中的-2价变为反应后SO2中的+4价,化合价升高,失去电子,被氧化,所以CuFeS2又作还原剂,故CuFeS2既作氧化剂又作还原剂,A错误;
B.在该反应中,S元素化合价由反应前CuFeS2中的-2价变为反应后SO2中的+4价,化合价升高,失去电子,被氧化,SO2是氧化产物;O元素化合价由反应前O2中的0价变为反应后SO2中的-2价,化合价降低,得到电子,被还原,SO2又是还原产物,故SO2既是氧化产物又是还原产物,B正确;
C.在该反应中得到电子的元素有Cu、O,失去电子的元素只有S,每有1 mol O2参加反应,转移电子的物质的量是6 mol,C错误;
D.根据方程式可知:每生成1 mol Cu2S同时产生1 mol SO2,但由于未知外界条件,因此不能确定1 mol的SO2的体积是否是22.4 L,D错误;
故合理选项是B。
8.(2021·北京高三其他模拟)以废旧锌锰电池中的黑锰粉[含MnO2、MnO(OH)、NH4Cl、ZnCl2、Fe2O3及炭黑等]为原料制备MnCl2,实现锰的再利用。其工艺流程如图:
下列说法不正确的是
A.步骤①分离出NH4Cl、ZnCl2的试剂和操作为:水、过滤
B.步骤②中发生的反应:C+O2CO2、4MnO(OH)+O24MnO2+2H2O
C.步骤③若先加H2O2、后加H2SO4,可提高H2O2的利用率
D.步骤④所得MnCl2溶液中含有少量CaSO4杂质
【答案】C
【分析】
黑锰粉中含有、、、、及炭黑等,步骤①将黑锰粉分离为溶液和粗品,可知步骤①为水洗、过滤分离出溶液、溶液和固体;所得粗品中含有、、及炭黑等,步骤②是将粗品在空气中加热,可知、炭黑(主要成分为C单质)被O2氧化,其中C被氧化为CO2,被氧化为,此时粗产品中含有、;步骤③是向粗产品(含、中加入H2O2溶液、稀H2SO4,并加热得到MnSO4溶液和Fe(OH)3沉淀;步骤④是向MnSO4溶液中加入CaCl2,二者反应生成MnCl2和微溶于水的CaSO4,再经过滤操作得到MnCl2溶液。
【详解】
A.步骤①将黑锰粉分离为溶液和粗品,可知步骤①为水洗、过滤分离出溶液、溶液和固体,可知步骤①分离出、的试剂和操作为:水、过滤,故A项正确;
B.经步骤①分离所得的粗品中含有、、及炭黑等,步骤②是将粗品在空气中加热,可知、炭黑(主要成分为C单质)被O2氧化,其中C被氧化为CO2,被氧化为,则步骤②中发生的反应正确,故B项正确;
C.③中先加入双氧水,会催化分解H2O2,使其利用率降低,故C项错误;
D.步骤④是向MnSO4溶液中加入CaCl2,二者反应生成MnCl2和微溶于水的CaSO4,所以含有少量的CaSO4,故D项正确。
故选C。
9.(2021·北京高三其他模拟)下列生活中的做法可以用氧化还原反应规律解释的是
A
B
C
D
用铁粉作脱氧保鲜剂
用白醋去除水垢
用纯碱溶液清洗油污
用明矾净水
A.A B.B C.C D.D
【答案】A
【详解】
A.用铁粉作脱氧保鲜剂,生成氧化铁,氧气被铁单质还原,故选A;
B.用白醋去除水垢,醋酸和碳酸钙反应生成醋酸钙、二氧化碳、水,没有元素化合价变化,属于非氧化还原反应,故不选B;
C.用纯碱溶液清洗油污,油脂在碱性溶液中发生水解反应生成高级脂肪酸钠和甘油,没有元素化合价变化,属于非氧化还原反应,故不选C;
D.用明矾净水,铝离子水解为氢氧化铝胶体,吸附水中的悬浮杂质,没有元素化合价变化,属于非氧化还原反应,故不选D;
选A。
10.(2021·阜新市第二高级中学高三其他模拟)下列叙述不涉及氧化还原反应的是
A.氯碱工业法制NaOH
B.维生素C用作食品抗氧化剂
C.用稀KMnO4溶液消毒
D.古代利用明矾溶液清除铜镜表面的铜锈
【答案】D
【详解】
A.氯碱工业法制NaOH的化学原理是电解饱和食盐水,涉及氧化还原反应,A错误;
B.维生素C具有还原性,可用作食品抗氧化剂,涉及氧化还原反应,B错误;
C.用稀KMnO4溶液消毒,利用的是KMnO4强氧化性,涉及氧化还原反应,C错误;
D.明矾水解使溶液成酸性,可用于清除铜镜表面的铜锈[主要成分为Cu2(OH)2CO3],不涉及氧化还原反应,D正确;
故选D。
11.(2021·河南新乡市·新乡县一中高三其他模拟)化学与人类的生活有着密切联系,下列过程涉及氧化还原反应的是
A.SO2漂白的纸张易变黄 B.长江入海口沙洲的形成
C.苹果汁中加入维生素C可防止苹果汁变黄 D.紫甘蓝汁中加入食醋会变为红色
【答案】C
【详解】
A.二氧化硫的漂白作用与纸张中色素发生化合反应生成不稳定的无色物质,日晒此物质又分解恢复黄色,发生的是化合反应,A不符合题意;
B.混有泥沙的江水是胶体,海水中有大量电解质,胶体遇电解质溶液发生聚沉形成沙洲,没有发生氧化还原反应,B不符合题意;
C.苹果汁在空气中易被氧化成黄色,维生素C有还原性,可以防止氧化,发生的是氧化还原反应,C符合题意;
D.在酸碱性不同的溶液中紫色甘蓝汁液会显示不同的颜色,所以它遇食醋颜色变化的原理与酸碱指示剂变色原理相似,不是氧化还原反应,D不符合题意;
故选C。
12.(2021·广西南宁市·南宁三中高三三模)2021 年3月,中国国家航天局发布高清火星影像图,以中国之眼向全世界展示“荧荧火光、离离乱惑”。据载:火星表面富含铁的氧化物,在气流中形成红棕色尘暴。火星南北极冠覆盖水冰与干冰,随季节消长。下列说法正确的是
A.水冰与干冰互为同分异构体
B.火星表面含铁氧化物可作颜料入画
C.长征5号火箭只需携带液氢燃料,氧气可来自大气
D.传统的火箭推进剂为偏二甲肼和四氧化二氮,四氧化二氮作还原剂
【答案】B
【详解】
A.水冰为H2O,干冰为CO2,非同分异构体,故A错误;
B.氧化铁红棕色,又称铁红,可做颜料,故B正确;
C.太空无氧,所以火箭必须自带液氧,故C错误;
D.偏二甲肼作还原剂,四氧化二氮作氧化剂,故D错误;
故选B。
13.(2021·阜新市第二高级中学高三其他模拟)SF4是有效的应用广泛的选择性有机氟化剂,工业上制备SF4的反应为3SCl2+4NaF=SF4+S2Cl2+4NaCl。下列说法错误的是
A.SF4为氧化产物,S2Cl2是还原产物
B.SCl2和S2Cl2两种物质中硫元素的化合价不同
C.该反应中,参加反应的还原剂和氧化剂物质的量之比为2:1
D.上述反应中,每产生1molSF4,转移电子的物质的量为2mol
【答案】C
【详解】
A.由方程式可知,SCl2中硫元素化合价为+2,SF4中硫元素化合价为+4,则反应中硫元素的化合价升高被氧化,SF4为反应的氧化产物,S2Cl2中硫元素化合价为+1,则反应中硫元素的化合价降低被还有,S2Cl2是反应的还原产物,故A正确;
B.SCl2中硫元素化合价为+2,S2Cl2中硫元素化合价为+1,则两种物质中硫元素的化合价不同,故B正确;
C.由方程式可知,反应中SCl2既作氧化剂又作还原剂,由得失电子数目守恒可知,氧化剂与还原剂物质的量之比为2:1,故C错误;
D.由方程式可知,生成SF4时S元素化合价由+2变为+4,则每产生1molSF4,转移电子的物质的量为2mol,故D正确;
故选C。
14.(2021·长沙市明德中学高三三模)用酸性KMnO4溶液处理硫化亚铜(Cu2S)和二硫化亚铁(FeS2)的混合物时,发生反应I:+Cu2S+H+→Cu2+++Mn2++H2O(未配平)和反应II:+FeS2+H+→Fe3+++Mn2++H2O(未配平)。下列说法错误的是
A.反应I中Cu2S只是还原剂
B.反应I中每生成1mol,转移电子的物质的量为10mol
C.反应II中氧化剂与还原剂的物质的量之比为3∶1
D.若反应I和反应II中消耗的KMnO4的物质的量相同,则反应I和反应II中消耗的还原剂的物质的量之比为2∶3
【答案】D
【详解】
A.反应I中,Cu2S中Cu元素化合价由+1升高为+2、S元素化合价由-2升高为+6,所以Cu2S只作还原剂,故A正确;
B.反应I中,Cu2S中Cu元素化合价由+1升高为+2、S元素化合价由-2升高为+6,每生成1mol,消耗1molCu2S,转移电子的物质的量为10mol,故B正确;
C.反应II,3+FeS2+8H+→Fe3++2+3Mn2++4H2O,是氧化剂、FeS2是还原剂,氧化剂与还原剂的物质的量之比为3∶1,故C正确;
D.2+Cu2S+8H+→2Cu2+++2Mn2++4H2O和3+FeS2+8H+→Fe3++2+3Mn2++4H2O中消耗的KMnO4的物质的量相同,则反应I中消耗Cu2S和反应II中消耗FeS2的比为3∶2,故D错误;
选D。
15.(2021·辽宁高三其他模拟)汽车安全气囊中装有和固体,发生碰撞时生成两种金属氧化物和一种单质气体,下列说法正确的是
A.氧化产物与还原产物的质量比为1∶15
B.每消耗转移电子
C.安全气囊中发生的反应为
D.氮气的电子式为
【答案】C
【详解】
和反应生成两种金属氧化物即为氧化钠和氧化钾,和一种单质气体为氮气,根据氧化还原反应中的质量守恒和电子守恒配平方程式,反应方程式为:。
A.是还原剂,生成氧化产物,是氧化剂,生成还原产物,所以氧化产物和还原产物的比例为15:1,质量比也为15:1,A错误;
B.该反应中转移10个电子,故每消耗转移1mol电子,B错误;
C.反应方程式为: ,C正确;
D.氮气的电子式为:,D错误;
故选C。
16.(2021·梅州市梅江区梅州中学)在水溶液中,RO和Mn2+发生反应:RO+3Mn2++3H2O=R-+3MnO2↓+6H+,则RO中R元素的化合价和原子最外层电子数分别为
A.+4、6 B.+7、7 C.+5、7 D.+5、5
【答案】C
【详解】
根据电荷守恒:-n+6=6-1,n=1,故RO,中设R的化合价x,O为-2价,x-6=-1,x=+5,由方程式中,R元素的还原产物为R-可知,R得到1个电子达到8电子稳定状态,故R原子最外层7个电子。故选C。
17.(2021·江苏省如皋中学)室温下,通过下列实验探究NaHS溶液的性质。
实验
实验操作和现象
1
向0.1 mol·L-1NaHS溶液中滴加几滴酚酞试剂,溶液变红
2
向0.1 mol·L-1 NaHS溶液中加入等体积0.1 mol·L-1 NaOH溶液充分混合
3
向0.1 mol·L-1 NaHS溶液中通入过量氯气,无淡黄色沉淀产生
4
向0.1 mol·L-1 NaHS溶液中滴加过量CuCl2溶液,产生黑色沉淀
下列有关说法正确的是
A.0.1 mol·L-1NaHS溶液中:c(S2-)>c(H2S)
B.实验2所得溶液中:c(Na+)=c(S2-)+c(HS-)+c(H2S)
C.实验3说明HS-不能被氯气氧化
D.实验4反应静置后的上层清液中有c(Cu2+)·c(S2-)=Ksp(CuS)
【答案】D
【详解】
A.NaHS溶液中存在电离平衡HS-H++S2-和水解平衡HS-+H2OH2S+OH-,由实验1可知NaHS溶液显碱性,则HS-的水解程度大于电离程度,因此c(S2-),故B正确;
C.由反应5 BiO+2Mn2++14H+=5Bi3++2 MnO+7H2O可知,反应消耗H+,pH值增大,故C正确;
D.Mn元素化合价由+2升高到+7,则若有1mol还原剂参加反应,转移电子的物质的量为(7-2)×1mol=5mol,故D正确。
故选:A。
20.(2021·巴南区·重庆市实验中学)联氨(N2H4)可用于处理锅炉水中的溶解氧,防止锅炉被腐蚀,其中一种反应机理如图所示。下列叙述错误的是
A.过程①中生成的N2是氧化产物
B.过程③中发生反应后溶液的pH减小
C.1mol N2H4可处理锅炉水中1mol O2
D.1mol N2H4含有的共价键数约为5×6.02×1023
【答案】B
【详解】
A.过程①中 N2H4与CuO反应生成N2,N元素的化合价升高,则①转化中N2H4是还原剂,N2是氧化产物,故A正确;
B.结合图示可知,③中发生反应为:4Cu(NH3)+O2+8NH3•H2O=4Cu(NH3)+4OH−+6H2O,反应生成氢氧根离子,溶液的pH增大,故B错误;
C.1molN2H4失去电子生成氮气,转移4mol电子,而1molO2得到4mol电子,根据得失电子守恒可知,1molN2H4可处理水中1mol O2,故C正确;
D.1mol N2H4含有4molN-H键和1molN-N键,共5mol共价键,即共价键个数约为5×6.02×1023,故D正确;
故选:B。
21.(2021·山西阳泉市·高三三模)根据下列实验操作和现象所得出的结论或推论正确的是
实验操作和现象
实验结论或推论
A
向FeCl3溶液中加入Cu片,振荡,溶液颜色变化
Cu与FeCl3发生了置换反应
B
向Ba(NO3)2溶液中通入SO2气体,产生白色沉淀
SO2具有还原性
C
用pH试纸测得NaA、NaB溶液的pH分别为9和8
酸性:HB>HA
D
用AgNO3标准溶液滴定待测液中Cl-,以K2CrO4为指示剂
Ksp(Ag2CrO4)>Ksp(AgCl)
A.A B.B C.C D.D
【答案】B
【详解】
A.Cu与氯化铁反应生成氯化亚铁、氯化铜,没有单质生成,不属于置换反应,A错误;
B.硝酸钡溶液中通入二氧化硫气体,发生氧化还原反应生成硫酸钡沉淀,则二氧化硫具有还原性,B正确;
C.NaA、NaB溶液的浓度未知,不能由盐溶液的pH来比较对应酸的酸性,C错误;
D.以K2CrO4为指示剂,说明Ksp(Ag2CrO4)更小,D错误;
答案选B。
22.(2021·安徽安庆一中高三三模)下列文献记载内容涉及非氧化还原反应的是
A.东汉《周易参同契》中记载“胡粉投火中,色坏还为铅”
B.宋代《天工开物》中“凡石灰,经火焚炼为用”
C.西汉时期的《淮南万毕术》中有“曾青得铁,则化为铜”
D.晋代《抱扑子》一书中记载有“丹砂烧之成水银,积变又还成丹砂”
【答案】B
【详解】
A.胡粉是碱式碳酸铅[Pb3(OH)2(CO3)2],加热过程+2价Pb被碳还原为铅单质,Pb元素化合价降低,涉及氧化还原反应,故不选A;
B.“凡石灰,经火焚炼为用”,涉及 反应,涉及非氧化还原反应,故选B;
C.“曾青得铁,则化为铜”,涉及,Fe、Cu元素化合价有变化,涉及氧化还原反应,故不选C;
D.“丹砂烧之成水银,积变又还成丹砂” ,丹砂为硫化汞,不稳定,加热发生HgS Hg+S,温度降低时,又可发生Hg+S=HgS,Hg、S元素化合价有变化,涉及氧化还原反应,故不选D;
选B。
23.(2021·云南昆明市·昆明一中高三其他模拟)下列反应中,反应物用量或浓度变化时,不会引起产物改变的是
A.Zn与硫酸溶液反应 B.Cu与硝酸溶液反应
C.Al与氢氧化钠溶液反应 D.Cl2与FeBr2溶液反应
【答案】C
【详解】
A.Zn与硫酸溶液反应,浓硫酸被还原产物为SO2等,稀硫酸被还原为H2,A不符合;
B.Cu与硝酸溶液反应,浓硝酸还原产物为NO2,稀硝酸被还原为NO,B不符合;
C.Al与氢氧化钠溶液反应,产物为NaAlO2和H2,与反应物用量和浓度无关,C符合;
D.Cl2与FeBr2溶液反应,氯气先后氧化亚铁离子、溴离子,产物与反应物用量有关,D不符合;
答案选C。
24.(2021·江苏南京市·南京师大附中高三其他模拟)工业上利用炭和水蒸气反应:C(s)+H2O(g) CO(g)+H2(g)、CO(g)+H2O(g) CO2(g)+H2(g)生成的H2为原料合成氨。在饱和食盐水中先通NH3,后通CO2,由于HCO能形成多聚体,所以容易析出NaHCO3,过滤后热分解得纯碱。下列有关说法正确的是
A.增大压强有利于提高上述反应中焦炭的利用率
B.NaHCO3溶液中,HCO能形成多聚体是因为氢键的作用
C.若反应体系中,c(CO)=a mol·L-1,c(CO2)=b mol·L-1,则c(H2)=(a+b) mol·L-1
D.析出NaHCO3的反应属于氧化还原反应
【答案】B
【详解】
A.增大压强,C(s)+H2O(g) CO(g)+H2(g)平衡逆向移动,不利于提高焦炭的利用率,故A错误;
B.O吸引电子能力强,HCO离子间能形成氢键,所以HCO能形成多聚体,故B正确;
C.若反应体系中,c(CO)=a mol·L-1,c(CO2)=b mol·L-1,根据氧原子守恒,则c(H2)=(a+2b) mol·L-1,故C错误;
D.氯化钠、氨气、二氧化碳反应生成碳酸氢钠,没有元素化合价变化,属于非氧化还原反应,故D错误;
选B。
25.(2021·江苏南京市·南京师大附中高三其他模拟)TiO2的“纳米材料”有广泛的应用,工业上可利用TiCl4制取。 TiCl4熔点为-25 ℃,沸点为136.4 ℃。制取TiO2的反应为① 2FeTiO3+7Cl2+3C=2TiCl4+2FeCl3+3CO2、② TiCl4+O2=TiO2+2Cl2。下列说法正确的是
A.基态Ti原子核外价电子排布式为3d24s2
B.Cl2、CO2都是含有非极性键的非极性分子
C.TiCl4晶体是离子晶体,配位数为4
D.生成1 mol FeCl3转移电子的物质的量为14 mol
【答案】A
【详解】
A.Ti的原子序数为22,Ti原子核外有22个电子,基态Ti原子的核外电子排布式为1s22s22p63s23p63d24s2,价电子排布式为3d24s2,A正确;
B.Cl2和CO2都是非极性分子,Cl2中含Cl—Cl非极性键,CO2中含C=O极性键、不含非极性键,B错误;
C.TiCl4的熔点为-25 ℃,沸点为136.4 ℃,熔、沸点较低,TiCl4晶体是分子晶体,C错误;
D.反应①中Fe元素的化合价由+2价升至+3价,C元素的化合价由0价升至+4价,Cl元素的化合价由0价降至-1价,生成2molFeCl3转移14mol电子,则生成1molFeCl3转移电子物质的量为7mol,D错误;
答案选A。
26.(2021·山东滨州市·高三二模)用“H2SO4浸出一萃取”法从铅烟灰(主要含有In2O3,还含有PbO和SiO2杂质)中回收单质铟(In)的生产工艺流程如图所示。
已知:I.“萃取”反应:In2(SO4)3+6(HA)2(有机液)2In(HA2)3(有机液)+3H2SO4
II.“反萃”反应:In(HA2)3(有机液)+4HCl3(HA)2(有机液)+HInCl4
下列说法正确的是
A.“高温酸浸”时,用浓盐酸代替稀硫酸可提高酸浸速率
B.“萃取”时,等量的萃取剂一次萃取和分多次萃取的效率相同
C.“反萃”时,适当增加盐酸的浓度可提高铟的反萃取率
D.“置换”时,得到海绵铟的化学方程式为:Zn+2HInCl4=ZnCl2+H2↑+2InCl3
【答案】C
【详解】
A.二氧化锰与浓盐酸加热生成氯气,且高温会造成大量的HCl挥发造成损失,不能提高酸浸速率,A错误;
B.每一次萃取都是按照一定比例进行的溶质分配,所以多次萃取的效率更高,B错误;
C.“反萃”时,适当增加盐酸的浓度,平衡In(HA2)3(有机液)+4HCl⇌⇌3(HA)2(有机液)+HInCl4正向移动,可提高铟的反萃取率,C正确;
D.“置换”时锌与HInCl4反应产生In单质而不是氢气,发生反应的化学方程式为3Zn+2HInCl4=2In+3ZnCl2+2HCl,D错误;
综上所述答案为C。
27.(2021·重庆)硼氢化钠(NaBH4)可用作还原剂和塑料发泡剂。它在催化剂作用下与水反应获取氢气的微观过程如图所示。下列说法正确的是
A.水在此过程中作还原剂
B.若用D2O代替H2O,反应后生成的气体只有HD
C.NaBH4与水反应的离子方程式为:BH+4H2O=B(OH)+4H2
D.若不使用催化剂,NaBH4与水不能反应产生H2
【答案】C
【详解】
A.据图可知H2O脱去的氢原子最终生成氢气,水中H元素化合价降低,所以水为氧化剂,A错误;
B.据图可知,第一步中两个BH各脱去一个H原子结合形成H2,即反应后生成的气体中有H2,B错误;
C.据图可知NaBH4与水反应过程中反应物为BH和H2O,产物为B(OH)和氢气,离子方程式为BH+4H2O=B(OH)+4H2,C正确;
D.催化剂只是加快反应速率,即使不使用催化剂,NaBH4与水反应依然能产生氧气,D错误;
综上所述答案为C。
28.(2021·湖南高三其他模拟)下列实验中,对应的现象以及结论都正确的是
选项
实验
现象
结论
A
在某醛类有机溶液中滴入溴水
溴水褪色
该醛类物质含有碳碳双键
B
将苯、液溴和铁粉混合后产生的气体直接通入AgNO3溶液中
产生淡黄色沉淀
苯和液溴发生了取代反应
C
向FeBr2和KSCN混合溶液中滴入少量新制氯水,再加入CCl4混合振荡、静置
下层呈无色,上层呈红色
Fe2+的还原性大于Br-
D
向1mL2mol•L-1的NaOH溶液中滴加1~2滴0.1mol•L-1溶液后的悬浊液中,再滴加2滴0.1mol•L-1溶液
出现红褐色沉淀
Ksp[Mg(OH)2]>Ksp[Fe(OH)3]
A.A B.B C.C D.D
【答案】C
【详解】
A. 醛基可能会被溴水氧化,使溴水褪色,该物质中不一定含有碳碳双键,故A错误;
B. 液溴易挥发,挥发出的溴单质与溶液反应也能生成AgBr沉淀,所以产生淡黄色沉淀并不能说明苯和液溴发生了取代反应,故B错误;
C. 向和KSCN混合溶液中滴入少量新制氯水,因的还原性大于,则静置后有机层在下层呈无色,水层在上层呈红色,故C正确;
D. 溶液中氢氧化钠过量,所以再加溶液就会有红褐色沉淀,不能说明是沉淀转化来的,正确方法是加入过量,然后再滴少量溶液,依据沉淀颜色变化判断,故D错误;
故选C。
29.(2021·长沙市明德中学高三三模)锶(Sr)为第五周期IIA族元素,其化合物六水氯化锶(SrCl2·6H2O)是实验室重要的分析试剂,工业上常以天青石(主要成分为SrSO4,含少量BaSO4)为原料制备,生产流程如下:
下列叙述不正确的是
A.锶的金属性比钙的强,所以SrSO4的溶解性比CaSO4的强
B.高温焙烧时,若0.5molSrSO4完全反应转移了4mol电子,该反应的化学方程式为:SrSO4+4CSrS+4CO
C.加入适量1mol/LH2SO4目的是除去溶液中Ba2+杂质
D.工业上常电解熔融SrCl2制锶单质,则SrCl2·6H2O制取无水SrCl2一定要在无水氯化氢气流中加热SrCl2·6H2O失水恒重
【答案】AD
【详解】
A.根据同主族元素性质递变规律,锶的金属性比钙的强,SrSO4的溶解性比CaSO4的弱,故A错误;
B.高温焙烧时,若0.5molSrSO4完全反应转移了4mol电子,说明S元素化合价由+6价降低为-2价,该反应的化学方程式为:SrSO4+4CSrS+4CO,故B正确;
C.硫酸钡难溶于水,加入适量1mol/LH2SO4目的是生成硫酸钡沉淀,除去溶液中Ba2+杂质,故C正确;
D.SrCl2是强酸强碱盐,SrCl2不水解,直接加热SrCl2·6H2O失水至恒重,可制得无水SrCl2,故D错误;
选AD。
30.(2021·辽宁高三其他模拟)利用氧化尿素制备(水合肼)的实验流程如图所示:
已知:①氯气与烧碱溶液的反应是放热反应;
②有强还原性,能与剧烈反应生成。
下列说法正确的是
A.步骤Ⅰ中为避免温度过高,可采用冰水浴
B.步骤Ⅰ制备溶液时,测得产物中与的物质的量之比为5∶1,则参与反应的氧化剂与还原剂的物质的量之比为3∶5
C.步骤Ⅱ中可将尿素水溶液逐滴滴入碱性溶液中
D.生成水合肼反应的离子方程式为
【答案】AD
【分析】
由流程可知,步骤I中氯气和NaOH溶液制备NaClO,步骤II中尿素与NaClO发生NaClO+CO(NH2)2+2NaOH=NaCl+N2H4•H2O+Na2CO3,制得水合肼溶液和Na2CO3溶液在步骤III中分离;
【详解】
A.实验中,为使步骤Ⅰ中反应温度不高于40℃,可以减缓Cl2的通入速率、冰水浴冷却,A正确;
B.氯气与NaOH反应生成物质的量之比为5:1的NaClO、NaClO3,氯元素化合价升高,故还有NaCl生成,故反应为:8Cl2+16OH-=5ClO-+ClO3-+10Cl-+8H2O,氧化剂与还原剂的物质的量之比为5∶3,B错误;
C.将尿素滴到NaClO溶液中或过快滴加,都会使过量的NaClO溶液氧化水合肼,降低产率,故实验中应将次氯酸钠溶液逐滴加入到定量的尿素溶液中制备水合肼,滴加顺序不能颠倒,且滴加速度不能过快,C错误;
D.NaClO、NaOH与尿素生成N2H4•H2O、碳酸钠、NaCl,反应为NaClO+CO(NH2)2+2NaOH=NaCl+N2H4•H2O+Na2CO3,离子方程式是:,D正确;
故选:AD。
31.(2021·湖南高三其他模拟)现有4组标准电极电势:①PbO2/PbSO4,Eθ=1.69V;②MnO/Mn2+,Eθ=1.51V;③Fe3+/Fe2+,Eθ=0.77V;④Cl2/Cl-,Eθ=1.07V。已知电势越高对应物质的氧化性越强,则下列离子方程式或相应的描述中正确的是
A.5PbO2+2Mn2++2H2O+5SO=5PbSO4↓+2MnO+4OH-
B.2Fe2++Cl2=2Fe3++2Cl-
C.酸化高锰酸钾时既可以用硫酸也可以用盐酸
D.氧化性由强到弱的顺序为PbO2>MnO>Cl2>Fe3+
【答案】BD
【分析】
电势越高对应物质的氧化性越强,可知几种物质的氧化性由强到弱的顺序为,据此分析解答。
【详解】
A. 酸性条件下正确的离子方程式为,故A错误;
B. 氧化性:,则反应离子方程式的书写正确,故B正确;
C. 酸化高锰酸钾时不能用盐酸,因为能被高锰酸钾氧化,故C错误;
D. 电势越高对应物质的氧化性越强,可知几种物质的氧化性由强到弱的顺序为,故D正确;
故选BD。
32.(2021·青海高三三模)MnCO3是制造电器材料软磁铁氧体的原料。实验室利用菱锰矿(主要成分MnCO3,还含有Fe2O3、FeO、MgO、SiO2等杂质)得到高纯碳酸锰产品。工艺流程如下:
(1)将菱锰矿粉与氯化铵混合研磨再焙烧的目的是___________,X为NH3和CO2的混合气体,写出焙烧的化学方程式:___________。
(2)为了降低生产成本,有些物质可以循环利用,能循环利用的物质为___________(填名称)。
(3)氧化剂MnO2能将浸出液中的Fe2+转变成Fe3+,该反应的离子方程式是___________。
(4)物质Y可以是___________(填字母)。
a.MnCl2 b.MnCO3 c.NH3·H2O d.NaOH
(5)氯化铵用量对锰浸出率的影响如图所示,请分析,选择氯化铵与锰矿粉的质量比为___________适宜。
(6)焙烧过程中产生的尾气NH3、CO2以及少量HCl会对设备有一定腐蚀作用,直接排放会造成一定污染,实验中用如图所示装置进行尾气处理:(已知冷凝管和洗气瓶中有相同产物)
①冷凝管的作用为___________。
②请写出洗气瓶中的化学方程式:___________。
【答案】增大接触面积,加快反应速率 MnCO3+2NH4ClMnCl2+2NH3↑+H2O+CO2↑ 氯化铵 MnO2+2Fe2++4H+=2Fe3++Mn2++2H2O bc 1.1:1 生成氯化铵,除去氯化氢 MnCl2+2NH3+CO2+H2O=2NH4Cl+MnCO3↓
【分析】
菱锰矿(主要成分MnCO3,还含有Fe2O3、FeO、MgO、SiO2等杂质)加入氯化铵混合研磨后焙烧,发生MnCO3+2NH4ClMnCl2+2NH3↑+H2O+CO2↑反应,加水溶解后,过滤出二氧化硅,浸出液中加入氧化剂二氧化锰,把亚铁离子氧化为铁离子,加入试剂Y调节pH,使铁离子、镁离子等转化为沉淀除去,为了不引入新杂质,可以选用b.MnCO3 c.NH3·H2O;滤液中加入碳酸氢铵后进行碳化结晶,过滤得到固体碳酸锰,滤液为氯化铵,蒸发结晶后得到固体氯化铵,可以循环使用。
【详解】
(1)将菱锰矿粉与氯化铵混合研磨再焙烧的目的是增大物质间的接触面积,加快反应速率;焙烧后,产生X气体为NH3和CO2的混合气体,焙烧的化学方程式:MnCO3+2NH4ClMnCl2+2NH3↑+H2O+CO2↑;
(2)根据流程图可知,结合以上分析可知,能循环利用的物质为氯化铵;
(3)氧化剂MnO2能将浸出液中的Fe2+转变成Fe3+,该反应的离子方程式是MnO2+2Fe2++4H+=2Fe3++Mn2++2H2O;
(4)物质Y是用来调节溶液的pH,既能消耗氢离子,又不能引入新杂质,可以选用b.MnCO3 和c.NH3·H2O;
(5)根据氯化铵用量对锰浸出率的影响图像进行分析,当氯化铵与锰矿粉的质量比在1.1:1以后,锰的浸出率基本上变化不大,因此选择氯化铵与锰矿粉的质量比为1.1:1适宜;
(6)①氨气和氯化氢遇冷后产生氯化铵,除去了氯化氢气体,减少对设备的腐蚀作用;所以冷凝管的作用为生成氯化铵,除去氯化氢;
②洗气瓶中盛装的溶液为氯化锰溶液,氨气、二氧化碳混合气体进入到该溶液中发生反应生成了氯化铵和碳酸锰沉淀,反应的化学方程式为:MnCl2+2NH3+CO2+H2O=2NH4Cl+MnCO3↓。
33.(2021·江西抚州市·临川一中)钒为一种高熔点金属,在工业生产中有广泛用途。工业上常用钒炉渣(主要含FeO·V2O3,还有少量Al2O3、CuO等杂质)提取金属钒,流程如下图:
已知:I.钒有多种价态,其中+5价的最稳定。钒在溶液中主要以VO和VO的形式存在,存在平衡:VO+H2O⇌2H++VO
II.部分金属离子的沉淀pH:
金属离子
Cu2+
Fe2+
Fe3+
开始沉淀时pH
5.2
7.6
2.7
完全沉淀时pH
6.4
9.6
3.7
回答下列问题:
(1)碱浸步骤中最好选用_______(填字母)
a.NaOH溶液 b.氨水 c.纯碱溶液
(2)焙烧目的是将FeO·V2O3转化为可溶的NaVO3,其中铁全部转化为+3价氧化物,则反应化学方程式_______。
(3)溶液1到溶液2的过程中,调节pH至8有两个目的,一是除去___离子,二是促使____。
(4)加热NH4VO3时生成V2O5,则反应化学方程式:____,流程中最后用V2O5冶炼V通常采用的方法是____(填字母)
A.炭还原法 B.铝热法还原 C.直接加热法 D.盐的水溶液与活泼金属置换法
(5)全钒液流电池工作原理如图:
已知各种含钒离子的颜色如下:VO黄色、VO2+蓝色、V3+绿色、V2+紫色
①全钒液流电池放电时V2+发生氧化反应,该电池放电时总反应式是_______。
②当完成储能时,阳极区溶液的颜色是_______。
【答案】a 4FeO·V2O3+4Na2CO3+5O28NaVO3+2Fe2O3+4CO2 Fe3+、Cu2+ VO转化为VO 2NH4VO3V2O5+2NH3↑+H2O B V2++VO+2H+=V3++VO2++H2O 黄色
【分析】
钒炉渣碱浸其中氧化铝溶于碱生成偏铝酸盐,偏铝酸盐通入二氧化碳生成氢氧化铝沉淀,灼烧后得到氧化铝,滤渣中加碳酸钠通入空气焙烧,得到NaVO3和Fe2O3,焙烧后的固体加硫酸溶解得到硫酸铁和硫酸铜,VO转化成VO,溶液调节pH值至8将铜和铁转化成氢氧化铁和氢氧化铜,VO转化成VO,滤液中加硫酸铵将VO转化成NH4VO3,加热NH4VO3时生成V2O5,再通过热还原法得到V单质,据此解答。
【详解】
(1)碱浸的目的是将氧化铝溶解,而氧化铝不溶于弱碱,因此应选氢氧化钠溶解,故答案为:a;
(2) 焙烧的过程中FeO·V2O3转化为可溶的NaVO3,铁全部转化为Fe2O3,可得反应的方程式为:4FeO·V2O3+4Na2CO3+5O28NaVO3+2Fe2O3+4CO2,故答案为:4FeO·V2O3+4Na2CO3+5O28NaVO3+2Fe2O3+4CO2;
(3)由以上分析可知调节pH值至8可以将溶液中的Fe3+、Cu2+转化成沉淀除去,同时能将VO转化为VO,故答案为:Fe3+、Cu2+;VO转化为VO;
(4) 加热NH4VO3时生成V2O5,另外生成氨气和水,反应的方程式:2NH4VO3V2O5+2NH3↑+H2O,由题意可知V的+5价化合物很稳定,则V2O5的性质稳定,通过V2O5冶炼V,直接加热或者溶液中置换均不可以,可通过铝热反应将其从熔融的V2O5中置换出来,故答案为:2NH4VO3V2O5+2NH3↑+H2O;B;
(5)①由图可知A为正极,左侧石墨电极上发生还原反应,元素的化合价降低,则其电极反应为:VO+2H++e-= VO2++H2O,右侧石墨电解为负极,发生氧化反应,电极反应为:V2+- e- =V3+,电池的总反应为:V2++VO+2H+=V3++VO2++H2O,故答案为:V2++VO+2H+=V3++VO2++H2O;
②当完成储能时,阳极区VO2+转化成VO,溶液呈黄色,故答案为:黄色;
34.(2021·湖南高二月考)用含铬不锈钢废渣(含、、、等)制取(铬绿)的工艺流程如图所示:
回答下列问题:
(1)“碱熔”时,为使废渣充分氧化可采取的措施是___________、___________。
(2) 、KOH、反应生成的化学方程式为___________。
(3)“水浸”时,碱熔渣中的强烈水解生成的难溶物为___________(填化学式,下同);为检验“水浸”后的滤液中是否含有,可选用的化学试剂是___________。
(4)常温下,“酸化”时pH不宜过低的原因是___________;若此时溶液的,则___________mol/L。{已知:常温下,}
(5)“还原”时发生反应的离子方程式为___________。
(6)“沉铬”时加热近沸的目的是___________;由制取铬绿的方法是___________。
【答案】粉碎废渣 充分搅拌(或通入足量空气等其他合理答案) KSCN pH过低,进入滤液 提高沉淀物纯度 高温煅烧
【分析】
含铬不锈钢废渣(含、、、等)经过碱熔,生成了、、,,加水溶解,结合电离出的及生成沉淀和KOH,可以把不溶的固体通过过滤除去,调pH,转化为Al(OH)3沉淀,转化为沉淀,转化为,K2Cr2O7与Na2SO3、H2SO4反应生成,离子方程式为,加入NaOH使Cr3+生成Cr(OH)3,通过加热锻烧得到Cr2O3。
【详解】
(1)粉碎废渣,废渣颗粒分散在液态KOH、中或通入足量氧气并充分搅拌,增大接触面积,加快反应速率;
(2)失去,、得到,依据得失电子数相等,配平得;
(3)结合电离出的及生成和KOH;检验用KSCN溶液;
(4)pH过低,会转化为,进入滤液;若此时溶液的,,则;
(5)得到,失去,依据得失电子数相等,配平得;
(6)防止沉淀时杂质离子同时沉淀,加热至沸可使杂质离子重新返回溶液,从而提高沉淀物纯度;高温煅烧难溶氢氧化物制备对应氧化物。
相关试卷
这是一份专题04 氧化还原反应——【新高考专用】三年(2020-2022)高考真题化学分类汇编(原卷版+解析版),文件包含专题04氧化还原反应新高考专用三年2020-2022高考真题化学分类汇编解析版docx、专题04氧化还原反应新高考专用三年2020-2022高考真题化学分类汇编原卷版docx等2份试卷配套教学资源,其中试卷共12页, 欢迎下载使用。
这是一份专题04 氧化还原反应——【全国通用】2020-2022三年高考化学真题分类汇编(原卷版+解析版),文件包含专题04氧化还原反应全国通用2020-2022三年高考化学真题分类汇编解析版docx、专题04氧化还原反应全国通用2020-2022三年高考化学真题分类汇编原卷版docx等2份试卷配套教学资源,其中试卷共12页, 欢迎下载使用。
这是一份高考化学真题与模拟题分类训练专题04 氧化还原反应(2份打包,含解析+原卷版,可预览),文件包含高考化学真题与模拟题分类训练专题04氧化还原反应含解析doc、高考化学真题与模拟题分类训练专题04氧化还原反应原卷版doc等2份试卷配套教学资源,其中试卷共45页, 欢迎下载使用。