2021年高考地理真题和模拟题分类汇编专题09 农业(含答案解析)
展开【2021年高考真题精选】
(2021年全国乙卷)2014年我国某科技公司在新疆建立了研发基地,研制适用于大规模棉花生产的无人机。为推广产品,该公司先组建专业服务团队为农民提供无人机服务,后以极低的价格出租无人机,最后才销售无人机,同时对农民进行技术培训。无人机的使用,大幅度减少了人工成本,改变了新疆传统农业生产方式。据此完成1题。
1.无人机的使用主要可以帮助棉农提高棉花的
A.产量B.质量C.利润D.价格
【答案及解析】
1.C由材料可知,无人机的使用,大幅度减少了人工成本,降低成本,故能提高利润,C正确;无人机的使用能降低成本,可能会降低棉花价格,D错误;无人机的使用提高了劳动生产效率,但不能直接提高棉花的产量和质量,AB错误。故选C。
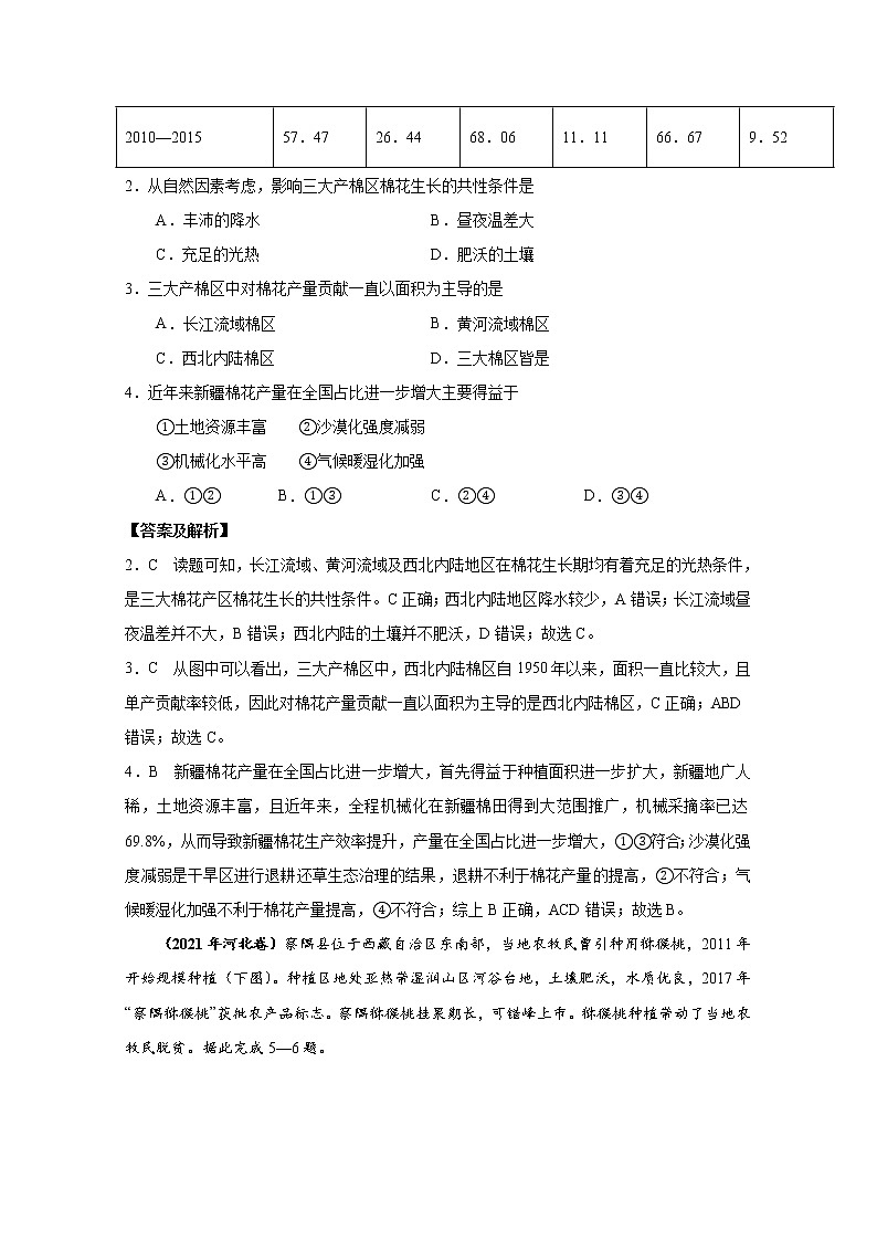
(2021年广东卷)长江流域、黄河流域和西北内陆地区是我国三大产棉区。2020年,新疆棉花产量占全国和世界总产量分别达87.3%和20%以上,机械采摘率已达69.8%。表1反映三大产棉区不同时段面积和单产对棉花产量的贡献率变化。据此完成2—4题。
2.从自然因素考虑,影响三大产棉区棉花生长的共性条件是
A.丰沛的降水B.昼夜温差大
C.充足的光热D.肥沃的土壤
3.三大产棉区中对棉花产量贡献一直以面积为主导的是
A.长江流域棉区B.黄河流域棉区
C.西北内陆棉区D.三大棉区皆是
4.近年来新疆棉花产量在全国占比进一步增大主要得益于
①土地资源丰富 ②沙漠化强度减弱
③机械化水平高 ④气候暖湿化加强
A.①②B.①③C.②④D.③④
【答案及解析】
2.C 读题可知,长江流域、黄河流域及西北内陆地区在棉花生长期均有着充足的光热条件,是三大棉花产区棉花生长的共性条件。C正确;西北内陆地区降水较少,A错误;长江流域昼夜温差并不大,B错误;西北内陆的土壤并不肥沃,D错误;故选C。
3.C 从图中可以看出,三大产棉区中,西北内陆棉区自1950年以来,面积一直比较大,且单产贡献率较低,因此对棉花产量贡献一直以面积为主导的是西北内陆棉区,C正确;ABD错误;故选C。
4.B 新疆棉花产量在全国占比进一步增大,首先得益于种植面积进一步扩大,新疆地广人稀,土地资源丰富,且近年来,全程机械化在新疆棉田得到大范围推广,机械采摘率已达69.8%,从而导致新疆棉花生产效率提升,产量在全国占比进一步增大,①③符合;沙漠化强度减弱是干旱区进行退耕还草生态治理的结果,退耕不利于棉花产量的提高,②不符合;气候暖湿化加强不利于棉花产量提高,④不符合;综上B正确,ACD错误;故选B。
(2021年河北卷)察隅县位于西藏自治区东南部,当地农牧民曾引种用猕猴桃,2011年开始规模种植(下图)。种植区地处亚热带湿润山区河谷台地,土壤肥沃,水质优良,2017年“察隅猕猴桃”获批农产品标志。察隅猕猴桃挂果期长,可错峰上市。猕猴桃种植带动了当地农牧民脱贫。据此完成5—6题。
5.察隅猕猴桃获批农产品地理标志,关键在于
A.独特的自然环境B.传统的生产方式
C.先进的农业科技D.丰富的种植经验
6.察隅猕猴桃挂果期长,有利于
A.降低产品运输费用B.提高市场竞争力
C.降低果园管理成本D.提高土地利用率
【答案及解析】
5.A 根据材料,种植区地处亚热带湿润山区河谷台地,土壤肥沃,水质优良,且察隅猕猴桃挂果期长,可错峰上市,所以察隅猕猴桃获批农产品地理标志,关键在于当地自然环境独特,A正确;猕猴桃为当地引种,且2011年开始规模种植,其种植经验不丰富,且实现规模化种植,种植方式不一定是传统的种植方式,BD错;察隅县位于西藏自治区东南部,经济发展水平较低,农业科技并不先进,C错。故选A。
6.B 察隅猕猴桃挂果期长,有利于有机质的积累,品质好,并可错峰上市,从而提高了产品的市场竞争力,B正确;并未降低产品的运费,A错;挂果期长导致果园管理成本升高,土地利用率降低,CD错。故选B。
(2021年浙江卷)美国农业生产地区专门化特征明显,下图为美国农业带分布局部图。完成7—8题。
7.甲农业带最适宜种植的农作物有
A.柑橘、水稻B.苹果、小麦
C.甘蔗、玉米D.葡萄、土豆
8.图示农业带内实行地区专门化生产的决定性因素是
A.国家政策B.粮食危机
C.农业科技D.经济效益
【答案及解析】
7.A 读图分析可知,甲农业带为亚热带作物带,适宜种植亚热带作物,柑橘、葡萄和水稻属于亚热带作物,因此甲农业带最适宜种植的农作物有柑橘、水稻、葡萄,A正确。苹果、小麦、玉米 、土豆是温带作物,甘蔗是热带作物,BCD错误。故选A。
8.D 读图分析,甲农业带为亚热带作物带,该农业带作物产量大,实行地区专门化生产能够提高经济效益,D正确。国家政策和农业科技是辅助性因素,并不是决定性因素,AC错误。美国经济发展水平高,并没有出现粮食危机,B错误。故选D。
(2021年浙江卷)秀珍菇生产需避光遮阳。浙江某地在秀珍菇生产大棚上搭建光伏发电系统,实现了棚内种菇、棚顶发电.形成了“农业+新能源"生态高效生产方式。完成9题。
9.与原秀珍菇生产方式相比,该生产方式的优势有
①增加经济效益②增加土壤肥力③减少土壤污染④提高土地利用率
A.①③B.②④C.①④D.②③
【答案及解析】
9.C本题考查区域农业可持续发展。与原秀珍菇生产方式相比,该生产方式在几乎同样的土地面积上既种植了秀珍菇,还实现了光伏发电,增加了经济效益,提高了土地利用率,①④正确。对土壤肥力和污染没有影响,②③错误。故选C。
10.(2021年浙江卷)阅读材料,完成下列问题。
材料一:日本农业发达,但该国粮食价格缺乏竞争力,随着国内农产品市场逐步放开,粮食自给率从1960年的79%下降到2018年的37%。下图为亚洲部分地区略图。
材料二:图中甲地某农业企业开发出一种新型温室大棚.通过调节地下管道中的水温,控制大棚内温度,种植原产于热带的芒果.可使其在冬季上市。
(1)说明该企业可在冬季种植芒果的自然优势,并简述利用新型温室大棚生产的社会经济意义。
(2)分析日本粮食竞争力较弱的主要原因。
【答案】(1)优势:地热资源丰富,利用地热为大棚増温;利用地热融化积雪,提供灌溉水源。
意义:增加就业机会;增加农产品供给;品质好,经济效益高。
(2)农业劳动力短缺,生产成本高;山地多,耕地破碎,难以实施大规模生产。
【分析】(1)本题考查农业区位因素和区域农业可持续发展。结合材料可知该企业可在冬季种植芒果是通过调节地下管道中的水温,控制大棚内温度实现的,而日本位于板块交界处,地热资源丰富,温泉众多,这是主要的自然优势;另外当地为冬季风迎风坡,冬季风从海洋带来水汽,降雪多,利用地热融化积雪可为其提供水源。
利用新型温室大棚生产的社会经济意义可从就业、农业结构、农民收入等角度分析。新型温室大棚可以充分利用资源,将资源优势转化和经济优势;增加农产品的产量;增加就业岗位;增加经济收入;而且,新型大棚可以提高农产品品质。
(2)本题考查农业区位因素。据材料,日本因粮食价格而缺乏竞争力,因而可从粮食价格的影响因素进行分析,如地价、劳动力价格等。日本平原面积小,水稻种植面积小;日本缺乏劳动力,生产成本高,故竞争力小。
11.(2021年浙江卷)阅读材料,完成下列问题。
材料一下图为我国局部地区略图。
材料二下表为甘肃青海和宁夏三省区人口、耕地面积和人均粮食产量统计表。
数据来源:《中国统计年鉴(2020)》
(1)与甘肃、宁夏相比,简析青海人均粮食产量低的主要原因。
(2)从水资源利用角度,提出图示地区粮食生产可持续发展的措施。
【答案】(1)人均耕地少;高寒区域,耕地生产力低。
(2)采用先进节水技术,提高利用率;加强管理,优化配置。
【分析】(1)读图可知,青海省耕地面积仅为290.1千公顷,远小于甘肃省和宁夏回族自治区,人口总量与宁夏回族自治区大致相等,说明人均耕地资源少;青海省位于地势海拔较高的青藏高原,受到地形影响,气候以高寒为特征,微生物分解作用弱,土壤较为贫瘠,生产力低。
(2)图示地区深居内陆,大气降水较少,水资源紧缺,促进农业生产可持续发展的关键是促进水资源的合理利用,可以通过发展节水农业,提高水资源利用效率和加强对水资源的管理,在不同农业类型之间合理分配水资源。
12.(2021年全国甲卷)阅读图文材料,完成下列要求。
下图中阴影示意的M地区曾经是湿地(沼泽),年降水量是年蒸发量的1.2~1.5倍,远低于英国西部和北部。在罗马时代,人们对M地区湿地进行了排水尝试,湿地仅得到零星开垦。17世纪,该地引入荷兰风车与水利工程技术,湿地得到成片开垦。经过几百年的开发,M地区已经成为英国重要的农产品生产基地,但也存在诸多问题。
(1)分析M地区排水后能够发展农业的自然条件。
(2)分析罗马时代和17世纪对M地区湿地开垦结果存在差异的原因。
(3)推测M地区当前农业发展中存在的主要环境问题。
【答案】(1)与英国大部分地区相比,该地区降水量较少,光照条件较好。地势低平,利于耕作。大部分为沼泽,土层深厚肥沃,适合多种农作物生长。
(2)M地区湿地面积广,地势低,抽(排)水工程量大,对动力要求高。罗马时代以人力、畜力为主,排水能力有限,湿地仅得到零星开垦。17世纪,采用风力排水,排水能力大幅度提高,加之水利工程技术进步,湿地得到成片开垦。
(3)由于长期种植,土地肥力渐趋下降,作物病虫害增多。经常的排水和耕作,使表土流失并淤塞排水沟。化肥、农药的使用,污染水、土环境。
【分析】本题以英国为背景,考查了农业区位,湿地开发及产生的问题,旨在考查学生的学生的知识迁移能力及综合思维能力。
(1)本题主要从地形、气候、河流、土壤等方面来做答。由图中经纬度及所学知识可知,当地属于温带海洋性气候,全年温和湿润;与英国大部分地区相比,由于该地区位于图中盛行西风的北背风坡,降水量较少,晴天多,光照条件较好。位于河流中下游 地区,地势低平,利于农业耕作。曾经大部分为沼泽,土层深厚,有机质含量高,土壤肥沃,适合农作物生长。
(2)由所学知识及材料信息可知,M地区是湿地开垦需要排水,当地地势低洼,排水对动力要求较高。罗马时代生产力水平低下,动力以人力、畜力为主,人们的排水能力及水平有限,所以湿地仅得到零星开垦。17世纪,该地引入荷兰风车与水利工程技术,排水能力能到提升,水利工程技术的不断进步,使湿地得到成片、大规模的开垦。
(3)由材料信息可知,由于该地农业开发早,时间长,土地肥力下降,趋于贫瘠,使农作物的病虫害增多;长期的排水和农业耕作,使土壤表层肥沃土层流失,并随水流淤积在排水沟,阻塞排水沟;长期的化肥、农药的使用,使水资源、土地资源被污染,生态遭到破坏,生态环境恶化。
13.(2021年全国乙卷)阅读图文材料,完成下列要求。
圩田是在低洼地筑堤围出的田地。如图所示圩田海拔6~7米,种植庄稼;巢湖多年平均水位8.03米。据记载,在清朝嘉庆年间,三河镇濒临巢湖。
(1)推测该圩田区适宜围垦的自然条件。
(2)有人建议把这些圩田从种植庄稼转变为湿地发展水产业。请从下列两方面选择其一作答,分析圩田这种利用方式改变的作用。
方面①改善巢湖水质 方面②缓解巢湖沿岸地区洪水威胁
【答案】(1)地处亚热带,热量充足,降水充沛,雨热同期;地形平坦开阔,可耕作面积大;以湖泊沉积、河流沉积为主,土质疏松,土壤肥沃;近河流,地势较低,灌溉水源充足。
(2)方面①:庄稼种植过程中施用的化肥、农药会随农田退水排入巢湖,造成水污染;湿地水流缓慢,促进泥沙沉降;湿地植物吸附氮、磷等营养元素,减轻巢湖富营养化;提高水体连通性,加强水体自净。方面②:圩田地势低于巢湖水面,洪水风险大,湿地发展水产业耐水淹;湿地延缓水流,调蓄洪峰;湿地过渡带阻碍了巢湖水的倒灌。
【分析】(1)调动必备知识,巢湖位于安徽,巢湖附近该圩田区地处亚热带季风气候区,热量充足,降水充沛;由图文材料可知,该区域海拔低,地形平坦开阔,可开垦面积大;附近有巢湖和河流,湖泊沉积、河流沉积形成肥沃的土壤,且靠近河流、湖泊,水源充足。气候、地形、土壤、水源均适宜围垦,形成耕地,发展种植业。
(2)方面①:把这些圩田从种植庄稼转变为湿地发展水产业,能改善巢湖水质。原因分析思路:发展种植业,会施用化肥、农药,农田退水排入巢湖,造成巢湖水污染;而湿地水流缓慢,能促进泥沙沉降,且湿地植物吸附氮、磷等营养元素,减轻巢湖富营养化;湿地与巢湖水体连通,能促进巢湖水体自净,改善巢湖水质。方面②:把这些圩田从种植庄稼转变为湿地发展水产业,能缓解巢湖沿岸地区洪水威胁。原因分析思路:由材料可知,圩田地势低于巢湖水面,易发洪水,湿地发展水产业,防洪压力小;湿地能延缓水流,调蓄洪峰;湿地能容纳外泄的巢湖水,缓解巢湖沿岸地区洪水威胁。
14.(2021年湖南卷)阅读材料,完成下列要求。
海南省是我国栽培水稻起源地之一,自然条件优越。“杂交水稻之父”袁隆平院士科研团队在海南省三亚市建有水稻育种试验基地,在此选育了多个高产杂交水稻品种。一直以来,海南省稻作以“一年一熟”为主,“一年二熟”“一年三熟”仅分布在水源充足地区且总面积不大。海南省目前稻米缺口仍然较大。下表为海南省和湖南省2019年水稻生产的相关数据。
(1)湖南与海南省拟加强杂交水稻育种试验合作,指出各自的优势条件。
(2)说明海南省大部分地区水稻种植以“一年一熟”为主的原因。
(3)海南省目前稻米缺口仍然较大,试分析其社会经济原因。
【答案】(1)湖南省:水稻科研力量雄厚;地城范围广,水稻播种面积大,试验推广条件好.海南省:全年高温,热量条件好(生长期长),育种周期短;野生稻种丰富;环境质量好,育种试验自然条件好。
(2)大部分地区水源不足,水利设施不完善;夏秋多台风,影响农民种两季或三季稻的积极性,一些地区种一季稻外,其他时间种植附加值更高的经济作物。
(3)大部分地区水稻种植以"一年一熟"为主;蔬菜、瓜果等经济作物播种面积比重大(水稻播种面积比重较小);稻米的需求量大。
【分析】本题以海南省和湖南省的水稻种植业相关图文信息为材料,涉及农业区位因素、区域地理特征等相关内容,考查学生运用地理信息和所学知识分析地理问题的能力。
(1)指出海南和湖南两者在杂交水稻育种试验合作中的各自优势应从技术、育种条件等方面进行分析。对于湖南省来说,材料信息表明,“杂交水稻之父”袁隆平院士科研团队在海南省三亚市建有水稻育种试验基地,该团队属于湖南省,因此湖南省水稻科研力量雄厚;根据所学知识和表格信息可知,与海南省相比,湖南地城范围广,水稻播种面积大,因此湖南的育种试验推广条件好于海南省。对于海南省来说,根据所学知识可知,湖南位于亚热带地区,海南位于热带地区,因此海南省具有全年高温,热量条件好(生长期长),育种周期短等自然优势;材料信息表明,海南省是我国栽培水稻起源地之一,自然条件优越,因此野生稻种丰富,有利于水稻进行杂交育种;海南省工业化程度相对较低,加上环境保护得力,环境质量好,因此育种试验自然条件好,成为海南育种试验中的明显优势条件。
(2)说明海南省大部分地区水稻种植以“一年一熟”为主的原因应从水源、自然灾害、经济效益等方面进行分析。海南省从热量条件来看,适合水稻一年三熟,材料信息表明,当地“一年三熟”仅分布在水源充足地区,由此推断,当地大部分地区水源不足,水利设施不完善,导致许多地区无法做到一年三熟,甚至一年两熟,这是当地大部分地区水稻种植以“一年一熟”为主;海南省位于南部沿海,位于台风西移路径之上,因此夏秋多台风,台风往往给当地水稻带来毁灭性灾害,从而影响农民种两季或三季稻的积极性;水稻种植经济效益较差,—些地区种—季稻外,其他时间当地农民往往更愿意种植附加值更高的经济作物,从而提高经济收入,因此海南省大部分地区水稻种植以“一年一熟”为主。
(3)材料信息表明,海南省稻作大部分地区以"一年一熟"为主,复种指数低,导致水稻产量不高;当地农民往往更愿意种植附加值更高的经济作物,蔬菜、瓜果等经济作物播种面积比重大,使得水稻播种面积比重较小,导致水稻产量不高;当地人们人口较多,以大米为主食,因此稻米的需求量大,因此导致海南省目前稻米缺口仍然较大。
【2021年最新模拟题精选】
(2021年湖南衡阳一模)中国棉花产业经过多年的发展,现已形成了长江流城棉区(I)、新疆为主的西北内陆棉区(II)和黄河流域棉区(III)三大棉区的新格局。新疆棉田规模大,正逐步实现棉花种植全产业链机械化。下图为我国棉花种植区域分布图。据此完成15—16题。
15.与长江流域和黄河流域棉区相比,西北内陆棉区种植棉花的优势是
A.生长期长B.水源充足C.病虫害少D.土壤酸性强
16.新疆棉田逐步实现机械化生产能促进棉花
A.品种的标准化 B.价格的提高
C.间作种植的推广 D.种植面积保持稳定
【答案及解析】
15.C 结合图示可知新疆棉区比其他棉区纬度更高,播种时间晚,生长期短,A错误;新疆气候干旱,水源不足,B错误;新疆冬季更寒冷,不利于病虫害越冬,病虫害少,C正确;新疆土壤不呈酸性,南方地区的红壤才呈酸性,D错误。故选C。
16.A 机械化生产是指利用机械代替手工,是一种标准化生产。为了便于机械化生产,棉花需选用适宜的品种,采用标准化栽培技术,因此棉花机械化生产对品种有特殊的要求,利于推进品种的标准化,A正确。新疆棉田逐步实现机械化生产有利于节约劳动力成本,使棉花价格下降,提高竞争力,B错误。间作种植是分行或分带相间种植两种或两种以上作物的种植方式,不利于机械化作业,C错误。种植面积主要受市场、国家政策的影响大,机械化生产也可使种植面积扩大,D错误。故选A。
(2021年云南昆明模拟)”奶酪村”位于韩国南部,山地和盆地相间分布,年平均气温比周边区域低,以奶酪生产和体验事业为主,村里的主要劳动力都参与其中。目前”奶酪村”生产的奶酪已经在韩国家喻户晓,村里拥有自己的奶酪科研团队和食品研究所,拥有20余个品类,在韩国有800多个销售网点。随着”奶酪村”的成功,周边相似村落纷纷效仿发展,但是”奶酪村”仍然拥有稳定的客源和收入。下表是”奶酪村”初始和后期体验活动的主要项目。据此完成17—18题。
17.韩国“奶酪村”的成功说明农村产业融合的基础是
A.积极创新,设置多种体验项目B.因时制宜,制定四季活动内容
C.因地制宜,选择特色农业活动D.合理安排,注重二三产业融合
18.“奶酪村”实现可持续发展的关键是
A.全村劳动力共同参与B.保证产品品质和服务质量
C.打造家喻户晓的品牌D.增加产品种类,拓宽销路
【答案及解析】
17.C 结合”奶酪村”前期和后期的农村产业融合和体验活动设置,可以看出农村发展产业融合的基础是第一产业,需要因地制宜,发展不同于其他地区的特色产业,才能使得二三产业随之融合发展。故选C。
18.B 由题意可知,”奶酪村”稳定的客源是被其特色农业、优质的产品和服务所吸引,这也使其成为家喻户晓的品牌,所以”奶酪村”持久发展的关键是保持产品的品质和服务质量,才能保持吸引力和竞争力。故选B。
(2021年云南保山二模)莨纱,亦称香云纱,是世界纺织品中唯一用纯植物染料染色的丝绸面料,纱制作工艺独特,需要耗时半个月,历经数十道工序,被誉为纺织品“软黄金”,仅产于广东顺德、南海。独特的晒莨历程,是薯莨汁液和阳光、水、泥土发生接触与反应的过程,气温太高会使莨纱变硬变脆,气温太低则影响晒制。制作莨纱以蚕丝织成的提花纱罗织物做坯绸,将薯莨茎块的汁液(含有凝胶与单宁酸)多次涂于练熟的坯绸上,晒干后使织物粘聚一层黄棕色的胶状物质,再用河涌中含氧化铁成分的泥土均匀地涂于织物表面,经水洗后,胶状物变成黑色,使织物成为正面呈乌黑色而背面是黄棕色的产品。据此完成19—20题。
19.推断当地主要的产纱时间是
A.2~3月B.4~5月C.7~8月D.9~10月
20.茛纱生产的主导因素是
A.原料B.市场C.技术D.劳动力
【答案及解析】
19.D 注意材料信息“独特的晒莨历程,是薯莨汁液和阳光、水、泥土发生接触与反应的过程,气温太高会使莨纱变硬变脆,气温太低则影响晒制”。2~3月气温太低,7~8月气温太高,均不适合晒莨产纱,AC错;香云纱仅产于广东顺德、南海等地区,4~5月正值雨季,日照较少,不适合晒莨产纱,B错;9~10月气温适宜,多晴天,适合晒莨产纱,D正确,故选D。
20.C 根据材料信息可知,莨纱制作工艺独特,历经数十道工序,技术要求复杂,其主导因素是技术,C正确;原料对茛纱生产有一点的影响,但莨纱的生产主要与其独特的工艺和工序有关,原料不是主导因素,A错;市场主要影响茛纱生产的规模,不是茛纱生产的主导因素,B错;同理,茛纱生产需要一定的劳动力,但劳动力也不是茛纱生产的主导因素,D错。故选C。
(2021年江苏淮安模拟)坞下村,位于永州市新田县城西北郊,以水稻种植业为主,外出务工人员众多。过去该村荒山连片,杂树丛生;现在大片荒山被开垦为果园。每到阳春三月,桃李盛开,芬芳满因,吸引了不少市民前来观赏。据此完成21—22题。
21.人们发现果园的地面每隔两三米就挖有一个长宽深都约半米的土坑,它最可能用于
A.排水B.蓄水C.堆肥D.除虫
22.大片荒山开垦为果园,有利于该村
①脱贫增收②务工人员大量回流 ③优化农业结构④促进产业升级
A.①②B.①③C.②③D.③④
【答案及解析】
21.C 土坑并不是沟渠,并非排水,A项错误;土坑不利于存水且容易渗透,所以不太可能用于蓄水,B项错误;没有除虫功能,D项错误。在果园里面挖土坑,将农作物秸杆、杂草、树叶等推入坑中堆制腐解形成有机肥料,对改良土壤,提高地力有很好的效果,C项正确。故选C。
22.B 大片荒山开垦为果园,有利于脱贫增收,①正确;果园产业仍属于农业,对外出务工人员吸引力不大,不会造成务工人员大量回流,②错误;结合材料,过去该村荒山连片,杂树丛生;现在大片荒山被开垦为果园,有利于优化当地农业结构,③正确;产业类型并未发生改变,④错误,B项正确。故选B。
(2021年广西防城港模拟)辣椒原产于中美洲热带地区,引入我国有四百多年。经过长期演变,湖南省辣椒的栽培方式多样,产量大,消费量巨大,辣椒品种丰富,目前已成为我国重要的辣椒种业中心。下图示意湖南不同区域嗜辣程度与相对湿度分布图。据此完成23—25题。
23.湖南嗜辣程度
A.轻度区河湖少故相对湿度低轻度嗜辣B.中度区多山地使相对湿度低中度嗜辣
C.重度区气温低且相对湿度低重度嗜辣D.轻重度与相对湿度及地形海拔正相关
24.湖南的自然环境有利于
A.大规模集约化种植辣椒B.培育高适应性辣椒品种
C.提高辣椒—年种植次数D.提高辣椒单位面积产量
25.为了保持竞争优势,湖南辣椒产业应
①构建"产学研"一体化体系②注重单一品种多元化用途研究
③全国范围无私分享知识产权④培育适宜机械化栽培采收品种
A.①②B.②③C.①④D.③④
【答案及解析】
23.D 由图可知,湖南的嗜辣程度分布如下,西南部为重度嗜辣,东北为轻度嗜辣,东南为中度嗜辣。轻度嗜辣区相对湿度小,中度和重度嗜辣区湿度相对大。轻度区河湖多,故相对湿度大,但地势低,为轻度。A错误。中度区多山地,气温低,中度嗜辣,B错误。重度区气温低且相对湿度大重度嗜辣,C错误。从图和分布可以得出,轻重度与相对湿度及地形海拔正相关,D正确,故选D。
24.B 湖南山地丘陵多,平地少,不适合大规模集约化经营,A错误。地形复杂多样,气候条件不一,应培育高适应性辣椒品种,B正确。辣椒属一年或有限多年生草本植物,提高辣椒—年种植次数难度大,C错误。目前单产已经很高,难以再提高辣椒单位面积产量,D错误。故选B。
25.C 为了保持竞争优势,湖南辣椒产业应:构建"产学研"一体化体系,形成产业链,提高经济效益,培育适宜机械化栽培采收品种,以提高生产效率。①④正确,应注重多品种多元化研究,②错误。知识产权受保护,不可无私分享,③错误。故选C。
(2021年山东威海模拟)山东章丘大葱具备高、长、脆、甜四大特点,被誉为“葱中之王”。在大葱生长期采用培土技术,可延长葱白长度。地处高寒地区的青海省互助县引种章丘大葱,摸索出一套“大葱-大白菜”的轮作栽培模式(如图)。据此完成26—27题。
26.大葱种植过程中不断培土的主要功效是
A.减少水分散失B.延缓光合作用C.抵御寒潮侵袭D.增大昼夜温差
27.青海省互助县的“大葱-大白菜”轮作栽培模式可以
A.充分利用土地资源B.提升农产品质量
C.灵活应对市场变化D.提高农产品产量
【答案及解析】
26.B 该题以大葱生产及栽种模式发展变化为背景,考察有关农业的地理知识和原理。据材料可知,在大葱生长期,采用培土技术可延长葱白长度。对应答案应为减少阳光的作用,使葱叶的光合作用延缓,从而达到延长葱白的功效,否则,葱叶比例较多,不利于售卖。其它三个选择项目,均非培土的主要功效,故选B,排除ACD。
27.A 青海地处青藏高原,采用该模式,主要在于能利用土地,多获得一季收成,是对土地资源的高效利用,故选A。该方式并未提高大葱和大白菜的品质,B错;灵活应对市场是混合农业的特色,C错;表面上看来,多种一季,农业生产收获增多,关键是提高了土地的利用,有利于地力的恢复,并非大葱或大白菜的产量,故D错。
28.(2021年湖南省模拟)阅读图文材料,完成下列要求。
在干旱内陆区,往往“以水定地”,水资源的分布与开发影响土地利用。中亚锡尔河、阿姆河流域的人们因地制宜发展了适应当地地理环境的农牧业,锡尔河大致成为草原与绿洲、畜牧区与农耕区的分界线。20世纪50年代以来,为促进经济发展,锡尔河、阿姆河流域修建了大量的引水渠,如图所示。
(1)锡尔河以北地区多为畜牧区,以南地区多为农耕区,对此做出合理解释。
(2)比较锡尔河、阿姆河流域引水渠的空间分布差异,并说明原因。
(3)指出该区域引水渠在引水过程中可能面临的不利自然条件。
【答案】(1)锡尔河以北地区纬度较高,气温低,降水多,蒸发量小,草场资源丰富,有利于发展畜牧业;锡尔河以南地区纬度低,气温高,蒸发量大,利用锡尔河、阿姆河的水资源 发展灌溉农业。
(2)差异:锡尔河流域引水渠主要分布于河流中上游,阿姆河流域引水渠主要分布于河流中下游。
原因:锡尔河中上游流经费尔干纳盆地,地形平坦,人口城市多,便于开垦,需水量大,但支流少;阿姆河上游多山地,中下游地区主要为图兰平原,人口、城市多,便于开垦,需水量大。
(3)蒸发旺盛;下渗量大,风沙掩埋。
【分析】(1)锡尔河南北两侧农业生产地区差异要结合材料及所学知识,从影响农业生产的区位因素进行分析。由材料可知,在该地区,气候干旱,水资源分布影响土地利用,说明水资源与锡尔河北侧发展畜牧业,南侧发展种植业关系密切,所以水资源空间分布差异影响了农业生产类型。另外,锡尔河北侧地区地形为哈萨克丘陵,南侧为图兰平原,平原地区地势平坦,有利于发展种植业。同时,南侧地区纬度相对较低,北侧纬度高,热量条件的差异,也影响着农业生产类型。
(2)锡尔河、阿姆河流域引水渠的空间分布差异主要从引水渠与河流的关系进行描述比较。读图可知,锡尔河的引水渠分布于河流中上游,因为河流中上游人口和城市相对较多,农业生产以种植业为主,所以需水量大,需要修建引水渠。而阿姆河主要分布于河流中下游,中下游地区主要为图兰平原,人口城市多,便于开垦,需水量大,所以需要修建引水渠。
(3)该区域位于中亚地区,深居内陆,距海遥远,降水稀少,引水过程中,由于气候干旱,蒸发强烈,且多为沙质土壤,透水性强,下渗严重,容易导致水资源的损耗。
29.(2021年辽宁省考前最后一卷)阅读图文材料,回答下列问题。
材料一 岑溪古典鸡是广西岑溪的原生三黄鸡种,用传统的方法放到山林中饲养,因其形态似古典仕女得名“古典鸡”。古典鸡是广西唯一没有引进任何外来血缘、没有进行任何杂交配种的优质地方土鸡。采用传统水蒸鸡制作技艺,肉质细嫩、味鲜醇香、骨细香软、皮薄油少、鸡味浓郁。2014年,岑溪古典鸡被评为“广西优质农产品”和“广西名牌产品”。2016年11月,岑溪古典鸡被国家质检总局评为“国家地理标志保护产品”。2018年,经广西壮族自治区人民政府批准,岑溪古典鸡制作技艺入选第七批广西壮族自治区级非物质文化遗产代表性项目名录。
材料二 溪古典鸡产业基地位置图和养殖场鸡舍图
材料三 通过龙头企业——岑溪市外贸鸡场有限公司实施“公司+基地+养殖户+客户”的“4+”生产经营模式,为古典鸡养殖农户、贫困户统一提供鸡苗、饲料,免费提供养殖防疫防病技术培训指导服务及销售,带动当地农民和贫困户利用山坡、果园、林地与公司合作饲养古典三黄鸡,并形成了完整的产业链,2020年年销售3000万只,产值达10亿元。
(1)岑溪古典鸡为什么能吸引本地和外地大量消费者前往购买和品尝?
(2)采用“公司+基地+养殖户+客户”的“4+”生产经营模式,给当地的贫困户带来哪些益处?
(3)要进一步做大做强岑溪古典鸡产业,你认为还可采取哪些措施?
【答案】(1)生长的气候、土壤等地理环境独特,并用绿色无公害饲料及传统山林放养方式,古典鸡品质好;采用传统制作技艺,鸡肉口感独特,符合消费者习惯;知名品牌,对顾客吸引力强;靠近国道,距离高速公路近,交通便捷,便于前往。
(2)公司统一提供鸡苗、饲料,资金投入少,成本低,便于扩大养殖规模;免费提供养殖防疫防病技术培训指导服务,能及时获得和提高养殖技术;统一订单保价收购,风险低,收益稳定;形成完整的采购—运输—装卸—销售产业链,提供就业机会,增加经济收入;基础设施和生态环境得到改善,生活水平提高,实现脱贫致富。
(3)扩大养殖规模;加强品牌宣传;进行深加工熟食包装;开发新品;设立古典水蒸鸡连锁店;开设网店;加大基础投入,开发休闲旅游等。
【分析】(1)岑溪古典鸡能吸引本地和外地大量消费者前往购买和品尝,说明岑溪古典鸡品质好,知名度高。具体分析:由材料可知,岑溪古典鸡用传统的方法放到山林中饲养,是没有进行任何杂交配种的优质地方土鸡,由此可推测,该地独特的气候、土壤等自然地理环境,再加上传统山林放养方式,使得古典鸡品质好。材料中提到,采用传统水蒸鸡制作技艺,肉质细嫩、味鲜醇香、骨细香软、皮薄油少、鸡味浓郁,可推测鸡肉口感独特,得到本地和外地的消费者的青睐。“国家地理标志保护产品”,第七批广西壮族自治区级非物质文化遗产代表性项目名录,都说明岑溪古典鸡,知名度高,对顾客吸引力强。由图可知,岑溪古典鸡产业基地,靠近国道,距离高速公路近,交通便捷,便于外地消费者慕名前往。
(2)由材料可知,公司为古典鸡养殖农户、贫困户统一提供鸡苗、饲料,贫困户自身资金投入少,投入成本低,便于扩大养殖规模;公司免费提供养殖防疫防病技术培训指导服务,贫困户能及时获得和提高养殖技术;该模式带动当地农民和贫困户利用山坡、果园、林地与公司合作饲养古典三黄鸡,能统一订单保价收购,使得贫困户养殖的风险低,收益稳定;“4+”生产经营模式形成了完整的采购—运输—装卸—销售产业链为当地贫困户农民,提供就业机会,增加收入。该模式在直接带给贫困户经济收益之外,还促使当地完善基础设施,改善生态环境,使得贫困户的生存条件得以改善,生活水平提高,最终能实现脱贫致富。
(3)要进一步做大做强岑溪古典鸡产业,首先要扩大养殖规模,加强品牌宣传,拓宽产品销售市场;其次考虑对产品进行深加工,如熟食包装等,开设网店,在各地设立古典水蒸鸡连锁店,扩大市场范围。加大市场调研,继续开发新品;完善基础设施,发展岑溪古典鸡相关的休闲旅游等。
30.(2021年福建厦门模拟)阅读图文资料,完成下列要求。
西瓜喜温喜光喜干、不耐寒,生长发育的最适温度4-30℃。西瓜需要大量养分,以土质疏松、土层深厚、排水良好的砂质土最佳。云南东川小江地区山高谷深,产于谷底河滩的“小江西瓜”是知名特产。当地农民修整滩地、开沟、薄铺浮泥,种植西瓜,形成一种独特的种植方式。每到西瓜成熟季节,游客蜂拥而至。下图为小江滩地耕作景观。
(1)分析“小江西瓜”选择在冬春季节种植的原因。
(2)分析“小江西瓜”品质较高的自然原因。
(3)分析“滩地种瓜”模式对当地经济发展的有利影响。
【答案】(1)云南东川小江地处亚热带季风气候区,(夏秋季节是汛期)冬春季节枯水期;河流水位下降,河床冲积滩地裸露,才能修整种植;上市时间早,经济效益高。
(2)河谷地区,冬春季节盛行下沉气流晴天多,光照强;滩石覆盖,气温日较差大;每年汛期,河流的泥砂沉积,带来充足养分;砂质土壤,质地疏松,排水良好;生态环境好,水质较高。
(3)该地处山区耕地少,该模式可充分利用土地资源,增加了农民收益;增加经济作物的比重,优化农业产业结构;西瓜成熟季节,吸引大量游客,带动旅游业发展。
【分析】(1)影响“小江西瓜”的种植季节的原因,依据材料中“当地农民修整滩地、开沟、薄铺浮泥,种植西瓜”等信息,可以从气候、河流水文特征以及上市季节等方面分析。由图文资料可知,“小江西瓜”产于谷底河滩,云南东川小江地处亚热带季风气候区,(夏秋季节是汛期) 冬春季节枯水期,河流水位下降,河床冲积滩地裸露,才能修整种植;该地位于云南东川地区,纬度较低,冬春季节气温较高,可以种植西瓜,另外冬春季节种植可以提前上市抢占市场。
(2)分析“小江西瓜”品质较高的自然原因,可以从日照时长、气温日较差、土壤以及水质等方面分析。该地位于河谷地区,冬春季节盛行下沉气流,晴天多,光照强,有利于糖分的积累;滩石覆盖,有利于增加气温日较差,减少养分消耗,提高品质;每年汛期,河滩上的泥砂沉积,带来充足养分;临近河流上游谷地,沉积物以砂质土层,质地疏松,排水良好;生态环境好,水质较高。
(3)该地发展“滩种西瓜”,主要是由于该地土地资源少,该地处山区,耕地少,该模式提高了土地利用率,增加了农作物产量,增加了农民收益;增加经济作物的比重,优化农业产业结构;小江西瓜市场需求量大,直接带来销售收入;促进相关产业如运输业发展,同时还可以在西瓜成熟季节,吸引大量游客,带动旅游业发展,带来其它经济收入。 产棉区
贡献率(%)
时段(年)
长江流域
黄河流域
西北内陆
面积
单产
面积
单产
面积
单产
1950—1965
22.61
30.27
26.85
48.61
52.38
9.52
1965—1980
18.77
46.74
20.37
52.78
34.92
26.98
1980—1995
30.65
37.55
50.93
30.56
47.62
19.05
1995—2010
55.56
19.16
62.04
17.13
61.90
9.52
2010—2015
57.47
26.44
68.06
11.11
66.67
9.52
省级行政区
人口(万人)
耕地面积(千公顷)
人均粮食产量(公斤)
甘肃
2647
5377.0
440
青海
608
290.1
174
宁夏
695
1289.9
540
省份
项目
海南
湖南
水稻占农作物播种面积比重(%)
34.0
47.5
水稻播种面积(千公顷)
229.7
3855.2
水稻产量(万吨)
126.5
2611.5
人均水稻产量(千克)
133.9
377.5
“奶酪村"初始体验项目
“奶酪村"后期体验项目
舂季水稻插秧.秋季稻田收割冬季搓草绳、制作草编工艺品夏季品尝水芹菜鸭肉冬季在稻田游戏,在稻田滑雪橇农家乐.篝火晚会
体验奶酪生产游览奶酪主题公园参观奶酪引人者故居在奶酪企业参观.体验
专题10 农业-2023年高考真题和模拟题地理分项汇编(解析版): 这是一份专题10 农业-2023年高考真题和模拟题地理分项汇编(解析版),共20页。试卷主要包含了 阅读图文材料,完成下列要求,9%等内容,欢迎下载使用。
2023届高考地理真题和模拟题分类汇编专题10农业单元检测(通用版): 这是一份2023届高考地理真题和模拟题分类汇编专题10农业单元检测(通用版),共20页。
专题09 农业-2021年高考真题和模拟题地理分项汇编(广东新高考专用): 这是一份专题09 农业-2021年高考真题和模拟题地理分项汇编(广东新高考专用),文件包含专题09农业-2021年高考真题和模拟题地理分项汇编广东新高考专用原卷版doc、专题09农业-2021年高考真题和模拟题地理分项汇编广东新高考专用解析版doc等2份试卷配套教学资源,其中试卷共37页, 欢迎下载使用。

