2020-2021学年河南省平顶山市汝州市八年级(下)期末道德与法治试卷 解析版
展开2022-2023学年河南省平顶山市汝州市八年级(下)开学道德与法治试卷: 这是一份2022-2023学年河南省平顶山市汝州市八年级(下)开学道德与法治试卷,共22页。试卷主要包含了选择题,非选择题等内容,欢迎下载使用。
2020-2021学年河南省平顶山市汝州市九年级(上)期末道德与法治试卷(含答案解析): 这是一份2020-2021学年河南省平顶山市汝州市九年级(上)期末道德与法治试卷(含答案解析),共15页。试卷主要包含了【答案】D,【答案】B,【答案】A,【答案】C等内容,欢迎下载使用。
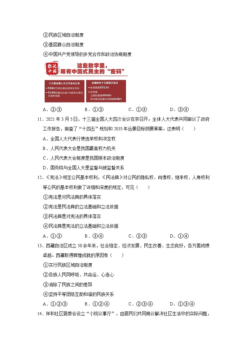
2020-2021学年河南省平顶山市汝州市七年级(上)期末道德与法治试卷 解析版: 这是一份2020-2021学年河南省平顶山市汝州市七年级(上)期末道德与法治试卷 解析版,共1页。试卷主要包含了选择题,非选择题等内容,欢迎下载使用。

