高中物理电学实验满分知识点总结
展开
这是一份高中物理电学实验满分知识点总结,共3页。
2
电学实验命题走向(1)给定条件,进行实验设计;
(2)给定测量数据,选择处理方法;(3)给定原理、器材,设计实验方案;(4)给出实验过程情景,判断过程、方法的合理性。
3
电学实验的基础和核心(1)伏安法测电阻“外接法”的系统误差是由电压表的分流引起的,电阻测量值总小于真实值,小电阻应采用外接法,可记为“外小小”。“内接法”的系统误差是由电流表的分压引起的,电阻测量值总大于真实值,大电阻应采用内接法,可记为“内大大”(2)滑动变阻器的连接(限流法/分压法)分压接法时,题中常出现这样的字眼:要求电压从零开始调节,或是要求测量尽可能精确等被测电阻上电压的调节范围大。用分压接法时,滑动变阻器应该选用阻值小的;用限流接法时,滑动变阻器应该选用阻值和被测电阻接近的。(3)其他常用测电阻方法①内阻已知的电流表、电压表可看成能读出它们电流、电压大小的电阻来使用;②电流表可通过串联定值电阻来扩大量程,当成大量程电流表来使用;也可以并联定值小电阻来当成电压表来使用。③替代法测电阻④半偏法测电阻
4
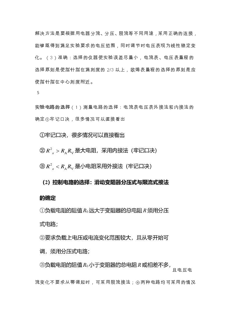
选取电学仪器和实验电路(1)安全:在电流表和电压表测量值不超量程,滑动变阻器、电源中通过的电流小于额定电流。解决方法是依据欧姆定律算出实验电路调节中过程的电流范围,再和某器材的最大电压和给定值进行选择。
(2)方便:便于操作。主要是对滑动变阻器、电压表、电流表的选择。解决方法是要根据用电器分流、分压、限流等不同用途,采用正确的连接,能够既得到满足实验要求的电压范围,同时调节时电压表现为线性稳定变化。(3)准确:选择的仪器使实验误差尽量小,电流表、电压表量程的选择原则是使指针指在满刻度的2/3以上,欧姆表量程的选择的原则是应使指针指在中心刻度附近。
5
实验电路的选择(1)测量电路的选择:电流表电压表外接法和内接法的确定①牢记口决,很多情况可以直接看出且电压电流变化不要求从零调起时,可采用限流接法;④两种电路均可采用的情况下,应优先采用限流式接法,因为限流式接法总功耗较小;⑤特殊问题中还要根据电压表和电流表量程以及电阻允许通过的最大电流来反复推敲,以更能减小误差的连接方式为好。
6
实物图连线对限流电路,只需用笔画线当作导线,从电源正极开始,把电源、开关、滑动变阻器、伏安法四部分依次串联起来即可(注意电表的正负接线柱和量程,滑动变阻器滑片应调到阻值最大处)。对分压电路,应该先把电源、开关和滑动变阻器的全部电阻丝三部分用导线连接起来,然后在滑动变阻器电阻丝两端之中任选一个接头,比较该接头和滑动触头两点的电势高低,根据伏安法部分电表正负接线柱的情况,将伏安法部分接入该两点间。
7
设计型实验(1)要求将书本知识迁移到新的情景中,设计型实验的设计原则:①正确;②安全;③方便;④精确。(2)电学实验的器材选择和电路设计①电路结构完整的实验电路包括三个部分:测量电路,控制电路(变阻器、开关),电源。②思路③方法A.电表选择:为了减小电表读数引起的偶然误差,选择电表时应先估算待测电流或电压的最大值,同时要考虑电表间、电表与电源间的配置是否合理,测量时各电表的最大偏转量都应接近量程。B.分压、限流电路选择
8
电学实验的基础
对于程度较好的同学,选择性的拓展六种测量电阻的方法。
9
六种测电阻方法总结(难点)
题型1测量小灯泡伏安特性曲线(重点)
通过讲解高考真题,能够对电学实验用到的方法融会贯通
题型2测量金属丝电阻率
题型3测量电源电动势及内电阻(重点)
针对程度好的学生,进行适当的拓展和变形:
通过讲解高考真题,能够对电学实验用到的方法融会贯通:
题型4多用表的使用

