


人教版二年级上册2~6的乘法口诀综合与测试教案
展开
这是一份人教版二年级上册2~6的乘法口诀综合与测试教案,共6页。教案主要包含了情境导入,提出问题,探究新知,解决问题,巩固练习,内化提高,课堂小结,回顾反思等内容,欢迎下载使用。
▶教学内容
教科书 P63 例 7,完成教科书 P64“练习十四”中第 1、2、5 题。
▶教学目标
探索解决问题的一般步骤,能根据四则运算的意义,选择合适的运算解决实际问
题。
通过比一比、画一画、说一说等数学活动,学会用画图、语言描述等方式将数学问题表示出来,培养学生分析问题和解决问题的能力。
引导学生积极参与数学活动,体会解决问题过程的乐趣。
▶教学重点
根据四则运算的意义解决简单的实际问题。
▶教学难点
利用画图、语言描述等方式将数学问题和运算的意义联系起来,帮助学生选择算法。
▶教学准备
课件。
▶教学过程
一、情境导入,提出问题
师:学校交给我们班一项光荣的任务,让我们布置两间教室,桌子的摆放要求如下。 按不同的要求计算出每间教室各需要多少张桌子。(课件出示教科书 P63 例 7)
师:你们能完成这个任务吗?(能)这就是我们这节课要解决的问题。(板书课题: 解决问题)
【设计意图】通过要布置两间教室的任务情境,激起学生的学习兴趣。 二、探究新知,解决问题
读题,理解题意。
师:通过读这两道题你知道了什么?
【学情预设】通过读第(1)题知道了有 4 排桌子,每排 5 张;读第(2)题知道了有 2
排桌子,一排 5 张,另一排 4 张。师:两道题的问题是什么?
【学情预设】第(1)题和第(2)题的问题一样,都是求一共有多少张桌子。
【设计意图】引导学生仔细读题,关注题目中的数量关系,明确题目条件和问题, 为后续理解题意、分析数量关系打好基础。
自主探究,解决问题。
师:两道题的已知信息和问题大家都清楚了,请同学们自己尝试解决这两个问题。
尝试解题,教师指导。
【学情预设】学生可能会出现三种解答情况: 预设 1:(1)5×4=20,(2)5×4=20。
预设 2:(1)5×4=20,(2)5+4=9。预设 3:(1)5+4=9,(2)5+4=9。
汇报交流,教师板书。
师:你们是怎么解答的?谁能说一说? 根据学生的汇报,教师板书不同的算式。
师:同学们用不同的方法计算出了结果,到底哪种方法正确呢?我们用画图的方法来分析一下。
多种表征,沟通联系。学生自主画图分析。
师:谁来分享一下你是怎样想的?
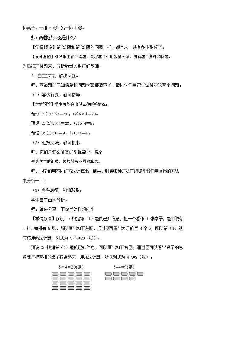
【学情预设】预设 1:根据第(1)题的已知信息,把一个看作 1 张桌子,题中说有4 排,每排有 5 张,所以画出如下左图,通过图可看出表示的是 4 个 5,所以第(1)题应该用乘法计算,列式为 5×4=20(张)。
预设 2:根据第(2)题的已知信息,可以画出如下右图,通过图可以看出桌子的总数就是把两排的桌子数合起来,用加法计算,所以列式为 4+5=9(张)。
用语言表征数量关系,明确运算的意义。
师:结合图说说两道题中 4 和 5 分别表示什么?4 和 5 之间分别有着怎样的关系?
【学情预设】第(1)题中 4 表示排数,5 表示每排桌子的张数,要求的是 4 个 5
相加的和是多少,可以用乘法计算;第(2)题中 4 表示一排有 4 张桌子,5 表示另一排
有 5 张桌子,要求的是 4 和 5 合起来是多少,用加法计算。师:同学们,现在你们知道哪种方法正确了吗?
师小结:上面的两道题虽然都是求一共有多少张桌子,但题目给出的信息中,4 和5 表示的意义不同,所以解决问题的方法也不同。
【设计意图】引导学生通过画图将实际问题抽象为数学模型,再结合图示用概括性 的语言表征数量关系,将自己对运算意义的理解以外显的方式表达出来,说明选择算法 的依据。
检验结果,梳理强化。
师:同学们,为了正确解决问题,我们还要对刚才的解答过程和结果进行检验,请 同学们说说我们该如何进行检验。
【学情预设】首先,我们应该检查图画得对不对;其次,再看看算式是不是正确地 表示了图的意思;最后,看结果计算得是否正确。
师:请同学们按照刚才说的检验顺序进行检验。
【设计意图】本环节设计遵循“理解题意——解决问题——检验结果”的思路,结合教科书中“知道了什么?”“怎样解答?”“解答正确吗?”三个环节展开教学,使学生在读题理解题意后自主探究方法,学会用多种方式表达数量关系,根据四则运算的意义选择合适的运算解决问题,并将自己的想法表达出来,说明选择不同运算的算理, 有助于学生有理有据地选择计算方法。
三、巩固练习,内化提高
完成教科书 P64“练习十四”第 1、2 题。
学生独立完成,集体评讲时让学生说说自己这么做的理由。
【学情预设】这两题情境比较简单,但要让学生说明白自己是怎样想的,为什么这样列式。学生可以用画图的方式表达对运算意义的理解,如果部分学生抽象表达能力强, 也可以直接用语言进行表达。
完成教科书 P64“练习十四”第 5 题。读题理解题意,独立完成后,全班交流。
【学情预设】题目信息较多,引导学生针对每一问选择相关信息解决问题。
课件出示习题。
【教学提示】
重点强调乘法和加法的含义,使学生明白求几个相同加数的和用乘法计算,求不同加数的和用加法计算。
同桌先互相说一说,再指名全班交流。
【设计意图】将抽象的数学算式赋予灵动的现实情境,可以加深学生对四则运算意义的理解,让学生将数学与生活紧密地联系在一起。
四、课堂小结,回顾反思
师:这节课我们运用数学知识解决了生活中的实际问题,想一想,我们是按什么步骤解决问题的?解决问题时需要注意什么?你们有什么好方法?
【设计意图】通过归纳总结,让学生重温本节课的内容,同时对解决问题的方法、 步骤进行归纳,让学生在反思学习的过程中享受成功的快乐。
▶板书设计
解决问题
(1)5×4=20(张)(2)5+4=9(张)
▶教学反思
本节课的教学中,教师先让学生寻找解决问题的方法,为学生提供充分的学习空间, 尊重学生的个体差异,再让学生借助已有的知识和经验,自己去思考、体验与交流,经历分析问题和解决问题的全过程,自主探究解决问题的方法,从而自主建构知识体系。
解决问题教学的目的在于通过解决实际问题让学生学会思考,通过数量关系的分析 帮助学生形成解题思路。本节课教师重视对学生思维能力的培养和训练,通过反复让学 生说思路、说算理,培养了学生的数学思维能力。
二、4 个小朋友练习写大字,每个小朋友要写 6 个大字。
1.4 个小朋友一共要写多少个大字?
2.现在他们各写了 4 个大字,每个小朋友还要写几个大字?4 个小朋友一共还要写几个大字?
三、李叔叔的果园里有两种不同的苹果树,一种有 3 棵,另一种有 4 棵;还种了 3
行梨树,每行有 4 棵。请根据所给算式提问。
1. ?3+4=7(棵)
2. ?4×3=12(棵) 四、仔细观察,算一算,填一填。
参考答案
二、1.4×6=24(个)2.6-4=2(个)2×4=8(个) 三、1.一共有多少棵苹果树2.一共有多少棵梨树
四、35428
相关教案
这是一份人教版二年级上册8的乘法口诀教学设计,共16页。教案主要包含了创设情境,自主探究,拓展运用等内容,欢迎下载使用。
这是一份小学数学人教版二年级上册7的乘法口诀教学设计及反思,共3页。教案主要包含了教学目标,教学重点,教学难点等内容,欢迎下载使用。
这是一份小学数学人教版二年级上册6的乘法口诀教学设计,共3页。教案主要包含了复习,新课,课堂练习等内容,欢迎下载使用。
