


还剩6页未读,
继续阅读
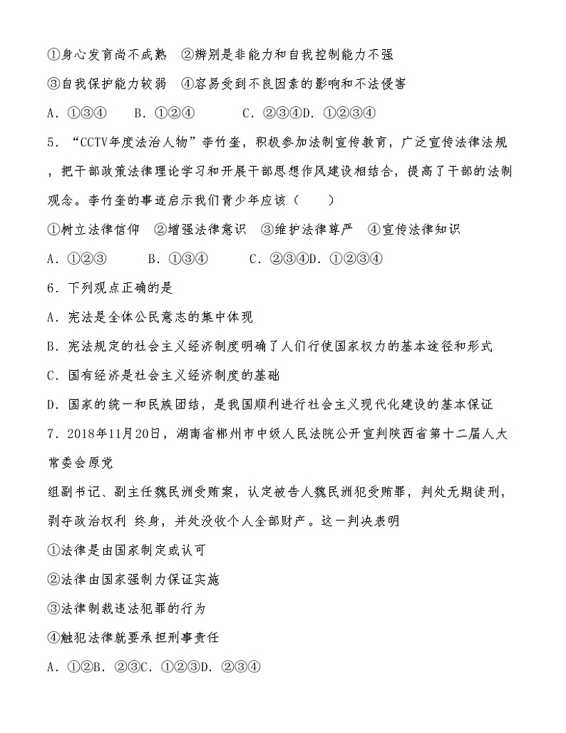
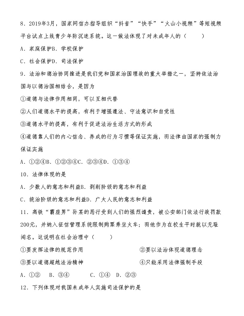
政治思品七年级下册(道德与法治)第四单元 走进法治天地综合与测试单元测试测试题
展开
这是一份政治思品七年级下册(道德与法治)第四单元 走进法治天地综合与测试单元测试测试题,共9页。试卷主要包含了单选题,简答题等内容,欢迎下载使用。
相关试卷
七年级道德与法治下册期中测试卷:
这是一份七年级道德与法治下册期中测试卷,共7页。试卷主要包含了孔子说,画中人的情绪感受是等内容,欢迎下载使用。
七年级道德与法治下册期末测试卷:
这是一份七年级道德与法治下册期末测试卷,共6页。试卷主要包含了本试题分为第Ⅰ卷和第Ⅱ卷两部分等内容,欢迎下载使用。
七年级道德与法治下册期末测试卷(2):
这是一份七年级道德与法治下册期末测试卷(2),共5页。试卷主要包含了选择题,非选择题等内容,欢迎下载使用。