- 14.1获取数据的基本途径及相关概念-【新教材】2020-2021学年苏教版(2019)高中数学必修第二册同步教案(学生版+教师版) 教案 4 次下载
- 14.2.1简单随机抽样-【新教材】2020-2021学年苏教版(2019)高中数学必修第二册同步教案(学生版+教师版) 教案 2 次下载
- 14.3统计图表-【新教材】2020-2021学年苏教版(2019)高中数学必修第二册同步教案(学生版+教师版) 教案 2 次下载
- 14.4.1用样本估计总体的集中趋势参数-【新教材】2020-2021学年苏教版(2019)高中数学必修第二册同步教案(学生版+教师版) 教案 2 次下载
- 14.4.2用样本估计总体的离散程度参数-【新教材】2020-2021学年苏教版(2019)高中数学必修第二册同步教案(学生版+教师版) 教案 2 次下载
数学必修 第二册14.2 抽样优秀教案
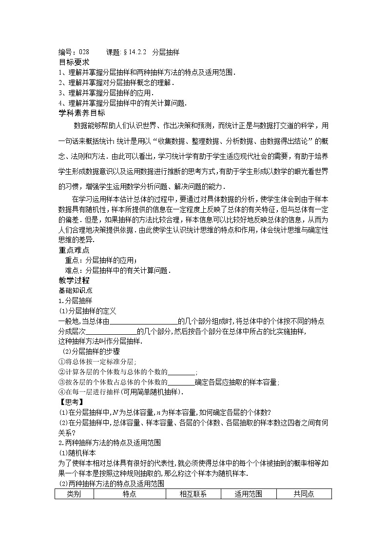
展开编号:028 课题:§14.2.2 分层抽样
目标要求
1、理解并掌握分层抽样和两种抽样方法的特点及适用范围.
2、理解并掌握对分层抽样概念的理解.
3、理解并掌握分层抽样的应用.
4、理解并掌握分层抽样中的有关计算问题.
学科素养目标
数据能够帮助人们认识世界、作出决策和预测,而统计正是与数据打交道的科学,用一句话来概括统计:统计是用以“收集数据、整理数据、分析数据、由数据得出结论”的概念、法则和方法.由此可以看出,学习统计学有助于学生适应现代社会的需要,有助于培养学生形成数据意识以及运用数据进行推断的思考方式,有助于学生形成以数学的眼光看世界的习惯,增强学生运用数学分析问题、解决问题的能力.
在学习运用样本估计总体的过程中,要通过对具体数据的分析,使学生体会到由于样本数据具有随机性,样本所提供的信息在一定程度上反映了总体的有关特征,但与总体有一定的偏差.但是,如果抽样的方法比较合理,样本信息可以比较好地反映总体的信息,从而为人们合理地决策提供依据.由此使学生认识统计思维的特点和作用,体会统计思维与确定性思维的差异.
重点难点
重点:分层抽样的应用;
难点:分层抽样中的有关计算问题.
教学过程
基础知识点
1.分层抽样
(1)分层抽样的定义
一般地,当总体由____________________的几个部分组成时,将总体中的个体按不同的特点
分成层次_______________的几个部分,然后按各个部分在总体中所占的比实施抽样,
这种抽样方法叫作分层抽样.
(2)分层抽样的步骤
①将总体按一定标准分层;
②计算各层的个体数与总体的个数的________;
③按各层的个体数占总体的个体数的________确定各层应抽取的样本容量;
④在每一层进行抽样(可用简单随机抽样).
【思考】
(1)在分层抽样中,N为总体容量,n为样本容量,如何确定各层的个体数?
(2)在分层抽样中,总体容量、样本容量、各层的个体数、各层抽取的样本数这四者之间有何关系?
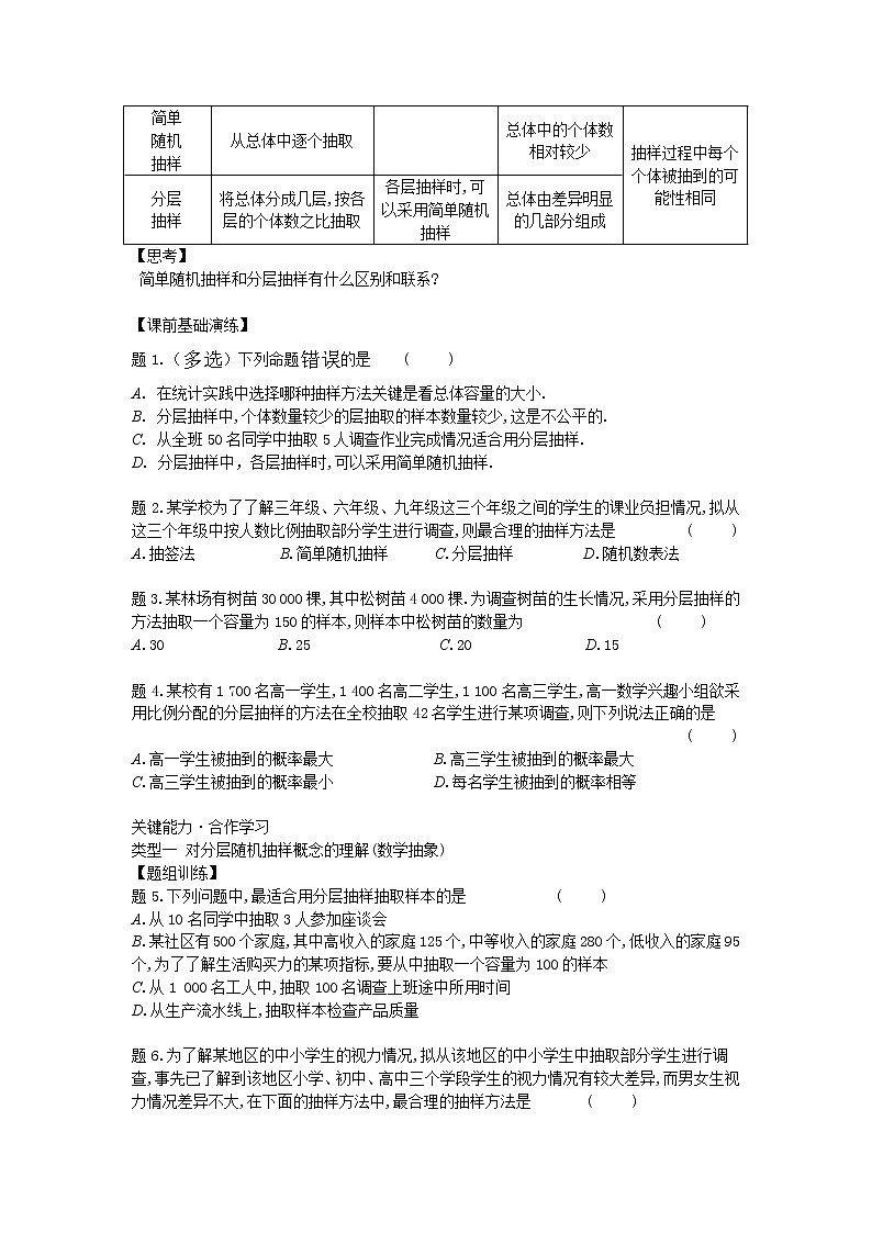
2.两种抽样方法的特点及适用范围
(1)随机样本
为了使样本相对总体具有很好的代表性,就必须使得总体中的每个个体被抽到的概率相等,如果一个样本是按照这种规则抽取的,那么称这个样本为随机样本.
(2)两种抽样方法的特点及适用范围
类别
特点
相互联系
适用范围
共同点
简单
随机
抽样
从总体中逐个抽取
总体中的个体数相对较少
抽样过程中每个个体被抽到的可能性相同
分层
抽样
将总体分成几层,按各层的个体数之比抽取
各层抽样时,可以采用简单随机抽样
总体由差异明显的几部分组成
【思考】
简单随机抽样和分层抽样有什么区别和联系?
【课前基础演练】
题1.(多选)下列命题错误的是 ( )
A. 在统计实践中选择哪种抽样方法关键是看总体容量的大小.
B. 分层抽样中,个体数量较少的层抽取的样本数量较少,这是不公平的.
C. 从全班50名同学中抽取5人调查作业完成情况适合用分层抽样.
D. 分层抽样中,各层抽样时,可以采用简单随机抽样.
题2.某学校为了了解三年级、六年级、九年级这三个年级之间的学生的课业负担情况,拟从这三个年级中按人数比例抽取部分学生进行调查,则最合理的抽样方法是 ( )
A.抽签法 B.简单随机抽样 C.分层抽样 D.随机数表法
题3.某林场有树苗30 000棵,其中松树苗4 000棵.为调查树苗的生长情况,采用分层抽样的方法抽取一个容量为150的样本,则样本中松树苗的数量为 ( )
A.30 B.25 C.20 D.15
题4.某校有1 700名高一学生,1 400名高二学生,1 100名高三学生,高一数学兴趣小组欲采用比例分配的分层抽样的方法在全校抽取42名学生进行某项调查,则下列说法正确的是 ( )
A.高一学生被抽到的概率最大 B.高三学生被抽到的概率最大
C.高三学生被抽到的概率最小 D.每名学生被抽到的概率相等
关键能力·合作学习
类型一 对分层随机抽样概念的理解(数学抽象)
【题组训练】
题5.下列问题中,最适合用分层抽样抽取样本的是 ( )
A.从10名同学中抽取3人参加座谈会
B.某社区有500个家庭,其中高收入的家庭125个,中等收入的家庭280个,低收入的家庭95个,为了了解生活购买力的某项指标,要从中抽取一个容量为100的样本
C.从1 000名工人中,抽取100名调查上班途中所用时间
D.从生产流水线上,抽取样本检查产品质量
题6.为了解某地区的中小学生的视力情况,拟从该地区的中小学生中抽取部分学生进行调查,事先已了解到该地区小学、初中、高中三个学段学生的视力情况有较大差异,而男女生视力情况差异不大,在下面的抽样方法中,最合理的抽样方法是 ( )
A.抽签法 B.按性别分层抽样 C.按学段分层抽样 D.随机数表法
题7.分层抽样又称类型抽样,即将相似的个体归入一类(层),然后每类抽取若干个个体构成样本,所以分层抽样为保证每个个体等可能抽样,必须在 ( )
A.每层等可能抽样 B.每层可以不等可能抽样
C.所有层按同一抽样比等可能抽样 D.所有层抽取的个体数量相同
【解题策略】
1.使用分层抽样的前提
分层抽样的总体按一个或多个变量划分成若干个子总体,并且每一个个体属于且仅属于一个子总体,而层内个体间差异较小.
2.使用分层抽样应遵循的原则
(1)将相似的个体归入一类,即为一层,分层要求每层的各个个体互不交叉,即遵循不重复、不遗漏的原则;
(2)分层抽样为保证每个个体等可能入样,需遵循在各层中可用简单随机抽样,每层样本数量与每层个体数量的比等于抽样比.
【补偿训练】
题8.某校高三年级有男生500人,女生400人,为了解该年级学生的健康状况,从男生中任意抽取25人,从女生中任意抽取20人进行调查.这种抽样方法是 ( )
A.简单随机抽样 B.抽签法 C.随机数表法 D.分层抽样
题9.某市为了了解职工家庭生活状况,先把职工按所从事的行业分为8类(每类家庭数不完全相同),再对每个行业抽取的职工家庭进行调查,这种抽样方法是 ( )
A.简单随机抽样 B.随机数表法 C.分层抽样 D.不属于以上几类抽样
类型二 分层抽样的应用(数据分析)
【典例】题10.某企业在编人员160人,其中有员工112人,领导16人,后勤工人32人,为了了解政府机构改革意见,要从中抽取一个容量为20的样本,试确定用何种方法抽取样本,并具体实施操作.
【解题策略】
利用分层抽样抽取样本的操作步骤
(1)将总体按一定标准进行分层;
(2)计算抽样比,即样本容量与总体的个体数的比;
(3)按各层的个体数与抽样比的乘积确定各层应抽取的样本容量;
(4)在每一层进行抽样(可用简单随机抽样);
(5)最后将每一层抽取的样本汇总合成样本.
【跟踪训练】
题11.某校高一年级500名学生中,血型为O型的有200人,血型为A型的有125人,血型
为B型的有125人,血型为AB型的有50人.为了研究血型与色弱的关系,要从中抽
取一个容量为40的样本,每种血型各有多少人?
类型三 分层抽样中的有关计算问题(数据分析)
角度1 总体个数的确定
【典例】题12.交通管理部门为了解机动车驾驶员(简称驾驶员)对某新法规的知晓情况,对甲、乙、丙、丁四个社区做分层抽样调查,假设四个社区驾驶员的总人数为N,其中甲社区有驾驶员96人.若在甲、乙、丙、丁四个社区抽取驾驶员的人数分别为12,21,25,43,则这四个社区驾驶员的总人数N为 ( )
A.101 B.808 C.1 212 D.2 012
【变式探究】
题13. 交通管理部门为了解机动车驾驶员(简称驾驶员)对某新法规的知晓情况,对甲、乙、丙、丁四个社区做分层抽样调查,假设四个社区驾驶员的总人数为N,其中甲社区有驾驶员96人.若在甲、乙、丙、丁四个社区抽取驾驶员的人数分别为12,21,25,43,求丁社区驾驶员的人数.
角度2 个体个数的确定
【典例】题14.将一个总体分为A,B,C三层,其个体数之比为5∶3∶2.若用分层抽样方
法抽取容量为100的样本,则应从C中抽取________个个体.
【解题策略】
进行分层抽样的相关计算时,常用到的关系
(1)
(2)总体中某两层的个体数之比等于样本中这两层抽取的个体数之比.
【题组训练】
题15.一班有学员54人,二班有学员42人,现在要用分层抽样的方法从两个班中抽出
一部分人参加4×4方队进行军训表演,则一班和二班分别被抽取的人数是 ( )
A.9,7 B.15,1 C.8,8 D.12,4
题16.某学校开设了富有地方特色的“泥塑”与“剪纸”两个社团,已知报名参加这两个社团的学生共有800人,按照要求每人只能参加一个社团,各年级参加社团的人数情况如表:
高一年级
高二年级
高三年级
泥塑
a
b
c
剪纸
x
y
z
其中x∶y∶z=5∶3∶2,且“泥塑”社团的人数占两个社团总人数的,为了了解学生对两个社团活动的满意程度,从中抽取一个50人的样本进行调查,则从高二年级参加“剪纸”社团的学生中应抽取________人.
题17.为了解世界各国的早餐饮食习惯,现从由中国人、美国人、英国人组成的总体中用分层抽样的方法抽取一个容量为m的样本进行分析.若总体中的中国人有400人、美国人有300人、英国人有300人,且所抽取的样本中,中国人比美国人多10人,则样本容量m=________.
【补偿训练】
题18.某班有男生28人,女生16人,用分层抽样的方式从中抽取容量为n的样本,若男
生抽取了7人,则n值为 ( )
A.10 B.11 C.12 D.14
题19.某大学为了了解在校本科生对参加某项社会实践活动的意向,拟采用分层抽样的方法,从该校四个年级的本科生中抽取一个容量为300的样本进行调查,已知该校一年级、二年级、三年级、四年级的本科生人数之比为4∶5∶5∶6,则应从一年级本科生中抽取________名学生.
题20.某学院的A,B,C三个专业共有1 200名学生,为了调查这些学生勤工俭学的情况,拟采用分层抽样的方法抽取一个容量为120的样本.已知该学院的A专业有380名学生,B专业有420名学生,则在该学院的C专业应抽取________名学生.
课堂检测·素养达标
题21.某市有大型超市200家、中型超市400家、小型超市1 400家,为了调查各类超市的营业情况,需从所有超市中抽取一个容量为200的样本,则合适的抽样方法是 ( )
A.抽签法 B.简单随机抽样 C.分层抽样 D.随机数表法
题22.经调查,在某商场扫码支付的老年人,中年人,青年人的比例为2∶3∶5,用分层抽样的方法抽取了一个容量为n的样本进行调查,其中中年人数为9,则n= ( )
A.30 B.40 C.60 D.80
题23.某地区高中分三类,A类为示范性高中共有4 000名学生,B类为重点高中共有2 000名学生,C类为普通高中共有3 000名学生,现欲抽样分析某次考试成绩,若抽取900份试卷,那么应从A类高中抽取试卷份数为 ( )
A.450 B.400 C.300 D.200
题24.在距离2016年央视春晚直播不到20天的时候,某媒体报道,由六小龄童和郭富城合演的《猴戏》节目被毙,为此,某网站针对“是否支持该节目上春晚”对网民进行调查,得到如下数据:
网民态度
支持
反对
无所谓
人数(单位:人)
8 000
6 000
10 000
若采用分层抽样的方法从中抽取48人进行座谈,则持“支持”态度的网民抽取的人数为___.
题25.某县共有320个自然村,其中山区32个,丘陵地区240个,平原地区48个.为调查村民收入状况,要从中抽出20个村进行调查,试设计一种比较合理的抽样方案,并简述抽样过程.
编号:028 课题:§14.2.2 分层抽样
目标要求
1、理解并掌握分层抽样和两种抽样方法的特点及适用范围.
2、理解并掌握对分层抽样概念的理解.
3、理解并掌握分层抽样的应用.
4、理解并掌握分层抽样中的有关计算问题.
学科素养目标
数据能够帮助人们认识世界、作出决策和预测,而统计正是与数据打交道的科学,用一句话来概括统计:统计是用以“收集数据、整理数据、分析数据、由数据得出结论”的概念、法则和方法.由此可以看出,学习统计学有助于学生适应现代社会的需要,有助于培养学生形成数据意识以及运用数据进行推断的思考方式,有助于学生形成以数学的眼光看世界的习惯,增强学生运用数学分析问题、解决问题的能力.
在学习运用样本估计总体的过程中,要通过对具体数据的分析,使学生体会到由于样本数据具有随机性,样本所提供的信息在一定程度上反映了总体的有关特征,但与总体有一定的偏差.但是,如果抽样的方法比较合理,样本信息可以比较好地反映总体的信息,从而为人们合理地决策提供依据.由此使学生认识统计思维的特点和作用,体会统计思维与确定性思维的差异.
重点难点
重点:分层抽样的应用;
难点:分层抽样中的有关计算问题.
教学过程
基础知识点
1.分层抽样
(1)分层抽样的定义
一般地,当总体由____差异明显_____的几个部分组成时,将总体中的个体按不同的特点
分成层次____比较分明_____的几个部分,然后按各个部分在总体中所占的比实施抽样,
这种抽样方法叫作分层抽样.
(2)分层抽样的步骤
①将总体按一定标准分层;
②计算各层的个体数与总体的个数的_比__;
③按各层的个体数占总体的个体数的__比_确定各层应抽取的样本容量;
④在每一层进行抽样(可用简单随机抽样).
【思考】
(1)在分层抽样中,N为总体容量,n为样本容量,如何确定各层的个体数?
提示:每层抽取的个体的个数为,其中为第i(i=1,2,…,k)层的个体数, 为抽样比.
(2)在分层抽样中,总体容量、样本容量、各层的个体数、各层抽取的样本数这四者之间有何关系?
提示:设总体容量为N,样本容量为n,第i(i=1,2,…,k)层的个体数为,各层抽取的样本数为,则,这四者中,已知其中三个可以求出另外一个.
2.两种抽样方法的特点及适用范围
(1)随机样本
为了使样本相对总体具有很好的代表性,就必须使得总体中的每个个体被抽到的概率相等,如果一个样本是按照这种规则抽取的,那么称这个样本为随机样本.
(2)两种抽样方法的特点及适用范围
类别
特点
相互联系
适用范围
共同点
简单
随机
抽样
从总体中逐个抽取
总体中的个体数相对较少
抽样过程中每个个体被抽到的可能性相同
分层
抽样
将总体分成几层,按各层的个体数之比抽取
各层抽样时,可以采用简单随机抽样
总体由差异明显的几部分组成
【思考】
简单随机抽样和分层抽样有什么区别和联系?
提示:区别:简单随机抽样是从总体中逐个抽取样本;分层抽样则首先将总体分成几层,在各层中按比例分配抽取样本.
联系:(1)抽样过程中每个个体被抽到的可能性相等;
(2)每次抽出个体后不再将它放回,即不放回抽样.
【课前基础演练】
题1.(多选)下列命题错误的是 ( )
A. 在统计实践中选择哪种抽样方法关键是看总体容量的大小.
B. 分层抽样中,个体数量较少的层抽取的样本数量较少,这是不公平的.
C. 从全班50名同学中抽取5人调查作业完成情况适合用分层抽样.
D. 分层抽样中,各层抽样时,可以采用简单随机抽样.
【答案】选ABC
提示:A×.在统计实践中选择哪种抽样方法除看总体和样本容量大小外,还要依据总体的构成情况.
B×.根据抽样的意义,对每个个体都是公平的.
C×.适合用简单随机抽样.
D√.因为在分层抽样中, 各层抽样时,可以采用简单随机抽样,所以说法正确.
题2.某学校为了了解三年级、六年级、九年级这三个年级之间的学生的课业负担情况,拟从这三个年级中按人数比例抽取部分学生进行调查,则最合理的抽样方法是 ( )
A.抽签法 B.简单随机抽样 C.分层抽样 D.随机数表法
【解析】选C.根据年级不同产生差异及按人数比例抽取易知应为分层随机抽样.
题3.某林场有树苗30 000棵,其中松树苗4 000棵.为调查树苗的生长情况,采用分层抽样的方法抽取一个容量为150的样本,则样本中松树苗的数量为 ( )
A.30 B.25 C.20 D.15
【解析】选C.样本中松树苗为(棵).
题4.某校有1 700名高一学生,1 400名高二学生,1 100名高三学生,高一数学兴趣小组欲采用比例分配的分层抽样的方法在全校抽取42名学生进行某项调查,则下列说法正确的是 ( )
A.高一学生被抽到的概率最大 B.高三学生被抽到的概率最大
C.高三学生被抽到的概率最小 D.每名学生被抽到的概率相等
【解析】选D.无论采用哪种抽样,每个个体被抽到的概率相等,故每位学生被抽到的概率相等.
关键能力·合作学习
类型一 对分层随机抽样概念的理解(数学抽象)
【题组训练】
题5.下列问题中,最适合用分层抽样抽取样本的是 ( )
A.从10名同学中抽取3人参加座谈会
B.某社区有500个家庭,其中高收入的家庭125个,中等收入的家庭280个,低收入的家庭95个,为了了解生活购买力的某项指标,要从中抽取一个容量为100的样本
C.从1 000名工人中,抽取100名调查上班途中所用时间
D.从生产流水线上,抽取样本检查产品质量
【解析】选B.A中总体个体无明显差异且个数较少,适合用简单随机抽样;C和D中总体个体无明显差异,不适合用分层抽样;B中总体个体差异明显,适合用分层抽样.
题6.为了解某地区的中小学生的视力情况,拟从该地区的中小学生中抽取部分学生进行调查,事先已了解到该地区小学、初中、高中三个学段学生的视力情况有较大差异,而男女生视力情况差异不大,在下面的抽样方法中,最合理的抽样方法是 ( )
A.抽签法 B.按性别分层抽样 C.按学段分层抽样 D.随机数表法
【解析】选C.事先已经了解到该地区小学、初中、高中三个学段学生的视力情况有较大差异,而男女生视力情况差异不大.了解某地区中小学生的视力情况,按学段分层抽样,这种方式具有代表性,比较合理.
题7.分层抽样又称类型抽样,即将相似的个体归入一类(层),然后每类抽取若干个个体构成样本,所以分层抽样为保证每个个体等可能抽样,必须在 ( )
A.每层等可能抽样 B.每层可以不等可能抽样
C.所有层按同一抽样比等可能抽样 D.所有层抽取的个体数量相同
【解析】选C.保证每个个体等可能地被抽取是两种基本抽样方式的共同特征,为了保证这一点,分层抽样时必须在所有层都按同一抽样比等可能抽样.
【解题策略】
1.使用分层抽样的前提
分层抽样的总体按一个或多个变量划分成若干个子总体,并且每一个个体属于且仅属于一个子总体,而层内个体间差异较小.
2.使用分层抽样应遵循的原则
(1)将相似的个体归入一类,即为一层,分层要求每层的各个个体互不交叉,即遵循不重复、不遗漏的原则;
(2)分层抽样为保证每个个体等可能入样,需遵循在各层中可用简单随机抽样,每层样本数量与每层个体数量的比等于抽样比.
【补偿训练】
题8.某校高三年级有男生500人,女生400人,为了解该年级学生的健康状况,从男生中任意抽取25人,从女生中任意抽取20人进行调查.这种抽样方法是 ( )
A.简单随机抽样 B.抽签法 C.随机数表法 D.分层抽样
【解析】选D.从男生500人中抽取25人,从女生400人中抽取20人,抽取的比例相同,因此用的是分层抽样.
题9.某市为了了解职工家庭生活状况,先把职工按所从事的行业分为8类(每类家庭数不完全相同),再对每个行业抽取的职工家庭进行调查,这种抽样方法是 ( )
A.简单随机抽样 B.随机数表法 C.分层抽样 D.不属于以上几类抽样
【解析】选C.因为职工所从事的行业有明显差异,所以是分层抽样.
类型二 分层抽样的应用(数据分析)
【典例】题10.某企业在编人员160人,其中有员工112人,领导16人,后勤工人32人,为了了解政府机构改革意见,要从中抽取一个容量为20的样本,试确定用何种方法抽取样本,并具体实施操作.
四步
内容
理解
题意
条件:从在编人员160人中抽取一个容量为20的样本.
结论:用何种方法抽取样本,并具体实施操作.
思路
探求
按照分层抽样的步骤逐步进行就可以.
书写
表达
因机构改革关系到每个人的不同利益,故采用分层抽样方法较妥.(1)样本容量与总体的个体数的比为.(2)确定各层要抽取的数目:员工 (人),领导(人),后勤工人(人).所以从领导中抽取2人,从员工中抽取14人,从后勤工人中抽取4人.(3)因领导与后勤工人数都较少,他们分别按1~16编号和1~32编号,然后采用抽签法分别抽取2人和4人;对员工112人按000,001,002,…,111编号,然后用随机数表法抽取14人.这样便得到一个容量为20的样本.
题后
反思
当总体中的个体之间差异明显时,应该选择分层抽样的方法抽取样本.
【解题策略】
利用分层抽样抽取样本的操作步骤
(1)将总体按一定标准进行分层;
(2)计算抽样比,即样本容量与总体的个体数的比;
(3)按各层的个体数与抽样比的乘积确定各层应抽取的样本容量;
(4)在每一层进行抽样(可用简单随机抽样);
(5)最后将每一层抽取的样本汇总合成样本.
【跟踪训练】
题11.某校高一年级500名学生中,血型为O型的有200人,血型为A型的有125人,血型
为B型的有125人,血型为AB型的有50人.为了研究血型与色弱的关系,要从中抽
取一个容量为40的样本,每种血型各有多少人?
【解析】因为,所以应用分层抽样抽取血型为O型的(人),A型的(人),B型的(人),AB型的(人).
类型三 分层抽样中的有关计算问题(数据分析)
角度1 总体个数的确定
【典例】题12.交通管理部门为了解机动车驾驶员(简称驾驶员)对某新法规的知晓情况,对甲、乙、丙、丁四个社区做分层抽样调查,假设四个社区驾驶员的总人数为N,其中甲社区有驾驶员96人.若在甲、乙、丙、丁四个社区抽取驾驶员的人数分别为12,21,25,43,则这四个社区驾驶员的总人数N为 ( )
A.101 B.808 C.1 212 D.2 012
【思路导引】依据样本容量与总体的个体数比等于某层抽取的个体数与该层的
个体数的比即可求解.
【解析】选B.因为甲社区有驾驶员96人,并且在甲社区抽取的驾驶员的人数为12人,
所以四个社区抽取驾驶员的比例为,
所以驾驶员的总人数为(人).
【变式探究】
题13. 交通管理部门为了解机动车驾驶员(简称驾驶员)对某新法规的知晓情况,对甲、乙、丙、丁四个社区做分层抽样调查,假设四个社区驾驶员的总人数为N,其中甲社区有驾驶员96人.若在甲、乙、丙、丁四个社区抽取驾驶员的人数分别为12,21,25,43,求丁社区驾驶员的人数.
【解析】因为甲社区有驾驶员96人,并且在甲社区抽取的驾驶员的人数为12人,
所以四个社区抽取驾驶员的比例为,
所以丁社区驾驶员的人数为(人).
角度2 个体个数的确定
【典例】题14.将一个总体分为A,B,C三层,其个体数之比为5∶3∶2.若用分层抽样方
法抽取容量为100的样本,则应从C中抽取________个个体.
【思路导引】依据样本容量与总体的个体数比等于某层抽取的个体数与该层的
个体数的比即可求解.
【解析】因为A,B,C三层个体数之比为5∶3∶2,又由总体中每个个体被抽到的
概率相等,所以用分层抽样应从C中抽取(个)个体.
答案:20
【解题策略】
进行分层抽样的相关计算时,常用到的关系
(1)
(2)总体中某两层的个体数之比等于样本中这两层抽取的个体数之比.
【题组训练】
题15.一班有学员54人,二班有学员42人,现在要用分层抽样的方法从两个班中抽出
一部分人参加4×4方队进行军训表演,则一班和二班分别被抽取的人数是 ( )
A.9,7 B.15,1 C.8,8 D.12,4
【解析】选A.设一班被抽取的人数是x,则,解得x=9,
所以一班被抽取的人数是9,二班被抽取的人数是16-9=7.
题16.某学校开设了富有地方特色的“泥塑”与“剪纸”两个社团,已知报名参加这两个社团的学生共有800人,按照要求每人只能参加一个社团,各年级参加社团的人数情况如表:
高一年级
高二年级
高三年级
泥塑
a
b
c
剪纸
x
y
z
其中x∶y∶z=5∶3∶2,且“泥塑”社团的人数占两个社团总人数的,为了了解学生对两个社团活动的满意程度,从中抽取一个50人的样本进行调查,则从高二年级参加“剪纸”社团的学生中应抽取________人.
【解析】方法一:因为“泥塑”社团的人数占两个社团总人数的,
故“剪纸”社团的人数占两个社团总人数的,所以“剪纸”社团的人数为.
因为“剪纸”社团中高二年级人数比例为,
所以“剪纸”社团中高二年级人数为.
由题意知,抽样比为,
所以从高二年级参加“剪纸”社团的学生中抽取的人数为.
答案:6
方法二:因为“泥塑”社团的人数占两个社团总人数的,
故“剪纸”社团的人数占两个社团总人数的,
所以抽取的50人的样本中,“剪纸”社团中的人数为.
又“剪纸”社团中高二年级人数比例为,
所以从高二年级参加“剪纸”社团的学生中抽取的人数为.
答案:6
题17.为了解世界各国的早餐饮食习惯,现从由中国人、美国人、英国人组成的总体中用分层抽样的方法抽取一个容量为m的样本进行分析.若总体中的中国人有400人、美国人有300人、英国人有300人,且所抽取的样本中,中国人比美国人多10人,则样本容量m=________.
【解析】根据分层抽样的概念得到三国的人抽得的比例为4∶3∶3,
设中国人抽取x人,则美国人抽取(x-10)人,英国人抽取(x-10)人,
根据比例得到,解得x=40.因此各国抽取的人数为:
中国人40人,美国人30人,英国人30人,共100人.
答案:100
【补偿训练】
题18.某班有男生28人,女生16人,用分层抽样的方式从中抽取容量为n的样本,若男
生抽取了7人,则n值为 ( )
A.10 B.11 C.12 D.14
【解析】选B.因为男生28人,抽取了7人,所以样本数与总体数之比为,所以.
题19.某大学为了了解在校本科生对参加某项社会实践活动的意向,拟采用分层抽样的方法,从该校四个年级的本科生中抽取一个容量为300的样本进行调查,已知该校一年级、二年级、三年级、四年级的本科生人数之比为4∶5∶5∶6,则应从一年级本科生中抽取________名学生.
【解析】根据题意,应从一年级本科生中抽取的人数为.
答案:60
题20.某学院的A,B,C三个专业共有1 200名学生,为了调查这些学生勤工俭学的情况,拟采用分层抽样的方法抽取一个容量为120的样本.已知该学院的A专业有380名学生,B专业有420名学生,则在该学院的C专业应抽取________名学生.
【解析】C专业的学生有1 200-380-420=400(名),由分层抽样定义可知,
应抽取 (名).
答案:40
课堂检测·素养达标
题21.某市有大型超市200家、中型超市400家、小型超市1 400家,为了调查各类超市的营业情况,需从所有超市中抽取一个容量为200的样本,则合适的抽样方法是 ( )
A.抽签法 B.简单随机抽样 C.分层抽样 D.随机数表法
【解析】选C.由于各类超市的营业情况会有明显的差异,所以要用分层抽样.
题22.经调查,在某商场扫码支付的老年人,中年人,青年人的比例为2∶3∶5,用分层抽样的方法抽取了一个容量为n的样本进行调查,其中中年人数为9,则n= ( )
A.30 B.40 C.60 D.80
【解析】选A.因为老年人,中年人,青年人的比例为2∶3∶5,又中年人为9人,所以老年人为6人,青年人为15人,所以n=6+9+15=30.
题23.某地区高中分三类,A类为示范性高中共有4 000名学生,B类为重点高中共有2 000名学生,C类为普通高中共有3 000名学生,现欲抽样分析某次考试成绩,若抽取900份试卷,那么应从A类高中抽取试卷份数为 ( )
A.450 B.400 C.300 D.200
【解析】选B.因为A类高中共有学生4 000人,B类高中共有学生2 000人,C类高中共有学生3 000人,所以这个地区的高中共有4 000+2 000+3 000=9 000(人),因为要抽样分析某次考试的情况,若抽取900份试卷进行分析,所以每个个体的试卷被抽到的概率是,所以从A类高中抽取的试卷份数应为.
题24.在距离2016年央视春晚直播不到20天的时候,某媒体报道,由六小龄童和郭富城合演的《猴戏》节目被毙,为此,某网站针对“是否支持该节目上春晚”对网民进行调查,得到如下数据:
网民态度
支持
反对
无所谓
人数(单位:人)
8 000
6 000
10 000
若采用分层抽样的方法从中抽取48人进行座谈,则持“支持”态度的网民抽取的人数为___.
【解析】由分层抽样的方法,得持“支持”态度的网民抽取的人数为.
答案:16
题25.某县共有320个自然村,其中山区32个,丘陵地区240个,平原地区48个.为调查村民收入状况,要从中抽出20个村进行调查,试设计一种比较合理的抽样方案,并简述抽样过程.
【解析】由于各地区自然条件的限制,各地区村民的经济收入有较大差异,故采用分层抽样法较为合理.
因为,所以按的比例抽取,应在山区抽取(个),丘陵地区抽取(个),平原地区抽取(个).
具体实施过程:对于山区和平原地区,由于自然村数量较少,可采用抽签法,具体实施过程略.对于丘陵地区,自然村个数较多且差异不大,可采取随机数表法.首先将240个村按001,002,…,240编号,然后用随机数表法抽取15个.这样便得到了一个容量为20的样本.
苏教版 (2019)必修 第二册13.2 基本图形位置关系一等奖教学设计: 这是一份苏教版 (2019)必修 第二册13.2 基本图形位置关系一等奖教学设计,共15页。教案主要包含了课前基础演练,题组训练,解题策略,补偿训练,拓展延伸,拓展训练,变式探究,跟踪训练等内容,欢迎下载使用。
苏教版 (2019)必修 第二册12.1 复数的概念精品教学设计及反思: 这是一份苏教版 (2019)必修 第二册12.1 复数的概念精品教学设计及反思,共10页。教案主要包含了课前基础演练,题组训练,解题策略,补偿训练,跟踪训练,变式探究,思路导引等内容,欢迎下载使用。
高中数学苏教版 (2019)必修 第二册第11章 解三角形11.2 正弦定理优秀教案及反思: 这是一份高中数学苏教版 (2019)必修 第二册第11章 解三角形11.2 正弦定理优秀教案及反思,共17页。教案主要包含了题组训练,解题策略,补偿训练,跟踪训练,拓展延伸,拓展训练,变式探究,解题方略等内容,欢迎下载使用。

