所属成套资源:人教版(2019)高中化学选择性必修三 同步练习(解析版)
化学选择性必修3第三章 烃的衍生物本章综合与测试同步练习题
展开
这是一份化学选择性必修3第三章 烃的衍生物本章综合与测试同步练习题,共17页。试卷主要包含了选择题,流程题等内容,欢迎下载使用。
第三章章末检查一、选择题油脂能发生的反应有
皂化反应 使酸性高锰酸钾溶液褪色 使溴水褪色氧化反应 还原反应 加成反应A. B. C. D. 全部【答案】D【解析】解:油脂分子中含有碳碳双键,能够发生氧化反应、使酸性溶液、溴水褪色,还能够与氢气发生加成反应还原反应;该有机物还含有酯基,能够发生皂化反应,
所以该有机物具有性质为。
故选:D。
中含有的官能团有:酯基、碳碳双键,能够发生皂化反应、能使酸性溶液、溴水褪色,还能够发生氧化反应、还原反应下列关于乙醇的说法中正确的是乙醇可用于萃取碘水中的碘乙醇结构中有,所以乙醇溶解于水,可以电离乙醇与乙酸反应生成乙酸乙酯,所以乙醇显碱性乙醇与钠反应可以产生氢气,所以乙醇显酸性工业上可用乙烯与水反应来生产乙醇乙醇可以被氧化为乙酸,二者都发生酯化反应乙醇易燃烧,污染小,只能在实验室中用作燃料除去乙醇中少量乙酸:加入足量生石灰,蒸馏A. B. C. D. 【答案】C【解析】乙醇与水互溶,不能作为从碘水中萃取碘的萃取剂,故错误;
乙醇结构中有,但不能电离出,故错误;
乙醇与乙酸反应生成乙酸乙酯,为酯化反应,不是中和反应,故错误;
乙醇为非电解质,不显酸性,故错误;
工业上可由乙烯和水在一定条件下发生加成反应生成乙醇,反应的方程式为,故正确;
乙醇含有羟基,可被酸性高锰酸钾溶液等氧化为乙酸,乙酸含有羧基,羟基和羧基可发生酯化反应,故正确;
乙醇易燃烧,污染小,乙醇除在实验室作燃料外,还可用于生产乙醇汽油,故错误;
乙酸与CaO反应生成离子化合物醋酸钙,蒸馏时乙醇以蒸气形式逸出,得到纯净乙醇,故正确;
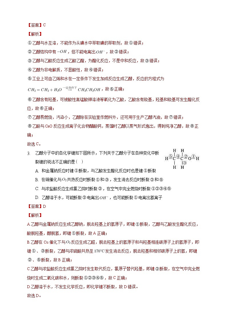
故选C。乙醇分子中的各化学键如下图所示,下列关于乙醇分子在各种变化中断裂键的说法不正确的是 A. 和金属钠反应时键断裂,与乙酸发生酯化反应时也是键断裂
B. 在铜催化与共热反应时断裂和,发生消去反应时断裂和
C. 与浓盐酸反应生成氯乙烷时断裂,在空气中完全燃烧时断裂
D. 乙醇溶于水,可能断裂电离出,也可能断裂电离出氢离子【答案】D【解析】A.乙醇与金属钠反应生成乙醇钠,脱去羟基上的氢原子,即键断裂,乙醇与乙酸发生酯化反应,酸脱羟基,醇脱氢,即键断裂,故A正确;
B.乙醇在Cu催化下与反应生成乙醛,脱去羟基上的氢原子和与羟基相连碳原子上的氢原子,即键、断裂,乙醇与浓硫酸共热至发生消去反应,脱去羟基和相邻碳原子上的氢,即键、断裂,故B正确;
C.乙醇与浓盐酸反应生成氯乙烷时发生取代反应,氯原子替代羟基,即键断裂,在空气中完全燃烧时生成二氧化碳和水,则断裂,故C正确;
D.乙醇溶于水,不发生化学反应,即化学键不断裂,故D错误。
故选D。有关溴乙烷的下列叙述中,正确的是A. 溴乙烷不溶于水,能溶于大多数有机溶剂
B. 溴乙烷与NaOH的醇溶液共热可生成乙醇
C. 在溴乙烷中滴入溶液,立即有淡黄色沉淀生成
D. 溴乙烷通常用乙烷与液溴直接反应来制取【答案】A【解析】A.卤代烃不溶于水,易溶于有机溶剂,则溴乙烷不溶于水,能溶于大多数有机溶剂,故A正确;
B.溴乙烷与NaOH的醇溶液共热,发生消去反应,生成乙烯,而水解反应生成乙醇,故B错误;
C.溴乙烷不能电离出溴离子,则溴乙烷中滴入溶液不发生反应,故C错误;
D.乙烷与液溴发生取代反应的产物复杂,应利用乙烯与HBr发生加成反应制取溴乙烷,故D错误;
故选A.酒后驾车是引发交通事故的重要原因。交警对驾驶员进行呼气酒精检测的原理是橙色的酸性水溶液遇乙醇迅速生成绿色的。下列对乙醇的描述与此测定原理有关的是乙醇沸点低 乙醇密度比水小 乙醇有还原性 乙醇是烃的含氧衍生物A. B. C. D. 【答案】C【解析】乙醇沸点低,易挥发,易被检测,与测定原理有关;
乙醇密度比水小,可与水以任意比混溶,与测定原理无关;
乙醇分子中含有羟基,具有还原性,具有强氧化性,可以把乙醇迅速氧化为乙酸,而自身被还原为绿色的,与测定原理有关;
乙醇可看成是乙烷中的氢原子被羟基取代后的产物,是烃的含氧衍生物,与测定原理无关;
即对乙醇的描述与此测定原理有关的是,故C正确。
故选C。如图为氟利昂如破坏臭氧层的反应过程示意图,下列 不 正 确的是
A. 过程Ⅰ中断裂极性键键
B. 过程Ⅱ可表示为
C. 过程Ⅲ中是吸热过程
D. 上述过程说明氟利昂中氯原子是破坏的催化剂【答案】C【解析】A.过程Ⅰ中转化为和氯原子,断裂极性键键,故A正确;
B.根据图示信息可知,过程Ⅱ可表示为:,故B正确;
C.形成化学键,为放热过程,故C错误;
D.上述过程说明,氟利昂中氯原子在反应前后不变,是破坏的催化剂,故D正确。
故选C。下列操作不合适的是A. 银镜反应采用水浴加热
B. 用通过盛溴水的洗气瓶洗气的方法除去甲烷气体中含有的杂质
C. 在乙醛还原新制的实验中,制时应保持NaOH过量,可直接加热
D. 配制银氨溶液时,将溶液滴入氨水中【答案】D【解析】A.银镜反应采用水浴加热,故A正确;
B.与溴水反应生成1, 二溴乙烷,甲烷和溴水不反应,所以可以用溴水除去甲烷中的乙烯,故B正确;
C.在乙醛还原新制悬浊液的实验中,制悬浊液时应保持NaOH过量,可直接加热,故C正确;
D.配制银氨溶液,应将氨水逐滴加入溶液中,故D错误。下列说法中,正确的是A. 向溴乙烷中加入NaOH溶液,加热,充分反应,再加入溶液,产生淡黄色沉淀,证明溴乙烷中含有溴元素
B. 实验室制备乙烯时,温度计水银球应该插入浓硫酸和无水乙醇的混合液液面以下
C. 溴乙烷和NaOH醇溶液共热,产生的气体通入酸性溶液,发现溶液褪色,证明溴乙烷发生了消去反应
D. 制备新制悬浊液时,将滴的NaOH溶液滴入的溶液中,边滴边振荡【答案】B【解析】A.溴乙烷在NaOH溶液、加热的条件下发生水解反应产生溴离子,检验溴离子应先加硝酸酸化,再滴加溶液,若生成浅黄色沉淀,可以证明溴乙烷中有溴元素,故A错误;
B.实验室用浓硫酸和无水乙醇在条件下发生消去反应制取乙烯,温度计水银球用于测定反应物的温度,应该插入浓硫酸和无水乙醇的混合液液面以下,故B正确;
C.溴乙烷发生消去反应生成乙烯,而乙醇易挥发,乙醇与乙烯均能被酸性溶液氧化,因此酸性溶液褪色不能证明溴乙烷发生了消去反应,故C错误;
D.制备新制氢氧化铜悬浊液时,NaOH溶液应过量,故D错误。
故选B。1,戊二醛简称,是一种重要的饱和直链二元醛.的GA溶液具有广谱、高效、无刺激性、无腐蚀等特点,对禽流感、猪流感等疾病有良好的防治作用.根据上述信息,判断下列说法正确的是A. 戊二醛分子式是,符合此分子式的二元醛有4种
B. 戊二醛不能在加热条件下和新制的氢氧化铜悬浊液反应
C. 戊二醛不能使酸性高锰酸钾溶液褪色
D. 的GA溶液能破坏菌体蛋白质,杀死微生物,具有消毒杀菌作用【答案】D【解析】A、戊二醛分子式为,故A错误。
B、戊二醛含有醛基,所以在加热条件下,戊二醛能和新制氢氧化铜反应生成砖红色沉淀氧化亚铜,故B错误。
C、戊二醛含有醛基,性质较活泼,能被酸性高锰酸钾溶液氧化,所以戊二醛能使酸性高锰酸钾溶液褪色,故C错误。
D、根据题意知,的GA溶液具有广谱、高效、无刺激、无腐蚀等特点,对禽流感、猪流感等疾病有良好的防治作用,所以的GA溶液能破坏菌体蛋白质,杀死微生物,具有消毒杀菌作用,故D正确。
故选:D。由乙醇制取乙二醇,依次发生反应的类型是A. 取代、加成、水解 B. 消去、加成、取代
C. 水解、消去、加成 D. 消去、水解、取代【答案】B【解析】由乙醇制取乙二醇,需要先由乙醇得到乙烯,再加成得到1,二溴乙烷,再水解得到乙二醇。反应如下:
消去反应:;加成反应:;水解反应取代反应:,
故选B。丙烯酸可与水反应生成乳酸,化学方程式如下。下列说法正确的是A. 该反应为加成反应,没有副产物生成
B. 可用的溶液鉴别丙烯酸和乳酸
C. 丙烯酸与乳酸都属于有机酸,两者不发生反应
D. 乳酸分别与足量Na、NaOH、反应,消耗三者物质的量之比为【答案】B【解析】A.双键转化为单键,为加成反应,但可能在端C原子上,可能混有副产物羟基丙酸,故A错误;
B.丙烯酸含碳碳双键,能使溴的四氯化碳溶液褪色,而乳酸不含,则可用溶液鉴别丙烯酸和乳酸,故B正确;
C.丙烯酸含,乳酸含,二者可发生酯化反应,故C错误;
D.乳酸含、,均与Na反应,只有与NaOH、反应,则1mol乳酸分别与足量Na、NaOH、反应,消耗三者物质的量之比为2:1:1,故D错误。
故选B。下列装置应用于实验室进行相关实验,能达到实验目的的是
A. 用装置甲在强光照条件下制取一氯甲烷
B. 用装置乙分离乙酸乙酯和水
C. 用装置丙蒸馏石油并收集馏分
D. 用装置丁制取并收集乙酸乙酯【答案】B【解析】甲烷与氯气的取代反应为链锁反应,产物复杂,不能利用光照下取代反应制备一氯甲烷,故A错误;
B.乙酸乙酯和水分层,利用图中分液漏斗可分离,故B正确;
C.温度计测定馏分的温度,则温度计水银球应在烧瓶支管口处,故C错误;
D.乙酸乙酯与NaOH反应,小试管中应为饱和碳酸钠溶液,故D错误;
故选:B。已知:乙醇可被强氧化剂氧化为乙酸。可经三步反应制取,其中第二步的反应类型是 A. 加成反应 B. 水解反应 C. 氧化反应 D. 消去反应【答案】A【解析】可经三步反应制取,
先水解生成,为卤代烃的水解反应;
若氧化时,碳碳双键也被氧化,则再加成反应生成,
被强氧化剂氧化可得到,
所以第二步反应类型为加成反应,
故选A。二、流程题 物质X是合成抗凝血药物利伐沙班的中间体,其合成路线如图所示部分反应条件省略:已知:请回答:
化合物B的结构简式为_______。
已知A中有两种官能团,其中一种含有氧元素。该官能团名称为____。
下列说法正确的是_____ 。A.反应1为取代反应 B.化合物D既能发生加成反应,又能发生消去反应C.化合物X的化学式为 D.反应3生成1mol化合物X的同时生成了
写出反应2的化学方程式______。
写出符合下列条件的化合物A的所有同分异构体:_______。 遇溶液显紫色。核磁共振氢谱显示有4种不同化学环境的氢原子。根据题给信息,设计由和为原料来合成化合物A的路线用流程图表示,其它无机试剂任选。【答案】;
羟基;
;
【解析】发生反应1生成,和A反应生成B,B经过两步反应生成C,根据C的结构简式结合已知信息可知B的结构简式为,说明和A发生取代反应生成B,则A的结构简式为;根据已知信息可知反应2生成D的结构简式为,反应3为取代反应生成X,以此回答问题。
根据上述分析可知B的结构简式为;
的结构简式为,故含氧官能团名称为羟基;
根据分析可知和A发生取代反应生成B,故反应1为取代反应,故A正确;
B.D的结构简式为,既能发生加成反应,又能发生消去反应,故B正确;
C.化合物X的化学式为,故 C错误;
D.反应3生成1mol化合物X的同时生成了,故D错误;
反应2的化学方程式
遇溶液显紫色说明含有酚羟基,核磁共振氢谱显示有4种不同化学环境的氢原子说明只有4种氢,则符合条件的化合物A的同分异构体有:;
根据题给信息,设计由和为原料来合成化合物A的路线为:芳香烃A是基本有机化工原料,由A制备高分子E和医药中间体K的合成路线部分反应条件略去如下图所示:已知:; 回答下列问题:的名称是________,I含有官能团的名称是________。反应的作用是________,的反应类型是________。写出反应的化学方程式:____________________________________________________。分子中最多有________个原子共平面。E的结构简式为________。写出一种同时符合下列条件的F的同分异构体的结构简式:________。苯环上只有两种不同化学环境的氢原子;既能与银氨溶液反应又能与NaOH溶液反应。将由D为起始原料制备的合成路线补充完整。 ________无机试剂及溶剂任选。合成路线流程图示例如下:【答案】甲苯;羧基、肽键酰胺基
保护氨基;取代反应
;
【解析】为甲苯的二氯代物,发生水解生成苯甲醛,则A为甲苯;I含有的官能团为羧基、肽键酰胺基;
根据I的结构可知F是对硝基甲苯,根据已知可知G是对氨基甲苯,反应利用G中的氨基与乙酸酐反应生成酰胺键,最后再次水解生成氨基,作用是保护氨基,防止被酸性高锰酸钾氧化;反应为酰胺键水解生成氨基,反应类型是取代反应;
根据已知,反应为二氯甲苯水解生成二元醇,再失水得到苯甲醛,化学方程式:;
分子中苯环所在平面、碳碳双键所在平面和碳氧双键所在平面重合时,共面原子数最多,甲基中最多有一个H原子在该平面内,故最多有19个原子共平面;D中碳碳双键发生加聚反应生成E,E的结构简式为:;
苯环上只有两种不同化学环境的氢原子,则苯环上存在两个不同取代基且处于对位,既能与银氨溶液反应又能与NaOH溶液反应,则含有醛基和酚羟基,或含有甲酸形成的酯基,该同分异构体结构简式为:;
首先发生消去反应生成碳碳双键,再与发生加成反应生成二溴代物,最后发生消去反应生成二烯烃,合成路线为:
。由于聚碳酸酯结构的特殊性,芳香族聚碳酸酯已成为五大工程塑料中增长速度最快的通用工程塑料。某芳香族聚碳酸酯的合成路线如下:
已知:
工艺X的名称为____________,有机物E的名称是____________。
到F的反应类型为____________;有机物P的结构简式是____________。
反应V的化学方程式为____________________________________。
有机物W的相对分子质量是D的三倍,且二者的最简式相同,满足下列条件的W的同分异构体的结构简式是________________________。
分子中含有甲基
核磁共振氢谱显示有2组峰
已知:;内酯型酚酞在时可转变为。写出以邻二甲苯和苯酚为原料合成的合成路线无机试剂任选。【答案】裂解;乙烷;加成反应;;; ;。【解析】由经工艺X生成了甲烷,可知工艺X是将饱和烃变为小分子的过程,名称为裂解。G的结构简式为,G由D氧化而来,D能被氧化,故D中一定含有不饱和键,故D的分子式为,E的分子式为,故有机物E的名称是乙烷;故答案为裂解;乙烷;
的分子式为,与苯反应未产生其他物质,故反应类型为加成反应,参照已知条件,反应Ⅳ为与反应生成的N为,P为,故答案为:加成反应;;
为,参照已知,可知M为,故反应Ⅴ的化学方程式为;故答案为:;
的分子式为,有机物W的相对分子质量是D的三倍,且二者的最简式相同,故W的分子式为,其分子中含有甲基且核磁共振氢谱显示有2组峰的结构简式为,故答案为:;
水解会得到,以和合成,对比前后结构可知,需要将苯酚与羰基反应,即发生类似信息反应中的反应,同时邻二甲苯右侧要形成环状;邻二甲苯可以被酸性高锰酸钾溶液氧化为,在结合题目信息可知在脱水剂的作用下可以形成环状结构,所以合成路线为:,故答案为。化合物G是合成的一种减肥药的重要中间体,其合成路线如下:
的化学名称为___________,A和C中含氧官能团名称分别为_____和______。的反应类型为______________。的分子式为,则F的结构简式为______________________。由的化学反应方程式为____________________________________。写出满足下列条件的B的同分异构的结构简式_____________。写一种即可能发生银镜反应能发生水解反应,水解产物与氯化铁溶液发生显色反应分子中只有3种不同化学环境的氢完成以1,丁二烯和为原料制备剩下的合成路线流程图。无机试剂任用,合成路线流程图示例见本题题干已知::
:________________________________________________________________________【答案】对氯苯乙酸氯苯乙酸;羧基;羟基取代反应 或【解析】的化学名称为:对氯苯乙酸氯苯乙酸;
A和C中含氧官能团名称分别为:羧基、羟基;
羟基被溴原子取代,的反应类型为取代反应;
由E的结构简式及F的分子式,F的结构简式为:;
的化学反应是取代反应,方程式为:;
能发生银镜反应说明含有醛基或;能发生水解反应,水解产物与氯化铁溶液发生显色反应说明是甲酸的酚酯;分子中只有3种不同化学环境的氢,可得满足条件的B的同分异构体的结构简式是:或;
由已知信息结合题中D到E的转化,则由1,丁二烯和为原料制备的路线是:。
相关试卷
这是一份高中第一节 卤代烃同步达标检测题,共12页。试卷主要包含了单选题,实验题,简答题等内容,欢迎下载使用。
这是一份化学选择性必修3第二章 烃本章综合与测试当堂达标检测题,共16页。试卷主要包含了选择题,实验题,简答题,推断题等内容,欢迎下载使用。
这是一份高中人教版 (2019)第二节 烯烃 炔烃课后作业题,共13页。

