2020-2021学年第二节 高分子材料同步练习题
展开第五章 合成高分子
第二节 高分子材料
第二课时 功能高分子材料
一、单选题
- 2018年10月24日上午9时,港珠澳大桥正式通车。举世瞩目的港珠澳大桥是世界上最长的跨海大桥,也是中国交通史上技术最复杂,建设要求及标准最高的工程之一,被英国卫报誉为“新世界七大奇迹”。下列有关化学物质的说法不正确的是
A. 港珠澳大桥海底隧道由33节巨型沉管和1个合龙段接头组成,沉管管节的结构形式主要有钢壳结构和钢筋混凝土结构。混凝土中所需的水泥是新型无机非金属材料
B. 港珠澳大桥沥青混凝土路面使用寿命标准为15年,浇筑式沥青为其中的重要成分。除天然沥青外,沥青来源于煤和石油
C. 港珠澳大桥全线夜景照明分为功能性照明和装饰性照明两部分。其中通航孔桥中配置的变色LED投光灯内部用环氧树脂密封,起到保护内部芯线的作用。环氧树脂通过聚合反应制得
D. 港珠澳大桥采用由多层新型高阻尼橡胶和钢板交替叠置结合而成的隔震支座实现抗震。这种新型高阻尼橡胶是人工合成高分子物质
【答案】A
【解析】
A.水泥是传统无机非金属材料,故A错误;
B.沥青除天然沥青外,有的沥青来源于煤和石油,故 B正确;
C.环氧树脂属于合成有机高分子材料,通过聚合反应制得,故C正确;
D.新型高阻尼橡胶属于人工合成高分子物质,故 D正确。
故选A。
- 下列有关物质的性质、用途及变化说法正确的是
A. 糖类化合物都具有相同的官能团,利用粮食酿酒经过了淀粉葡萄糖乙醇的化学变化过程。
B. 酯类物质是形成水果香味的主要成分,油脂的皂化反应生成脂肪酸和丙醇。
C. 合成纤维、人造纤维及碳纤维都属于有机高分子材料,聚乙烯塑料的老化是由于发生了加成反应。
D. 蛋白质水解的最终产物是氨基酸,氨基酸溶于水过量氢氧化钠溶液中生成离子,在电场作用下向正极移动。
【答案】D
【解析】略
- 下列材料中属于功能高分子材料的是
有机玻璃 合成橡胶 高分子分离膜 生物高分子材料 隐身材料 液晶高分子材料 光敏高分子材料 智能高分子材料
A. B. C. D.
【答案】C
【解析】
塑料、合成橡胶、合成纤维属于三大传统合成材料,高分子分离膜 生物高分子材料 隐身材料 液晶高分子材料 光敏高分子材料 智能高分子材料属于功能高分子材料,故C正确。
故选C。
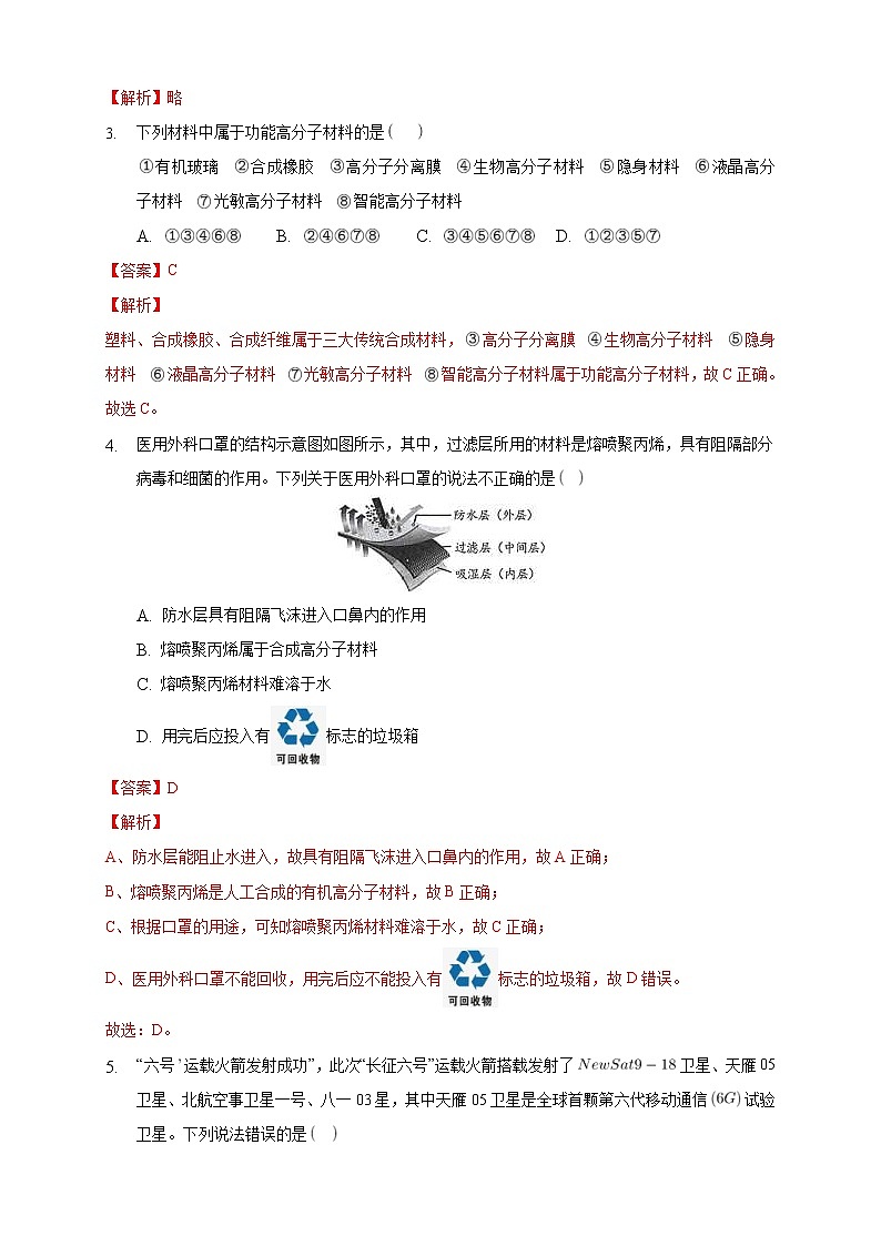
- 医用外科口罩的结构示意图如图所示,其中,过滤层所用的材料是熔喷聚丙烯,具有阻隔部分病毒和细菌的作用。下列关于医用外科口罩的说法不正确的是
A. 防水层具有阻隔飞沫进入口鼻内的作用
B. 熔喷聚丙烯属于合成高分子材料
C. 熔喷聚丙烯材料难溶于水
D. 用完后应投入有标志的垃圾箱
【答案】D
【解析】
A、防水层能阻止水进入,故具有阻隔飞沫进入口鼻内的作用,故A正确;
B、熔喷聚丙烯是人工合成的有机高分子材料,故B正确;
C、根据口罩的用途,可知熔喷聚丙烯材料难溶于水,故C正确;
D、医用外科口罩不能回收,用完后应不能投入有标志的垃圾箱,故D错误。
故选:D。
- “六号运载火箭发射成功”,此次“长征六号”运载火箭搭载发射了卫星、天雁05卫星、北航空事卫星一号、八一03星,其中天雁05卫星是全球首颗第六代移动通信试验卫星。下列说法错误的是
A. 聚四氟乙烯树脂可作印刷电路板材料,聚四氟乙烯树脂是有机材料
B. 火箭发动机的喷管需用到钨铜复合材料,该材料具有良好的耐高温性能
C. “长征六号”采用了液氧煤油发动机,煤油是取之不尽、用之不竭的一次能源
D. 砷化镓材料制成的晶体管可用于GSM手机,砷化镓是半导体材料
【答案】C
【解析】
A.聚四氟乙烯树脂可作印刷电路板材料,聚四氟乙烯树脂属于有机材料,A正确;
B.火箭发动机的喷管需用到钨铜复合材料,该材料具有良好的耐高温性能,B正确;
C.煤油是二次能源,C错误;
D.砷化镓材料制成的晶体管可用于GSM手机,说明可以导电,砷化镓是半导体材料,D正确。
- 我国在科技上不断取得重大成果,下列说法正确的是
A. 嫦娥五号月面五星红旗的面料“芳纶”属于合成纤维
B. 嫦娥五号登月采集的样本中含有,与地球上的互为同素异形体
C. 我国开采的海底可燃冰是可以燃烧的水
D. 中国“奋斗者”号万米载人潜水器的钛合金材料属于新型高分子材料
【答案】A
【解析】
嫦娥五号月面五星红旗的面料“芳纶”是由酰基和亚氨基组成的酰胺基团和苯环的组成的合成纤维,故A正确;
B.与地球上的为中子数不同的同种元素的不同核素,互为同位素,故B错误;
C.我国开采的海底可燃冰是甲烷和水组成的,故C错误;
D.中国“奋斗者”号万米载人潜水器的钛合金材料属于金属材料,故D错误;
故选:A。
- 化学与生活、生产科技密切相关。下列说法错误的有
传统无机非金属材料和新型无机非金属材料的主要成分都是硅酸盐
航母上拦阻索中的钢丝属于金属材料
工业生产玻璃、水泥、漂白粉,均需要用石灰石为原料
碳纤维、合成纤维、光导纤维都属于高分子材料
高温下,工业制硅的反应方程式为
单质硅可用于制取通信芯片
“C919”飞机身使用的复合材料碳纤维和环氧树脂,属于新型无机非金属材料
太阳能发电板的主要材料是
A. 4个 B. 5个 C. 6个 D. 7个
【答案】C
【解析】
传统无机非金属材料的主要成分都是硅酸盐,而新型无机非金属材料的主要成分不是硅酸盐,故错误;
钢丝的主要成分是铁,属于金属材料,故正确;
工业生产漂白粉的原料为氯气和氢氧化钙,故错误;
碳纤维和光导纤维不属于高分子材料,故错误;
高温下,工业制硅的反应方程式为,故错误;
硅单质是良好的半导体材料,可用于制取通信芯片,故正确;
环氧树脂是有机高分子材料,故错误;
太阳能发电板的主要材料是Si,故错误。
综上所述错误的有,共6个,故C正确。
- 医用外科口罩的结构示意图如下图所示,其中,过滤层所用的材料是熔喷聚丙烯,具有阻隔部分病毒和细菌的作用。下列关于医用外科口罩的说法不正确的是
A. 防水层具有阻隔飞沫进入口鼻内的作用
B. 熔喷聚丙烯属于合成高分子材料
C. 熔喷聚丙烯材料难溶于水
D. 用完后应投入有标志的垃圾箱
【答案】D
【解析】
A、防水层能阻止水进入,故有阻隔飞沫进入口鼻内的作用,故A正确;
B、熔喷聚丙烯属于合成高分子材料,故B正确;
C、熔喷聚丙烯材料难溶于水,故C正确;
D、医用外科口罩不能回收,用完后应不能投入有标志的垃圾箱,故D错误。
故选:D。
- 现代社会的发展与进步离不开材料,下列有关材料的说法不正确的是
A. 500米口径球面射电望远镜被誉为“中国天眼”,其“眼眶”是钢铁结成的圈梁,属于新型纯金属材料
B. 用于新版人民币票面文字等处的油墨中所含有的是一种磁性物质
C. 港珠澳大桥路面使用了沥青和混凝土,沥青可以通过石油分馏得到
D. 国庆阅兵仪式上的坦克和军车都喷涂着新式聚氨酯迷彩伪装涂料,能适应多种环境背景下的隐蔽需求,聚氨酯属于有机高分子材料
【答案】A
【解析】
A.500米口径球面射电望远镜被誉为“中国天眼”,其“眼眶”是钢铁结成的圈梁,属于合金材料,故A错误;
B.用于新版人民币票面文字等处的油墨中所含有的是一种磁性物质,故B正确;
C.将原油经常压蒸馏分出汽油、煤油、柴油等轻质馏分,再经减压蒸馏分出减压馏分油,余下的残渣为沥青,沥青可以通过石油分馏得到,故C正确;
D.国庆阅兵仪式上的坦克和军车都喷涂着新式聚氨酯迷彩伪装涂料,能适应多种环境背景下的隐蔽需求,聚氨酯属于有机高分子材料,故D正确。
- 下列说法中正确的是
A. 垃圾分类清运是防止二次污染的重要一环,废弃口罩属于可回收垃圾
B. 为了防止感染“新冠病毒”,坚持每天使用无水酒精杀菌消毒
C. 以纯净物聚丙烯为原料生产的熔喷布,在口罩材料中发挥着不可替代的作用
D. 中国研制的新冠肺炎疫苗已进入临床试验阶段,抗病毒疫苗需要低温保存
【答案】D
【解析】
A.废弃口罩可能附有病菌,应该集中处理,属于不可回收垃圾,故A错误;
B.医用酒精为,其杀菌效果比无水酒精好,应该使用的酒精杀毒消毒,故B错误;
C.聚丙烯是高分子化合物,属于高聚物,为混合物,故C错误;
D.温度过高,蛋白质会发生变性,所以抗病毒疫苗需要低温保存,故D正确。
二、填空题
- 创新发展材料推动人类社会的进步。2017年9月,歼飞机正式列装部队,标志着空军向着空天一体、攻防兼备的目标迈出了新的步伐。
歼机体采用大量碳纤维增强塑料。CFRP属于________填字母。
金属材料 无机非金属材料 复合材料
歼的承力梁采用轻质钛合金构件。下列属于钛合金性质的是________填字母。
高强度 高密度 高韧性
歼的飞行仪表板多采用有机玻璃材料。有机玻璃受热易熔化,易于加工成型,属于________填“热固性”或“热塑性”塑料。
歼的信息系统上大量使用光导纤维,光导纤维的成分是________填字母。
聚异戊二烯
在国产第五代战机研制中,提出了在高功率器件封装中采用高导热氮化铝基板构想。写出氮化铝化学式________。氮化铝可以由氧化铝、氮气和碳粉过量混合在一定条件下制得,写出反应的化学方程式________。
【答案】;
、c;
热塑性;
;
;。
【解析】
碳纤维增强塑料属于复合材料,故选c;
轻质钛合金构件具备高强度、低密度和高韧性的性质,故选a、c;
有机玻璃受热易熔化,易于加工成型,属于热塑性;
光导纤维的成分是二氧化硅,故选b;
氮化铝化学式为AlN,氧化铝、氮气和碳单质高温下反应,生成氮化铝和CO,化学方程式为:。
三、简答题
- 天然橡胶容易老化,但经过硫化工艺后的橡胶不仅抗老化,而且具有较高的强度、韧性、良好的弹性和化学稳定性等。
天然橡胶为何容易老化?橡胶在加工过程中要加入硫黄等硫化剂进行硫化,其目的是什么?
实验室盛哪些药品的试剂瓶的瓶塞不能用橡胶塞?
【答案】天然橡胶含有双键,易发生加成反应且易被氧化,所以易老化。硫化剂的作用是打开橡胶分子中的双键,以键将线型结构连接成为网状结构,得到化学稳定性好且既有弹性又有强度的橡胶。
实验室中盛放溶液、浓硝酸、液溴、汽油、苯、四氯化碳等药品的试剂瓶的瓶塞不能用橡胶塞。
【解析】
因为天然橡胶含有双键,易发生加成反应且易被氧化,所以易老化;橡胶在加工过程中要加入硫黄等硫化剂进行硫化,其目的是硫化剂的作用是打开橡胶分子中的双键,以键将线型结构连接成为网状结构,得到化学稳定性好且既有弹性又有强度的橡胶,故答案为:天然橡胶含有双键,易发生加成反应且易被氧化,所以易老化。硫化剂的作用是打开橡胶分子中的双键,以键将线型结构连接成为网状结构,得到化学稳定性好且既有弹性又有强度的橡胶。
实验室中盛放溶液、浓硝酸、具有强氧化性,所以试剂瓶的瓶塞不能用橡胶塞;液溴、汽油、苯、四氯化碳等药品由于相似相溶,所以试剂瓶的瓶塞不能用橡胶塞,故答案为:实验室中盛放溶液、浓硝酸、液溴、汽油、苯、四氯化碳等药品的试剂瓶的瓶塞不能用橡胶塞。
- 材料是人类赖以生存的重要物质基础,而化学是材料科学发展的基础。
生活中的 _________ 、 __________、 _________属于传统无机硅酸盐材料。
合金材料钢铁里的Fe和C在潮湿的空气中因构成许多原电池而易发生电化学腐蚀,负极反应方程式为_____________________________________。
_______在日常生活中可制成食品保鲜膜。
除金属材料外,人类还研发了许多种材料,比如石油化工为基础的三大合成材料:________、___________、_________,它们属于有机高分子材料。链状结构的高分子材料具有______性,而多数网状结构的高分子材料一经加工成型就不会受热熔化,因而具有__________性。
【答案】玻璃;陶瓷;水泥;
;
聚乙烯;
塑料;合成纤维;合成橡胶;热塑;热固
【解析】
传统无机硅酸盐材料为玻璃、陶瓷、水泥,
故答案为:玻璃;陶瓷;水泥;
钢铁生锈是铁失去电子被氧化,在构成的原电池中为负极,对应的电极反应式为:,
故答案为:;
食品保鲜膜是聚乙烯制成的,
故答案为:聚乙烯;
三大合成材料为塑料、合成纤维、合成橡胶,它们都属于高分子材料,链状结构的高分子材料具有热塑性,而多数网状结构的高分子材料一经加工成型就不会受热熔化,因而具有热固性;
故答案为:塑料;合成纤维;合成橡胶;热塑;热固。
高中第一节 卤代烃同步达标检测题: 这是一份高中第一节 卤代烃同步达标检测题,共12页。试卷主要包含了单选题,实验题,简答题等内容,欢迎下载使用。
2021学年第三节 芳香烃复习练习题: 这是一份2021学年第三节 芳香烃复习练习题,共13页。
高中化学第二节 烯烃 炔烃课后练习题: 这是一份高中化学第二节 烯烃 炔烃课后练习题,共13页。

