


小学语文人教部编版五年级上册25 古人谈读书教案及反思
展开第八单元导学
【单元导教】
本单元围绕“读书明智”这一专题,编排了3篇课文,从不同角度分别介绍了从古至今人们读书的态度、方法、经历和感悟。本单元的语文要素是“根据要求梳理信息,把握内容要点”,引导学生在阅读实践中,借助圈画关键词句、列提纲、画表格或结构图的方式,根据需要对提取的信息进行归纳、整理,把握主要内容。掌握了这一方法,对学生的学习和读书实践活动有很强的的指导意义。由于三篇文章主题相同,合适在教学中将三篇文章采用群文阅读的方式学习。
本单元的习作要求是“根据表达的需要,分段表述,突出重点”,让学生根据习作要求,对材料有所选择,并有条理的表述,把重点的内容写具体。本册教材第四单元已经进行了“分段表述”“重点部分写具体”的训练,这次习作是在此基础上,进一步培养学生有条理、有重点表达的能力。口语交际和习作衔接紧密,从口头表达到书面表达,从分条到分段,有梯度的引导学生条理清楚、重点突出地表达。
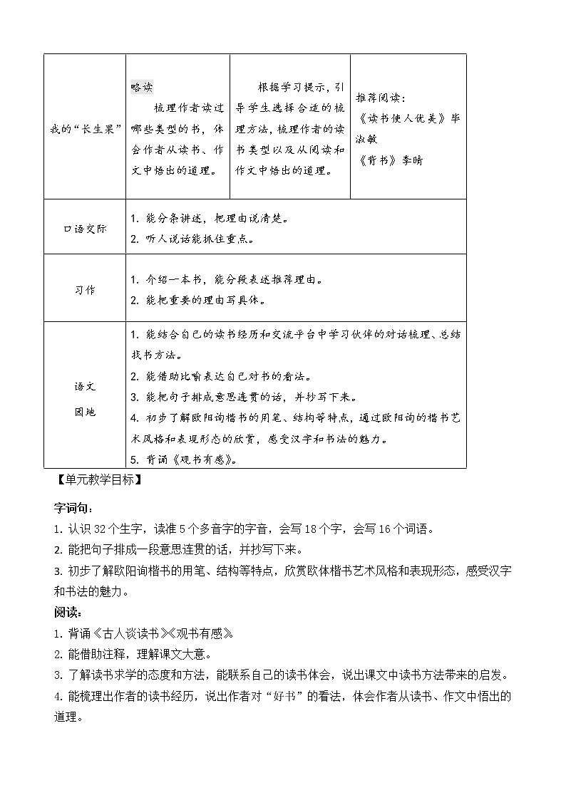
读书明智 | |||
板块 | 教学关注点 | ||
语文要素分解 | 教学策略设计 | 课外拓展链接 | |
古人谈读书 | 精读 了解古人读书求学的态度和方法,并从中收到启示。 | 借助注释,理解课文大意,并能联系自己的读书体会,说出课文内容带来的启发。 | 课外拓展阅读: 《送东阳马生序》 宋濂 《冬夜读书示子聿》陆游 |
忆读书 | 精读 用较快的速度默读课文,引导学生采用不同方式梳理出作者读书的经历。 | 本课内容多,信息量大,在教学中首先结合课后第一题,让学生选择适合自己的方式梳理信息、体会不同梳理方法的好处。然后再结合课后第二题与第三题,引导学生根据课文内容和自己的读书经验,对作者的读书感悟和读书方法发表看法。 | 课外拓展阅读: 《谈读书》 弗朗西斯•培根 《读书知味》 《窃读记》 |
我的“长生果” | 略读 梳理作者读过哪些类型的书,体会作者从读书、作文中悟出的道理。 | 根据学习提示,引导学生选择合适的梳理方法,梳理作者的读书类型以及从阅读和作文中悟出的道理。 | 推荐阅读: 《读书使人优美》毕淑敏 《背书》李晴 |
口语交际 |
| ||
习作 |
| ||
语文 园地 |
|
【单元教学目标】
字词句:
- 认识32个生字,读准5个多音字的字音,会写18个字,会写16个词语。
- 能把句子排成一段意思连贯的话,并抄写下来。
- 初步了解欧阳询楷书的用笔、结构等特点,欣赏欧体楷书艺术风格和表现形态,感受汉字和书法的魅力。
阅读:
- 背诵《古人谈读书》《观书有感》。
- 能借助注释,理解课文大意。
- 了解读书求学的态度和方法,能联系自己的读书体会,说出课文中读书方法带来的启发。
- 能梳理出作者的读书经历,说出作者对“好书”的看法,体会作者从读书、作文中悟出的道理。
- 能梳理、总结如何找书读的方法和心得。
- 能借助比喻句表达自己对书的看法。
口头表达:
- 能分条讲述,把喜欢的人物介绍清楚。
- 听人说话能抓住重点。
书面表达:
- 介绍一本书,能分段表述推荐理由。
- 能把重要的理由写具体。
25.古人谈读书
一、 课前解析
关注选文出处:《论语》,是孔子弟子及再传弟子记录孔子及其弟子言行而编成的语录文集,成书于战国前期。全书共20篇492章,以语录体为主,叙事体为辅,较为集中地体现了孔子及儒家学派的政治主张、伦理思想、道德观念及教育原则等。
关注作者:孔子(公元前551年9月28日―公元前479年4月11日),子姓,孔氏,名丘,字仲尼,祖籍宋国栗邑(今河南省商丘市夏邑县),生于春秋时期鲁国陬邑(今山东省曲阜市)。中国著名的思想家、教育家、政治家,与弟子周游列国十四年,晚年修订六经,即《诗》《书》《礼》《乐》《易》《春秋》。被联合国教科文组织评为“世界十大文化名人”之首。
朱熹(农历1130.9.15—1200.4.23),字元晦,又字仲晦,号晦庵,晚称晦翁,谥文,世称朱文公。祖籍江南东路徽州府婺源县(今江西省婺源),出生于南剑州尤溪(今属福建省尤溪县)。宋朝著名的理学家、思想家、哲学家、教育家、诗人,闽学派的代表人物,儒学集大成者,世尊称为朱子。朱熹是唯一非孔子亲传弟子而享祀孔庙,位列大成殿十二哲者中。
关注文言文的诵读方法:在文言文教学中, 指导学生诵读并形成习惯,可收到事半功倍之效。第一, 通过诵读, 扫清字词读音障碍, 并初步理解字词的含义。第二, 通过诵读, 正确断句, 把握文章的朗读节奏, 并体味文句意蕴。第三, 通过诵读粗略了解文章大意, 把握文章基本内容。第四,通过诵读逐步理解和感悟文章的思想情感, 把握文章的内在韵律,并初步鉴赏文章的艺术特色。
【教学目标】
1.会认“矣、耻”等4个生字,掌握多音字“识”,会写“耻、诲”等5个生字。
2.正确、流利地朗读课文,背诵课文。
3.借助注释理解每句话的意思。
3.体会古人读书的方法和态度,并对自己的学习方法和态度有所启发。
【教学重难点】
1.借助注释,理解课文大意。
2.梳理古人读书求学的态度和方法,能联系自己的读书体会说出课文中读书方法带来的启发。
【课前准备】
多媒体课件
【课时安排】
2课时
第一课时
【教学目标 】
1.会认“耻、寝”2个生字,掌握多音字“识”,会写“耻、诲”等2个生字。
2.正确、流利地朗读课文。
3.借助注疏通第一则文言文的文意。
【教学过程】
一、师生谈话,带入新课。
1.教师引导:同学们,你知道哪些古人读书的故事?给大家讲一讲?
2.学生讲述故事,过程中教师加以引导和评价。
3.教师过渡:古人喜欢读书,经常会把自己的读书方法和学习态度记录下来,供后世参考。今天,我们就学习《古人谈读书》这篇文章,去看看古人是如何对待学习的。
(板书:古人谈读书)
4.教师引导:本课总共由两个部分组成,第一部分选自《论语》,第二部分是朱熹谈读书。这节课我们学习第一部分《论语》六则。
教师引导:我们先请同学们来说一说你对孔子以及《论语》有哪些了解?
预设1:孔子,名丘,字仲尼,春秋时期鲁国人。著名的思想家、政治家、教育家、儒家的创始人。
预设2:《论语》 儒家学派的经典著作之一。由孔子的弟子及其再传弟子编撰而成。它以语录体和对话文体为主,记录了孔子及其弟子言行。与《孟子》《大学》《中庸》合称“四书”。
(设计意图:通过讲述古人读书的小故事引入本课,引起学生的学习兴趣,通过谈对孔子和《论语》的认识为深入理解课文打基础)
二、 初读课文,自学字词。
1.自读课文,提出要求。
教师引导:《论语》告诉我们关于读书的哪些道理呢?请同学们大声读课文,注意读准字音,读通句子,遇到难读的句子多读几遍。
2.指名读课文。
教师引导正音:同学们,这篇课文中几个字的读音大家要格外注意。“知、识、诲、”
教师讲解:先看第一句话中的 “知”,是一个通假字,同“智”,意思是“智慧”。所以在这里读四声“zhì”,这是通假字的读音规则。
教师引导:第三句话中的“识”中的“知”怎么读?请大家根据这句话的意思猜猜这个字的正确读音。
预设:“识”在这里读作“zhì”,表示的意思是“记住”。
3.再读课文,指导学生读准节奏。
(1)教师引导:读文言文不但要读正确、读流利,还要读出它的节奏来,这样才有古文的韵味。请同学们自己试着读一读。
(2)学生自由练读。
教师引导:我们重点来看这几个难读的句子,老师已经标出了停顿符号,请你按照停顿再读这几个句子,争取读准确,等会我请同学们来读一读。
(3)学生自由朗读。
(4)教师指名读
(5)全班多种形式朗读课文。
教师评议并小结:读文言文不但要读正确、读流利,还要读出它的节奏来,这样不仅能读出古文的韵味,还能增加我们对文章的理解。
(设计意图:让学生借助停顿符号读课文,把课文读通读顺并掌握文言文的朗读节奏,帮助学生一步步读通、读准、读熟课文,加深对课文的理解。)
三、 自主学习,深入感知。
1.交流讨论,理解意思
教师引导:请同学们借助注释,想一想每句话的意思,不懂的字词勾画出来,集体讨论交流。
学生自主学习。
2.全班交流,教师逐句加以引导。
(1)理解第一句话的意思
预设1:知道就是知道,不知道就是不知道,这是聪明(智慧)的。
教师追问:这句话中有两个“知”字,分别是什么意思?
预设2:第一个“知”是“知道”的意思,第二个“知”是“智慧”意思。
教师引导:学习中怎么做是一种智慧?
预设3:知道就是知道,不知道就是不知道。
教师总结:文言文中常有一字多意的现象,在这句话中两个“知”的读音不同,意思也就不同了,因此同学们在学习文言文的时候一定要根据句子的意思判断字的意思。
(2)理解第二句话
预设1:勤勉而又喜好学习,不以向比自己地位低或学问不如自己的人请教为耻。
教师引导:这句话你读的非常准确。“好”你为什么读四声?
预设2:“好”是“喜好”的意思,所以在这里读四声。
教师评价:词语理解很到位,句子解释的也非常准确。注意“耻”理解为“以……为耻”。说一说在你平时的学习中有什么过这样的经历?
预设3:学生结合自己的真实经历谈感受。
(3)理解第三句话
预设1:把所学的知识默默地记在心中,勤奋学习而不满足,教导别人而不倦怠。
教师引导:你来给大家解释一下这里的“厌和倦”分别都是什么意思?
预设2:厌是“满足”的意思,倦是“倦怠”的意思。
(4)理解第四句话
预设1:我并不是生下来就有知识的人,而是喜好古代文化,勤奋敏捷去求取知识的人。
教师引导:这一句中的“敏”和第二句中的“敏”意思相同吗?
预设2:这两个“敏”字意思不相同。第二句“敏”是“聪慧”的意思,这句中的“敏”是“勤勉”意思。
教师评价:你对这两个字的理解都很准确。相信你把这两句话的意思都读懂了。
(5)理解第五句话的意思
预设1:学习(就像追赶什么似的)生怕赶不上,学到了还唯恐会丢失了。
教师引导:这句话把学习比作了什么?
预设2:这句话把学习学习比作好像追赶什么,总怕赶不上,赶上了又怕被甩掉。
(6)理解第六句话的意思
预设1:我曾经整天不吃饭,彻夜不睡觉,去左思右想,结果没有什么好处,还不如去学习为好。
教师引导:孔子在这里说他的心得体会,他说想没用,不如好好的读圣贤书,求学。
(7)教师小结:通过刚才的学习,同学们准确了理解了重点字词的意思和句子的意思,也初步感知了其中所包含的道理。接下来请同学们再次阅读《论语》六则,说一说你有什么收获?
(设计意图:结合注释正确理解句子的意思,让学生把握重点字的理解,从而达到对内容的理解和把握。)
四、 讨论交流,感悟道理。
教师引导:再次阅读《论语》六则,说一说你有什么收获?
预设1:《论语》六则都是关于学习的名言,从不同方面论述了学习态度或学习方法。交给了我们很多学习的道理。(教师据生回答板书:学习态度 学习方法)
教师追问:结合相关的内容,谈一谈你收获到了什么道理?
预设2: 知之为知之,不知为不知,告诉我们学习要有求实的态度。(板书:求实)
教师引导:选文中第一则就告诉我们关于学习的态度,要实事求是。在学习中,我们还要有怎样的学习态度?
预设3:敏而好学,不耻下问告诉我们学习要有谦虚的态度。(板书:谦虚)
预设4:默而知之,学而不厌,诲人不倦,告诉我们学习要有勤奋的态度。(板书:勤奋)
预设5:我非生而知之者,好古,敏以求之者也,也告诉我们学习要有勤奋的态度。
预设6:学尤不及,犹恐失之,告诉我们学习要有紧迫感,这也是关于学习态度的名言。
教师引导:关于学习方法,你又有什么收获?
预设1:默而知之,学而不厌,诲人不倦还,告诉我们要把学习的知识默默的记在心里,这是一个学习的好方法。(板书:记住所学知识)
预设2:吾尝终日不食,终夜不寝,以思无益,不如学,告诉我们学习和思考的关系,我们应该把学习和思考联系在一起,才能不断进步。(板书:学习要有思考)
教师小结:《论语》六则告诉了我们很多有关学习的方法,每一个同学都有很多收获。让我们带着自己的理解和思考再来读一读。
(设计意图:进一步探讨《论语》中所蕴含的学习上的态度和方法,使学生尽快掌握主要内容的同时,还能理解其中的含义,感悟其中道理)
五、布置作业
1、背诵《论语》六则
2、在积累本上整理本节课的收获。
【板书设计】
古人谈读书
学习态度:求实 谦虚 勤奋
学习方法 记住所学知识 学习要有思考
第二课时
【课时目标】
- 借助注释,理解第二则文言文。会认会写剩下的生字。
- 梳理古人读书求学的态度和方法,能联系自己的读书体会说出课文中读书方法带来的启发。
【教学过程】
一、复习旧知,导入新课
1.教师引导:上节课,我们学习了《论语》中的六则内容,懂得了学习要勤奋、谦虚、求实等道理。上课前,我们一起来背诵相关的内容。
2.学生背诵《论语》六则
3.教师过渡:这节课我们再来读一读我国另一位大学问家朱熹的“读书有三到”,看一看他对读书有怎样独特的见解。
4.认识作者
教师引导:朱熹,南宋著名的理学家、思想家、哲学家、教育家、诗人,世人尊称为朱子。其理学思想对后世影响很大。朱熹著述很多,有《四书章句集注》《太极图说解》《通书解说》《周易读本》《楚辞集注》,后人辑有《朱子大全》等。
(设计意图:复习导入,巩固上节课所学的旧知识;同时让学生对新的知识充满好奇、渴求。)
二、初读课文,整体感知。
1、初读课文,自学字词
教师引导:请同学们自由朗读课文,读准字音,借助注释和工具书理解重点词语的含义。
2.朗读课文,划分节奏再读课文。
教师引导:请同学们来读课文,注意朗读的节奏,保持语句的完整。
3.生读课文,教师相机指导:古文中“亦”“岂”前面一般是需要断句的。
4.再次读课文,交流对文章难懂的词语或句子的理解。
教师引导:现在请同学们再读课文,一边读,一边思考你读懂了哪句话?还有哪些句子不明白?
预设1:“余尝谓”中的“余”字在文言文中是“我”的意思,这个字在文言文中经常会遇到,而且多数也是“我”的意思。
预设2:借助注释我知道了“漫浪”的意思是随随便便的,不放在心上。因此“漫浪诵读”的意思就是随随便便的不走心的读。
教师过渡:其实朱熹的这则文言文还是比较好理解的,那谁来尝试着把这则文言文的意思连起来说一下呢?
预设:朱熹说,读书有三到,就是心到、眼到、口到。心不在书本上,那么眼睛就不会看仔细,思想不集中,只能随随便便地诵读,那一定不能记住,即使记住了也不能长久。三到之中,心到最重要。思想集中了,眼会看不仔细,嘴会读不正确吗?
(设计意图:在理解字词的基础上,通读课文,理解文章的意思,可以帮助学生对课文的理解更准确)
三、细读课文,深入理解。
1.教师引导:默读课文,想一想朱熹告诉我们读书需要注意什么?
预设1:读书要心到,眼到,口到。(板书:心到 眼到 口到)
教师追问:说一说原因是什么?
预设2:心不在此,则眼不看仔细;心眼既不专一,却只漫浪诵读,决不能记,记亦不能久。
1、教师引导:请同学们结合自己学习的经历,说一说你对朱熹所提倡的“三到”读书法的理解。
预设1:“三到”读书法使我受益匪浅。这样读书精力更集中,读书的效果更好。
预设2:用心读书,能够对书中的内容掌握的更扎实。
教师小结:这节课上,我们学习了朱熹谈读书,读书要心到、眼到、口到,而最重要的是心到。只要我们认真领悟、运用,一定会在今后的学习中收获很多。
四、布置作业
1、背诵朱熹谈读书
2、继续在积累本上整理所学读书方法。
【板书设计】
古人谈读书
读书有三到:心到 眼到 口到
【教学反思】
这篇文章是由两篇古文组成的。在教学过程中,我充分调动学生学习的积极性,通过引导学生自主学习、合作探究的方式,把握课文内容,理解课文的含义,效果较好。在教学中,我还通过抓重点词句,理解重点词句的方式,引导学生理解课文的主要内容。同时在拓展环节,让学生进行关于读书名言的积累。古文的学习一直是语文教学中的重难点,在古文教学方面,指导学生学习古文的方法,在本课中体现不够,在以后的学习中要加强对学习方法的指导。
语文五年级上册古人谈读书教学设计: 这是一份语文五年级上册古人谈读书教学设计,共4页。教案主要包含了 教学分析,教学目标,教学重难点,教学过程,板书设计等内容,欢迎下载使用。
小学语文人教部编版五年级上册古人谈读书教案及反思: 这是一份小学语文人教部编版五年级上册古人谈读书教案及反思,共7页。教案主要包含了激趣导入,初读课文,感知内容,自主学习,合作探究,拓展延伸,布置作业等内容,欢迎下载使用。
小学语文人教部编版五年级上册古人谈读书优质教案: 这是一份小学语文人教部编版五年级上册古人谈读书优质教案,共6页。教案主要包含了单元导读,揭示课题,走入课文,课堂小结,课堂作业,作业练习,板书设计等内容,欢迎下载使用。
