化学九年级上册第8章 碳的世界第一节 碳的单质课后复习题
展开
这是一份化学九年级上册第8章 碳的世界第一节 碳的单质课后复习题,共9页。试卷主要包含了单选题,填空题,解答题,综合题等内容,欢迎下载使用。
1.古代字画能长期保存,是由于单质碳在常温下具有( )
A. 稳定性 B. 氧化性 C. 还原性 D. 助燃性
2.最近科学家发现,无定形碳在利用单脉冲激光冲激下生成Q─碳,硬度比钻石还高。下列关于这种“Q─碳”的说法不正确的是( )
A. 化学性质与普通碳单质相同 B. Q─碳中原子间没有间隔
C. 碳原子的排列方式不同于金刚石 D. Q─碳中原子仍然在不断运动
3.下列有关碳单质的说法错误的是( )
A. 金刚石、石墨充分燃烧的产物都是二氧化碳 B. 金刚石和石墨的物理性质不同的原因是碳原子的排列方式不同
C. 书写档案时规定使用碳素墨水,是因为常温下碳的化学性质不活泼 D. 金刚石和石墨都是硬度最大的物质
4. 4月26日,福厦高铁客运正式开通.动车组与架空电线的接触材料应具有耐高温、不易氧化、能导电的性质.你认为该材料可选用( )
A. 铁 B. 石墨 C. 金刚石 D. 铜
5.世界上最轻材料“碳海绵”的主要成分是石墨烯和碳纳米管(两者都是碳单质),具备高弹性和疏松多孔的结构,它对石油有很强的吸附能力(不吸水),将吸入的石油挤出后仍可恢复原状.下列关于“碳海绵”的说法中,不正确的是( )
A. 碳海绵可燃烧 B. 碳海绵可处理海上石油泄漏
C. 碳海绵可重复使用 D. 常温下碳海绵化学性质活泼
6.下列有关金刚石、石墨、C60的说法中,错误的是( )
A. C60是一种新型的化合物 B. 金刚石是天然存在最硬的物质
C. 金刚石、石墨、C60在氧气中充分燃烧时都生成二氧化碳 D. 金刚石与石墨物理性质不同的原因是碳原子的排列方式不同
7. 下列有关金刚石、石墨和C60的说法正确的是( )
A. 均具有可燃性 B. 均具有导电性 C. 均由碳原子构成 D. 均为无色透明的液体
8. 金刚石、石墨和C60的化学性质相似,物理性质却有很大的差异,其原因是( )
A. 金刚石、石墨和C60里碳原子的排列方式不同 B. 构成它们的原子数目不同
C. 金刚石、石墨和C60由不同种原子构成 D. 构成它们的原子大小不同
9.已知:C+2CuO 2Cu+CO2↑.如图表示一定量的木炭和氧化铜固体混合物受热过程中,某变量y随加热时间的变化趋势,其中纵坐标y表示( )
A. 固体的质量 B. 固体中氧化铜的质量 C. 二氧化碳的质量 D. 固体中铜元素的质量分数
10.金刚石和石墨物理性质有很大差异的原因是()
A. 原子排列方式不同 B. 原子大小不同 C. 原子种类不同 D. 原子数目不同
二、填空题
11.无定形碳包括________、________、________、________等。
12.学习的目的是在于应用.请根据你所掌握的化学知识,解释或解决以下生活中的一些常见问题.
(1)金刚石和石墨物理性质不同的原因是 ________;
(2)要区分一氧化碳和二氧化碳两种无色气体,可采用的方法是 ________;(写一种即可)
(3)为保证人身安全,进入久未开启的菜窖前,须做 ________试验;
(4)北宋画家张择端用墨绘制的《清明上河图》能够保存至今,是因为 ________
13. 世界上的几千万种物质都是由一百多种元素组成的,同一种元素能够形成不同种单质,如碳元素能形成的单质有________、________和C60等,这几种碳单质化学性质________(填“相似”或“不同”),物理性质________(填“相似”或“不同”),其原因是________;相同的元素能组成不同的物质,如氢元素和氧元素能组成水和________(填化学式).
三、解答题
14.用微粒的观点解释:金刚石、石墨和C60都是由碳元素组成的单质,他们的物理性质存在着明显的差异,而化学性质相似.
四、综合题
15.阅读下列科普短文。
2018年平昌冬奥会闭幕式上,“北京8分钟”惊艳世界。演员们穿着的轻便防寒服是用“石墨烯”制成的。演员上场前,需先对服饰内的电池进行充电,充电完成后,石墨烯发热膜防寒服可在 的环境中工作 小时,确保演员穿着舒适和演出成功。
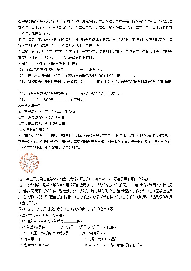
石墨烯是一种由碳原子构成的、六角形晶格的二维碳纳米材料,如图1所示。英国两位物理学家因从石墨中成功分离出石墨烯,共同获得2010年诺贝尔物理学奖。
实际上石墨烯本来就存在于自然界,只是难以剥离出单层结构。石墨烯一层层叠起来就是石墨,厚1mm的石墨大约包含 万层石墨烯。
石墨烯的结构特点决定了其具有薄且坚硬、透光性好、导热性强、导电率高、结构稳定等特点。根据其层数不同,石墨烯可以分为单层石墨烯、双层石墨烯、少层石墨烯和多层石墨烯。层数不同,石墨烯的性能也不同,如图2所示。
通过石墨烯与氢气反应可得到石墨烷,其中所有的碳原子形成六角网状结构,氢原子以交替的形式从石墨烯表面的两端与碳原子相连,石墨烷表现出半导体性质。
石墨烯具有优良的光学、电学、力学特性,在材料学、微纳加工、能源、生物医学和药物传递等方面具有重要的应用前景,被认为是一种未来革命性的材料。
依据文章内容和所学知识回答下列问题:
(1)石墨烯具有的物理性质是________(答一条即可)。
(2)“厚 的石墨大约包含 万层石墨烯”反映出的微粒特性是________。
(3)给防寒服内的电池充电时,电能转化为________能:由图可知,石墨烯的层数对其导热性的影响是________。
(4)由石墨烯制成的石墨烷是由________元素组成的(填元素名称)。
(5)下列说法正确的是________(填序号)。
A.石墨烯属于单质
B.以石墨烯为原料可以合成其它化合物
C.石墨烯只能通过化学反应制备
D.石墨烯与石墨材料性能完全相同
16.阅读下面科普短文。
人们曾经认为碳元素的单质只有两种,即金刚石和石墨。它的第三种单质C60在20世纪80年代被发现。它是一种由60个碳原子构成的分子,其结构显然与石墨和金刚石截然不同,是一种由多个正多边形封闭而成的空心球体,形似足球,又名足球烯。
C60在常温下为紫红色晶体,有金属光泽,密度为1.68g/cm3 , 可溶于甲苯等有机溶剂中。
C60在材料科学、超导体等方面有着很好的应用前景,成为信息技术和航天技术中的新宠。利用其独特的分子结构,可用于气体贮存、提高金属材料的强度、制得具有优异性能的新型高分子材料。C60在医学上应用广泛,例如:将肿瘤细胞的抗体附着在C60分子上,然后将带有抗体的C60分子引向肿瘤,以达到杀伤肿瘤细胞的目的。
因为C60有许多优异性能,所以C60在很多领域有潜在的应用前景。
依据文章内容,回答下列问题。
(1)短文中涉及到的碳单质有________种。
(2)单质C60是由________(填“分子”、“原子”或“离子”)构成的。
(3)下列属于C60的物理性质的是 (填字母序号)。
A. 有金属光泽 B. 常温下为紫红色晶体
C. 密度为1.68g/cm3 D. 由多个正多边形封闭而成的空心球体
(4)C60的用途广泛,如:________。
(5)结合此篇短文,谈谈你对“化学”的认识________。
答案解析部分
一、单选题
1.【答案】 A
【解析】【解答】墨汁中含有碳,墨的主要成分是碳,碳在常温下化学性质不活泼,很难与其它物质发生反应,保存的时间较长,因此古代字画久不褪色;故古代字画能长期保存,是由于单质碳在常温下具有稳定性,A符合题意。
故答案为:A。
【分析】碳在常温下很难与其他物质发生反应。
2.【答案】 B
【解析】【解答】A、化学性质与普通碳单质相同,A不符合题意;
B、 Q−碳中原子间有间隔,错误;
C、碳原子的排列方式不同于金刚石,正确;
D、Q−碳中原子仍然在不断地运动,正确。
故答案为:B
【分析】根据组成 Q−碳的化学性质和原子的含义进行分析解答
3.【答案】 D
【解析】【解答】A.金刚石、石墨都是碳的单质,充分燃烧的产物都是二氧化碳;正确,A不符合题意;
B.决定物质性质的是物质的组成和结构,金刚石和石墨的物理性质不同的原因是碳原子的排列方式不同;正确,B不符合题意;
C.书写档案时规定使用碳素墨水,是因为常温下碳的化学性质不活泼,便于长期保存。正确,C不符合题意;
D.金刚石是自然界中硬度最大的物质,石墨是自然界中硬度最小的物质。错误,D符合题意;
故答案为:D
【分析】金刚石是自然界中硬度最大的物质,石墨是自然界中硬度最小的物质;
4.【答案】 B
【解析】石墨具有化学性质稳定、耐高温、能导电的性质,故选B
【分析】物质的结构决定物质的性质,物质的性质决定物质的用途.
5.【答案】 D
【解析】【解答】解:A、“碳海绵”的主要成分是石墨烯和碳纳米管(两者都是碳单质),具有可燃性,可燃烧,故选项说法正确.
B、“碳海绵”对石油有很强的吸附能力(不吸水),可处理海上石油泄漏,故选项说法正确.
C、“碳海绵”具有具备高弹性和疏松多孔的结构,对石油有很强的吸附能力(不吸水),将吸入的石油挤出后仍可恢复原状,可知“碳海绵”具有吸附性,可重复使用,故选项说法正确.
D、“碳海绵”的主要成分是石墨烯和碳纳米管(两者都是碳单质),常温下化学性质不活泼,故选项说法不正确.
故选:D.
【分析】根据题意,世界上最轻材料“碳海绵”的主要成分是石墨烯和碳纳米管(两者都是碳单质),具备高弹性和疏松多孔的结构,它对石油有很强的吸附能力(不吸水),将吸入的石油挤出后仍可恢复原状,据此结合碳单质的物理性质与化学性质进行分析判断即可.
6.【答案】A
【解析】【解答】A、化合物中含有多种元素,而C60只含有碳一种元素,属于单质,符合题意;
B、金刚石是天然存在最硬的物质,不符合题意;
C、金刚石、石墨、C60都含有碳元素,在氧气中充分燃烧时都生成二氧化碳,不符合题意;
D、金刚石与石墨物理性质不同的原因是碳原子的排列方式不同,不符合题意;
故答案为:A。
【分析】根据碳的单质的性质分析,碳单质都由碳元素组成,因碳原子排列不同,所以物理性质存在差异,但化学性质相同。
7.【答案】A
【解析】【解答】解:A、金刚石、石墨和C60均是碳元素形成的单质,均具有可燃性,故选项说法正确.
B、石墨具有优良的导电性,金刚石、C60不具有导电性,故选项说法错误.
C、金刚石、石墨均是由碳原子构成,C60由C60分子构成,故选项说法错误.
D、金刚石、石墨和C60均是固体,且颜色不是无色,故选项说法错误.
故选:A.
【分析】A、根据碳单质的化学性质,进行分析判断.
B、根据金刚石、石墨和C60的物理性质,进行分析判断.
C、根据金刚石、石墨和C60的微观构成,进行分析判断.
D、根据金刚石、石墨和C60的物理性质,进行分析判断.
8.【答案】 A
【解析】【解答】解:因为构成金刚石、石墨、C60的碳原子的排列方式不同,导致物理性质有很大差异.所以A正确,B、C、D错误.
故选A.
【分析】根据金刚石、石墨、C60的构成可知,由于原子排列不同,彼此间物理性质有差异,它们是由同种的碳原子构成,原子的大小相同,组成元素相同.主要考查了碳元素组成的单质.碳元素的单质由于结构不同,即原子排列不同,彼此间物理性质有差异;但由于是同种元素形成的单质,所以化学性质相似.
9.【答案】D
【解析】【解答】解:通过分析C+2CuO 2Cu+CO2↑可知,
A、氧化铜和碳反应生成铜和二氧化碳,固体质量逐渐减小,不符合题意,故A错误;
B、氧化铜的质量逐渐减小到零,故B错误;
C、二氧化碳的质量应该从零开始不断增加,故C错误;
D、铜元素质量不变,固体质量逐渐减小,所以固体中铜元素的质量分数逐渐增加,然后不变,故D正确.
故选:D.
【分析】根据图象可知,纵坐标表示的物质或元素开始不变,再逐渐增加,反应停止后不变,结合各物质即元素在反应中的变化情况来分析.
10.【答案】 A
【解析】【解答】金刚石和石墨均是由碳元素组成,但物理性质却有很大差异,其原因是构成它们的碳原子的排列方式不同,
故答案为:A。
【分析】根据碳单质的物理性质差异大的原因是原子的排列方式不同分析
二、填空题
11.【答案】木炭;焦炭;活性炭;炭黑
【解析】【解答】无定形碳包括木炭、焦炭、活性炭、炭黑等。
【分析】根据碳元素组成的单质种类分析。
12.【答案】碳原子排列方式不同;分别通入澄清的石灰水,看澄清的石灰水是否变浑(或通入紫色的石蕊溶液,看溶液是否变红);灯火;在常温下碳的化学性质很稳定
【解析】【解答】解:(1)金刚石和石墨都是由碳原子直接构成的,碳原子的排列方式不同,故物理性质不同,故填:碳原子排列方式不同;
(2)由于二氧化碳能与氢氧化钙反应生成碳酸钙沉淀,而一氧化碳与氢氧化钙不反应,故可将两种气体分别通入澄清的石灰水,看澄清的石灰水是否变浑;由于二氧化碳能与水反应生成碳酸,所以可将两种气体分别通入紫色的石蕊溶液,看溶液是否变红.故填:分别通入澄清的石灰水,看澄清的石灰水是否变浑(或通入紫色的石蕊溶液,看溶液是否变红)
(3)二氧化碳的密度比空气大,易聚集于久未开启的菜窖,且二氧化碳不能供给呼吸,含量过高会使人窒息死亡,所以进入久未开启的菜窖前,须做灯火实验;故填:灯火;
(4)墨的主要成分是碳,碳在常温下的化学性质很稳定,故用墨绘制的《清明上河图》能够保存至今,故填:在常温下碳的化学性质很稳定.
【分析】根据已有的物质的性质进行分析解答,金刚石和石墨的原子排列方式不同;一氧化碳和二氧化碳的化学性质;二氧化碳的密度比空气大且不能供给呼吸;碳在常温下的化学性质很稳定,据此解答.
13.【答案】金刚石;石墨;相似;不同;碳原子排列不同;H2O2
【解析】【解答】解:碳元素形成的单质有:金刚石、石墨、C60等,它们的化学性质相似,物理性质不同,因为它们的碳原子排列不同;相同的元素能组成不同的物质,如氢元素和氧元素能组成水和过氧化氢即:H2O2 .
故答案为:金刚石;石墨;相似;不同;碳原子排列不同;H2O2 .
【分析】碳元素形成的单质有:金刚石、石墨、C60等,它们的化学性质相似,物理性质不同,因为它们的碳原子排列不同;相同的元素能组成不同的物质,如氢元素和氧元素能组成水和过氧化氢.解答本题关键是熟悉碳原子组成的单质的化学性质和物理性质.
三、解答题
14.【答案】金刚石、石墨均由碳原子构成,但碳原子的排列方式不同,C60由C60分子构成,1个C60分子由60个碳原子构成,因此物理性质存在明显差异.在参加化学反应时C60分子会分解成碳原子,因而它们的化学性质相似.
【解析】【解答】金刚石、石墨均由碳原子构成,但碳原子的排列方式不同,C60由C60分子构成,1个C60分子由60个碳原子构成,因此物理性质存在明显差异.在参加化学反应时C60分子会分解成碳原子,因而它们的化学性质相似.
故答为:金刚石、石墨均由碳原子构成,但碳原子的排列方式不同,C60由C60分子构成,1个C60分子由60个碳原子构成,因此物理性质存在明显差异.在参加化学反应时C60分子会分解成碳原子,因而它们的化学性质相似.
【分析】物质的结构决定物质的性质,根据金刚石、石墨和C60的结构和性质分析回答.
四、综合题
15.【答案】 (1)坚硬(或透光性好或导热性强或导电率高)
(2)体积很小
(3)热;一定层数内,石墨烯的导热性随着层数增多而减弱;到一定层数以后,石墨烯的导热性随着层数增多变化不大
(4)碳、氢
(5)A、B
【解析】【解答】(1)石墨烯具有的物理性质:薄且坚硬、透光性好、导热性强、导电率高等。(2)“厚lmm的石墨大约包含300万层石墨烯”反映出的微粒特性是很小。(3)给防寒服内的电池充电时,电能转化为化学能;
由图可知,石墨烯的层数对其导热性的影响是一定层数内,石墨烯的导热性随着层数增多而减弱;到一定层数后,石墨烯的导热性随着层数增多变化不大。(4)由石墨烯制成的石墨烷是由碳、氢元素组成的。(5)A.石墨烯是由碳元素组成的纯净物,属于单质;
B.以石墨烯为原料可以合成其它化合物,例如可以合成石墨烷等;
C.石墨烯不只是通过化学反应制备,实际上石墨烯本来就存在于自然界;
D.石墨烯与石墨材料性能不完全相同。
故填:AB。
【分析】(1)根据题中信息分析
(2)根据分子和原子的特性分析:质量和体积都很小,不断运动的,有间隔
(3)根据电池充电时是将电能转化为化学能,结合图像分析
(4)根据反应前后元素的种类不变分析
(5)根据文中的信息结合碳单质的性质分析
16.【答案】 (1)3
(2)分子
(3)A,B,C
(4)用于气体贮存、制得具有优异性能的新型高分子材料等(答出一点即可)
(5)世界是由物质组成的,化学则是人类认识和改造物质世界的主要方法和手段之一;我们学习、研究化学,是为了认识自然、改造自然,使之为人类服务;化学可以研究自然界现有的物质也可以发现自然界不存在的物质等(传递正能量,合理给分)
【解析】【解答】(1)涉及到石墨、金刚石和碳60,三种;
(2)是由60个碳原子构成的分子;
(3)A、光泽B、颜色C、密度都属于物理性质;D、为分子的结构,不属于物理性质;
(4)由题可得,为用于气体贮存、制得具有优异性能的新型高分子材料等,将肿瘤细胞的抗体附着在C60分子上,然后将带有抗体的C60分子引向肿瘤,以达到杀伤肿瘤细胞的目的;
(5)由题为描述一种新物质的微观结构,宏观的物理性质,以及用途等.
故答案为:(1)3;(2)分子;(3)ABC;(4)用于气体贮存、制得具有优异性能的新型高分子材料等(答出一点即可);(5)世界是由物质组成的,化学则是人类认识和改造物质世界的主要方法和手段之一;我们学习、研究化学,是为了认识自然、改造自然,使之为人类服务;化学可以研究自然界现有的物质也可以发现自然界不存在的物质等(传递正能量,合理给分).
【分析】根据题干提供的信息结合物质的性质、微观构成粒子进行分析解答即可.
相关试卷
这是一份北京课改版九年级上册第一节 碳的单质巩固练习,共12页。试卷主要包含了选择题,判断题,科学探究题,综合应用题等内容,欢迎下载使用。
这是一份初中化学北京课改版九年级上册第一节 空气精品课后作业题,共7页。试卷主要包含了单选题,填空题,解答题,综合题等内容,欢迎下载使用。
这是一份北京课改版九年级上册第6章 燃烧的学问第三节 化石燃料同步训练题,共7页。试卷主要包含了单选题,填空题,解答题,综合题等内容,欢迎下载使用。

