所属成套资源:高三化学二轮专题复习学案
专题八 常见有机物及其应用(必考)-2020年高三二轮复习化学学案
展开
这是一份专题八 常见有机物及其应用(必考)-2020年高三二轮复习化学学案,共16页。学案主要包含了学习目标,学习内容等内容,欢迎下载使用。
学生姓名: 年 级: 老 师:
上课日期: 上课时间: 课 次:
专题八 常见有机物及其应用(必考)
【学习目标】:
重点、难点:
[储知识·要点回扣]
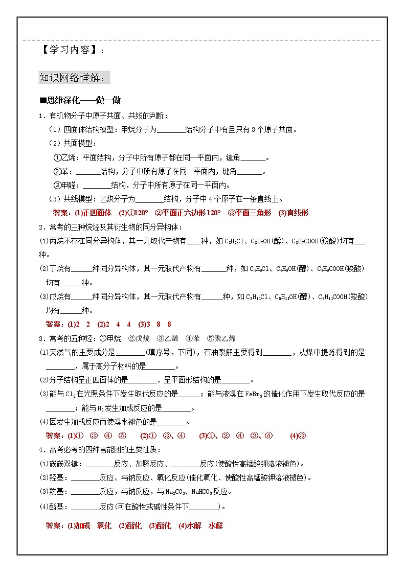
【学习内容】:
知识网络详解:
■思维深化——做一做
1.有机物分子中原子共面、共线的判断:
(1)四面体结构模型:甲烷分子为________结构分子中有且只有3个原子共面。
(2)共面模型:
= 1 \* GB3 \* MERGEFORMAT ①乙烯:平面结构,分子中所有原子都在同一平面内,键角 。
= 2 \* GB3 \* MERGEFORMAT ②苯: 结构,分子中所有原子在同一平面内,键角 。
= 3 \* GB3 \* MERGEFORMAT ③甲醛: 结构,分子中所有原子在同一平面内。
共线模型:乙炔分子为 结构,分子中4个原子在一条直线上。
答案:(1)正四面体 (2)①120° ②平面正六边形120° ③平面三角形 (3)直线形
2.常考的三种烷烃及其衍生物的同分异构体:
(1)丙烷不存在同分异构体,其一元取代产物有____种,如C3H7Cl、C3H7OH(醇)、C3H7COOH(羧酸)均有___种。
(2)丁烷有______种同分异构体,其一元取代产物有_______种,如C4H9Cl、C4H9OH(醇)、C4H9COOH(羧酸)均有______种。
(3)戊烷有______种同分异构体,其一元取代产物有______种,如C5H11Cl、C5H11OH(醇)、C5H11COOH(羧酸)均有______种。
答案:(1)2 2 (2)2 4 4 (3)3 8 8
3.常考的五种烃:①甲烷 ②戊烷 ③乙烯 ④苯 ⑤聚乙烯
(1)天然气的主要成分是________(填序号,下同),石油裂解主要得到________,从煤中提炼得到的是________,属于高分子材料的是________。
(2)分子结构呈正四面体的是________,呈平面形结构的是________。
(3)能与Cl2在光照条件下发生取代反应的是______;能与液溴在FeBr3的催化作用下发生取代反应的是________;能与H2发生加成反应的是________。
(4)因发生加成反应而使溴水褪色的是________。
答案:(1)① ③ ④ ⑤ (2)① ③、④ (3)①、② ④ ③、④ (4)③
4.高考必考的四种官能团的主要性质:
(1)碳碳双键:________反应、加聚反应、________反应(使酸性高锰酸钾溶液褪色)。
(2)羟基:________反应、与钠反应、氧化反应(催化氧化、使酸性高锰酸钾溶液褪色)。
(3)羧基:________反应,与钠反应,与Na2CO3、NaHCO3反应。
(4)酯基:________反应(可在酸性或碱性条件下________)。
答案:(1)加成 氧化 (2)酯化 (3)酯化 (4)水解 水解
5.牢记三种物质的特征反应:
(1)葡萄糖:在碱性、加热条件下与____________反应析出银;在碱性、加热条件下与新制氢氧化铜悬浊液反应产生________沉淀。
(2)淀粉:在常温下遇碘变________。
(3)蛋白质:浓硝酸可使蛋白质变________色,发生颜色反应。
答案:(1)银氨溶液 砖红色 (2)蓝 (3)黄
[探高考·真题鉴赏]
1.(2019·高考全国卷Ⅲ)下列化合物的分子中,所有原子可能共平面的是( )
A.甲苯 B.乙烷
C.丙炔 D.1,3丁二烯
答案:D
2.(2019·高考全国卷Ⅰ)关于化合物2苯基丙烯(),下列说法正确的是( )
A.不能使稀高锰酸钾溶液褪色
B.可以发生加成聚合反应
C.分子中所有原子共平面
D.易溶于水及甲苯
答案:B
3.(2019·高考全国卷Ⅱ)分子式为C4H8BrCl的有机物共有(不含立体异构)( )
A.8种 B.10种
C.12种 D.14种
答案:C
4.(2018·高考全国卷Ⅲ)苯乙烯是重要的化工原料。下列有关苯乙烯的说法错误的是( )
A.与液溴混合后加入铁粉可发生取代反应
B.能使酸性高锰酸钾溶液褪色
C.与氯化氢反应可以生成氯代苯乙烯
D.在催化剂存在下可以制得聚苯乙烯
答案:C
5.(2018·高考全国卷Ⅰ)环之间共用一个碳原子的化合物称为螺环化合物,螺[2.2]戊烷()是最简单的一种。下列关于该化合物的说法错误的是( )
A.与环戊烯互为同分异构体
B.二氯代物超过两种
C.所有碳原子均处同一平面
D.生成1 ml C5H12至少需要2 ml H2
答案:C
[研考纲·聚焦素养]
最新考纲
1.了解有机化合物中碳的成键特征。
2.了解有机化合物的同分异构现象,能正确书写简单有机化合物的同分异构体。
3.掌握常见有机反应类型。
4.了解甲烷、乙烯、苯等有机化合物的主要性质及应用。
5.了解氯乙烯、苯的衍生物等在化工生产中的重要作用。
6.了解乙醇、乙酸的结构和主要性质及重要应用。
7.了解糖类、油脂、蛋白质的组成和主要性质及重要应用。
8.了解常见高分子材料的合成及重要应用。
9.以上各部分知识的综合应用。
核心素养
1.宏观辨识与微观探析:借助电子式、结构式、结构简式等宏观辨识对有机物的结构进行微观探析,培养学生从宏观和微观相结合的视角分析与解决实际问题的能力。
2.变化观念:通过有机物组成、结构、性质等的学习形成从化学的视角认识事物和解决问题的思想、方法和观点。
3.证据推理与模型认知:掌握官能团与有机物性质的关系,根据陌生有机化合物的结构简式推断其相应的性质,建立观点、结论和证据之间的逻辑关系;通过学习有机物分子结构模型、掌握认识有机物的方法、培养运用模型解释化学现象、揭示现象的本质和规律的认知思维。
4.科学精神与社会责任:赞赏化学对社会发展的重大贡献,具有可持续发展意识和绿色化学观念,能对与有机化合物性质、用途有关的社会热点问题(如新材料、新产品等)做出正确的价值判断。
题型一 有机物的结构和性质
[研——题型探究]
►角度一 常见有机物的结构、性质及应用
1.(2019·山东潍坊模拟)下列说法正确的是( )
A.石油裂解的主要目的是提高轻质液体燃料的产量和质量
B.用NaHCO3溶液可以鉴别乙醇、乙酸和苯
C.棉花和合成纤维的主要成分均为纤维素
D.淀粉、油脂、甘氨酸在一定条件下都能发生水解反应
答案:B
►角度二 官能团的性质
2.脱落酸具有催熟作用,可延长鲜花盛开时间,脱落酸的结构简式如图所示,下列说法不正确的是( )
A.脱落酸在一定条件下能和乙酸发生酯化反应
B.脱落酸分子中含有4个甲基
C.等量脱落酸与足量的NaHCO3、Na反应,放出CO2与H2的物
质的量之比为n(CO2)∶n(H2)=2∶1
D.脱落酸能使溴的四氯化碳溶液、酸性高锰酸钾溶液褪色
答案:C
►角度三 有机反应类型
3.聚丙烯酸乙酯常用作织物和皮革处理剂,工业上以乙烯和丙烯酸为原料合成聚丙烯酸乙酯的流程如下:
下列说法不正确的是( )
A.①②③的反应类型依次为加成、取代、加聚反应
B.反应②的反应条件为浓硫酸、加热
C.丙烯酸乙酯的结构简式为CH2===CHCOOCH2CH3
D.1 ml聚丙烯酸乙酯最多可与1 ml H2发生反应
答案:D
[练——即学即用]
1.下列有关叙述不正确的是( )
A.苯与浓HNO3和浓H2SO4的混合液共热,发生取代反应
B.乙醇在一定条件下可以转化为CO2、CH3CHO或CH3COOC2H5
C.淀粉、纤维素和蛋白质均为高分子化合物
D.煤的干馏、石油分馏和石油裂解都属于化学变化
答案:D
2.(2019·山东师范大学附中八模)咖啡酸具有止血功效,存在于多种中药中,其结构简式如图:
下列说法不正确的是( )
咖啡酸可以发生取代、加成、氧化、
酯 化、加聚反应
B.1 ml咖啡酸最多能与4 ml H2反应
C.咖啡酸分子中所有原子可能共面
D.蜂胶的分子式为C17H16O4,在一定条件下可水解生成咖啡酸和一种一元醇A,则醇A的分子式为C8H12O
答案:D
3.(2019·江西上饶模拟)迷迭香酸具有抗氧化、延缓衰老、减肥降脂等功效,它的结构简式为:
以邻苯二酚为原料合成迷迭香酸的路线如下所示,下列说法错误的是( )
A.有机物A分子中所有原子可能在同一平面上
B.有机物B可以发生取代、加成、消去、氧化反应
C.1 ml C在催化剂作用下,与H2加成最多可消耗8 ml H2
D.1 ml C与足量的NaOH溶液反应,最多可消耗6 ml NaOH
答案:C
题型二 有机物的空间结构和同分异构现象
[研——题型探究]
►角度一 有机物分子中的共面问题
1.(2019·山东潍坊模拟)三种常见单萜类化合物的结构如图所示。下列说法正确的是( )
A.香叶醇和龙脑互为同分异构体,分子式均为C10H20O
B.可用金属钠鉴别香叶醇和月桂烯
C.龙脑分子中所有碳原子在同一个平面上
D.1 ml月桂烯最多能与2 ml Br2发生加成反应
答案:B
[题型建模]
1.熟记以下四点:
(1)正四面体结构:甲烷
平面结构:乙烯、苯、萘()。
(2)结构中只要出现一个饱和碳原子,则整个分子不再共面。
(3)结构中每出现一个碳碳双键,至少有6个原子共面。
(4)结构中每出现一个苯环,至少有12个原子共面。
2.看准关键词:“可能”“一定”“最多”“最少”“共面”“共线”等,以免出错。
►角度二 同分异构体数目的判断
2.下列物质在给定条件下的同分异构体数目正确的是( )
A.C4H10属于烷烃的同分异构体有3种
B.分子组成是C5H10O2属于羧酸的同分异构体有5种
C.分子组成是C4H8O属于醛的同分异构体有3种
D.的一溴代物有5种
答案:D
3.(2019·江西南昌模拟)环之间共用一个碳原子的化合物称为螺环化合物,螺[3,3]庚烷()是其中的一种。下列关于该化合物的说法不正确的是( )
A.与环庚烯互为同分异构体
B.二氯代物共有6种(不含立体异构)
C.所有碳原子不可能处在同一平面
D.1 ml该化合物含有20 ml共价键
答案:B
[题型建模]
1.一元取代物种数的确定——分合思维法
例如,书写C5H11OH的同分异构体,第一步,写出C5H12的同分异构体;第二步,写出上述同分异构体分子中的一个氢原子被—OH取代得出的C5H11OH的同分异构体。
2.二元取代物种数的确定——定一移一法
例如,CH3CH2CH3的二氯代物有
3.酯类同分异构体种数的确定——拆分法
例如,酯类同分异构体的确定,可以将酯分成RCOO和R′两部分,再按上述方法确定R—和R′—的同分异构体数目,二者数目相乘即得每类酯的同分异构体数目,最后求总数。如C4H8O2属于酯的同分异构体数目的思考程序如下:
HCOOC3H7 (丙基2种)1×2=2种
CH3COOC2H5 (甲基1种,乙基1种)1×1=1种
C2H5COOCH3 (乙基1种,甲基1种)1×1=1种
共有同分异构体:4种。
[练——即学即用]
1.(2019·湖北武汉模拟)动植物体内广泛存在萜类化合物。关于下列萜类化合物的说法正确的是( )
A.X、Y均属于芳香化合物
B.Z分子中所有碳原子共平面
C.X能使溴的四氯化碳溶液褪色
D.Y的一氯代物有5种
答案:C
2.1,1二环丙基乙烯()是重要医药中间体,下列关于该化合物的说法错误的是( )
A.所有碳原子可能在同一平面
B.能使酸性高锰酸钾溶液褪色
C.二氯代物有9种
D.生成1 ml C8H18至少需要3 ml H2
答案:A
3.(2019·河南郑州模拟)轮烷是一种分子机器的“轮子”,轮烷的一种合成原料由C、H、O三种元素组成,其球棍模型如图所示,下列对该化合物的说法中,正确的是( )
A.名称是乙醚
B.只含有一种官能团
C.链状同分异构体中,属于羧酸的有3种
D.既能发生加聚反应,又能发生缩聚反应
答案:C
[限时规范训练]
1.(2019·海口模拟)下列说法正确的是( )
A.糖类化合物都具有相同的官能团
B.将海产品用甲醛溶液浸泡以延长保鲜时间
C.油脂和氨基酸在一定条件下均可以与氢氧化钠溶液反应
D.通过石油分馏获得乙烯,已成为目前工业上生产乙烯的主要途径
解析:A.葡萄糖是多羟基醛,果糖是多羟基酮,前者所含的醛基和后者所含的羰基不相同,A错误;B.甲醛有毒,所以不用甲醛溶液浸泡海产品以保鲜,B错误;C.油脂在氢氧化钠溶液中发生水解,生成高级脂肪酸钠和甘油,氨基酸分子中含有氨基和—COOH,—COOH能与NaOH反应,C正确;D.目前工业上生产乙烯的主要途径是通过石油分馏产品的裂解,D错误。
答案:C
2.(2019·安徽皖江名校联盟模拟)水解反应是有机化学中常见反应,下列有关说法正确的是( )
A.糖类水解时均生成具有还原性的葡萄糖
B.蛋白质水解的最终产物是具有两性的氨基酸
C.油脂属于高分子,水解产物之一是甘油
D.乙酸乙酯在碱性条件下水解生成乙醇和乙酸
解析:A.蔗糖水解有果糖生成,A错;B.蛋白质水解生成氨基酸,氨基酸具有两性,B正确;C.油脂不属于高分子,C错;D.乙酸乙酯在碱性条件下水解应生成乙醇和乙酸盐,D错。
答案:B
3.下列说法正确的是( )
A.分子式为C4H8O2的有机物共有5种
B.蛋白质在酶等催化剂作用下水解可得到氨基酸
C.氯乙烷、二氯乙烷、三氯乙烷互为同系物
D.植物油中不可能含有碳碳双键
解析:A.分子式为C4H8O2的有机物可能是羧酸也可能是酯,其中属于羧酸的C3H7COOH有2种,属于酯的HCOOC3H7有2种,CH3COOC2H5有1种,C2H5COOCH3有1种,共有6种,故A错误;B.蛋白质在人体中最终水解为氨基酸,故B正确;C.氯乙烷、二氯乙烷、三氯乙烷分别含有1个、2个、3个氯原子,结构不相似,不是同系物,故C错误;D.植物油属于不饱和高级脂肪酸甘油酯,含有碳碳双键,故D错误。
答案:B
4.下列有关有机化合物的叙述正确的是( )
A.分子式为C2H6O的有机物具有相同的化学性质
B.分子式为C8H10的芳香烃共有3种
C.在水中的溶解度:甲酸甲酯
相关学案
这是一份2023届高考化学二轮复习专题九常见的有机化合物及其应用学案,共16页。
这是一份高考化学二轮复习专题10常见的有机化合物及其应用学案,共16页。
这是一份高考化学二轮复习专题4常见元素及其重要化合物学案,共24页。

