人教部编版八年级下册(道德与法治)第一单元 坚持宪法至上综合与测试达标测试
展开相关试卷
这是一份人教部编版八年级下册(道德与法治)第一单元 坚持宪法至上综合与测试课后测评,共12页。试卷主要包含了单项选择题,非选择题等内容,欢迎下载使用。
这是一份政治思品八年级下册(道德与法治)第一单元 坚持宪法至上综合与测试同步训练题,共7页。试卷主要包含了单项选择题,非选择题等内容,欢迎下载使用。
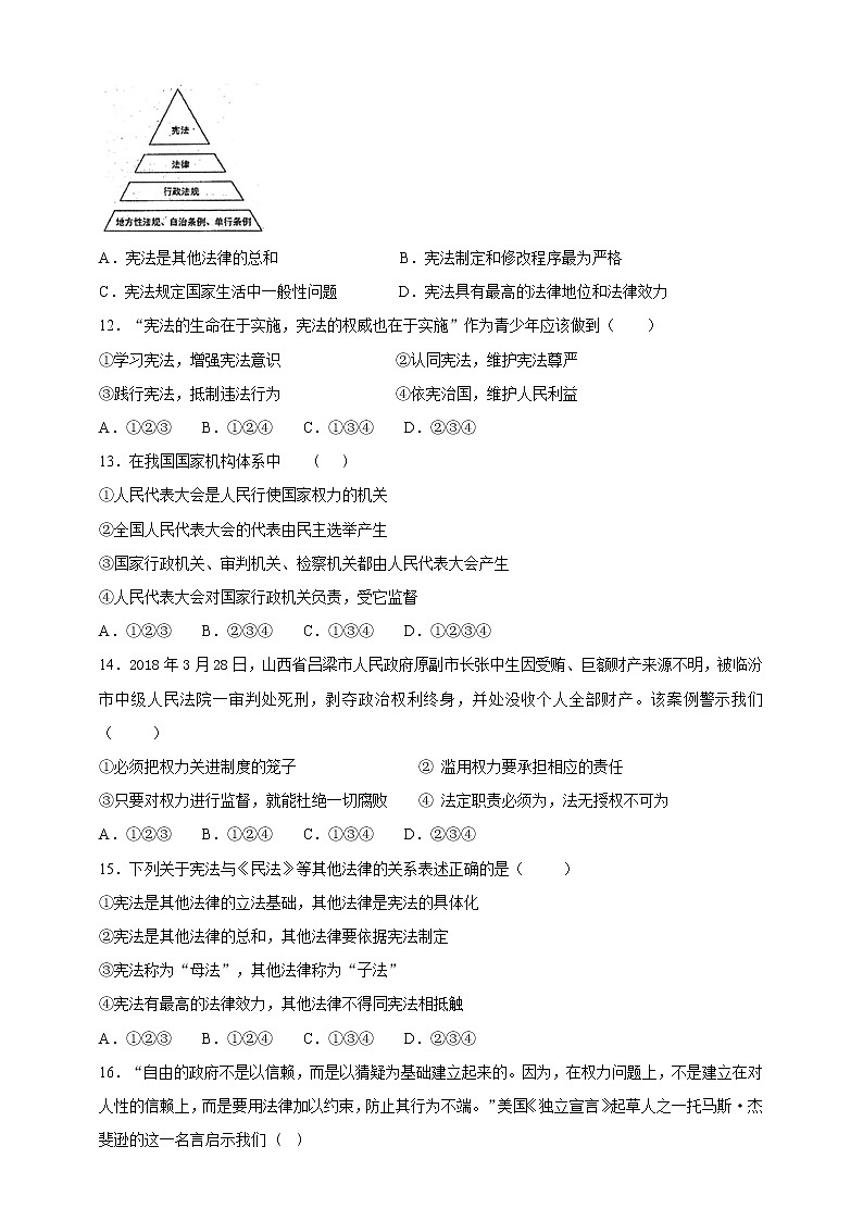
这是一份人教部编版八年级下册(道德与法治)第一单元 坚持宪法至上综合与测试综合训练题,共12页。试卷主要包含了选择题,非选择题等内容,欢迎下载使用。

