2020年中考英语山西专题复习:名词讲解及练习学案
展开这是一份2020年中考英语山西专题复习:名词讲解及练习学案,文件包含2020年中考英语山西专题复习名词docx、2020年中考英语山西专题复习名词练习题docx等2份学案配套教学资源,其中学案共19页, 欢迎下载使用。
1. 了解名词的分类
2. 掌握名词的可数性和不可数性
3. 掌握可数名词的复数(规则变化和不规则变化)
4. 掌握名词的所有格
二、重点、难点:
1. 名词的数(可数/不可数)
2. 名词所有格
三、考情分析:
1. 近年中考英语试题对名词的考查主要集中在以下几方面:
①不可数名词
②可数名词的单复数以及名词和其他词类(冠词、动词、介词等)组成的固定短语
③名词所有格
④名词在具体语境中的运用
2. 考点常分布在单项选择、完形填空和完成句子中。
四、知能提升:
(一)知识讲解
I. 名词的分类
<一> 专有名词
专有名词指一个人或事物所特有的名称,如具体的人物、地点、机构、国家或地区的名称等,不能随意更改,其中实词的第一个字母必须大写。如:
人名:Lucy, Mr Brwn, President Obama, Li Lei
地名:Asia, the Yellw River, Green Street, Yucai Middle Schl
某国(人)的名称:America, China, Americans, Chinese
月份、星期及节日名:May, Sunday, Natinal Day, Christmas
书名、电影及诗歌名:A Tale f Tw Cities, Harry Ptter
对家人的称呼:Mum, Dad, Uncle Tm
<二> 普通名词
普通名词指某类人或事物的名称或者指某种抽象概念。普通名词可分为可数名词和不可数名词。可数名词是可以计数的,有单、复数之分;不可数名词是不可以计数的,一般只有单数形式。
II. 名词的数
名词有可数和不可数之分。表示可以计算数目的人或物的名词称为可数名词。
<一>可数名词的单数
要表示一本书、一只狗、一个苹果等概念时,要用名词的单数形式。表示名词的单数,要在名词前加不定冠词a或an。如:a bk, a pen, an apple, an range。a, an 后面有时紧接的不是单数名词,而是a/an+形容词+单数名词的形式。如:a big range, an implite sldier。
<二>可数名词的复数
要表示两本书、三个学生、四把椅子这些两个或两个以上的概念时,要用名词的复数形式。
名词单数变复数口诀1:
名词单数变复数,直接加-s的占多数;
词尾若是-s,-x,-ch,-sh,直接加上-es。
词尾若是f或fe,加-s之前要变ve;
“辅音字母+y”,要把y变i再加-es。
词尾字母若是,常用三个已足够,
要加-es 请记好,her,tmat,ptat。
还有一些不规则,下面咱们来说一说:
男人女人a变e,鹅足牙变ee;
老鼠请你也记好,us变ic;
孩子加上ren,鱼鹿绵羊不用变。
【考题链接】
① We need sme ygurt, tw (西红柿)and sme hney t make the salad.
答案:tmates
解题思路:根据题中“两个西红柿”,判断西红柿用复数形式。
② The baby’s first frnt (牙齿)are just cming thrugh.
答案:teeth
解题思路:be动词用了复数形式are,判断前面的主语“牙齿”要用复数形式。
名词单数变复数口诀2:
以-f(e)结尾的名词的复数
树叶半数自己黄,妻子拿刀去割粮,架后窜出一只狼,就像小偷逃命忙。
妻子持刀去宰狼,小偷吓得发了慌,躲在架后保己命,半叶树叶遮目光。
leaf→leaves; half→halves; wife→wives; knife→knives; shelf→shelves; wlf→wlves;
thief→thieves; life→lives;
两个特例:rf→rfs, scarf→scarfs/scarves
【考题链接】
①Kalas are very cute animals and they like eating (树叶).
答案:leaves
解题思路:根据句意“考拉喜欢吃树叶”,树叶当然不是一片,所以用复数形式。
② Culd yu pass the (knife) t me? We need them t make pumpkin lanterns.
答案:knives
解题思路:根据后面的we need them…可判断,不只是一把刀子。因此knife用复数形式。
名词单数变复数口诀3:
表示“某国人”的名词变复数
中日不变英法变,其他-s加后面。
Chinese, Japanese, Englishman, Frenchman, American, Australian, German
复合名词前面的名词是man, wman,变复数时,构成复合名词的两个名词都要变成复数形式;如果是其他名词,变复数时,只需把后面的名词变成复数形式。
man teacher →men teachers 男教师 wman dctr→ wmen dctrs 女医生
girl-friend→girl-friends 女朋友 apple tree→apple trees 苹果树
<三>不可数名词的数
不可数名词所表示的事物一般不能用数来计算,没有词形变化,这类词主要为抽象名词和物质名词。我们要注意的是,英语名词的可数与不可数是一个语法概念,与实际生活中某件事物的可数与不可数并不完全一致,因而不能单从意义上加以推测。
分辨可数名词和不可数名词的八句歌诀:
可数不可数好分辨,名词所示物分两半。
如每半不能叫原名,那该词可数最公平。
每半还能把原名叫,不可数名词就遇到。
有的名词是两面堵,意变不可数为可数。
在使用不可数名词时,应注意以下几点:
1. 不可数名词前不能直接加数词或a(an)。
切忌犯以下错误:a meat, tw tea,应说:a piece f meat, tw cups f tea
2. 不可数名词无单复数变化,谓语动词一般用单数形式。
There is sme milk in the glass. 杯里有一些牛奶。
Sme fd n the table ges bad. 桌子上的食物变质了。
3. 能修饰不可数名词的词或短语有:much, a little, little, sme, any, a lt f, lts f, plenty f等,表示不确定的数量。
比较:
可用下列词语表示可数名词的复数:
a few/sme, few, many, plenty f, a lt f, lts f
【考题链接】
①Janna received many (gift) when graduating frm middle schl.
答案:gifts
解题思路:many用来修饰可数名词复数,所以gift应该是复数形式。
②Lts f (freign) cme t visit the ld twn every year.
答案:freigners
解题思路:lts f 既可以修饰不可数名词,又可以修饰可数名词的复数。因此句子中应该填一个名词。freign是形容词,意为“外国的”,句子中缺少主语,因此变为freigner,意为“外国人”。 句意为“每年有许多外国人来这个古城参观”。
③Yu can get much abut the Wrld Exp n the Internet.
A. map B. picture C. ticket D. infrmatin
答案:D
解题思路:much 后接不可数名词,四个选项中只有infrmatin是不可数名词,所以选D。
句意为“在互联网上你可以找到许多关于世博会的资料”。
4. 不可数名词需要计量时,用“数词或冠词+ 量词 + f + 不可数名词”这样的结构来表示,量词可以是单数也可以是复数,但f后的名词只能用单数。
a piece f paper一张纸 a drp f water 一滴水 tw cups f tea 两杯茶
a piece f advice一条建议 tw bags f rice 两袋米 five kils f meat 五公斤肉
注意:一些可数名词也可以用单位词表示量。
a bx f matches 一盒火柴;fur punds f tmates 四磅西红柿;
a basket f eggs一篮子鸡蛋
5. 对不可数名词的数量提问用hw much。
Hw much tea is there in the cup? 杯里有多少茶水?
注意:对不可数名词前的“量词”的修饰语提问时,疑问词用hw many。
Hw many bags f rice are there? 那儿有多少袋大米?
在初中阶段我们主要考查的不可数名词有:
water, meat, rice, bread, milk, tea, range(桔汁), air, snw, wrk, hmewrk, husewrk, paper, time, music, weather, grass, news, fish(鱼肉), cke, prridge, advice, knwledge, infrmatin, pllutin, exercise(锻炼), rm(空间), traffic(交通), chalk(粉笔),truble等。
有些不可数名词在用作不同意义时是可数名词。如:
glass玻璃 →a glass一个玻璃杯/ glasses眼镜;
rm地方/空间→a rm一个房间
fish鱼肉→a fish/tw fish一条/两条鱼/fishes 鱼的种类;
chicken鸡肉→a chicken一只小鸡
【考题链接】
Can yu give me sme pieces f (建议)n hw t learn English well?
答案:advice
解题思路:advice是一个不可数名词,因此没有复数形式。
<四> 名词单、复数的特殊用法
1. 只有复数形式的三种情况:
(1) 由两个相同的部分构成表示一个物体的名词。如:trusers西装长裤;pants(宽松的)裤子;jeans牛仔裤;shrts短裤;glves手套;glasses眼镜;clthes衣服;chpsticks筷子;cmpasses指南针;scissrs剪刀
提示:这些词若表达具体数目,要借助数量词pair(对,双),suit(套)等。如:a pair f glasses一副眼镜;tw pairs f pants两条裤子
【考题链接】
—Can I help yu?
—I’d like fr my twin daughters.
A. tw pair f shes B. tw pairs f she C. tw pair f she D. tw pairs f shes
答案:D
解题思路:“两双鞋”的正确表示是:“鞋”变复数,“双”也要变复数。即tw pairs f shes。
(2)有些学科名词以-s结尾,但通常用作单数。如:maths数学;plitics政治;physics物理
(3)有些短语中的名词只用复数形式:
d exercises 做操; take turns轮流;take ntes 做笔记; make repairs修理;
in high spirits 兴高采烈,兴致勃勃; hurt ne’s feelings伤害某人的感情;
make friends with 与……交朋友; shake hands with同……握手
2. 在短语中用单、复数均可的名词:
make faces/a face 做鬼脸;
play jkes/a jke n sb. 开某人的玩笑;
have talks/a talk with sb. 同某人交谈
3. 单、复数意义不同的名词:
4. 集体名词单、复数表示的意义。
(1) 形式为单数,但意义可以为单数或复数
这类集体名词包括family, team, class等,其用法特点为:若视为整体,表示单数意义;若考虑其个体成员,表示复数意义。比较并体会:[来源:学.科.网]
His family is big. 他的家是个大家庭。
His family are all waiting fr him. 他的一家人都在等他。
This class cnsists f 45 pupils. 这个班由45个学生组成。
This class are reading English nw. 这个班的学生在读英语。
(2) 形式为单数,但意义为复数[来源:学.科.网]
这类集体名词包括peple, plice等,其用法特点为:只有单数形式,但却表示复数意义,用作主语时谓语动词用复数;不与a(n)连用,但可与the连用(表示总括意义和特指)。如:
Peple will laugh at yu. 人们会笑你的。
The plice are lking fr him. 警察在找他。
III. 名词所有格
1. 名词所有格表示名词之间的所有关系,修饰另一名词,作定语。它有两种形式,一种是’s所有格,另一种是f所有格。
Beijing is China’s capital. / Beijing is the capital f China. 北京是中国的首都。
【考题链接】
I dn’t think lking after children is just wrk.
A. wman B. wman’s C. wmen D. wmen’s
答案:D
解题思路:句意为“我认为照看小孩不只是女性的活儿”。此题考查了名词所有格。wman是可数名词,而B项前缺少不定冠词a,所以被排除。故选D。
2. 用and连接两个并列的单数名词表示共有关系,这时只在最后一个名词后加’s。
This is Mary and her sister’s bedrm. 这是玛丽和她妹妹的卧室。
Lily and Lucy’s mther is a nurse. 莉莉和露西的妈妈是一位护士。
用and连接两个并列名词,表示分别拥有各自的物品时,两个名词都在词尾加’s表示所有关系。
These are Mary’s and Jack’s bks. 这些是玛丽的书和杰克的书。
【考题链接】
rm is big and bright. They like it very much.
A. Tm and Sam B. Tm’s and Sam C. Tm and Sam’s D. Tm’s and Sam’s
答案:C[来源:学*科*网]
解题思路:句意为“Tm和Sam的房间既大又明亮。他们非常喜欢它”。由it和is可知,这是Tm和Sam两人共有的房间,所以只在后面的人名后加’s即可。
3. 以s结尾的名词,变所有格时在s后面加“’”。
【考题链接】
After practice, Lang Lang is a well-knwn pianist nw.
A. s many year B. s many years C. s many year’s D. s many years’
答案:D
解题思路:本题考查了名词所有格的用法。以-s结尾的复数名词的所有格是在后面加“’”。句意为“经过多年的练习,郎朗现在成了一位著名的钢琴家”。
4. f所有格常用来表示无生命的东西。
the name f the bk书名;a picture f my family 一张我家的全家福
5. 表示店铺、医院、诊所、住宅等的名词,常在名词后加上’s代表全称。
at the dctr’s 在诊所;at Mr Green’s 在格林先生家;t my uncle’s到我叔叔家
6. 由sme-, any-, n-, every-, 与-ne/-bdy结合起来的复合名词如smene, everybdy, n ne等和else连用时,’s应加在else后。
smene else’s pencil别人的铅笔
7. 有些表示时间、距离、国家、城市等无生命的东西的名词,也可以加’s来构成所有格。
tday’s newspaper今天的报纸 ne mnth’s vacatin 一个月的假期
a mile’s jurney一英里的路
提示:对于带有连字符已转化为形容词的,不能用所有格形式。
ten-minute walk 10分钟的路程(比较:ten minutes’ walk)
【考题链接】
①—Gd news. We will have a hliday.
—I’ve heard f it. I think it’s cming in .
A. three days, three days’ time B. three days’, three days
C. three-day, three days D. three days, three-day time
答案:C
解题思路:当“数词+名词”作前置定语时,两者之间用连字符连接,同时名词用单数形式。“in+段时间”意为“多长时间之后”,故选C。
②—Hw far is yur cusin’s hme frm here?
—It’s abut tw drive.
A. hur’s B. hurs C. hurs’ D. hur
答案:C
解题思路:句意为“你表弟家离这儿多远?开车大约两个小时的路程。” tw后接名词复数hurs,再根据drive在此处为名词,故应用hurs的所有格形式。C为最佳答案。
8. 用于一些习惯用语中:
a child’s play容易做的事;a cat’s paw受人利用的人;at death’s dr濒临死亡
at ne’s finger’s end易如反掌
9. “t + 名词”所有格
当key, answer, way, bridge, entrance, exit等表示所属时,要用t表示所属关系。能用t表示所有格的词:
the key t the dr这个门上的钥匙
the answer t the questin 这个问题的答案
the bridge t the knwledge 通向知识的桥梁
the way t the schl 去学校的路
the exit t the building 这座大楼的出口
the entrance t the dr 这个门的入口
10. 名词双重所有格
’s所有格和f所有格两种所有格形式结合在一起,构成“f+所有格”形式,即双重所有格。它通常表示部分观念,即全体中的一部分,在意义上与“ne f...”相似,它主要修饰f短语之前的那个名词。它的主要形式如下:
(1)名词+f+名词性物主代词。例如:
a gd friend f mine我的一个好朋友
an interesting stry f his他的有趣的经历
(2)名词+f+’s所有格。例如:
He is a friend f my sister’s.(=ne f my sister’s friends)他是我姐姐的一个朋友。
试比较:
a picture f Xia Zhang小张(本人)的照片
a picture f Xia Zhang’s小张(拥有的照片中)的一张照片
(3)’s所有格、f所有格和双重所有格三者之间的细微区别
请仔细比较下面三句话:
①She is Mary’s brther’s friend.
②She is a friend f Mary’s brther.
③She is a friend f Mary’s brther’s.
①句用的是’s所有格,侧重说明她和Mary的哥哥是朋友关系,突出friend一词。
②句用的是f所有格,侧重说明她和Mary的哥哥是朋友关系,强调突出了Mary’s brther。
③句用的是双重所有格,侧重说明Mary哥哥的朋友不仅仅是一个,她只是其中的一个。
IV. 名词在具体语境中的选用
【考题链接】
①Smething is wrng with my . I can’t see anything arund me.
A. nse B. ears C. eyes D. muth
答案:C
解题思路:由“I can’t see anything arund me.我看不见我周围的任何东西”可知选C。
②—Gd mrning, madam. Can I help yu?
—Sure, I’d like fr cking vegetables.
A. tw cups f cffee B. three pieces f bread
C. ne bwl f dumplings D. five kils f il
答案:D
解题思路:句意为“早上好,女士。有什么能帮你的吗?当然,我想要买5千克油用来炒菜。”根据后面的fr cking vegetables,只能选D。
③—The land in the suthwest China is in great need f .
—Yes, it hasn’t rained fr a lng time there.
A. milk B. tea C. cffee D. water
答案:D
解题思路:由下句中的“那儿已经好长时间没有下雨了”可推出空白处应填water“水”。
(二)提分技巧
1. 熟记可数名词的复数,归纳书中所学名词的基础知识,并注意区分总结近义词的区别。
2. 在平时学习时,注意把握语境,把语言放在真实的情景中学习。
3. 多了解英语国家的文化背景,有利于对题意的理解。
(三)即学即练
1. It is a gd habit t brush yur (tth) after each meal.
2. The sldiers cming t help peple in Yushu cunty are als (英雄)in my mind.
3. Bys and girls, please take ut yur (钢笔)and write dwn the new wrds.
4. I’d like t cllect (邮票)because they are interesting.
5. The camera was ne f the greatest (发明)in the 19th century.
6. Mr Shute is a friend f .
A. Jhn’s uncle B. Jhn uncle’s C. Jhn’s uncle’s D. Jhn uncle
7. There are a lt f dwn there but hardly any .
A. sheeps, peple B. sheep, peple C. sheeps, peples D. sheep, peples
8. In time, thse muntains will be cvered with trees, t.
A. few years B. a few years’ C. a few year D. a few year’s
9. In ur schl there are fifty-five .
A. wmen teachers B. wman teachers C. wmen teacher D. wman’s teacher
10. —I’ve gt an “A” in the examinatin.
—That’s a gd . Yu will surely win a secnd.
A. result B. news C. start D. idea
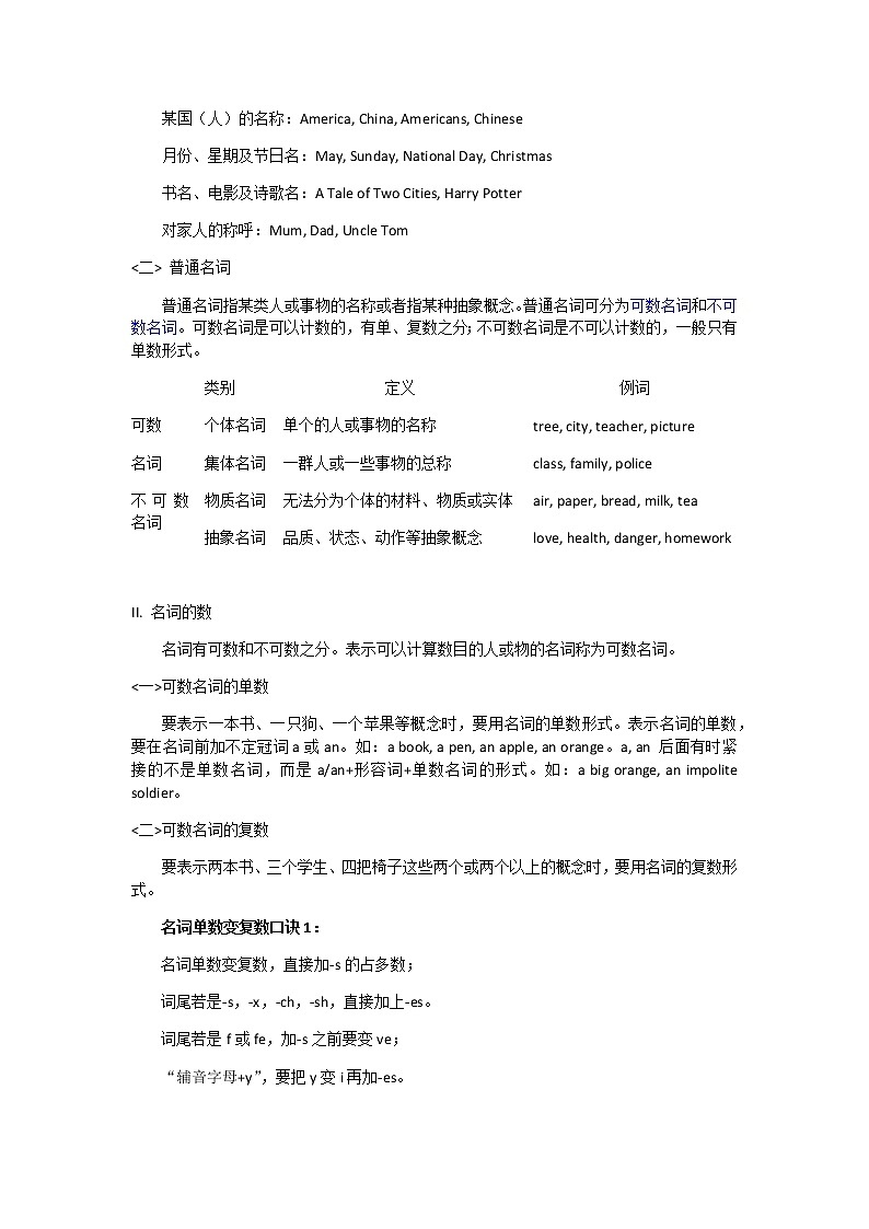
类别
定义
例词
可数
名词
个体名词
单个的人或事物的名称
tree, city, teacher, picture
集体名词
一群人或一些事物的总称
class, family, plice
不可数名词
物质名词
无法分为个体的材料、物质或实体
air, paper, bread, milk, tea
抽象名词
品质、状态、动作等抽象概念
lve, health, danger, hmewrk
相关学案
这是一份2022年中考英语语法专题复习学案+名词,共4页。学案主要包含了不可数名词基本用法,可数名词变复数等内容,欢迎下载使用。
这是一份中考英语复习二轮专项练习—名词练习(6页,答案有解析)学案,共6页。学案主要包含了单项选择,完形填空,阅读理解等内容,欢迎下载使用。
这是一份中考英语语法专题六:名词学案,共7页。学案主要包含了名词的数,名词的所有格等内容,欢迎下载使用。

