所属成套资源:河北省武邑中学2018_2019学年高一政治上学期寒假作业
河北省武邑中学2018_2019学年高一政治上学期寒假作业6
展开
这是一份河北省武邑中学2018_2019学年高一政治上学期寒假作业6,共6页。试卷主要包含了十七大报告指出,价格变动影响企业的生产和经营等内容,欢迎下载使用。
①科技创新是影响企业发展的种要因素 ②生产决定消费的方式和水平
③消费能够拉动经济增长,促进生产发展 ④消费方式的改变可以改变商品的价值
A.①④ B.③④ C.①② D.②③
2.甲国某企业在生产产品时,有A与B两种可以相互替代的生产原料。近几年该国鼓励生产B原料,市场上B原料供给大幅增加。假定A原料供给不变,这会使
①A原料需求量减少,价格下降 ②A原料价格上涨,需求量减少
③B原料价格下降,需求量增加 ④B原料需求量减少,价格下降
A.①③ B.①④ C.②③ D.②④
3.公有制经济和非公有制经济在我国经济中的地位不同,公有制经济
A.在市场经济中居基础地位 B.在各地区中居优势地位
C.在各行各业中居支配地位 D.在国民经济中居主体地位
4.躺在床上,对着天花板就能看电影衣服一沾污渍,便可即时清洗”这虽然只是用户的个念头,一句无心之语,可一经海尔创客的手,很快就成为“亮瞎眼”的新产品,比如“可360度投影的智能微型投影电脑、“可手持的便携式咕咚洗衣机”。这体现了
①消费是生产的目的和动力 ②消费对生产的调节、升级具有导向作用
③生产决定消费的质量和水平 ④生产为消费创造动力
A.①③ B.①② C.②④ D.③④
5.同一经济现象或措施,产生的效果是复杂的。下列选项具有“双刃剑”作用的是
①增加国家财政收入 ②合理的收入差距 ③增加货币发行 ④优化经济结构
A.①② B.①③ C.②④ D.③④
6.十七大报告指出:“初次分配和再分配都要处理好效率和公平的关系,再分配更加注重公平。”以下有利于再分配中实现社会公平的措施有( )
①提高增值税率 ②提高最低工资标准 ③实行超额累进税率 ④完善社会保障制度
A、①② B、③④ C、①③ D、②④
7.下表显示2014—2016年全国居民五等份收入分组人均可支配收入情况 。
注:全国公民五等份收入分级,是指将所有调查户按人均收入水平从低到高顺序排列,平均分为五个等份,处于最高20%的收入群体为高收入组,其他分组以此类推。上述数据表明
①我国居民人均可支配收入总体保持较快增长②低收入组居民与其他组居民的收入差距逐步缩小
③居民收入增长与经济发展增长保持了同步④政府应努力增加低收入者收入,促进收入分配公平
A.①② B.②③ C.①④ D.③④
8.造纸行业受国家淘汰落后产能和严格环保政策的影响,纸价自2016年四季度开始上涨。加之木浆、废纸浆等原材料价格上涨,也进一步推高了纸价。这表明:
①纸价的高低在一定程度上受制于生产成本 ②纸价是由生产纸张的个别劳动时间决定的
③政策因素对纸价的影响是通过供求关系来实现的
④造纸企业提高劳动生产率可缓解原材料上涨的压力
A.①④ B.①③ C.②③ D.②④
9.价格变动影响企业的生产和经营。面对商品降价,企业必须努力提高劳动生产率,这样做的积极意义是
①降低社会必要劳动时间,获得竞争优势 ②降低个别劳动时间,获得竞争优势
③提高单位商品的价值量,做到以质取胜 ④提高产品降价空间,应对价格竞争
A.②④ B.②③④ C.①③ D.①②④
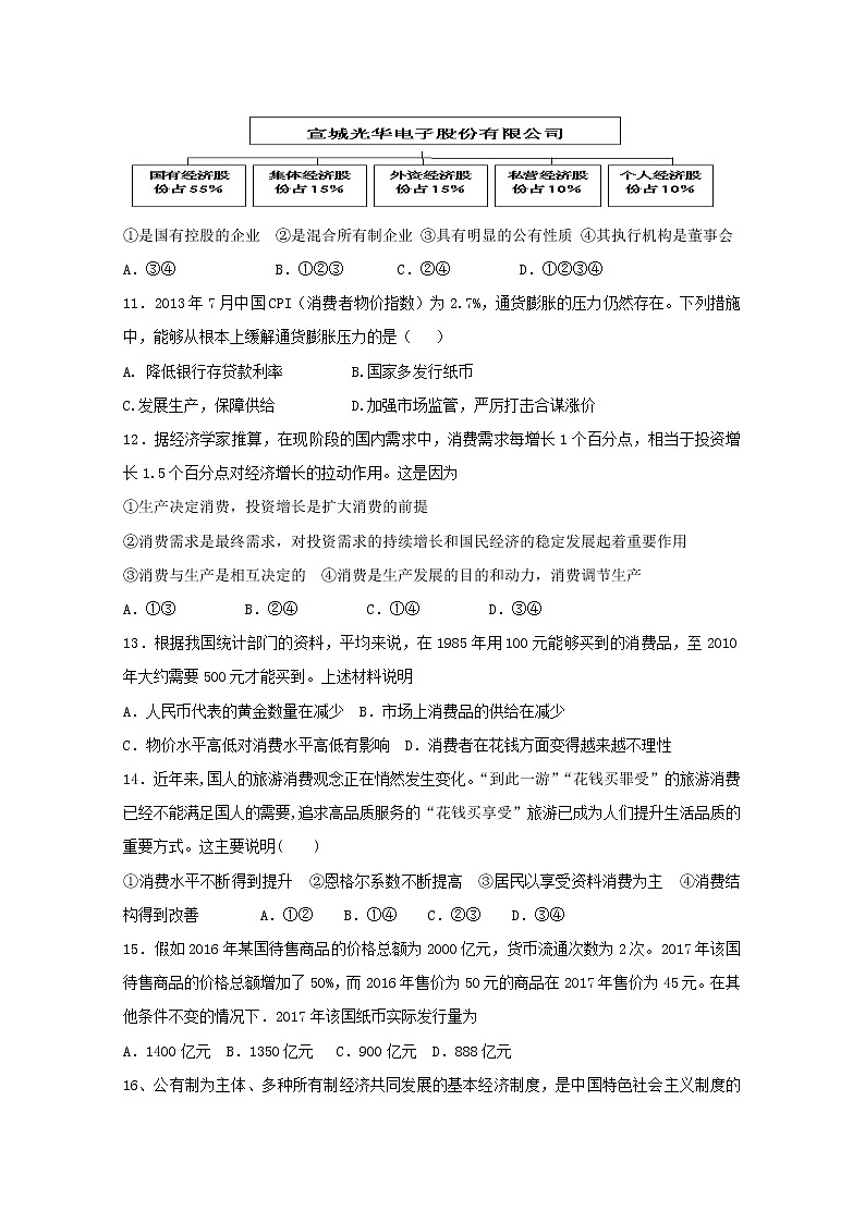
10.下图是宣城某股份有限公司的经济结构示图,从上述材料中可以看出,该公司( )
①是国有控股的企业②是混合所有制企业 ③具有明显的公有性质④其执行机构是董事会
A.③④ B.①②③ C.②④ D.①②③④
11.2013年7月中国CPI(消费者物价指数)为2.7%,通货膨胀的压力仍然存在。下列措施中,能够从根本上缓解通货膨胀压力的是( )
降低银行存贷款利率 B.国家多发行纸币
C.发展生产,保障供给 D.加强市场监管,严厉打击合谋涨价
12.据经济学家推算,在现阶段的国内需求中,消费需求每增长1个百分点,相当于投资增长1.5个百分点对经济增长的拉动作用。这是因为
①生产决定消费,投资增长是扩大消费的前提
②消费需求是最终需求,对投资需求的持续增长和国民经济的稳定发展起着重要作用
③消费与生产是相互决定的 ④消费是生产发展的目的和动力,消费调节生产
A.①③ B.②④ C.①④ D.③④
13.根据我国统计部门的资料,平均来说,在1985年用100元能够买到的消费品,至2010年大约需要500元才能买到。上述材料说明
A.人民币代表的黄金数量在减少 B.市场上消费品的供给在减少
C.物价水平高低对消费水平高低有影响 D.消费者在花钱方面变得越来越不理性
14.近年来,国人的旅游消费观念正在悄然发生变化。“到此一游”“花钱买罪受”的旅游消费已经不能满足国人的需要,追求高品质服务的“花钱买享受”旅游已成为人们提升生活品质的重要方式。这主要说明( )
①消费水平不断得到提升 ②恩格尔系数不断提高 ③居民以享受资料消费为主 ④消费结构得到改善 A.①② B.①④ C.②③ D.③④
15.假如2016年某国待售商品的价格总额为2000亿元,货币流通次数为2次。2017年该国待售商品的价格总额增加了50%,而2016年售价为50元的商品在2017年售价为45元。在其他条件不变的情况下.2017年该国纸币实际发行量为
A.1400亿元 B.1350亿元 C.900亿元 D.888亿元
公有制为主体、多种所有制经济共同发展的基本经济制度,是中国特色社会主义制度的重要支柱,也是社会主义市场经济体制的根基。我国坚持和完善基本经济制度的根本原因是
A.社会主义的本质要求 B.现阶段生产力发展状况
C.市场经济的发展要求 D.现阶段的生产关系状况
17、我国坚持和完善基本经济制度的重要意义是:它有利于( )
①促进生产力发展 ②增强综合国力③提高人民生活水平 ④促进生产关系发展
A.①②③ B.②③④ C.①②④ D.①③④
18、《逻辑思维》是一档互联网知识类脱口秀节目,主讲人罗振宇每周向读者推荐一到两本书,并在微信商城里出售,其中很大一部分是与出版社独家合作,一家出版社与《逻辑思维》合作推出一本书,仅一个星期就在微商这一渠道里销售了15万册。从材料中我们可以得出的正确结论有
①创新经营理念是企业赢得市场的重要因素②技术创新有助于企业形成自己的竞争优势
③产品多元化能更好地满足消费者的不同需求④借助新兴媒体有助于形成良好的品牌效应
A.①③ B.①④ C.②③ D.②④
19、据调查,2016年第一季度中国消费者信心指数为106点,高于全球平均水平的97点。中国消费者信心指数提高( )
①反映其对未来收入预期较乐观 ②说明社会收入分配差距正在扩大
③促使企业提高产品的价格 ④源于中国经济持续快速健康发展
A.①③ B.①④ C.②③ D.②④
20、中共中央办公厅、国务院办公厅印发了《关于实行以增加知识价值为导向分配政策的若干意见》规定,允许科研人员和教师依法依规适度兼职兼薪,‘包括允许科研人员从事兼职工作获得合法收入和允许高校教师从事多点教学获得合法收入。中央出台这一规定旨在
①坚持按劳分配,将劳动贡献与劳动报酬相联系,多劳多得,优劳优得
②使科研人员收入与其创造的科学价值、经济价值、社会价值紧密联系
③实现了初次分配与再分配的统一,有利于促进收入分配公平
④构建体现增加知识价值的收入分配机制,探索知识价值实现的有效方式
A.①③ B.①④ C.②③ D.②④
21、《关于进一步深化城乡基层医疗卫生机构运行机制改革的实施意见》明确规定,适当提高基层医疗卫生机构绩效工资总量调控水平,原则上按当地其他事业单位绩效工资基准线的100%一130%掌握,医务人员正常工作以外劳动的报酬,另增10%一15%。这一规定有利于
①完善收入分配制度,健全生产要素按贡献参与分配制度
②兼顾效率与公平,实现经济发展与居民收入的增长同步
③提升社会保障水平,促进国民收入再分配更加公平合理
④激发劳动者创造力,使人民在共建共享中有更多获得感
A.①② B.②③ C.①④ D.③④
22、近年来,我国逐步消除企业兼并重组的制度障碍,放宽民营资本的市场准入。下列对企业兼并说法正确的是
①这是价值规律作用的结果 ②这是优势企业和劣势企业的联合生产
③这有利于提高企业和整个社会的资源利用效率④优势企业吞并相对劣势的企业,扩大优势企业的规模,增强竞争力A.①②③ B.②③④ C.①③④ D.①②④
23、2017年2月,由央行发行的法定数字货币己在数字票据交易平台试运行。央行研究发行的数字货币是指数字化人民币,是一种法定加密数字货币,其本身是货币而不仅仅是支付工具。央行拟发行的数字货币
①扩大了货币的职能,方便商品价值的实现 ②数字货币是银行发行的一种信用凭证
③作为法定货币,由国家(或地区)发行并强制使用④比纸币的流通成本低且具有交易便利性
①② B.①④ C.②③ D.③④
24、“一粥一饭,当思来处不易;半丝半缕,恒念物力维艰”。这启示我们要
A.量入为出,适度消费B.避免盲从,理性消费
C.保护环境,绿色消费D.勤俭节约,艰苦奋斗
25、扬州漆器,是中国特色传统工艺品种之一。其工艺齐全、技艺精湛、风格独特、驰名中外,曾多次被作为国礼赠送给外国元首。作为国礼赠送给外国元首的扬州漆器
A.应遵守等价交换的规律 B.只有使用价值而没有价值
C.体现了流通手段的职能 D.是使用价值和价值的统一体
26、据9月17日召开的2018中国发展高层论坛消息,中国经济对于高资本投入以及进出口的依赖大幅下降,消费已经成为经济增长的第一驱动力,近80%的GDP增长来自于消费支出的增长。有专家指出,当前消费对经济增长的贡献率保持高位,主要得益于我国经济快速增长、居民收入持续增加以及社会保障体系的逐步完善。与此同时,消费供给结构发生变化,进口商品越来越多、购物环境持续改善、餐饮业服务质量不断提升等,增强了群众的购买意愿。
结合材料,运用所学经济生活知识,分析消费对经济增长的贡献率保持高位的原因。(12分)
1—5CADBB 6—10BCBAB 11—15CBCBB 16—20BABBD 21—23CCDDB
26、①经济发展水平是影响居民消费的根本因素。当前经济下行压力虽然较大,但我国经济依然快速增长,这为扩大居民消费提供了重要保障。(3分)②收入是消费的基础和前提。我国居民收入持续增加,为扩大消费,维持消费对经济增长的高贡献率发挥了基础作用。(3分)③居民消费受未来收入预期的影响。我国社会保障体系的逐步完善,消除了居民消费的后顾之忧,增强了居民消费信心。(3分)④生产决定消费,能够为消费创造动力。我国实施供给侧结构性改革,提高了供给质量和供给效率,增强了群众的购买意愿,激发了消费需求的增长。(3分)低收入组
中等偏下收入组
中等收入组
中等偏上收入组
高收入组
2016年
5529元
12899元
20924元
31990元
59259元
2015年
5221元
11894元
19320元
29438元
54544元
2014年
4747元
10877元
17631元
26937元
50968元
相关试卷
这是一份河北省武邑中学2018_2019学年高一政治上学期寒假作业11,共6页。
这是一份河北省武邑中学2018_2019学年高一政治上学期寒假作业10,共7页。
这是一份河北省武邑中学2018_2019学年高一政治上学期寒假作业9,共6页。试卷主要包含了马克・吐温曾经说过等内容,欢迎下载使用。

