还剩7页未读,
继续阅读
所属成套资源:新高考2021届高考政治小题必练
成套系列资料,整套一键下载
新高考2021届高考政治小题必练13中华文化与民族精神
展开
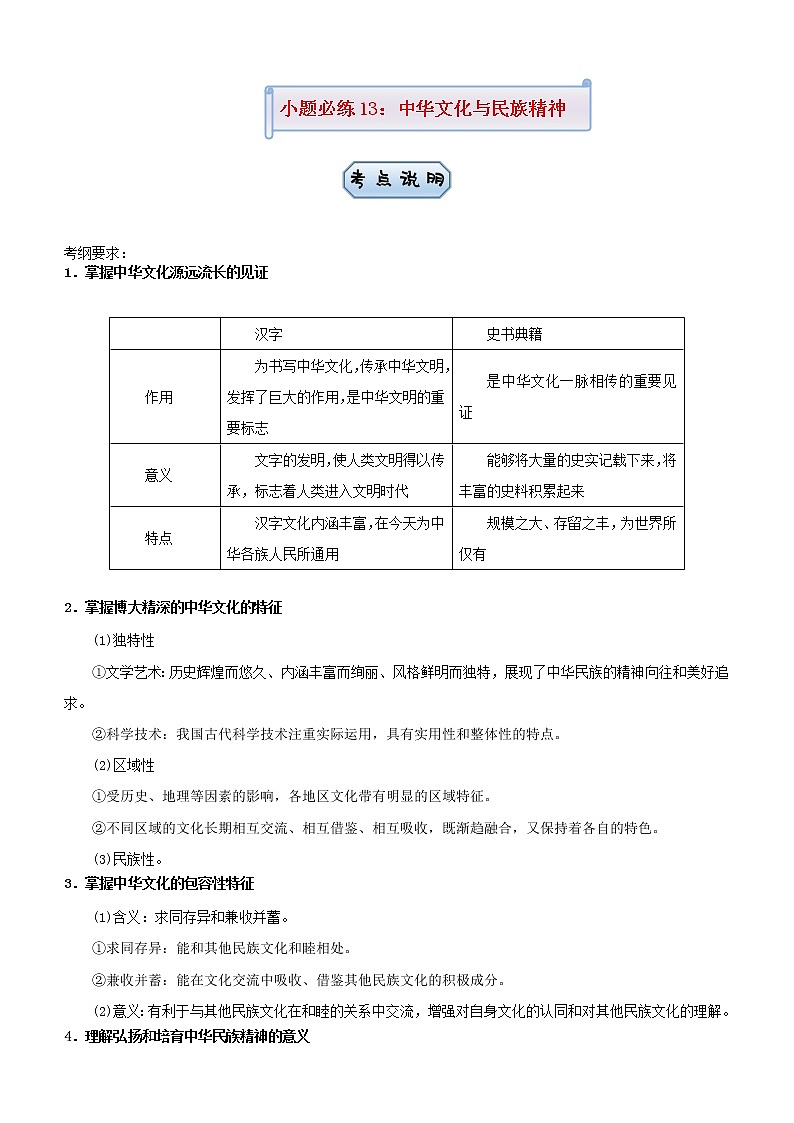
这是一份新高考2021届高考政治小题必练13中华文化与民族精神,共10页。试卷主要包含了掌握中华文化源远流长的见证,掌握博大精深的中华文化的特征,掌握中华文化的包容性特征,近期,全国各大高校陆续开学等内容,欢迎下载使用。
相关试卷
2023年(新高考)高考政治二轮复习小题必练13 中华文化与民族精神(含详解):
这是一份2023年(新高考)高考政治二轮复习小题必练13 中华文化与民族精神(含详解),共7页。
(新高考)高考政治二轮复习小题必练13 中华文化与民族精神 教师版:
这是一份(新高考)高考政治二轮复习小题必练13 中华文化与民族精神 教师版,共11页。试卷主要包含了掌握中华文化源远流长的见证,掌握博大精深的中华文化的特征,掌握中华文化的包容性特征,近期,全国各大高校陆续开学等内容,欢迎下载使用。
新高中政治高考 (新高考)2021届小题必练13 中华文化与民族精神 教师版:
这是一份新高中政治高考 (新高考)2021届小题必练13 中华文化与民族精神 教师版,共13页。试卷主要包含了掌握中华文化源远流长的见证,掌握博大精深的中华文化的特征,掌握中华文化的包容性特征,近期,全国各大高校陆续开学等内容,欢迎下载使用。

